


CONTENTS
6. Summary of Monitoring
Exceedance, Complaints, Notification of Summons and Prosecutions¡K¡K 30
Appendix A Master Programme
Appendix B Overview of Desalination Plant in Tseung Kwan O
Appendix C Summary of Implementation Status of
Environmental Mitigation
Appendix D Impact
Monitoring Schedule of the Reporting Period
Appendix E Event/Action Plan for Noise Exceedance
Appendix F Event/Action
Plan for Water Quality Exceedance
Appendix G Waste Flow Table
Appendix H Complaint Log
Appendix I Water Quality Monitoring Data
Appendix J HOKLAS Laboratory Certificate
Appendix K Water Quality Equipment Calibration Certificate
Appendix L Exceedance Reports(s)
INTRODUCTION
A1. The Project, Design, Build and Operate First Stage of Tseung Kwan O Desalination Plant (TKODP), is a Designated Project under the Environmental Impact Assessment Ordinance (Cap. 499) (EIAO) and is currently governed by a Further Environmental Permit (EP No. FEP - 01/503/2015/A) for the construction and operation of the Project.
A2. In accordance with the Environmental Monitoring and Audit (EM&A) Manual for the Project, EM&A works for marine water quality, noise, waste management and ecology should be carried out by Environmental Team (ET), Acuity Sustainability Consulting Limited (ASCL), during the construction phase of the Project.
A3. This is the 5th Quarterly EM&A Report, prepared by ASCL, for the Project summarizing the monitoring results and audit findings of the EM&A programme at and around Tseung Kwan O Area 137 (TKO 137) during the reporting period from 1 March 2021 to 31 May 2021.
A4. The EM&A programme for this contract has covered environmental monitoring on construction noise level at selected NSRs and Contractor¡¦s environmental performance auditing in the aspects of construction dust, construction noise, water quality, waste management, Landscape and Visual and Ecology.
SUMMARY OF MAIN WORKS UNDERTAKEN & KEY MITIGATION MEASURES IMPLEMENTED
A5. Key activities carried out in this reporting period for the Project included the followings:
- Land Survey;
- 132kV substation internal finishing and E&M installation;
- Construction of ActiDAFF perimeter wall and water tank;
- Construction of Reverse Osmosis/ Electrical Building ground floor slab and columns;
- Construction for Product Water Storage Tank perimeter wall and footing and cable trench of Electrical Building;
- Backfilling around Product Water Storage Tank;
- Administration Building footing construction;
- Construction of pile cap and ground floor slab of Administration Building;
- Construction of reinforced concrete footing of Inspection Gallery;
- Construction of Main Electrical and Chiller Plant Building footing and 1/F;
- Construction of Post Treatment Building footing;
- Preparation Works for the piling work at Intake Shaft Area;
- Pipe piles driven and excavation and lateral support construction works at Intake Shaft Area;
- Welding on temporary steel platform by derrick lighter at Intake Shaft Area;
- Welding work inside the hopper of derrick barge at Intake Shaft Area;
- Material loading & unloading onto the steel platform at Intake Shaft Area;
- Survey setting out at Intake Shaft Area;
- Marine Dredging at Outfall Shaft;
- Cable drawpit construction;
- Excavation and laying yard piping;
- Combined Shaft foundation construction;
- Construction of Combined Shaft permanent structure;
- Construction of reinforced concrete wall of Combined Shaft;
- Removal of excavation and lateral support strut layers W4 and W5 of Combined Shaft;
- Preparation works for marine construction activities;
- Excavation and lateral support for Pump House;
- Wan Po Road sewage works - Temporary Traffic Arrangement, excavation and laying HDPE pipe
A6. The major environmental impacts brought by the above construction works include:
- Construction dust and noise generation from marine construction works, excavation works, excavation and lateral support works and construction works and sheetpiling works
- Waste generation from the construction activities
- Impact on water quality from marine construction works and inland construction works
A7. The key environmental mitigation measures implemented for the Project in this reporting period associated with the above construction works include:
- Dust suppression by regular wetting and water spraying for construction works
- Dust suppression by covering dusty materials with tarpaulin sheet
- Reduction of noise from equipment and machinery on-site
- Sorting and storage of general refuse and construction waste
- Deployment of temporary silt curtain in the area where marine construction works were conducted and deployment of water sedimentation tanks for treatment of wastewater at inland areas before discharge
SUMMARY OF EXCEEDANCE & INVESTIGATION & FOLLOW-UP
A8. No noise monitoring was conducted during the reporting period since there are no project- related construction activities undertaken within a radius of 300m from the monitoring locations. No project-related exceedance of the Action Level was recorded during the reporting period.
A9. The EM&A works for water quality were conducted during the reporting period in accordance with the EM&A Manual.
A10. General water quality monitoring at the ten monitoring stations (CE, CF, WSR1, WSR2, WSR3, WSR4, WSR16, WSR33, WSR36 and WSR37) were conducted on 1, 3, 5, 8, 10, 12, 15, 17, 19, 23, 25, 27 and 30 March 2021; 1, 3, 6, 8, 10, 13, 15, 17, 20, 22, 24, 27 and 29 April 2021 and 1, 4, 6, 8, 11, 13, 15, 18, 20, 22, 25, 27 and 29 May 2021.
A11. During the impact monitoring period between March 2021 to May 2021, thirty-two (32) of the general water quality monitoring results of suspended solids (SS) obtained had exceeded the Action Level. Twelve (12) of the general water quality monitoring results of SS obtained during the reporting quarter had exceeded the Limit Level.
A12. Details of the exceedance are presented in Appendix L.
A13. Investigation on the reason of exceedance has been carried out, where the exceedances of SS on 25/3, 27/3,
06/04, 13/04, 29/04, 11/05, 18/05 and 27/05 were concluded to be unrelated to the project as detailed in
the Incident Reports on Action Level or Limit Level Non-compliance along with supporting materials
in Appendix L.
A14. Weekly site inspections of the construction works were also carried out by ET to audit the mitigation measures implementation status. Joint site inspections were also carried out by ET and IEC on 2, 9, 16, 23 and 30 March 2021, 7, 13, 20 and 30 April 2021 and 4, 12, 18, 25
and 31 May 2021.
COMPLAINT HANDLING AND PROSECUTION
A15. No
project-related environmental complaint was received during the reporting
period.
A16. Neither notifications of summons nor prosecution was received for the Project.
REPORTING CHANGE
A17. There was no change to be reported that may affect the on-going EM&A programme.
1.1.
BACKGROUND
The Jardine Engineering Corporation Limited, China State Construction Engineering (Hong Kong) Limited and Acciona Agua, S.A. Trading As AJC Joint Venture (AJCJV) is contracted to carry out the Design, Build and Operate First Stage of Tseung Kwan O Desalination Plant (DPTKO) under Contract No. 13/WSD/17 (the Project).
Acuity Sustainability Consulting Limited (ASCL) is commissioned by AJCJV to undertake the Environmental Team (ET) services as required and/or implied, both explicitly and implicitly, in the Environmental Permit (EP), Environmental Impact Assessment Report (EIA Report) (Register No. AEIAR-192/2015) and Environmental Monitoring and Audit Manual (EM&A Manual) for the Project; and to carry out the Environmental Monitoring and Audit (EM&A) programme in fulfillment of the EIA Report¡¦s EM&A requirements and Contract No. 13/WSD/17 Specification requirements.
Pursuant to the Environmental Impact Assessment Ordinance (EIAO), the Director of Environmental Protection granted the Environmental Permit (No. EP-01/503/2015) and Variation of Environmental Permit (No. EP-01/503/2015/A) to Water Supplies Department (WSD); and granted the Further Environmental Permit (No. FEP-01/503/2015/A) to AJCJV for the Project.
1.2.
THE REPORTING SCOPE
This is the 5th Quarterly EM&A Report for the Project which summarizes the key findings of the EM&A programme during the reporting period from 1 March 2021 to 31 May 2021.
1.3.
PROJECT ORGANIZATION-
The Project Organization structure for Construction Phase is presented in Figure 1.1.

Figure 1.1 Project Organization Chart
Contact details of the key personnel are presented in Table 1.1 below:
Table 1.1 Contact Details of Key Personnel
|
Party |
Position |
Name |
Telephone no. |
|
Project Proponent |
SE/CM2 |
Benny Lam |
2634-3573 |
|
Supervising Officer (Binnies Hong Kong Limited) |
Project Manager |
Christina Ko |
2608-7302 |
|
Chief Resident Engineer |
Roger
Wu |
6343-1002 |
|
|
The Jardine
Engineering Corporation, Limited,
China State Construction Engineering
(Hong Kong) Limited and Acciona Agua, S.A. Trading |
Project Manager |
Stephen Yeung |
2807-4665 |
|
Environmental Monitoring Manager |
Brian
Kam |
9456-9541 |
|
|
Acuity
Sustainability Consulting Limited |
Environmental Team Leader |
Jacky Leung |
2698-6833 |
|
ANewR
Consulting Limited |
Independent Environmental Checker (IEC) |
Louis Kwan |
2618-2831 |
1.4.
SUMMARY OF CONSTRUCTION
WORKS
Details of the major construction activities undertaken in this reporting period are shown in below. The construction programme is presented in Appendix A.
Key activities carried out in this reporting period for the Project included the following:
- Land Survey;
- 132kV substation internal finishing and E&M installation;
- Construction of ActiDAFF perimeter wall and water tank;
- Construction of Reverse Osmosis/ Electrical Building ground floor slab and columns;
- Construction for Product Water Storage Tank perimeter wall and footing and cable trench of Electrical Building;
- Backfilling around Product Water Storage Tank;
- Administration Building footing construction;
- Construction of pile cap and ground floor slab of Administration Building;
- Construction of reinforced concrete footing of Inspection Gallery;
- Construction of Main Electrical and Chiller Plant Building footing and 1/F;
- Construction of Post Treatment Building footing;
- Preparation Works for the piling work at Intake Shaft Area;
- Pipe piles driven and excavation and lateral support construction works at Intake Shaft;
- Welding on temporary steel platform by derrick lighter at Intake Shaft;
- Welding work inside the hopper of derrick barge at Intake Shaft Area;
- Material loading & unloading onto the steel platform at Intake Shaft Area;
- Survey setting out at Intake Shaft Area;
- Marine Dredging at Outfall Shaft;
- Cable drawpit construction;
- Excavation and laying yard piping;
- Combined Shaft foundation construction;
- Construction of Combined Shaft permanent structure;
- Construction of reinforced concrete Wall of Combined Shaft;
- Removal of excavation and lateral support strut layers W4 and W5 of Combined Shaft;
- Preparation works for marine construction activities;
- Excavation and lateral support for Pump House;
- Wan Po Road sewage works - Temporary Traffic Arrangement, excavation and laying HDPE pipe
1.5.
SUMMARY OF ENVIRONMENTAL
STATUS
A summary of the valid permits, licences, and /or notifications on environmental protection for this Project is presented in Table 1.2.
Table 1.2 Summary
of the Status of Valid Environmental Licence,
Notification, Permit and Documentations
|
Permit/
Licenses/ Notification |
Reference |
Validity Period |
Remarks |
|
Environmental Permit |
FEP - 01/503/2015/A |
Throughout the Contract |
|
|
Notification
of Construction Works under the Air Pollution Control (Construction Dust)
Regulation (Form NA) |
Ref. No.:
451539 |
30/12/2019 - 30/03/2023 |
|
|
Wastewater Discharge Licence |
WT00035775-2020 |
24/07/2020 - 31/07/2025 |
|
|
Chemical Waste Producer Registration |
5213-839-A2987-01 |
Throughout the Contract |
|
|
Construction
Noise Permit (24
hours) |
GW-RE0784-20 |
01/10/2020 - 31/03/2021 |
|
|
GW-RE0337-21 |
02/04/2021- 30/04/2021 |
||
|
GW-RE0419-21 |
01/05/2021 - 30/10/2021 |
CNP for
general works, TBM at Combined Shaft and marine works |
|
|
Billing Account
for Disposal of Construction Waste |
7036276 |
Throughout
the Contract |
|
|
Dumping at
Sea Ordinance (DASO) Permit (Category L) |
EP/MD/21-102 |
25/03/2021 - 30/06/2021 |
|
The status for all environmental aspects is presented in Table 1.3.
Table 1.3 Summary of Status for Key Environmental Aspects under the EM&A Manual
|
Parameters |
Status |
|
Water Quality |
|
|
Baseline Monitoring under EM&A Manual |
The baseline water quality monitoring was
conducted between 12 May 2020 and 6 June 2020 |
|
Impact Monitoring |
On-going |
|
Noise |
|
|
Baseline Monitoring |
The baseline noise monitoring result has been
reported in Baseline Monitoring Report and submitted to EPD under
EP Condition 3.4 |
|
Impact Monitoring |
On-going |
|
Waste Management |
|
|
Mitigation
Measures in Waste Monitoring Plan |
On-going |
|
Environmental
Audit |
|
|
Site Inspection covering Measures of Air Quality, Noise Impact, Water Quality, Waste, Ecological
Quality, Fisheries, Landscape and Visual |
On-going |
Other than the EM&A work by ET, environmental briefings, trainings and regular environmental management meetings were conducted, in order to enhance environmental awareness and closely monitor the environmental performance of the contractors.
The EM&A programme has been implemented in accordance with the recommendations presented in the approved EIA Report and the EM&A Manual. A summary of implementation status of the environmental mitigation measures for the construction phase of the Project during the reporting period is provided in Appendix C.
2.1.
MONITORING REQUIREMENTS
To ensure no adverse noise impact, noise monitoring is recommended to be carried out within 300m radius from the nearby noise sensitive receivers (NSRs), during construction phase. The NSRs selected as monitoring station are (i) NSR4 - Creative Secondary School, (ii) NSR24 - PLK Laws Foundation College, and (iii) NSR31 - School of Continuing and Professional Studies - CUHK respectively.
In accordance with the EM&A Manual, baseline noise level at the noise monitoring stations were established as presented in the Baseline Monitoring Report. Impact noise monitoring will be conducted once per week in the form of 30-minutes measurements Leq, L10 and L90 levW4
recorded at each monitoring station between 0700 and 1900 on normal weekdays.
Referring to EM&A manual Section 4.1.2, the impact noise monitoring should be carried out at all the designated monitoring stations when there are project-related construction activities undertaken within a radius of 300m from the monitoring stations.
No impact monitoring for noise impact was conducted in the reporting period due to the overly distant monitoring station from the works location, where they were farther than 1 km from the closet monitoring station NSR4 to the works location.
Construction noise level would be measured in terms of the A-weighted equivalent continuous sound pressure level (LAeq). Leq 30min was used as the monitoring parameter for the time period between 0700 and 1900 on normal weekdays. Table 2.1 summarizes the monitoring parameters, frequency and duration of the impact noise monitoring.
Table 2.1 Noise
Monitoring Parameters, Time, Frequency and Duration
|
Time |
Duration |
Interval |
Parameters |
|
Daytime: 0700-1900 |
Day time: 0700-1900 (during normal weekdays) |
Continuously in Leq 5min/Leq 30min (average of 6 consecutive Leq 5min) |
Leq 30min L10 30min & L90 30min |
2.2.
MONITORING LOCATIONS
The monitoring locations should normally be made at a point 1m from the exterior of the NSRs building façade and be at a position 1.2m above the ground. A correction of +3dB(A) should be made to the free-field measurements.
According to the environmental findings detailed in the EIA report and Baseline Monitoring Report, the designated locations for the construction noise monitoring are listed in Table 2.2 below.
Table 2.2 Noise Sensitive Receivers
|
NSR ID |
Noise Sensitive Receivers |
Monitoring Location |
Position |
|
NSR 4 |
Creative Secondary School |
Roof Floor |
1 m from facade |
|
NSR 24 |
PLK Laws
Foundation College |
Pedestrian Road on Ground Floor |
Free-field |
|
NSR 31 |
School of Continuing and Professional Studies - CUHK |
Roof Floor |
1 m from
facade |
The monitoring locations should normally be made at a point 1m from the exterior of the NSRs building façade and be at a position 1.2m above the ground. A correction of +3dB(A) should be made to the free-field measurements. Three noise monitoring locations for impact monitoring at the nearby sensitive receivers are shown in Figure 2.1-2.3.
|
|
|
|
|
|
Figure 2.1 NSR4
Creative Secondary School |
|
|
|
|
|
|
|
Figure 2.2 NSR24 PLK
Laws Foundation College |
|
|
|
|
|
||
|
|
Figure 2.3 NSR31 School of Continuing
and Professional Studies - CUHK |
|
|
|
2.3.
ACTION AND LIMIT LEVELS
The Action/Limit Levels are in line with the criteria of Practice Note for Professional Persons (ProPECC PN 2/93) ¡§Noise from Construction Activities - Non-statutory Controls¡¨ and Technical Memorandum on Environmental Impact Assessment Process issued by HKSAR Environmental Protection Department [¡§EPD¡¨] under the Environmental Impact Assessment Ordinance, Cap 499,
S.16 are presented in Table 2.3.
Table 2.3 Action and Limit Levels for Noise per EM&A Manual
|
Time Period |
Action Level |
Limit Level (dB(A)) |
|
0700-1900
on normal weekdays |
When one documented complaint is received from any one of the noise sensitive receivers |
-
70 dB(A)
for school and -
65
dB(A) during examination period |
Notes: Limits
specified in the GW-TM and IND-TM for construction and operation noise,
respectively.
If exceedances were found during noise monitoring, the actions in accordance with the Event and Action Plan shall be carried out according to Appendix E.
2.4.
MONITORING RESULTS AND OBSERVATIONS
Referring to EM&A manual Section 4.1.2, the impact noise monitoring should be carried out when there are project-related construction activities undertaken within a radius of 300m from the monitoring stations. No monitoring station was located within a radius of 300m of the Project site as shown in Figure 2.4, no impact monitoring for noise impact was conducted in the reporting period.

Figure 2.4 Site Layout Plan with Noise Sensitive Receivers and Desalination Plant
In accordance with the recommendations of the EIA, water quality EM&A is required during dredging for the submarine pipelines and, during operation phase. In addition, baseline water quality monitoring will be required prior to the commencement of marine construction activities. The following Section provides details of the water quality monitoring to be undertaken by the Environmental Team (ET) to verify the distance of sediment and brine plume dispersion and to identify whether the potential exists for any indirect impacts to occur to ecological sensitive receivers. The water quality monitoring programme will be carried out to allow any deteriorating water quality to be readily detected and timely action taken to rectify the situation. The status and locations of water quality sensitive receivers and the marine works location may change after issuing this Document. If required, the ET in consultation with IEC will propose monitoring locations and seek approval from EPD.
Water quality monitoring for the Project can be divided into the following stages:
-
Dredging activities during construction phase;
-
Discharge of effluent from main disinfection during construction phase;
-
Operation phase - first year upon commissioning; and,
-
Continuous monitoring of effluent quality.
In addition, the marine works contractor is required to complete a silt curtain efficiency test for the combined use of floating silt curtain type and cage type silt curtain for dredging at seawater intake to confirm the silt curtain reduction efficiency assumptions of the assessment. The details of testing plan together with the silt curtain deployment plan shall be submitted by the ET to seek approval from the IEC and EPD.
With the onset of marine dredging activities in late April at Outfall Shaft Area, a silt curtain efficiency test has been conducted at the Outfall Shaft Area on 16t April 2021 at 6 monitoring intervals (08:00, 10:00, 12:00, 14:00, 16:00, 18:00). The baseline monitoring event has been conducted on 10 April 2021 at 5 monitoring locations. Testing protocols and methodologies had followed the guidelines as presented in the EM&A Manual Annex C. Detailed analysis of in-situ and laboratory data was presented in a separate report which has been submitted to EPD after approval by IEC on 31 May 2021. The overall Silt Removal Effectiveness at Outfall Shaft Area for the combined used of cage and floating type silt curtains was 95.28%.
3.1.
IMPACT MONITORING METHODOLOGY
3.1.1.
WATER QUALITY PARAMETERS
The parameters that have been selected for measurement in situ and in the laboratory are those that were either determined in the EIA to be those with the most potential to be affected by the construction works or are a standard check on water quality conditions. Parameters to be measured in the baseline monitoring are listed in Table 3.1.
Table 3.1 Parameters measured in the baseline marine water quality monitoring
|
Parameters |
Unit |
Abbreviation |
|
In-situ measurements |
||
|
Dissolved oxygen |
mg/L |
DO |
|
Temperature |
oC |
- |
|
pH |
- |
- |
|
Turbidity |
NTU |
- |
|
Salinity |
0/00 |
- |
|
Total Residual Chlorine NOTE1 |
mg/L |
TRC |
|
Laboratory measurements |
||
|
Suspended Solids |
mg/L |
SS |
|
Iron-Soluble NOTE2 |
mg/L |
Fe |
|
Anti-scalant
as Reactive Phosphorus NOTE2 |
mg/L |
PO4 as P- |
NOTE 1: Monitoring of TRC will be conducted when cleaning and sterilization of the new freshwater main is carried out.
NOTE 2: The testing methods shall be submitted to EPD for approval prior to the commencement of monitoring programme
In addition to the water quality parameters, other relevant data will also be measured and recorded in Water Quality Monitoring Logs, including the location of the sampling stations, water depth, time, weather conditions, sea conditions, tidal stage, current direction and velocity, special phenomena and work activities undertaken around the monitoring and works area that may influence the monitoring results.
3.1.2.
MONITORING LOCATIONS
The water quality monitoring locations for baseline in accordance to the EM&A Manual and Contract Specification are shown in Figure 3.1 respectively, and detailed in Table 3.2 below. A schedule for water quality monitoring shall be prepared by the ET and approved by IEC and EPD prior to the commencement of the monitoring.
Table 3.2 Location of Baseline Water Quality Monitoring Station
|
Station |
Easting |
Northing |
Description |
|
CE |
843550 |
815243 |
Upstream control station at ebb tide |
|
CF |
846843 |
810193 |
Upstream control station at flood tide |
|
WSR1 |
846864 |
812014 |
Ecological sensitive receiver at Tung Lung Chau |
|
WSR2 |
847645 |
812993 |
Fisheries sensitive receiver at Tung Lung Chau |
|
WSR3 |
848023 |
813262 |
Ecological sensitive receiver at Tung Lung Chau |
|
WSR4 |
847886 |
814154 |
Ecological sensitive receiver at Tai Miu Wan |
|
WSR16 |
845039 |
815287 |
Ecological sensitive receiver at Fat Tong Chau |
|
WSR33 |
847159 |
814488 |
Ecological sensitive receiver at Tai Miu Wan |
|
WSR36 |
846878 |
814081 |
Ecological sensitive receiver at Kwun Tsai |
|
WSR37 |
846655 |
813810 |
Ecological sensitive receiver at Tit Cham Chau |
|
NF1 |
846542 |
813614 |
Edge of mixing zone, ~ 200m west of outfall diffuser |
|
NF2 |
846942 |
813614 |
Edge of mixing zone, ~ 200m east of outfall diffuser |
|
NF3 |
846742 |
813414 |
Edge of mixing zone, ~ 200m south of outfall diffuser |
WSR1 to WSR37 were identified in accordance with Annex 14 of the EIAO-TM as well as Clause 3.4.4.2 of the Environmental Impact Assessment Study Brief for Desalination Plant at Tseung Kwan O (No. ESB-266/2013). WSR1 to WSR3 are sited near the Tung Lung Chau Fish Culture Zone; WSR16 and WSR36 are sited near the coral assemblages along the coastlines of Fat Tong Chau and Kwun Tsai respectively; WSR 4 and WSR33 are sited near the Coastal Protection Area and coral assemblages in waters of Tai Miu Wan; WSR37 is sited near the fisheries resource including spawning and nursery grounds at the coastal water of Tit Cham Chau.
Figure 3.1 Baseline water quality monitoring locations under EM&A Manual

3.2.
MONITORING EQUIPMENT
For water quality monitoring, the following equipment will be used:
Dissolved Oxygen and Temperature Measuring Equipment - The instrument will be a portable, weatherproof dissolved oxygen measuring instrument complete with cable, sensor, comprehensive operation manuals, and will be operable from a DC power source. It will be capable of measuring: dissolved oxygen levels in the range of 0 - 20 mg/L and 0 - 200% saturation; and a temperature of 0 - 45 degrees Celsius. It shall have a membrane electrode with automatic temperature compensation complete with a cable of not less than 35 m in length. Sufficient stocks of spare electrodes and cables shall be available for replacement where necessary (e.g. YSI model 59 DO meter, YSI 5739 probe, YSI 5795A submersible stirrer with reel and cable or an approved similar instrument).
Turbidity Measurement Equipment - The instrument will be a portable, weatherproof turbidity- measuring unit complete with cable, sensor and comprehensive operation manuals. The equipment will be operated from a DC power source, it will have a photoelectric sensor capable of measuring turbidity between 0 - 1000 NTU and will be complete with a cable with at least 35 m in length (for example Hach 2100P or an approved similar instrument).
Salinity Measurement Instrument - A portable salinometer capable of measuring salinity in the range of 0 - 40 ppt will be provided for measuring salinity of the water at each monitoring location.
Water Depth Gauge - A portable, battery-operated echo sounder (for example Seafarer 700 or a similar approved instrument) will be used for the determination of water depth at each designated monitoring station. This unit will preferably be affixed to the bottom of the work boat if the same vessel is to be used throughout the monitoring programme. The echo sounder should be suitably calibrated. The ET shall seek approval for their proposed equipment with the client prior to deployment.
Current Velocity and Direction - No specific equipment is recommended for measuring the current velocity and direction. The environmental contractor shall seek approval of their proposed equipment with the client prior to deployment.
Positioning Device - A Global Positioning System (GPS) shall be used during monitoring to allow accurate recording of the position of the monitoring vessel before taking measurements. The Differential GPS, or equivalent instrument, should be suitably calibrated at appropriate checkpoint (e.g. Quarry Bay Survey Nail) to verify that the monitoring station is at the correct position before the water quality monitoring commence.
Water Sampling Equipment - A water sampler, consisting of a PVC or glass cylinder of not less than two litres, which can be effectively sealed with cups at both ends, will be used (e.g. Kahlsico Water Sampler 13SWB203 or an approved similar instrument). The water sampler will have a positive latching system to keep it open and prevent premature closure until released by a messenger when the sampler is at the selected water depth.
Total
Residual Chlorine for Discharge of Sterilization Water - Total residual
chlorine (TRC) shall be measured in-situ
using a handheld colorimeter with its
testing toolkits.
3.3
SAMPLING / TESTING PROTOCOLS
All in situ monitoring instruments will be checked, calibrated and certified by a laboratory accredited under HOKLAS or any other international accreditation scheme before use, and subsequently re-calibrated at monthly intervals throughout the stages of the water quality monitoring. Responses of sensors and electrodes will be checked with certified standard solutions before each use.
On-site calibration of field equipment shall follow the ¡§Guide to On-Site Test Methods for the Analysis of Waters¡¨, BS 1427: 2009. Sufficient stocks of spare parts shall be maintained for replacements when necessary. Backup monitoring equipment shall also be made available so that monitoring can proceed uninterrupted even when equipment is under maintenance, calibration etc.
3.4
LABORATORY MEASUREMENT AND ANALYSIS
All laboratory work shall be carried out in a HOKLAS accredited laboratory. Sufficient volume of each water sample shall be collected at the monitoring stations for carrying out the laboratory analyses. Using chain of custody forms, collected water samples will be transferred to an HOKLAS accredited laboratory for immediate processing. The determination work shall start within the next working day after collection of the water samples. The laboratory measurements shall be provided to the client within 5 working days of the sampling event. Analytical methodology and sample preservation of other parameters will be based on the latest edition of Standard Methods for the Examination of Waste and Wastewater published by APHA, AWWA and WPCF and methods by USEPA, or suitable method in accordance with requirements of HOKLAS or another internationally accredited scheme. The submitted information should include pre-treatment procedures, instrument use, Quality Assurance/Quality Control (QA/QC) details (such as blank, spike recovery, number of duplicate samples per-batch etc), detection limits and accuracy. The QA/QC details shall be in accordance with requirements of HOKLAS or another internationally accredited scheme.
Parameters for laboratory measurements, their standard methods and their detection limits are presented in Table 3.3.
Table 3.3 Laboratory
measurements, standard methods and corresponding detection limits of
marine water quality
monitoring
|
Parameters |
Standard Methods |
Detection Limit |
Reporting Limit |
Precision |
|
Dissolved
oxygen (mg/L) |
Instrumental, CTD |
0.1 |
- |
+-25% |
|
Temperature (oC) |
Instrumental, CTD |
0.1 |
- |
+-25% |
|
pH |
Instrumental, CTD |
0.1 |
- |
+-25% |
|
Turbidity (NTU) |
Instrumental, CTD |
0.1 |
- |
+-25% |
|
Salinity (0/00) |
Instrumental, CTD |
0.1 |
- |
+-25% |
|
Suspended Solids (mg/L) |
APHA 17th Ed 2540D |
1.0 |
2.0 |
+-17% |
|
Total Residual Chlorine (mg/L) |
APHA 21st Ed 4500 - Cl G NOTE1 |
0.1NOTE1 |
0.2NOTE1 |
+-10% NOTE1 |
|
Iron-soluble |
USEPA 6010C NOTE 1 |
0.2NOTE1 |
0.2NOTE1 |
+-25%NOTE1 |
|
Anti-scalant as Reactive phosphorus |
APHA 4500P: B&F NOTE1 |
0.01NOTE1 |
0.01NOTE1 |
+-25%NOTE1 |
NOTE1: The testing methods, Quality Assurance/Quality Control (QA/QC) details, detection limits and accuracy shall be submitted to EPD for approval prior to the commencement of monitoring programme.
If exceedances were found during water monitoring, the actions in accordance with the Event and Action Plan shall be carried out according to Appendix F.
3.5.
MONITORING PROGRAMME
The ET of the Project had conducted the baseline water monitoring between 12 May 2020 to 6 June 2020 at the thirteen designated monitoring stations and the six designated monitoring at waters near TKO in accordance with the EM&A Manual and Contract Specification respectively. The monitoring results were presented in the Baseline Water Quality Monitoring Report separately.
Marine construction and dredging activities for the Project have been conducted in the reporting period from March 2021 to May 2021.
3.5.1. SAMPLING FREQUENCY
During periods when there are dredging works, impact monitoring should be undertaken at the monitoring stations as shown in Figure 3.1 and Table 3.2 three days per week during the construction phase after the commencement of marine construction works and dredging activities. Monitoring at each station would be undertaken at both mid-ebb and mid-flood tides on the same day. The tidal range selected for the impact monitoring will be at least 0.5 m for both flood and ebb tides as far as practicable. The interval between two sets of monitoring would not be less than 36 hours. The monitoring frequency would be increased in the case of exceedances of Action/Limit Levels if considered necessary by ET. Monitoring frequency would be maintained as far as practicable.
The monitoring location/position, time, water depth, water temperature, salinity, weather conditions, sea conditions, tidal stage, special phenomena and work underway at the marine works site will be recorded.
3.5.2. SAMPLING DEPTHS & REPLICATION
For impact monitoring, each station will be sampled and measurements/ water samples will be taken at three depths, 1 m below the sea surface, mid-depth and 1 m above the seabed. For stations that are less than 3 m in depth, only the mid depth sample shall be taken. For stations that are less than 6 m in depth, only the surface and seabed sample shall be taken. For in situ measurements, duplicate readings shall be made at each water depth at each station. Duplicate water samples shall be collected at each water depth at each station. A summary of the results was recorded in the data record sheet in Appendix I.
3.5.3.
ACTION AND LIMIT LEVELS
The Action and Limit Levels have been set based on the derivation criteria specified in the EM&A Manual, as shown in Table 3.4 below. Based on the baseline water quality monitoring data and the derivation criteria specified in Table 3.4, the Action/Limit Levels have been derived and are presented in Table 3.5.
Table 3.4 Criteria of Action and Limit Levels for Water Quality
|
Parameters |
Action |
Limit |
|
Construction Phase Impact
Monitoring |
||
|
DO in mg/L |
Surface and Middle 5%-ile
of baseline data for surface and middle layer Bottom 5%-ile
of baseline data for bottom layers Tung Lung Chau Fish Culture
Zone 5.1 mgL-1 or level
at control station (whichever the
lower) |
Surface
and Middle 4 mg L-1 Bottom 2 mg L-1 Tung Lung Chau Fish Culture Zone 5.0 mgL-1 or level at control station (whichever the lower) |
|
SS
in mg/L (Depth- averaged) |
≥ 95 %-ile of baseline data or
20% exceedance of value at any
impact station compared with corresponding data from control station |
≥ 99 %-ile of baseline data or
30% exceedance of value at any
impact station compared with
corresponding data from
control station |
|
Turbidity
in NTU (Depth-averaged) |
≥ 95 %-ile of baseline data or
20% exceedance of value at any
impact station compared with corresponding data from control station |
≥ 99 %-ile of baseline data or
30% exceedance of value at any
impact station compared with
corresponding data from
control station |
|
First-year Operation Phase
Monitoring |
||
|
DO in mg/L |
Surface and Middle 5%-ile
of baseline data for surface and middle layer Bottom 5%-ile
of baseline data for bottom layers Tung Lung Chau Fish Culture
Zone 5.1 mgL-1 or level
at control station (whichever the
lower) |
Surface
and Middle 4 mg L-1 Bottom 2 mg L-1 Tung Lung Chau Fish Culture Zone 5.0 mgL-1 or level
at control station (whichever the
lower) |
|
SS
in mg/L (Depth- averaged) |
≥ 95 %-ile of baseline data or
20% exceedance of value at any
impact station compared with corresponding data from control station |
≥ 99 %-ile of baseline data or
30% exceedance of value at any
impact station compared with
corresponding data from
control station |
|
Turbidity
in NTU (Depth-averaged) |
≥ 95 %-ile of baseline data or
20% exceedance of value at any
impact station compared with corresponding data from control station |
≥ 99 %-ile of baseline data or
30% exceedance of value at any
impact station compared with
corresponding data from
control station |
|
Salinity
in PSU (Depth-averaged) |
109%
of baseline level or 9% exceedance
of value at any impact station
compared with corresponding data
from control station |
110%
of baseline level or 10% exceedance
of value at any impact station
compared with corresponding data from
control station |
|
Iron
in mg/L (Depth-averaged) |
0.3 mgL-1 |
0.3 mgL-1 |
Table 3.5 Derived Action and Limit Levels for Water Quality
|
Parameters |
Action |
Limit |
|
|
Construction Phase Impact
Monitoring |
|
||
|
DO in mg/L |
Surface and Middle |
Surface and Middle |
|
|
|
7.30 mg L-1 |
4 mg L-1 |
|
|
|
Bottom |
Bottom |
|
|
|
7.31 mg L-1 |
2 mg L-1 |
|
|
|
Tung Lung Chau Fish Culture Zone |
Tung Lung Chau Fish Culture Zone |
|
|
|
5.1 mgL-1 or level at control
station |
5.0 mgL-1 or level
at control station |
|
|
|
(whichever the lower) |
(whichever the lower) |
|
|
SS in mg/L |
5.00 mg L-1 or 20% exceedance of |
6.00 mg L-1 or 30%
exceedance of |
|
|
(Depth-averaged) |
value at any impact station |
value at any impact station |
|
|
|
compared with corresponding data |
compared with corresponding |
|
|
|
from control
station |
data from control station |
|
|
Turbidity in NTU |
2.41 NTU or 20% exceedance of |
2.84 NTU or 30% exceedance of |
|
|
(Depth-averaged) |
value at any impact station |
value at any impact station |
|
|
|
compared with corresponding data |
compared with corresponding |
|
|
|
from control
station |
data from control station |
|
|
First-year Operation Phase
Monitoring iv |
|
||
|
DO in mg/L |
Surface and Middle |
Surface and Middle |
|
|
|
7.30 mg L-1 |
4 mg L-1 |
|
|
|
Bottom |
Bottom |
|
|
|
7.31 mg L-1 |
2 mg L-1 |
|
|
|
Tung Lung Chau Fish Culture Zone |
Tung Lung Chau Fish Culture Zone |
|
|
|
5.1 mgL-1 or level at control
station |
5.0 mgL-1 or level
at control station |
|
|
|
(whichever the lower) |
(whichever the lower) |
|
|
SS in mg/L |
5.00 mg L-1 or 20% exceedance of |
6.00 mg L-1 or 30%
exceedance of |
|
|
(Depth-averaged) |
valueat any impact station |
value at any impact station |
|
|
|
compared with corresponding data |
compared with corresponding |
|
|
|
from control
station |
data from control station |
|
|
Turbidity in NTU (Depth-averaged) |
2.41 NTU or 20% exceedance of value at any impact
station compared with
corresponding data from control
station |
2.84 NTU or 30% exceedance of value at any impact
station compared with
corresponding data from
control station |
|
|
Salinity in PSU (Depth-averaged) |
34.28 PSU or 9% exceedance of value at any impact
station compared with corresponding data from control station |
34.60 PSU or 10% exceedance of value
at any impact
station compared with corresponding data from
control station |
|
|
Iron
in mg/L (Depth-averaged) |
0.3 mgL-1 |
0.3 mgL-1 |
|
Notes:
i.
"Depth-averaged" is calculated by taking the arithmetic means of reading
of all three depths.
ii.
For DO, non-compliance of the water
quality limits occurs when monitoring
result is lower than the limits.
iii.
For Turbidity, SS, iron and Salinity, non-compliance
of the water quality limits occurs when monitoring result is higher than the
limits.
iv.
For the Action and Limit Levels adopted
during First-year Operation
Phase Monitoring, further review would be made according to the EM&A Manual during Operation Phase.
3.6.
MONITORING RESULTS AND OBSERVATIONS
General water quality monitoring at the ten monitoring stations (CE, CF, WSR1, WSR2, WSR3, WSR4, WSR16, WSR33, WSR36 and WSR37) were conducted on 1, 3, 5, 8, 10, 12, 15, 17, 19, 23, 25, 27 and 30 March 2021; 1, 3, 6, 8, 10, 13, 15, 17, 20, 22, 24, 27 and 29 April 2021 and 1, 4, 6, 8, 11, 13, 15, 18, 20, 22, 25, 27 and 29 May 2021.
During the impact monitoring period between March 2021 to May 2021, thirty-two (32) of the general water quality monitoring results of suspended solids (SS) obtained had exceeded the Action Level. Twelve (12) of the general water quality monitoring results of SS obtained during the reporting quarter had exceeded the Limit Level.
Details of the exceedance are presented in Appendix
L.
Investigation on the reason of exceedance
has been carried out, where the exceedances of SS on 25/3, 27/3, 06/04, 13/04, 29/04, 11/05, 18/05 and 27/05 were
concluded to be unrelated to the project
as detailed in the Incident Reports on
Action Level or Limit Level Non-compliance along with supporting materials in Appendix L.
Monitoring results of 6 key parameters: Salinity, DO, turbidity, SS, pH and temperature in this reporting, are summarized in Table 3.6 and Table 3.7, and details results are presented in Appendix I.
Table 3.6 Summary
of Regular Impact Water Quality Monitoring Results (Mid-Flood)
|
Locations |
||||||||||||||||||||||
|
Salinity (ppt) |
Dissolved Oxygen
(mg/L) |
pH |
Turbidity (NTU) |
Suspended Solids
(mg/L) |
Temp. (oC) |
|||||||||||||||||
|
Surface &
Middle |
Bottom |
|||||||||||||||||||||
|
Mar |
Apr |
May |
Mar |
Apr |
May |
Mar |
Apr |
May |
Mar |
Apr |
May |
Mar |
Apr |
May |
Mar |
Apr |
May |
Mar |
Apr |
May |
||
|
CE |
Avg. |
30.37 |
30.53 |
30.13 |
9.44 |
8.71 |
9.49 |
9.36 |
8.64 |
9.42 |
8.41 |
8.34 |
8.48 |
2.40 |
3.3 |
3.9 |
3.14 |
3.13 |
3.19 |
23.2 |
24.9 |
28.9 |
|
Min. |
26.88 |
19.87 |
27.49 |
7.92 |
7.38 |
8.47 |
8.36 |
7.56 |
7.97 |
8.17 |
8.06 |
8.24 |
1.60 |
1.6 |
2.8 |
2.50 |
2.50 |
2.50 |
20.0 |
22.7 |
26.8 |
|
|
Max. |
31.88 |
32.41 |
31.19 |
10.74 |
9.91 |
10.75 |
10.57 |
9.93 |
10.67 |
8.71 |
8.78 |
8.72 |
3.20 |
5.2 |
5.6 |
9.10 |
7.50 |
15.50 |
27.1 |
29.0 |
30.2 |
|
|
CF |
Avg. |
30.31 |
30.70 |
30.08 |
9.36 |
8.66 |
9.55 |
9.24 |
8.73 |
9.53 |
8.39 |
8.32 |
8.47 |
2.5 |
3.5 |
3.9 |
3.17 |
3.17 |
3.23 |
23.0 |
24.7 |
28.7 |
|
Min. |
26.71 |
26.85 |
27.65 |
7.87 |
7.54 |
8.76 |
8.21 |
7.64 |
8.16 |
8.17 |
8.01 |
8.23 |
1.6 |
2.1 |
2.7 |
2.50 |
2.50 |
2.50 |
19.6 |
22.2 |
26.3 |
|
|
Max. |
31.81 |
32.47 |
31.26 |
10.68 |
9.86 |
10.42 |
10.40 |
9.76 |
10.54 |
8.70 |
8.79 |
8.68 |
3.6 |
5.6 |
5.2 |
4.60 |
9.30 |
5.90 |
26.7 |
28.9 |
30.1 |
|
|
WSR1 |
Avg. |
30.26 |
30.66 |
30.08 |
9.30 |
8.81 |
9.49 |
9.24 |
9.01 |
9.41 |
8.41 |
8.33 |
8.47 |
2.3 |
2.4 |
2.4 |
3.15 |
3.12 |
3.44 |
23.0 |
24.7 |
28.8 |
|
Min. |
26.71 |
27.01 |
27.63 |
7.82 |
7.52 |
8.48 |
8.35 |
7.96 |
7.84 |
8.17 |
8.01 |
8.25 |
1.5 |
1.6 |
1.6 |
2.50 |
2.50 |
2.50 |
19.7 |
22.4 |
26.2 |
|
|
Max. |
31.87 |
32.07 |
31.21 |
10.73 |
9.96 |
10.48 |
10.39 |
10.12 |
10.49 |
8.70 |
8.80 |
8.72 |
3.0 |
3.3 |
3.0 |
6.30 |
5.20 |
7.20 |
26.6 |
28.9 |
30.1 |
|
|
WSR2 |
Avg. |
30.35 |
30.62 |
30.12 |
9.33 |
8.68 |
9.46 |
9.23 |
8.61 |
9.49 |
8.41 |
8.32 |
8.48 |
2.4 |
2.4 |
2.4 |
3.18 |
3.43 |
3.43 |
23.1 |
24.7 |
28.8 |
|
Min. |
26.89 |
26.79 |
27.85 |
7.88 |
7.72 |
8.29 |
8.31 |
7.79 |
8.64 |
8.18 |
8.01 |
8.24 |
1.4 |
1.6 |
1.9 |
2.50 |
2.50 |
2.50 |
19.9 |
22.4 |
26.4 |
|
|
Max. |
31.86 |
32.46 |
31.22 |
10.72 |
9.67 |
10.80 |
10.57 |
9.45 |
10.44 |
8.67 |
8.71 |
8.72 |
3.1 |
3.1 |
3.0 |
5.00 |
6.70 |
12.00 |
26.7 |
28.9 |
30.1 |
|
|
WSR3 |
Avg. |
30.36 |
30.66 |
30.06 |
9.22 |
8.68 |
9.45 |
9.15 |
8.75 |
9.42 |
8.41 |
8.31 |
8.48 |
2.3 |
2.4 |
2.4 |
3.38 |
3.37 |
3.44 |
23.0 |
24.7 |
28.8 |
|
Min. |
26.78 |
27.00 |
27.54 |
7.82 |
7.69 |
8.94 |
8.10 |
7.59 |
7.92 |
8.17 |
8.03 |
8.29 |
1.6 |
1.6 |
1.8 |
2.50 |
2.50 |
2.50 |
20.0 |
22.4 |
26.4 |
|
|
Max. |
31.88 |
32.33 |
31.14 |
10.61 |
9.85 |
10.37 |
9.95 |
9.79 |
10.81 |
8.65 |
8.80 |
8.71 |
3.2 |
3.2 |
3.1 |
5.80 |
6.90 |
12.60 |
26.6 |
29.0 |
30.1 |
|
|
WSR4 |
Avg. |
30.32 |
30.68 |
30.09 |
9.30 |
8.89 |
9.48 |
9.22 |
8.73 |
9.35 |
8.40 |
8.32 |
8.48 |
2.3 |
2.4 |
2.4 |
3.53 |
3.65 |
3.73 |
23.1 |
24.8 |
28.9 |
|
Min. |
26.77 |
26.89 |
27.75 |
7.74 |
7.93 |
8.37 |
7.97 |
7.48 |
7.97 |
8.17 |
8.02 |
8.27 |
1.5 |
1.4 |
1.9 |
2.50 |
2.50 |
2.50 |
19.8 |
22.4 |
26.5 |
|
|
Max. |
31.69 |
32.32 |
31.11 |
10.60 |
9.91 |
10.36 |
10.28 |
9.97 |
10.87 |
8.70 |
8.75 |
8.73 |
3.0 |
3.4 |
3.3 |
6.60 |
8.00 |
15.60 |
26.8 |
29.0 |
30.2 |
|
|
WSR16 |
Avg. |
30.37 |
30.60 |
30.14 |
9.35 |
8.68 |
9.44 |
9.31 |
8.81 |
9.34 |
8.44 |
8.32 |
8.48 |
2.3 |
2.5 |
2.5 |
3.55 |
3.56 |
3.24 |
23.1 |
24.9 |
28.9 |
|
Min. |
26.96 |
25.37 |
27.81 |
8.10 |
7.36 |
8.08 |
8.28 |
7.71 |
8.12 |
8.17 |
8.05 |
8.21 |
1.5 |
1.6 |
1.8 |
2.50 |
2.50 |
2.50 |
19.9 |
22.6 |
26.8 |
|
|
Max. |
31.88 |
32.30 |
31.14 |
10.65 |
9.73 |
10.98 |
10.67 |
9.65 |
10.17 |
8.68 |
8.80 |
8.72 |
3.2 |
4.0 |
3.2 |
6.70 |
7.00 |
5.40 |
27.0 |
29.0 |
30.2 |
|
|
WSR33 |
Avg. |
30.32 |
30.70 |
30.10 |
9.32 |
8.73 |
9.51 |
9.23 |
8.72 |
9.42 |
8.43 |
8.33 |
8.47 |
2.3 |
2.5 |
2.4 |
3.34 |
3.45 |
3.71 |
23.0 |
24.8 |
28.9 |
|
Min. |
26.80 |
26.95 |
27.85 |
8.18 |
7.55 |
8.56 |
7.91 |
7.48 |
8.08 |
8.17 |
8.05 |
8.23 |
1.6 |
1.6 |
1.5 |
2.50 |
2.50 |
2.50 |
19.8 |
22.5 |
26.5 |
|
|
Max. |
31.73 |
32.42 |
31.22 |
10.89 |
10.12 |
10.36 |
10.62 |
10.13 |
10.11 |
8.70 |
8.73 |
8.73 |
3.2 |
3.2 |
3.2 |
6.90 |
10.10 |
15.10 |
26.9 |
29.0 |
30.1 |
|
|
WSR36 |
Avg. |
30.41 |
30.65 |
30.08 |
9.40 |
8.66 |
9.46 |
9.15 |
8.74 |
9.50 |
8.43 |
8.31 |
8.47 |
2.3 |
2.5 |
2.4 |
3.39 |
3.39 |
3.94 |
23.0 |
24.9 |
28.8 |
|
Min. |
26.70 |
24.50 |
27.53 |
8.11 |
6.76 |
8.50 |
8.41 |
7.22 |
8.29 |
8.17 |
8.01 |
8.22 |
1.4 |
1.7 |
1.6 |
2.50 |
2.50 |
2.50 |
19.6 |
22.6 |
26.7 |
|
|
Max. |
31.87 |
32.43 |
31.23 |
10.85 |
10.06 |
10.64 |
10.72 |
9.93 |
10.50 |
8.70 |
8.74 |
8.73 |
2.9 |
4.5 |
3.1 |
6.50 |
6.90 |
23.00 |
26.9 |
28.9 |
30.0 |
|
|
WSR37 |
Avg. |
30.34 |
30.67 |
30.14 |
9.43 |
8.75 |
9.44 |
9.44 |
8.70 |
9.27 |
8.42 |
8.32 |
8.48 |
2.3 |
2.4 |
2.4 |
3.65 |
3.55 |
3.81 |
23.0 |
24.9 |
28.9 |
|
Min. |
26.75 |
26.80 |
27.52 |
8.24 |
7.48 |
8.64 |
7.83 |
7.60 |
8.41 |
8.19 |
8.02 |
8.20 |
1.5 |
1.5 |
1.8 |
2.50 |
2.50 |
2.50 |
19.7 |
22.6 |
26.9 |
|
|
Max. |
31.85 |
32.19 |
31.21 |
10.85 |
9.74 |
10.24 |
10.72 |
9.66 |
9.90 |
8.69 |
8.75 |
8.73 |
3.0 |
3.5 |
3.4 |
9.00 |
6.60 |
15.40 |
26.9 |
29.0 |
30.2 |
|
Table 3.7 Summary of Regular Impact Water Quality Monitoring Results (Mid-Ebb)
|
Locations |
Parameters |
|||||||||||||||||||||
|
Salinity (ppt) |
Dissolved Oxygen
(mg/L) |
pH |
Turbidity (NTU) |
Suspended Solids
(mg/L) |
Temp. (oC) |
|||||||||||||||||
|
Surface &
Middle |
Bottom |
|||||||||||||||||||||
|
Mar |
Apr |
May |
Mar |
Apr |
May |
Mar |
Apr |
May |
Mar |
Apr |
May |
Mar |
Apr |
May |
Mar |
Apr |
May |
Mar |
Apr |
May |
||
|
CE |
Avg. |
30.38 |
30.49 |
30.11 |
9.40 |
8.77 |
9.45 |
9.34 |
8.78 |
9.42 |
9.34 |
8.31 |
8.55 |
2.4 |
3.4 |
3.8 |
3.12 |
2.98 |
4.76 |
23.3 |
25.1 |
29.0 |
|
Min. |
26.20 |
26.78 |
27.51 |
7.56 |
7.45 |
8.63 |
7.79 |
7.48 |
8.58 |
7.79 |
7.95 |
8.29 |
1.6 |
2.7 |
2.6 |
2.50 |
2.50 |
2.50 |
19.9 |
23.0 |
26.6 |
|
|
Max. |
31.72 |
32.32 |
31.51 |
10.78 |
9.98 |
10.57 |
10.64 |
10.13 |
10.47 |
10.64 |
8.66 |
8.85 |
3.2 |
4.6 |
5.0 |
9.00 |
5.70 |
99.60 |
27.5 |
29.0 |
30.3 |
|
|
CF |
Avg. |
30.45 |
30.60 |
30.12 |
9.42 |
8.78 |
9.57 |
9.33 |
8.77 |
9.54 |
9.33 |
8.31 |
8.53 |
2.5 |
3.2 |
3.8 |
3.08 |
3.11 |
4.03 |
23.4 |
25.2 |
29.1 |
|
Min. |
26.20 |
27.17 |
27.15 |
7.60 |
7.65 |
8.33 |
7.65 |
7.58 |
8.54 |
7.65 |
7.97 |
8.28 |
1.8 |
1.6 |
2.8 |
2.50 |
2.50 |
2.50 |
19.9 |
23.0 |
27.0 |
|
|
Max. |
31.97 |
32.30 |
31.46 |
11.01 |
10.05 |
10.67 |
11.07 |
10.05 |
10.45 |
11.07 |
8.72 |
8.87 |
3.2 |
4.6 |
5.1 |
4.70 |
7.50 |
17.30 |
28.1 |
28.9 |
30.3 |
|
|
WSR1 |
Avg. |
30.28 |
30.56 |
30.14 |
9.30 |
8.70 |
9.47 |
9.43 |
8.84 |
9.55 |
9.43 |
8.31 |
8.50 |
2.3 |
2.4 |
2.4 |
3.21 |
3.16 |
3.76 |
23.4 |
25.3 |
29.1 |
|
Min. |
26.29 |
26.76 |
27.13 |
7.50 |
7.45 |
8.42 |
7.60 |
7.49 |
8.05 |
7.60 |
8.02 |
8.28 |
1.5 |
1.6 |
1.6 |
2.50 |
2.50 |
2.50 |
20.1 |
23.1 |
26.9 |
|
|
Max. |
31.88 |
32.21 |
31.23 |
10.99 |
9.81 |
10.29 |
10.61 |
9.78 |
10.50 |
10.61 |
8.71 |
8.88 |
3.1 |
3.5 |
3.1 |
6.80 |
5.70 |
16.90 |
28.0 |
28.8 |
30.3 |
|
|
WSR2 |
Avg. |
3A0.39 |
30.51 |
30.12 |
9.44 |
8.84 |
9.45 |
9.42 |
8.81 |
9.42 |
9.42 |
8.32 |
8.51 |
2.4 |
2.4 |
2.5 |
3.14 |
2.97 |
3.85 |
23.4 |
25.2 |
29.1 |
|
Min. |
26.20 |
27.35 |
27.38 |
8.08 |
7.66 |
8.45 |
7.55 |
7.79 |
8.24 |
7.55 |
7.96 |
8.28 |
1.5 |
1.6 |
1.8 |
2.50 |
2.50 |
2.50 |
19.9 |
23.1 |
26.8 |
|
|
Max. |
31.95 |
32.35 |
31.53 |
10.88 |
9.79 |
10.47 |
10.89 |
10.14 |
10.46 |
10.89 |
8.72 |
8.86 |
3.1 |
3.4 |
3.3 |
5.40 |
5.80 |
13.30 |
28.0 |
28.9 |
30.4 |
|
|
WSR3 |
Avg. |
30.38 |
30.47 |
30.16 |
9.38 |
8.83 |
9.50 |
9.33 |
8.73 |
9.41 |
9.33 |
8.32 |
8.53 |
2.3 |
2.5 |
2.5 |
3.10 |
3.20 |
3.63 |
23.4 |
25.2 |
29.1 |
|
Min. |
26.29 |
26.95 |
27.20 |
7.66 |
7.53 |
8.58 |
8.25 |
7.59 |
8.38 |
8.25 |
7.97 |
8.29 |
1.7 |
1.5 |
1.8 |
2.50 |
2.50 |
2.50 |
20.1 |
23.1 |
26.8 |
|
|
Max. |
31.84 |
31.94 |
31.53 |
10.76 |
10.18 |
10.76 |
10.70 |
9.69 |
10.64 |
10.70 |
8.70 |
8.79 |
2.9 |
3.4 |
3.3 |
4.70 |
8.80 |
15.40 |
28.0 |
28.9 |
30.5 |
|
|
WSR4 |
Avg. |
30.33 |
30.51 |
30.08 |
9.32 |
8.82 |
9.58 |
9.20 |
8.87 |
9.44 |
9.20 |
8.30 |
8.50 |
2.3 |
2.5 |
2.5 |
3.08 |
3.09 |
3.71 |
23.4 |
25.2 |
29.1 |
|
Min. |
26.31 |
26.88 |
27.21 |
7.54 |
7.76 |
8.07 |
7.63 |
7.58 |
8.58 |
7.63 |
7.95 |
8.26 |
1.5 |
1.6 |
1.7 |
2.50 |
2.50 |
2.50 |
20.1 |
23.1 |
26.7 |
|
|
Max. |
31.94 |
32.29 |
31.50 |
10.82 |
10.06 |
10.81 |
10.73 |
9.91 |
10.54 |
10.73 |
8.75 |
8.84 |
3.1 |
3.4 |
3.3 |
5.10 |
5.40 |
15.30 |
27.9 |
28.8 |
30.4 |
|
|
WSR16 |
Avg. |
30.39 |
30.57 |
30.15 |
9.40 |
8.81 |
9.37 |
9.51 |
8.74 |
9.64 |
9.51 |
8.32 |
8.53 |
2.3 |
2.5 |
2.4 |
3.30 |
3.29 |
3.84 |
23.3 |
25.2 |
29.0 |
|
Min. |
26.22 |
26.94 |
27.30 |
7.54 |
7.61 |
8.42 |
7.87 |
7.77 |
8.86 |
7.87 |
7.97 |
8.27 |
1.5 |
1.6 |
1.6 |
2.50 |
2.50 |
2.50 |
20.0 |
23.1 |
26.5 |
|
|
Max. |
31.71 |
32.42 |
31.46 |
10.94 |
10.05 |
10.59 |
10.95 |
10.04 |
10.82 |
10.95 |
8.68 |
8.87 |
3.1 |
3.3 |
3.2 |
7.60 |
7.20 |
15.40 |
27.5 |
29.0 |
30.3 |
|
|
WSR33 |
Avg. |
30.33 |
30.52 |
30.12 |
9.27 |
8.75 |
9.51 |
9.46 |
8.86 |
9.66 |
9.46 |
8.30 |
8.53 |
2.3 |
2.5 |
2.5 |
3.30 |
3.52 |
4.19 |
23.4 |
25.2 |
29.1 |
|
Min. |
26.19 |
26.96 |
27.22 |
8.03 |
7.62 |
8.55 |
7.75 |
7.80 |
8.69 |
7.75 |
7.99 |
8.26 |
1.4 |
1.6 |
1.7 |
2.50 |
2.50 |
2.50 |
20.2 |
23.2 |
26.8 |
|
|
Max. |
31.91 |
32.41 |
31.25 |
10.76 |
10.17 |
10.37 |
10.88 |
10.12 |
10.69 |
10.88 |
8.66 |
8.84 |
2.9 |
3.3 |
3.4 |
7.60 |
12.70 |
17.40 |
27.8 |
28.9 |
30.4 |
|
|
WSR36 |
Avg. |
30.41 |
30.53 |
30.15 |
9.40 |
8.81 |
9.44 |
9.35 |
8.61 |
9.52 |
9.35 |
8.31 |
8.53 |
2.3 |
2.4 |
2.5 |
3.26 |
3.25 |
4.11 |
23.4 |
25.2 |
29.1 |
|
Min. |
26.59 |
26.74 |
27.26 |
8.07 |
7.50 |
8.26 |
7.87 |
7.60 |
8.53 |
7.87 |
8.08 |
8.27 |
1.6 |
1.4 |
1.8 |
2.50 |
2.50 |
2.50 |
20.0 |
23.1 |
26.7 |
|
|
Max. |
31.86 |
32.29 |
31.39 |
10.73 |
10.19 |
10.51 |
10.94 |
9.48 |
10.74 |
10.94 |
8.70 |
8.87 |
3.1 |
3.6 |
3.1 |
6.90 |
6.00 |
20.70 |
27.7 |
28.9 |
30.4 |
|
|
WSR37 |
Avg. |
30.37 |
30.54 |
30.08 |
9.41 |
8.77 |
9.54 |
9.33 |
8.79 |
9.49 |
9.33 |
8.32 |
8.53 |
2.3 |
2.4 |
2.4 |
3.52 |
3.27 |
4.13 |
23.3 |
25.2 |
29.0 |
|
Min. |
26.18 |
26.86 |
27.26 |
7.70 |
7.43 |
8.54 |
8.25 |
7.67 |
8.43 |
8.25 |
8.02 |
8.26 |
1.3 |
1.6 |
1.9 |
2.50 |
2.50 |
2.50 |
19.9 |
23.1 |
26.7 |
|
|
Max. |
31.89 |
30.49 |
31.35 |
10.94 |
9.99 |
10.43 |
10.86 |
9.99 |
10.59 |
10.86 |
8.67 |
8.83 |
3.0 |
3.2 |
3.3 |
7.30 |
5.90 |
17.30 |
27.6 |
29.0 |
30.4 |
|
Notes:
i.
"Avg", ¡§Min¡¨ and ¡§Max¡¨ is the average,
minimum and maximum respectively of the data from measurements conducted under
mid-flood and mid-ebb tides at three water depths, except that of DO where the data for ¡§Surface & Middle¡¨ and ¡§Bottom¡¨
are calculated separately.
ii.
Measurement data of Suspending Solids
would be rounding
to 2.5mg/L if the value
was less than 2.5mg/L to facilitate data analysing.
The waste generated from
this Project includes inert construction and demolition (C&D) materials,
and non-inert C&D materials. Non- inert
C&D materials are made up of general refuse, vegetative wastes and
recyclable wastes such as plastics and paper/cardboard packaging waste. Steel materials generated from the project are
also grouped into non-inert C&D materials as the materials were not disposed of with other inert C&D
materials. With reference to relevant handling records and trip tickets of this
Project, the quantities of different
types of waste generated in the reporting month are summarised in Table 4.1. Details of cumulative waste
management data are presented as a waste
flow table in Appendix
G.
Table 4.1 Quantities of Waste Generated from the Project during reporting period
|
Reporting Months |
Actual Quantities of Inert
C&D Materials Generated Monthly |
Actual Quantities of C&D Wastes
Generated Monthly |
|||||||||
|
Total Quantity Generated |
Hard Rock and Large Broken Concrete |
Reused in the
Contract |
Reused in other
Projects |
Disposed as Public Fill |
Imported Fill |
Metals |
Paper / cardboard packaging |
Plastics (see Note) |
Chemical Waste |
Others, e.g. general
refuse |
|
|
(in ,000kg) |
(in ,000kg) |
(in ,000kg) |
(in ,000kg) |
(in ,000kg) |
(in ,000kg) |
(in ,000kg) |
(in ,000kg) |
(in ,000kg) |
(in ,000kg) |
(in ,000kg) |
|
|
Mar 2021 |
91.710 |
0 |
0 |
0 |
91.710 |
0 |
0.002 |
0.155 |
0.010 |
0 |
122.940 |
|
Apr 2021 |
0 |
0 |
0 |
0 |
0 |
0 |
28.931 |
0.057 |
0.002 |
0 |
89.450 |
|
May 2021 |
1557.500 |
0 |
0 |
0 |
1557.500 |
0 |
0.005 |
0.108 |
0.009 |
0 |
70.750 |
Notes: (1) Plastics
refer to plastic
bottles / containers, plastic sheets / foam from packaging material
5.1.
MONITORING REQUIREMENT
In accordance with Section 11 of the EM&A Manual, monitoring of landfill gas is required for construction works within the 250m Consultation Zone. Part of the desalination plant and the indicative area of natural slope mitigation works fall within the SENT Landfill Extension Consultation Zone; and part of the 1,200 mm diameter fresh water mains along Wan Po Road falls within the SENT Landfill and SENT Landfill Extension Consultation Zones, TKO Stage II/III Restored Landfill and TKO Stage I Restored Landfill Consultation Zones.
5.2.
MONITORING LOCATION
Monitoring of oxygen, methane, carbon dioxide and barometric pressure was performed for excavations at 1m depth or more within the consultation Zone.
During construction of works within the consultation zones, excavations of 1m depth or more was monitored:
- At the ground surface before excavation commences;
- Immediately before any worker enters the excavation;
- At the beginning of each working day for the entire period the excavation remains open; and
- Periodically through the working day whilst workers are in the excavation.
For excavations between 300mm and 1m deep, measurements should be carried out:
- Directly after the excavation has been completed; and
- Periodically whilst the excavation remains open.
5.3.
MONITORING PROGRAMME
Part of the desalination plant and the indicative area of natural slope mitigation works fall within the SENT Landfill Extension Consultation Zone in this contract. Since the SENT Landfill Extension is still under construction, the Landfill gas monitoring shall be conducted after the commencement of operation of the SENT Landfill Extension which will be 2021 Quarter 3 according to the latest construction programme shown in the monthly EM&A Report of SENT Landfill Extension. The Contractor¡¦s safety officer shall keep review the necessity of landfill gas monitoring during the construction stage. No landfill gas monitoring was conducted in the reporting period.
6.
SUMMARY
OF MONITORING EXCEEDANCE, COMPLAINTS, NOTIFICATION OF SUMMONS AND PROSECUTIONS
The Environmental Complaint Handling
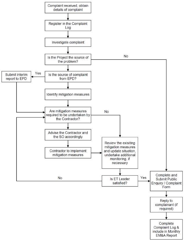
Procedure is shown in below Figure 6.1:

Figure 6.1 Environmental Complaint Handling Procedures
No noise monitoring was conducted during the reporting period since there are no project-related construction activities undertaken within a radius of 300m from the monitoring locations. No project-related exceedance of the Action Level was recorded during the reporting period.
The EM&A works for water quality were conducted during the reporting period in accordance with the EM&A Manual.
General water quality monitoring at the ten monitoring stations (CE, CF, WSR1, WSR2, WSR3, WSR4, WSR16, WSR33, WSR36 and WSR37) were conducted on 1, 3, 5, 8, 10, 12, 15, 17, 19, 23, 25, 27 and 30 March 2021; 1, 3, 6, 8, 10, 13, 15, 17, 20, 22, 24, 27 and 29 April 2021 and 1, 4, 6, 8, 11, 13, 15, 18, 20, 22, 25, 27 and 29 May 2021.
During the impact monitoring period between March 2021 to May 2021, thirty-two (32) of the general water quality monitoring results of suspended solids (SS) obtained had exceeded the Action Level. Twelve (12) of the general water quality monitoring results of SS obtained during the reporting quarter had exceeded the Limit Level.
Details of the exceedance are presented in Appendix L.
Investigation on the reason of exceedance has been carried out, where the exceedances of SS on 25/3, 27/3, 06/04, 13/04, 29/04 ,11/05, 18/05 and 27/05 were concluded to be unrelated to the project as detailed in the Incident Reports on Action Level or Limit Level Non-compliance along with supporting materials in Appendix L.
Site inspections were carried out on a weekly basis to monitor the implementation of proper environmental pollution control and mitigation measures under the Contract.
Joint site inspection with IEC was carried out on a weekly basis for 2, 9, 16, 23 and 30 March 2021, 7, 13, 20 and 30 April 2021 and 4, 12, 18, 25 and 31 May 2021.
Minor deficiencies were observed during weekly site inspection. Key observations during the site inspections are summarized below:
-
Storage of chemicals and construction materials on-site was not conducted properly
-
Sorting of different types
of C&D waste materials on-site
was not conducted properly
The Contractor has rectified the observations identified during environmental site inspections in the reporting period.
According to the EIA Study Report, Environmental Permit, contract documents and EM&A Manual, the mitigation measures detailed in the documents should be implemented as much as practical during the reporting period. An updated Implementation Status of Environmental Mitigation Measures (EMIS) is provided in Appendix C.
This is the 5th Quarterly EM&A Report for the Project which summarizes the key findings of the EM&A programme during the reporting period from 1 March to 31 May 2021, in accordance with the EM&A Manual and the requirement under FEP-01/503/2015/A.
No noise monitoring was conducted in the reporting period due to the over distant monitoring station from the works location.
The baseline water monitoring had been conducted between 12 May 2020 to 6 Jun 2020 at the thirteen designated monitoring stations and the six designated monitoring at waters near TKO. The EM&A works for water quality were conducted during the reporting period in accordance with the EM&A Manual.
General water quality monitoring at the ten monitoring stations (CE, CF, WSR1, WSR2, WSR3, WSR4, WSR16, WSR33, WSR36 and WSR37) were conducted on 1, 3, 5, 8, 10, 12, 15, 17, 19, 23, 25, 27 and 30 March 2021; 1, 3, 6, 8, 10, 13, 15, 17, 20, 22, 24, 27 and 29 April 2021 and 1, 4, 6, 8, 11, 13, 15, 18, 20, 22, 25, 27 and 29 May 2021.
During the impact monitoring period between March 2021 to May 2021, thirty-two (32) of the general water quality monitoring results of suspended solids (SS) obtained had exceeded the Action Level. Twelve (12) of the general water quality monitoring results of SS obtained during the reporting quarter had exceeded the Limit Level.
Details of the exceedance are presented in Appendix L.
Investigation on the reason of exceedance has been carried out, where the exceedances of SS on 25/3, 27/3, 06/04, 13/04, 29/04, 11/05, 18/05 and 27/05 were concluded to be unrelated to the project as detailed in the Incident Reports on Action Level or Limit Level Non-compliance along with supporting materials in Appendix L.
Weekly environmental site inspection was conducted during the reporting period. Minor deficiency was observed during site inspection and was rectified. The environmental performance of the project was therefore considered satisfactory.
According to the environmental site inspections performed in the reporting period, the Contractor is reminded to pay attention on maintaining proper materials storage.
No environmental complaint was received in the reporting period.
No notification of summons or prosecution was received since commencement of the Contract.
The ET will keep track on the construction works to confirm compliance of environmental requirements and the proper implementation of all necessary mitigation measures.
Appendix A
Master Programme




Appendix B
Overview of
Desalination Plant in Tseung Kwan O


Appendix C
Summary of
Implementation Status of Environmental Mitigation
|
EIA Reference |
Recommended Environmental Protection Measures/ Mitigation Measures |
Objectives of the recommended measures & main concerns to address |
Implementation Agent |
Implementation Stage |
Implementation status |
Relevant Legislation & Guidelines |
||
|
D |
C |
O |
||||||
|
Air Quality |
|
|||||||
|
S4.8.1 |
Impervious dust screen or sheeting will be provided to enclose scaffolding from the ground floor
level of building for construction of superstructure of the new buildings. |
Land site/ During Construction |
Contractor(s) |
|
ü |
|
Implemented |
Air Pollution Control (Construction Dust) |
|
S4.8.1 |
Impervious
sheet will be provided for skip hoist
for material transport. |
Land site/ During Construction, particularly dry season |
Contractor(s) |
|
ü |
|
NA |
|
|
S4.8.1 |
The area where dusty work takes place should
be sprayed with water or a dust
suppression chemical immediately prior to, during and immediately after dusty activities as far as practicable. |
Land site/ During Construction |
Contractor(s) |
|
ü |
|
Implemented |
|
|
S4.8.1 |
All dusty materials should be sprayed with water
or a dust suppression
chemical immediately prior to any loading,
unloading or transfer operation. |
Land site/ During Construction |
Contractor(s) |
|
ü |
|
Implemented, reminder issued. |
|
|
S4.8.1 |
Dropping heights for excavated materials should be controlled to a practical height to minimize the fugitive dust arising from
unloading. |
Land site/ During Construction |
Contractor(s) |
|
ü |
|
Implemented |
|
|
S4.8.1 |
During transportation by truck, materials
should not be loaded to
a level higher than the side and tail boards, and should be dampened or covered before
transport. |
Land site/ During Construction |
Contractor(s) |
|
ü |
|
Implemented |
|
|
S4.8.1 |
Wheel washing device should
be provided at the exits
of the work sites. Immediately before leaving
a construction site, every vehicle
shall be washed to remove any dusty material
from its body
and wheels as far as practicable. |
Land site/ During Construction |
Contractor(s) |
|
ü |
|
Implemented |
|
|
S4.8.1 |
Road sections between vehicle-wash areas and vehicular entrance will be paved. |
Land site/ During Construction |
Contractor(s) |
|
ü |
|
Implemented |
|
|
EIA Reference |
Recommended Environmental Protection Measures/ Mitigation Measures |
Objectives of the recommended measures & main concerns to address |
Implementation Agent |
Implementation Stage |
Implementation status |
Relevant Legislation & Guidelines |
||
|
D |
C |
O |
||||||
|
S4.8.1 |
Hoarding of not less than 2.4m
high from ground
level will be provided along
the length of the Project Site boundary. |
Land site/ During construction |
Contractor(s) |
ü |
ü |
|
N/A |
|
|
S4.8.1 |
Haul roads will be kept clear of dusty materials and will
be sprayed with water so as to maintain the entire road
surface wet at all times. |
Land site/ During construction |
Contractor(s) |
|
ü |
|
Implemented |
|
|
S4.8.1 |
Temporary
stockpiles of dusty materials will be either
covered entirely
by impervious sheets or sprayed with water to maintain the
entire surface wet all the
time. |
Land site/ During construction |
Contractor(s) |
|
ü |
|
Implemented, reminder issued. |
|
|
S4.8.1 |
Stockpiles of more than 20 bags of cement, dry
pulverised fuel ash and dusty construction materials will be covered entirely by impervious sheeting sheltered on top and 3-sides. |
Land site/ During construction |
Contractor(s) |
|
ü |
|
Implemented |
|
|
S4.8.1 |
All exposed areas
will be kept
wet always to minimise dust
emission. |
Land site/ During construction |
Contractor(s) |
|
ü |
|
Implemented |
|
|
S4.8.1 |
Ultra-low-sulphur diesel (ULSD) will be used
for all construction plant on-site, as defined as diesel fuel containing not more than 0.005% sulphur by weight) as stipulated in Environment,
Transport and Works Bureau
Technical Circular (ETWB-TC(W)) No 19/2005 on Environmental
Management on Construction Sites. |
Land site/ During construction/ During Operation |
Contractor(s) |
|
ü |
ü |
Implemented |
Environment, Transport and Works Bureau Technical Circular (ETWB-
TC(W)) No 19/2005 on Environmental
Management on Construction Sites |
|
S4.8.1 |
The engine of the construction equipment during idling will be switched off. |
Land site/ During construction |
Contractor(s) |
|
ü |
|
Implemented |
|
|
EIA Reference |
Recommended Environmental Protection Measures/ Mitigation Measures |
Objectives of the recommended measures & main concerns to address |
Implementation Agent |
Implementation Stage |
Implementation status |
Relevant Legislation & Guidelines |
||
|
D |
C |
O |
||||||
|
S4.8.1 |
Concrete batching
plant will be required on site. control measures
recommended in the Guidance Note on a Best
Practicable Means for Cement Works
(Concrete Batching Plant) (BPM
3/2 (93)) will be implemented. The control measures recommended
in the Guidance Note on a Best
Practicable Means for Cement Works
(Concrete Batching Plant) (BPM 3/2 (93)) will be implemented. |
Land site/ During construction |
Contractor(s) |
|
ü |
|
N/A |
|
|
S4.8.1 |
Regular maintenance of construction equipment deployed on-site will be
conducted to prevent
black smoke emission. |
Land site/ During construction |
Contractor(s) |
|
ü |
|
Implemented |
|
|
S4.10 |
To ensure proper
implementation of the recommended dust mitigation
measures and good construction site
practices during the construction phase, environmental
site audits on weekly basis is recommended throughout the construction period. |
Land site/ During construction |
Contractor(s)/ Environmental Team (ET) & Independent Environmental Checker (IEC) |
|
ü |
|
Implemented |
|
Note: D - Design stage C - Construction O - Operation
|
EIA Reference |
Recommended Environmental Protection Measures/ Mitigation Measures |
Objectives of the recommended measures & main concerns to address |
Implementation Agent |
Implementation Stage |
Implementation status |
Relevant Legislation & Guidelines |
||
|
D |
C |
O |
||||||
|
Noise |
||||||||
|
S5.7 |
Only well-maintained plant will be operated on-site and plant will be serviced regularly during the construction phase. |
All area/ During construction |
Contractor(s) |
|
ü |
|
Implemented |
A Practical
Guide for the Reduction of Noise from
Construction Works, |
|
S5.7 |
Silencers or
mufflers on construction equipment
will be utilised and will be properly maintained during the construction phase. |
Noise control/ During construction |
Contractor(s) |
|
ü |
|
N/A |
A Practical Guide
for the Reduction of Noise from Construction Works, |
|
S5.7 |
Mobile plant, if any, will
be sited as far away
from NSRs as possible. |
Noise control/ During construction |
Contractor(s) |
|
ü |
|
N/A |
A Practical Guide for the Reduction of Noise from Construction Works, |
|
S5.7 |
Machines and plant
(such as trucks)
that may be in
intermittent use will be shut down between
work periods or will be throttled down
to a minimum. |
Noise control/ During construction |
Contractor(s) |
|
ü |
|
Implemented |
A Practical Guide for the Reduction of Noise from Construction Works, |
|
S5.7 |
Plants known to emit noise strongly in one direction will,
wherever possible, be orientated so that the noise is directed away
from the nearby
NSRs. |
Noise control/ During construction |
Contractor(s) |
|
ü |
|
N/A |
A Practical
Guide for the Reduction of Noise from
Construction Works, |
|
S5.7 |
Material stockpiles and other structures will be effectively utilised, wherever practicable,
in screening noise from on-site construction activities. |
Noise control/ During construction |
Contractor(s) |
|
ü |
|
N/A |
A Practical Guide for the Reduction of Noise from Construction Works, |
|
S5.7 |
Use of Quite Powered Mechanical Equipment (QPME). |
Noise control/ During construction |
Contractor(s) |
|
ü |
|
Implemented |
A Practical Guide for the Reduction of Noise from Construction Works, |
|
S5.7 |
Movable noise barriers of 3m in height with
skid footing should be used
and located within a few metres of stationary plant and mobile plant such that the line of sight to the NSR is blocked by the barriers. The length
of the barrier should be at least five times
greater than its height. The noise barrier material should have a superficial surface density
of at least 7 kg m-2 and have |
Noise control/ During construction |
Contractor(s) |
|
ü |
|
N/A |
A Practical Guide for the Reduction of Noise from
Construction Works, |
|
EIA Reference |
Recommended Environmental Protection Measures/ Mitigation Measures |
Objectives of the recommended measures & main concerns to address |
Implementation Agent |
Implementation Stage |
Implementation status |
Relevant Legislation & Guidelines |
||
|
D |
C |
O |
||||||
|
|
no openings or gaps. |
|
|
|
|
|
|
|
|
S5.7 |
The noise insulating sheet should be deployed such that there would be no opening or gaps on the joints. |
Noise control/ During construction |
Contractor(s) |
|
ü |
|
N/A |
A Practical
Guide for the Reduction of Noise from
Construction Works, |
|
S5.7 |
Construction activities (e.g. excavation/shoring,
reinstatement (asphalt), and
pipe jacking) will
be planned and carried out
in sequence, such
that items of PME proposed for these activities will not be
operated simultaneously. |
Noise control/ During construction |
Contractor(s) |
ü |
ü |
|
Implemented |
A Practical Guide for the Reduction of Noise from
Construction Works |
|
S5.7 |
PMEs
will not be used at the works areas near
educational institutions with residual impact (ie the ¡§influence area¡¨ within
a radius of 40m) during school hours in order to reduce
impact to the educational institutions. |
Noise control / During construction |
Contractor(s) |
|
ü |
|
N/A |
A Practical Guide for the Reduction of Noise from Construction Works |
|
S5.7 |
Noise enclosures or acoustic sheds would be used to cover stationary PME such as generators. Portable/Movable noise enclosure made of material
with superficial surface density of at least 7 kg m-2 may be
used for screening the noise from
operation of the saw/groover, concrete. |
Noise control/ Pre- construction/ During
construction |
Contractor(s) |
ü |
ü |
|
N/A |
|
|
S5.9 |
Sawcutting pavement, breaking up of pavement, excavation /shoring, pipe laying, backfilling, reinstatement (concrete) and pipe jacking shall be scheduled outside the examination period. |
Noise control/ Pre- construction/ During
construction |
Contractor(s) |
ü |
ü |
|
N/A |
|
|
EIA Reference |
Recommended Environmental Protection Measures/ Mitigation Measures |
Objectives of the recommended measures & main concerns to address |
Implementation Agent |
Implementation Stage |
Implementation status |
Relevant Legislation & Guidelines |
||
|
D |
C |
O |
||||||
|
S5.9 |
In view the duration of noise exceedance at Creative
Secondary School, PLK Laws Foundation
College, TKO Kei Tak Primary School
and School of Continuing and Professional Studies-CUHK is limited to
8 weeks, the construction work
in the influence areas near the four schools shall be scheduled during long school holidays (eg summer holiday, Easter
holiday or Christmas holiday, etc) as far as practicable. Scheduling the construction work for the four schools. |
Noise control/ Pre- construction/ During
construction |
Contractor(s) |
ü |
ü |
|
N/A |
|
|
S5.10 |
A noise monitoring programme shall be implemented for the construction phase. |
Designated
monitoring stations as defined
in EM&A Manual/During
construction phase |
Environmental Team (ET) |
|
ü |
|
N/A |
|
|
S5.10 |
The effectiveness of on-site control measures
could also be evaluated through the regular site
audits. |
All facilities/ During construction |
Contractor(s)/ Environmental Team
(ET) & Independent Environmental Checker (IEC) |
|
ü |
|
Implemented |
- |
Note: D - Design stage C - Construction O - Operation
|
EIA Reference |
Recommended Environmental Protection Measures/ Mitigation Measures |
Objectives of the recommended measures
& main concerns to address |
Implementation Agent |
Implementation Stage |
Implementation status |
Relevant Legislation & Guidelines |
||
|
D |
C |
O |
||||||
|
Water Quality |
||||||||
|
S6.9 |
Dredged marine sediment will be disposed of in a gazetted marine disposal area in accordance with
marine dumping permit conditions of the Dumping at Sea Ordinance (DASO). |
Marine Dredging/ During construction |
Contractor(s) |
|
ü |
|
N/A |
Dumping at Sea Ordinance
(DASO) |
|
S6.9 |
Disposal vessels will be fitted with tight
bottom seals in order to prevent leakage of
material during transport. |
Marine Dredging/ During construction |
Contractor(s) |
|
ü |
|
Implemented |
- |
|
S6.9 |
Barges will be filled to a level, which
ensures that material does not
spill over during transport to the disposal
site and that adequate freeboard is maintained to ensure that
the decks are not washed
by wave action. |
Marine Dredging/ During construction |
Contractor(s) |
|
ü |
|
Implemented |
- |
|
S6.9 |
After dredging, any excess materials will be cleaned from decks and exposed fittings before
the vessel is moved from the dredging area. |
Marine Dredging/ During construction |
Contractor(s) |
|
ü |
|
N/A |
- |
|
S6.9 |
All vessels should be well maintained and inspected before
use to limit any potential discharges to the marine environment. |
Marine Dredging/ During construction |
Contractor(s) |
|
ü |
|
Implemented |
- |
|
S6.9 |
All vessels must have a clean ballast system. |
Marine Dredging/ During construction |
Contractor(s) |
|
ü |
|
Implemented |
- |
|
S6.9 |
No discharge of
sewage/grey wastewater should be allowed. Waste water from potentially
contaminated area on
working vessels should be minimized and collected. These kinds of wastewater should be brought
back to port and discharged at appropriate collection and treatment system. |
Marine Dredging/ During construction |
Contractor(s) |
|
ü |
|
Implemented |
- |
|
S6.9 |
No soil waste is allowed to be disposed overboard. |
Marine Dredging/ During construction |
Contractor(s) |
|
ü |
|
N/A |
- |
|
EIA Reference |
Recommended Environmental Protection Measures/ Mitigation Measures |
Objectives of the recommended measures
& main concerns to address |
Implementation Agent |
Implementation Stage |
Implementation status |
Relevant Legislation & Guidelines |
||
|
D |
C |
O |
||||||
|
S6.9 |
Silt removal facilities such as silt traps or sedimentation facilities
will be provided to remove silt particles
from runoff to meet the
requirements of the TM standard under
the WPCO. The design of silt removal facilities will be based on the guidelines provided in ProPECC PN 1/94. All drainage facilities and
erosion and sediment control
structures will be inspected on a regular basis and maintained to confirm proper and efficient operation at all
times and particularly during rainstorms. Deposited silt and grit will be removed regularly. |
Land site & drainage/ During construction |
Contractor(s) |
|
ü |
|
Implemented, reminder issued. |
ProPECC PN 1/94 TM Standard under the WPCO |
|
S6.9 |
Earthworks to form the final surfaces will be followed up with surface protection and drainage works to prevent
erosion caused by rainstorms. |
Land site & drainage/ During construction |
Contractor(s) |
|
ü |
|
Implemented |
- |
|
S6.9 |
Appropriate surface drainage will be designed and provided where necessary. |
Land site & drainage/ During construction |
Contractor(s) |
|
ü |
|
Implemented |
- |
|
S6.9 |
The precautions to be taken at any time of
year when rainstorms are likely
together with the actions to be taken
when a rainstorm is imminent or forecasted and actions
to be taken during or after rainstorms are
summarised in Appendix A2 of ProPECC
PN 1/94. |
Land site & drainage/ During construction |
Contractor(s) |
ü |
ü |
|
Implemented, reminder issued. |
ProPECC PN 1/94 |
|
S6.9 |
Oil interceptors will be provided in the
drainage system where necessary and regularly emptied to prevent the release of oil and grease into the storm
water drainage system after accidental spillages. |
Land site & drainage/ During construction |
Contractor(s) |
|
ü |
|
N/A |
- |
|
EIA Reference |
Recommended Environmental Protection Measures/ Mitigation Measures |
Objectives of the recommended measures
& main concerns to address |
Implementation Agent |
Implementation Stage |
Implementation status |
Relevant Legislation & Guidelines |
||
|
D |
C |
O |
||||||
|
S6.9 |
Temporary and permanent drainage pipes and culverts provided to facilitate runoff discharge, if any, will be adequately designed for the controlled release
of storm flows. |
Land site & drainage/ During construction |
Contractor(s) |
|
ü |
|
Implemented |
- |
|
S6.9 |
The temporary diverted drainage, if any, will
be reinstated to the original
condition when the construction work has finished or when the temporary diversion is no longer required. |
Land site & drainage/ During construction |
Contractor(s) |
|
ü |
|
N/A |
- |
|
S6.9 |
Appropriate numbers of portable toilets shall be provided by a licensed contractor to
serve the construction workers over the construction site to prevent
direct disposal of sewage into the water environment. |
Land site & drainage/ During construction |
Contractor(s) |
|
ü |
|
Implemented |
- |
|
S6.9 and S6.12 |
The sterilization water should be dechlorinated with total
residual chlorine (TRC) level below 1 mg/L
before discharge to public sewer. In situ testing of TRC should also be conducted for the
discharge of chlorinated water for pipeline disinfection to ensure
sufficient dechlorination before
discharge to public sewer. |
Sterilization of water mains
prior to commissioning |
Contractor(s) |
|
ü |
ü |
N/A |
Technical Memorandum for Effluents Discharged into Drainage and Sewerage Systems Inland and
Coastal Waters |
|
S6.9 |
The cleaning and flushing water should also be treated
and desilted to the relevant discharge requirement stipulated in TM-DSS before
discharging. |
Sterilization of water mains
prior to commissioning |
Contractor(s) |
|
ü |
ü |
N/A |
Technical Memorandum for Effluents Discharged into Drainage and Sewerage Systems Inland and
Coastal Waters |
|
EIA Reference |
Recommended Environmental Protection Measures/ Mitigation Measures |
Objectives of the recommended measures
& main concerns to address |
Implementation Agent |
Implementation Stage |
Implementation status |
Relevant Legislation & Guidelines |
||
|
D |
C |
O |
||||||
|
S6.9 |
Site drainage should be well maintained and good construction practices should be observed to ensure that oil, fuels, solvents and other chemicals
are managed, stored and handled
properly and do not enter the nearby water
streams. |
Land site & drainage/ During
construction/ During
operation |
Contractor(s) |
|
ü |
ü |
Implemented, reminder and observation issued.
Rectified after observation. |
- |
|
S6.12 |
Regular site inspections will be carried
out in order
to confirm that regulatory requirements are being met and
that contractors are implementing the standard site practice and
mitigation measures as proposed to reduce potential impacts to water
quality. |
During construction |
Contractor(s)/ Environmental Team
(ET) & Independent Environmental Checker (IEC) |
|
ü |
|
Implemented |
- |
Note: D - Design stage C - Construction O - Operation
|
EIA Reference |
Recommended Environmental Protection Measures/ Mitigation Measures |
Objectives of the recommended measures & main concerns to address |
Implementation Agent |
Implementation Stage |
Implementation Status |
Relevant Legislation & Guidelines |
||
|
D |
C |
O |
||||||
|
Waste Management |
||||||||
|
S8.5 |
Nomination of approved personnel to be responsible for standard site practices, arrangements for collection and effective disposal to an
appropriate facility of all wastes generated at the site. |
Contract mobilisation/ During construction |
Contractor(s) |
|
ü |
|
Implemented |
- |
|
S8.5 |
Training of site personnel in proper waste management and chemical handling
procedures. Training will be provided to workers on the concepts of site cleanliness and appropriate waste management procedures, including waste reduction, reuse and recycling at the beginning of the construction works. |
Contract mobilisation/ During construction |
Contractor(s) |
|
ü |
|
Implemented |
- |
|
S8.5 |
Provision of sufficient waste disposal points and regular collection for disposal. |
All area/ During construction/ During operation |
Contractor(s) |
|
ü |
ü |
Implemented |
DEVB TC(W) No. 8/2010, Enhanced Specification for Site Cleanliness and Tidiness. |
|
S8.5 |
Appropriate
measures to reduce windblown litter and dust
transportation of waste by either covering trucks or by transporting wastes in enclosed containers. |
All area/ During construction |
Contractor(s) |
|
ü |
|
Implemented |
DEVB TC(W) No. 8/2010, Enhanced Specification for Site Cleanliness
and Tidiness. |
|
S8.5 |
A
waste management plan (WMP) as stated in the
¡§ETWB TC(W) No. 19/2005,
Environmental Management on
Construction Sites¡¨ for the
amount of waste generated, recycled and disposed of (including the disposal
sites) will be established and implemented during the construction
phase as part of the Environmental Management Plan (EMP). The Contractor
will be required to prepare the EMP and submits it to the
Architect/ Engineer under
the Contract for approval prior to implementation. |
All area/ During construction |
Contractor(s) |
|
ü |
|
Implemented |
ETWB TC(W) No. 19/2005, Environmental
Management on Construction Sites |
|
S8.5 |
Separation of chemical wastes for special handling and
appropriate treatment at the Chemical Waste Treatment Centre at Tsing Yi. |
All area/ During construction |
Contractor(s) |
|
ü |
|
Implemented.
Reminder issued. |
Chapters 2 & 3 Code of Practice on the Packaging, Labelling & Storage of Chemical
Wastes published under the Waste Disposal Ordinance (Cap 354), Section 35 |
|
S8.5 |
Regular cleaning and maintenance programme for drainage systems, sumps and
oil interceptors. |
Land site/ During construction |
Contractor(s) |
|
ü |
|
Implemented,
Reminder |
Waste Disposal Ordinance (Cap 354) |
|
EIA Reference |
Recommended Environmental Protection Measures/ Mitigation Measures |
Objectives of the recommended measures & main concerns to address |
Implementation Agent |
Implementation Stage |
Implementation Status |
Relevant Legislation & Guidelines |
||
|
D |
C |
O |
||||||
|
S8.5 |
A recording system for the amount of wastes generated/ recycled and disposal sites. The trip- ticket system will be included as one of the contractual requirements and implemented by the contractor(s). |
Land site/ During construction |
Contractor(s) |
|
ü |
|
Issued. |
DEVB TC(W) No. 6/2010, Trip Ticket System
for Disposal of Construction & Demolition Materials |
|
S8.5 |
Segregation and storage of different types
of waste in different
containers, skips or stockpiles to enhance
reuse or recycling of material and their proper disposal. |
Land site/ During construction/
During operation |
Contractor(s) |
|
ü |
|
Implemented,
reminder issued. Rectified after observation. |
WBTC 32/92, The Use of
Tropical Hard Wood on Construction Site |
|
S8.5 |
Encourage collection of aluminium cans and
waste paper by individual collectors during construction with
separate labelled bins
provided to segregate these wastes from
other general refuse
by the workforce. |
Land site/ During construction |
Contractor(s) |
|
ü |
|
Implemented |
ETWB TCW No. 33/2002, Management of Construction and Demolition Material Including Rock |
|
S8.5 |
Any unused chemicals
and those with remaining functional capacity will be recycled as far as possible. |
Land site/ During construction |
Contractor(s) |
|
ü |
|
N/A |
- |
|
S8.5 |
Use of reusable non-timber formwork to reduce the
amount of C&D materials. |
All areas/ During construction |
Contractor(s) |
|
ü |
|
Implemented |
WBTC 32/92,
The Use of Tropical Hard Wood on Construction Site |
|
S8.5 |
Prior to disposal of construction waste, wood, steel
and other metals will be separated to the extent practical,
for re-use and/or recycling to reduce the quantity of waste
to be disposed of to landfill. |
All areas/ During construction |
Contractor(s) |
|
ü |
|
Implemented |
DEVB TC(W) No. 6/2010, Trip Ticket System for Disposal of Construction &
Demolition Materials |
|
S8.5 |
Proper storage and site practices to reduce
the potential for damage
or contamination of construction materials. |
All areas/ During construction |
Contractor(s) |
|
ü |
|
Implemented, rectified after observation. Reminder issued. |
- |
|
S8.5 |
Plan and stock construction materials carefully to
reduce amount of waste generated and avoid unnecessary generation of waste. |
All areas/ During construction |
Contractor(s) |
|
ü |
|
Implemented |
- |
|
S8.5 |
A Sediment Quality Report (SQR) for sampling
and chemical testing
of the sediment will
be prepared and
submitted to the EPD for approval. The
approved detailed sampling and chemical testing will be carried out prior to the commencement of the
dredging activities to confirm the sediment disposal method. |
Marine works/ During construction |
Contractor(s) |
|
ü |
|
N/A |
ETWB TC(W) No. 34/2002 and Dumping at Sea Ordinance (DASO) |
|
EIA Reference |
Recommended Environmental Protection Measures/ Mitigation Measures |
Objectives of the recommended measures & main concerns to address |
Implementation Agent |
Implementation Stage |
Implementation Status |
Relevant Legislation & Guidelines |
||
|
D |
C |
O |
||||||
|
S8.5 |
The management of dredged/ excavated sediment management requirement from ETWB
TC(W) No. 34/2002 will be incorporated in the Specification of the Contract Documents. |
Marine works/
During construction |
WSD/ Contractor(s) |
|
ü |
|
Implemented |
ETWB TC(W) No. 34/2002 and Dumping
at Sea Ordinance (DASO) |
|
S8.5 |
The contractor will open a billing account with EPD in accordance
with the Waste Disposal (Charges for Disposal
of Construction Waste) Regulation for the payment of disposal charges. |
Contract mobilisation/ During construction |
Contractor(s) |
|
ü |
|
Implemented |
Cap 354N Waste Disposal (Charges for Disposal of Construction Waste) Regulation |
|
S8.5 |
A trip-ticket system will be established in accordance with DEVB TC(W) No. 6/2010 to monitor the reuse of surplus
excavated materials off-site and disposal of
construction waste and general refuse at transfer facilities/ landfills, and to control fly-tipping. |
Contract mobilisation/ During construction |
Contractor(s) |
|
ü |
|
Implemented |
DEVB TC(W) No. 6/2010, Trip Ticket System for Disposal of Construction & Demolition Materials |
|
S8.5 |
The project proponent will also conduct regular inspection
of the waste management measures implemented on site as described in the
Waste Management Plan. |
All area/ During construction |
Contractor(s)/ Environmental Team
(ET) & Independent Environmental Checker (IEC) |
|
ü |
|
Implemented |
ETWB TC(W) No. 19/2005, Environmental
Management on Construction Sites |
|
S8.5 |
A recording system (similar to summary table
as shown in Annex 5 and Annex 6 of
Appendix G of ETWB TC(W)
No. 19/2005) for
the amount of waste generated,
recycled and disposed of (including the disposal sites) will be established during the construction phase. |
All area/ During construction |
Contractor(s) |
|
ü |
|
Implemented |
Annex 5 and Annex 6 of Appendix G of ETWB TC(W) No. 19/2005 |
|
S8.5 |
Inert C&D materials (public fill) will be reused
within the Project
as far as practicable. |
All area/ During construction |
Contractor(s) |
|
ü |
|
Implemented |
- |
|
S8.5 |
Public fill and
construction waste shall
be segregated and stored
in different containers or skips to facilitate reuse
or recycling of materials and
their proper disposal. |
All area/ During construction |
Contractor(s) |
|
ü |
|
Implemented |
- |
|
S8.5 |
Specific areas of the work site will be
designated for such segregation and
storage if immediate use is not practicable. |
All area/ During construction |
Contractor(s) |
|
ü |
|
Implemented |
- |
|
S8.5 |
To reduce the potential dust and water quality impacts of site formation works, C&D materials will be wetted as quickly as possible to the extent
practice after filling. |
All area/ During construction |
Contractor(s) |
|
ü |
|
Implemented |
Air Pollution Control (Construction Dust) Regulation (Cap 311R); |
|
EIA Reference |
Recommended Environmental Protection Measures/ Mitigation Measures |
Objectives of the recommended measures & main concerns to address |
Implementation Agent |
Implementation Stage |
Implementation Status |
Relevant Legislation & Guidelines |
||
|
D |
C |
O |
||||||
|
|
|
|
|
|
|
|
|
WPCO (Cap
358) |
|
S8.5 |
Open stockpiles of excavated/ fill materials or construction wastes on-site should be covered with tarpaulin or similar fabric. |
Land site/ During Construction, particularly dry season |
Contractor(s) |
|
ü |
|
Implemented |
Air Pollution Control (Construction Dust) Regulation (Cap
311R) |
|
S8.5 |
Chemical waste container shall be suitable for
the substance they are holding, resistant to corrosion, maintained in a good condition, and securely closed. |
All area/ During construction/ During operation |
Contractor(s)/ WSD |
|
ü |
ü |
Implemented |
Waste Disposal (Chemical Waste) (General) Regulation; Code of Practice
on the Packaging, Handling and Storage of Chemical Wastes |
|
S8.5 |
Chemical waste container shall have a capacity of less than 450 L unless the specifications
have been approved by the EPD. |
All area/
During construction/ During
operation |
Contractor(s)/ WSD |
|
ü |
ü |
Implemented |
Waste Disposal (Chemical Waste) (General) Regulation; Code of Practice on the Packaging, Handling and Storage of Chemical Wastes |
|
S8.5 |
A label in English and Chinese shall be displayed on the chemical container in accordance with instructions prescribed in Schedule 2 of the Regulations. |
All area/ During construction/ During operation |
Contractor(s)/ WSD |
|
ü |
ü |
Implemented |
Waste Disposal (Chemical Waste) (General) Regulation; Code of Practice
on the Packaging, Handling and Storage of Chemical Wastes |
|
S8.5 |
Storage areas for chemical waste shall be enclosed on at least
3 sides. |
All area/ During construction/ During operation |
Contractor(s)/ WSD |
|
ü |
ü |
Implemented |
Waste Disposal (Chemical Waste) (General) Regulation; Code of Practice
on the Packaging, Handling and Storage of Chemical Wastes |
|
S8.5 |
Storage areas for chemical waste shall have an impermeable floor and bunding, of capacity
to accommodate 110% of the volume
of the largest container or 20% by volume of the
chemical waste stored in that area,
whichever is the
greatest. |
All area/ During construction/ During operation |
Contractor(s)/ WSD |
|
ü |
ü |
Implemented |
Waste Disposal (Chemical Waste) (General) Regulation;
Code of Practice on the Packaging, Handling and Storage of Chemical Wastes |
|
S8.5 |
Storage areas for chemical waste shall have
adequate ventilation. |
All area/ During construction/ During operation |
Contractor(s)/ WSD |
|
ü |
ü |
Implemented |
Waste Disposal (Chemical Waste) (General) Regulation; Code of Practice on the
Packaging, Handling and Storage of |
|
EIA Reference |
Recommended Environmental Protection Measures/ Mitigation Measures |
Objectives of the recommended measures & main concerns to address |
Implementation Agent |
Implementation Stage |
Implementation Status |
Relevant Legislation & Guidelines |
||
|
D |
C |
O |
||||||
|
|
|
|
|
|
|
|
|
Chemical Wastes |
|
S8.5 |
Storage areas for chemical waste shall be covered to prevent
rainfall entering (water collected within the
bund must be tested and disposed of as chemical waste, if necessary). |
All area/ During construction/ During operation |
Contractor(s)/ WSD |
|
ü |
ü |
Implemented |
Waste Disposal (Chemical Waste) (General) Regulation; Code of Practice on the Packaging, Handling and Storage of Chemical Wastes |
|
S8.5 |
Storage areas for chemical waste shall be arranged so
that incompatible materials
are appropriately separated. |
All area/ During construction/ During operation |
Contractor(s)/ WSD |
|
ü |
ü |
Implemented |
Waste Disposal (Chemical Waste)
(General) Regulation; Code of Practice on the Packaging, Handling and Storage of Chemical Wastes |
|
S8.5 |
General refuse will be stored in enclosed bins
or compaction units separately
from construction and chemical wastes. |
All area/ During construction/ During operation |
Contractor(s)/ WSD |
|
ü |
ü |
Implemented |
Waste Disposal (Chemical Waste) (General) Regulation; Code of Practice
on the Packaging, Handling and Storage of Chemical Wastes |
|
S8.5 |
Adequate number of waste containers will be provided to
avoid over-spillage of waste. |
All area/ During construction/ During operation |
Contractor(s)/ WSD |
|
ü |
ü |
Implemented |
DEVB TC(W) No. 8/2010 Enhanced Specification for Site Cleanliness and Tidiness. |
|
S8.5 |
A reputable waste collector
will be employed by the Contractor
to remove general refuse from the site, separately from construction and chemical wastes, on a daily basis
to minimise odour,
pest and litter
impacts. |
All area/ During construction/ During operation |
Contractor(s)/ WSD |
|
ü |
ü |
Implemented |
- |
|
S8.5 |
Recycling bins will be provided at strategic locations within the Site to facilitate recovery
of recyclable materials (including aluminium can,
waste paper, glass bottles and plastic bottles) from the Site. Materials recovered will be sold for recycling. |
All area/ During construction/ During operation |
Contractor(s)/ WSD |
|
ü |
ü |
Implemented |
- |
|
S8.5 |
To avoid
any odour and litter impact,
accurate number of portable toilets will be provided for workers on-site. |
All area/ During construction |
Contractor(s) |
|
ü |
|
Implemented |
- |
|
S8.5 |
The burning
of refuse on construction sites
is prohibited by law. |
All area/ During construction |
Contractor(s) |
|
ü |
|
Implemented |
Air Pollution Control Ordinance (Cap 311) |
|
S8.7 |
To facilitate monitoring and control over
the contractors¡¦ performance on waste management, a |
All facilities/ During construction |
ET/ IEC |
|
ü |
|
Implemented |
- |
|
EIA Reference |
Recommended Environmental Protection Measures/ Mitigation Measures |
Objectives of the recommended measures & main concerns to address |
Implementation Agent |
Implementation Stage |
Implementation Status |
Relevant Legislation & Guidelines |
||
|
D |
C |
O |
||||||
|
|
waste inspection
and audit programme will be implemented throughout the construction phase. |
|
|
|
|
|
|
|
Note: D - Design stage C - Construction O - Operation
|
|
Recommended Environmental Protection Measures/ Mitigation Measures |
Objectives of the recommended measures & main concerns to address |
Implementation Agent |
Implementation Stage |
Implementation Status |
Relevant Legislation & Guidelines |
||
|
D |
C |
O |
||||||
|
|
Ecology |
|||||||
|
S9.7 |
For slope mitigation works within the Clear Water
Bay Country Park, to avoid
tree felling and damages to trees,
the exact locations of the flexible barrier
foundation plates, soil
nails and rock dowels can be adjusted
during detailed design, and a setback distance from existing trees is recommended to be maintained as far as practical. A
detailed specification describing the exact locations of the flexible barrier foundation plates, soil nails and rock dowels will be prepared
to illustrate how the setback distance from
existing trees would
be implemented for tree avoidance. |
Slope mitigation works area/ During
detailed design/ During
construction |
Contractor(s) |
ü |
ü |
|
Implemented |
- |
|
S9.7 |
Pruning of tree canopies along the alignment of the flexible barriers shall be limited to a minimum. |
Slope mitigation works area/ During construction |
Contractor(s) |
|
ü |
|
Implemented |
|
|
S9.7 |
The alignment of
flexible barriers shall be optimized to preserve
all species of conservation interest and minimize the impact to the existing vegetation as far
as practicable. All
individuals of Marsdenia lachnostoma within the slope
mitigation areas shall be retained in- situ, by positioning the alignment of flexible barrier
at a minimum 1.5m in a radius away from these individuals. |
Slope mitigation works area/ During
detailed design/ During
construction |
Contractor(s) |
ü |
ü |
|
N/A |
- |
|
S9.7 and 9.10 |
At the detailed design stage prior to the commencement of the slope mitigation
works, a vegetation survey shall be
carried out at the slope mitigation
areas within the Clear Water Bay Country Park
to assess the condition and identify the location of each individual of Marsdenia lachnostoma and other
flora species of conservation interest that may be directly affected by the construction works. |
Slope mitigation works area/ During
detailed design/ During
construction |
Contractor(s) |
ü |
ü |
|
Implemented |
- |
|
S9.7 |
Temporary fencing will
be installed to fence off the concerned
species either in groups of individually within the works
area and in the
close proximity to prevent
from being damaged and disturbed during
construction. A sign identifying the site shall be attached to the fence
and flagging tape
shall be attached to the individuals to visualize their locations. |
Slope mitigation works area/ During construction |
Contractor(s) |
|
ü |
|
N/A |
- |
|
|
Recommended Environmental Protection Measures/ Mitigation Measures |
Objectives of the recommended measures & main concerns to address |
Implementation Agent |
Implementation Stage |
Implementation Status |
Relevant Legislation & Guidelines |
||
|
D |
C |
O |
||||||
|
S9.7 and S9.10 |
A specification for fencing and demarcating individuals of Marsdenai lachnostoma (or other flora species of conservation interest, if found) adjacent to the proposed
alignment of the flexible barriers will be prepared
to protect the species. |
Slope mitigation works area/ During construction |
Contractor(s) |
|
ü |
|
N/A |
- |
|
S9.7 |
Induction training shall also be provided to all site
personnel in order
to brief them
on this flora
of conservation interest including the
locations and their importance. |
Slope mitigation works area/ During construction |
Contractor(s) |
|
ü |
|
N/A |
- |
|
S9.7 |
The resident site supervisory staff will closely monitor the conditions of concerned individuals during construction of flexible barriers in the close
proximity. |
Slope mitigation works area/ During construction |
Contractor(s) |
|
ü |
|
N/A |
- |
|
S9.7 |
Erect fences along the boundary of the works area before
the commencement of works to prevent
vehicle movements and encroachment of personnel onto
adjacent areas. |
All area/ During construction |
Contractor(s) |
|
ü |
|
Implemented |
- |
|
S9.7 |
Regularly check the work site
boundaries to ensure
that they are not breached and that damage
does not occur to surrounding areas. |
All area/ During construction |
Contractor(s)/ Environmental Team (ET) |
|
ü |
|
Implemented |
- |
|
S9.7 |
Avoid any damage and disturbance, particularly those caused by filling and illegal dumping,
to the surrounding habitats through proper management of waste disposal. |
All area/ During construction |
Contractor(s) |
|
ü |
|
Implemented |
- |
|
S9.7 |
Reinstate temporarily affected areas, particularly the habitats of plantation and shrubland-grassland immediately
after completion of construction
works, through on-site tree/shrub planting. The tree/shrub species will be chosen
with reference to those in the surrounding area. |
All area/ During construction |
Contractor(s) |
|
ü |
|
N/A |
- |
|
S9.7 |
Affected habitats within the Clear Water Bay
Country Bay shall be reinstated by
hydro-seeding and planting of climbers and native shrub
seedlings where practical upon completion of the slope
mitigation works. |
All area/ During construction |
Contractor(s) |
|
ü |
|
N/A |
- |
Note: D - Design stage C - Construction O - Operation
|
EIA Reference |
Recommended Environmental Protection Measures/ Mitigation Measures |
Objectives of the recommended measures
& main concerns to address |
Implementation Agent |
Implementation Stage |
Implementation Status |
Relevant Legislation & Guidelines |
||
|
D |
C |
O |
||||||
|
|
Landscape & Visual |
|||||||
|
S11.10 & 11.11 |
The construction area and area allowed for temporary
structures, such as the
contractor¡¦s office, will be minimized
to a practical minimum. (MM1) |
All area/ Detailed design/ During
construction/ During
operation |
WSD/ Contractor(s) |
ü |
ü |
ü |
Implemented |
- |
|
S11.10 & 11.11 |
At the detailed design stage, the design team
will seek to minimize the
landscape footprint of the Project and above ground facilities, while satisfying all other requirements. (MM2) |
All area/ Detailed design/ During construction/ During operation |
WSD/ Contractor(s) |
ü |
ü |
ü |
Implemented |
- |
|
S11.10 & 11.11 |
Design principles will be adopted to take into
account the surrounding area,
particularly Clear Water Bay Country
Park behind and the nearby
waterfront, with due consideration given
to: - green
roofs where practical (ie without equipment on the roof); - roadside
planting; - aesthetic treatment of all structures; - vertical
greening; screen planting along
application site; and - landscape enhancement with amenity planting where practical including planting along
the edge (site boundary) fence with
native shrubs where
feasible, - to reduce their visual impact and blend them into the surrounding landscape. (MM3) |
All area/ Detailed design/ During construction/
During operation |
WSD/ Contractor(s) |
ü |
ü |
ü |
Implemented |
- |
|
S11.10 & 11.11 |
All trees within the Project
Site or the potential slope
mitigation works area will
be carefully protected during construction
according to DEVB
TCW No. 10/2013 - Tree
Preservation (MM4) |
All area/ Detailed design/ During construction/
During operation |
WSD/ Contractor(s) |
ü |
ü |
ü |
Implemented |
ETWB TCW No. 3/2006 - Tree Preservation. |
|
S11.10 & 11.11 |
No tree within the Country Park will be
felled. Trees within the Site unavoidably affected by the works will be transplanted where
necessary and practical. For trees that need to be felled, compensatory planting will be provided
to the satisfaction of relevant Government departments. A
compensatory tree planting proposal including locations of tree compensation will be submitted to seek
relevant government department¡¦s approval, in accordance with
DEVB TC(W) No. 10/2013. (MM5) |
All area/ Detailed design/ During construction/
During operation |
WSD/ Contractor(s) |
ü |
ü |
ü |
Implemented |
DEVB TC(W) No. 10/2013 |
|
S11.10 & |
Any slope mitigation works necessary to address natural terrain |
All area/ Detailed |
WSD/ |
ü |
ü |
ü |
N/A |
|
|
EIA Reference |
Recommended Environmental Protection Measures/ Mitigation Measures |
Objectives of the recommended measures
& main concerns to address |
Implementation Agent |
Implementation Stage |
Implementation Status |
Relevant Legislation & Guidelines |
||
|
D |
C |
O |
||||||
|
11.11 |
hazards, will be minimized to minimize any potential environmental impact to
the Country Park e.g. soil nailing and rock stabilization will aim to
avoid existing trees e.g. should any
restoration of vegetation be necessary, the best planting matrix with
native species will be established, with
the aim of resembling the existing vegetation. (MM6) |
design/ During construction/
During operation |
Contractor(s) |
|
|
|
|
|
|
S11.10 & 11.11 |
Dredging works for the installation of intake structures and outfall diffusers should be minimized to avoid or reduce any potential environmental impacts to as low as reasonably practicable (ALARP). The intake and outfall structures (e.g. intake openings and diffuser heads) will be prefabricated and
transferred to site
for installation. (MM7) |
All area/ Detailed design/ During construction/
During operation |
WSD/ Contractor(s) |
ü |
ü |
ü |
Implemented |
|
|
S11.10 & 11.11 |
All night-time lighting will be reduced
to a practical minimum both
in terms of number of level and will be hooded and directional. (MM8
)units and lux level and will be hooded and
directional. (MM8) |
All area/ Detailed design/ During construction/ During operation |
WSD/ Contractor(s) |
ü |
ü |
ü |
Implemented |
- |
Note: D - Design stage C - Construction O -
Operation
|
EIA Reference |
Recommended Environmental Protection Measures/ Mitigation Measures |
Objectives of the recommended
measures & main concerns to address |
Implementation Agent |
Implementation Stage |
Implementation Status |
Relevant Legislation & Guidelines |
||
|
D |
C |
O |
||||||
|
|
Landfill Gas Hazard |
|||||||
|
S12.7 |
During all works, safety procedures should be implemented
to minimise the risks of fires and explosions, asphyxiation of
workers and toxicity effects resulting from contact with contaminated soil and groundwater. |
All area/ Detailed design/ During construction/
During operation |
Contractor(s) |
ü |
ü |
ü |
Implemented |
- |
|
S12.7 |
During trenching and excavation as well as creation of confined spaces at near to
or below ground level,
precautions should be clearly laid
down and rigidly Gas detection equipment and appropriate breathing apparatus should be available and used when entering confined spaces or trenches deeper than 1 metre. |
All area/ Detailed design/ During construction/
During operation |
Contractor(s) |
ü |
ü |
ü |
N/A |
|
|
S12.7 |
The Contractor should make the workers
are aware of potential hazards of working in confined spaces (any chamber, manhole or culvert which is large enough to permit
access to personnel). Such work in confined spaces
is controlled by the Factories and Industrial Undertakings (Confined Spaces) Regulations of the Factories
and Industrial Undertakings
Ordinance. Following the Safety Guide to Working in Confined
Spaces ensures compliance with the above
regulations. |
All area/ Detailed design/ During construction/
During operation |
Contractor(s) |
ü |
ü |
ü |
Implemented |
|
|
S12.7 |
Safety officers,
specifically trained with regard to landfill gas and
leachate related hazards and the appropriate actions to take in adverse circumstances, should be present on the site
throughout the works, in particular,
when works are undertaken below
grade. |
All area/ Detailed design/ During construction/
During operation |
Contractor(s) |
ü |
ü |
ü |
Implemented |
|
|
S12.7 |
All personnel who work on site
and all visitors to the site should
be made aware of the possibility of
ignition of gas in the vicinity of the
works, the possible presence of contaminated water and the need to avoid |
All area/ Detailed design/ During construction/
During operation |
Contractor(s) |
ü |
ü |
ü |
Implemented |
|
|
EIA Reference |
Recommended Environmental Protection Measures/ Mitigation Measures |
Objectives of the recommended
measures & main concerns to address |
Implementation Agent |
Implementation Stage |
Implementation Status |
Relevant Legislation & Guidelines |
||
|
D |
C |
O |
||||||
|
|
physical contact
with it. |
|
|
|
|
|
|
|
|
S12.7 |
Monitoring for landfill gas should be undertaken
in all excavations, manholes, chambers (particularly during pipe jacking) and any confined spaces through the use of an intrinsically safe portable instrument, appropriately calibrated and capable
of measuring the concentrations
of methane. carbon dioxide and oxygen. |
All area/ Detailed design/ During construction/
During operation |
Contractor(s) |
ü |
ü |
ü |
N/A |
|
|
S12.7 |
Monitoring frequency and areas to be monitored should be specified prior to
commencement of groundwork, either by the Safety
Officer, or by an appropriately qualified person. All measurements should be recorded and documented. |
All area/ Detailed design/ During construction/
During operation |
Contractor(s) |
ü |
ü |
ü |
N/A |
|
|
S12.7 |
Proceed drilling with adequate care and precautions against the potential hazards which may be encountered. |
All area/ Detailed design/ During construction/ During operation |
Contractor(s) |
ü |
ü |
ü |
Implemented |
|
|
S12.7 |
Prior to the commencement of the site works, the
drilling contractor should devise a
'method-of- working' statement covering all normal
and emergency procedures
(including but not limited
to number of operatives, experience and special skills of operatives, normal method of operations, emergency procedures, supervisors responsibilities, storage and use of safety equipment, safety procedures and signs, barriers and guarding). The site supervisor and all operatives must be familiar with this statement. |
All area/ During construction/ During operation |
Contractor(s) |
ü |
ü |
ü |
Implemented |
|
|
EIA Reference |
Recommended Environmental Protection Measures/ Mitigation Measures |
Objectives of the recommended
measures & main concerns to address |
Implementation Agent |
Implementation Stage |
Implementation Status |
Relevant Legislation & Guidelines |
||
|
D |
C |
O |
||||||
|
S12.7 |
Where below ground service entries are necessary to the Incoming Switchgear Room,
132 kV Substation and Chlorine
Store (I) and (II), the entry point
should be sealed to prevent gas
entry. In addition, any below grade cable trenches entering the Incoming Switchgear Room and 132 kV Substation can become
the pathway for landfill gas and hence grilled metal covers should
be used. |
All area/ Detailed design/ During construction/
During operation |
Contractor(s) |
ü |
ü |
ü |
N/A |
|
|
S12.7 |
It is recommended regular landfill gas monitoring should be
carried out at the Incoming
Switchgear Room, 132 kV Substation and Chlorine Store (I) and
(II). The monitoring frequency will be monthly for
the first year of operation. If the
monitoring results show no sign
of landfill gas migration, reduce the monitoring frequency to once every
six months. |
All area/ Detailed design/ During construction/
During operation |
Contractor(s) |
ü |
ü |
ü |
N/A |
|
|
S12.7 |
The manholes and utility pits within the Project
Site and along the fresh
water mains. Each manhole/ utility pit should be monitored with two measurements (at mid depth and base). Each measurement should be
monitored for a minimum of 10 minutes. A steady reading and peak reading should be recorded
at each manhole/ utility pit and for each
measurement. The need for venting
the manhole/ utility pit and further
monitoring will be reviewed after the initial monitoring. |
All area/ Detailed design/ During construction/
During operation |
Contractor(s) |
ü |
ü |
ü |
N/A |
|
|
S12.7 |
All construction,
operation and
maintenance personnel working on-site as well as visitors should
be made aware
of the hazards
of landfill gas and its possible presence on-site. This should be achieved through a combination of posting warning signs
in prominent places and also by access to detailed information on landfill gas hazards and the designs and procedural means by which
these hazards are |
All area/ Detailed design/ During construction/
During operation |
Contractor(s) |
ü |
ü |
ü |
Implemented |
|
|
EIA Reference |
Recommended Environmental Protection Measures/ Mitigation Measures |
Objectives of the recommended
measures & main concerns to address |
Implementation Agent |
Implementation Stage |
Implementation Status |
Relevant Legislation & Guidelines |
||
|
D |
C |
O |
||||||
|
|
being minimized on-site. |
|
|
|
|
|
|
|
Note: D - Design
stage C - Construction O - Operation
Appendix D
Impact Monitoring Schedule
of the Reporting Quarter
|
Contract No. 13/WSD/17
Design, Build and Operate First
Stage of Tseung
Kwan O Desalination Plant EM&A Water
Quality Monitoring Schedule |
||||||
|
Mar-21 |
||||||
|
Sun |
Mon |
Tue |
Wed |
Thu |
Fri |
Sat |
|
|
1 |
2 |
3 |
4 |
5 |
6 |
|
|
Impact |
|
Impact |
|
Impact |
|
|
Water Quality
monitoring for CE, CF, WSR1,
WSR2, WSR3, |
Water Quality
monitoring for CE, CF, WSR1,
WSR2, |
Water Quality monitoring for CE, CF, WSR1, WSR2,
WSR3, |
||||
|
WSR4, WSR16, WSR33, WSR36, WSR37 |
WSR3, WSR4, WSR16, WSR33, WSR36, WSR37 |
WSR4, WSR16, WSR33, WSR36, WSR37 |
||||
|
Tidal Period: |
Tidal Period: |
Tidal Period: |
||||
|
Ebb Tide: 11:08-16:33 |
Ebb Tide: 12:15-18:10 |
Ebb Tide: 13:31-20:30 |
||||
|
Flood Tide: 05:00-11:08 |
Flood Tide: 06:00-12:15 |
Flood Tide:07:03-13:31 |
||||
|
Monitoring Time: |
Monitoring Time: |
Monitoring Time: |
||||
|
Mid-ebb: 12:05-15:35 |
Mid-ebb: 13:27-16:57 |
Mid-ebb: 15:15-18:45 |
||||
|
Mid-flood: 08:00-11:30 |
Mid-flood: 08:00-11:30 |
Mid-flood: 08:32-12:02 |
||||
|
7 |
8 |
9 |
10 |
11 |
12 |
13 |
|
|
Impact |
|
Impact |
|
Impact |
|
|
Water Quality
monitoring for CE, CF, WSR1,
WSR2, WSR3, |
Water Quality
monitoring for CE, CF, WSR1,
WSR2, |
Water Quality monitoring for CE, CF, WSR1, WSR2,
WSR3, |
||||
|
WSR4, WSR16, WSR33, WSR36, WSR37 |
WSR3, WSR4, WSR16, WSR33, WSR36, WSR37 |
WSR4, WSR16, WSR33, WSR36, WSR37 |
||||
|
Tidal Period: |
Tidal Period: |
Tidal Period: |
||||
|
Ebb Tide: 07:00-11:00 |
Ebb Tide: 09:27-12:47 |
Ebb Tide: 10:00-14:31 |
||||
|
Flood Tide: 11:00-17:09 |
Flood Tide: 12:47-19:17 |
Flood Tide: 14:31-21:00 |
||||
|
Monitoring Time: |
Monitoring Time: |
Monitoring Time: |
||||
|
Mid-ebb: 08:00-11:30 |
Mid-ebb: 09:22-12:52 |
Mid-ebb: 10:30-14:00 |
||||
|
Mid-flood: 12:19-15:49 |
Mid-flood:14:17-17:47 |
Mid-flood: 15:30-19:00 |
||||
|
14 |
15 |
16 |
17 |
18 |
19 |
20 |
|
|
Impact |
|
Impact |
|
Impact |
|
|
Water Quality
monitoring for CE, CF, WSR1,
WSR2, WSR3, |
Water Quality
monitoring for CE, CF, WSR1,
WSR2, |
Water Quality monitoring for CE, CF, WSR1, WSR2,
WSR3, |
||||
|
WSR4, WSR16, WSR33, WSR36, WSR37 |
WSR3, WSR4, WSR16, WSR33, WSR36, WSR37 |
WSR4, WSR16, WSR33, WSR36, WSR37 |
||||
|
Tidal Period: |
Tidal Period: |
Tidal Period: |
||||
|
Ebb Tide: 11:00-16:30 |
Ebb Tide: 11:34-18:00 |
Ebb Tide: 12:00-19:25 |
||||
|
Flood Tide: 05:00-11:00 |
Flood Tide: 05:21-11:34 |
Flood Tide: 06:00-12:00 |
||||
|
Monitoring Time: |
Monitoring Time: |
Monitoring Time: |
||||
|
Mid-ebb: 12:00-15:30 |
Mid-ebb: 13:02-16:32 |
Mid-ebb: 13:57-17:27 |
||||
|
Mid-flood: 08:00-11:30 |
Mid-flood: 08:00-11:30 |
Mid-flood: 08:00-11:30 |
||||
|
21 |
22 |
23 |
24 |
25 |
26 |
27 |
|
|
|
Impact |
|
Impact |
|
Impact |
|
Water Quality monitoring for CE, CF, WSR1, WSR2, |
Water Quality monitoring for CE, CF, WSR1, WSR2,
WSR3, |
Water Quality monitoring for CE, CF, WSR1, WSR2, |
||||
|
WSR3, WSR4, WSR16, WSR33, WSR36, WSR37 |
WSR4, WSR16, WSR33, WSR36, WSR37 |
WSR3, WSR4, WSR16, WSR33, WSR36, WSR37 |
||||
|
Tidal Period: |
Tidal Period: |
Tidal Period: |
||||
|
Ebb Tide: 16:00-23:59 |
Ebb Tide: 08:00-13:00 |
Ebb Tide: 09:10-14:09 |
||||
|
Flood Tide: 01:00-16:00 |
Flood Tide: 13:00-18:00 |
Flood Tide: 14:09-20:00 |
||||
|
Monitoring Time: |
Monitoring Time: |
Monitoring Time: |
||||
|
Mid-ebb: 16:00-19:30& |
Mid-ebb: 08:45-12:15 |
Mid-ebb:09:54-13:24 |
||||
|
Mid-flood: 08:00-11:30 |
Mid-flood: 13:45-17:15 |
Mid-flood:15:19-18:49 |
||||
|
28 |
29 |
30 |
31 |
|
|
|
|
|
|
Impact Water Quality monitoring for CE, CF,
WSR1, WSR2, WSR3,
WSR4, WSR16, WSR33,
WSR36, WSR37 Tidal Period: Ebb Tide: 11:00-16:27 Flood Tide: 04:17-11:00 Monitoring Time: Mid-ebb: 11:58-15:28 Mid-flood: 08:00-11:30 |
|
|
|
|
|
Remarks: Monitoring Parameters: Dissolved oxygen, Temperature, pH, Turbidity, Salinity, Suspended Solids Note: * - Due to safety concern of vessel transportation earlier than 0700,
Water Quality Monitoring would start at 0800. $ - Since predicted tide is shorter
than 3.5 hours,
method of 90% tidal period
as monitoring time is adopted. & - Due to safety concern
for sampling event
in night-time, method
of 90% tidal
period as monitoring time is approached and end at 1900. # - Prioritized routing: Mid-Ebb: CE¡÷WSR16¡÷WSR37¡÷WSR36¡÷WSR33¡÷Remaining stations and Mid-Flood: CF¡÷WSR1¡÷WSR2¡÷WSR3¡÷WSR4¡÷Remaining stations |
||||||
|
|
||||||
|
Contract No. 13/WSD/17
Design, Build and Operate First
Stage of Tseung
Kwan O Desalination Plant EM&A Water
Quality Monitoring Schedule |
||||||
|
Apr-21 |
||||||
|
Sun |
Mon |
Tue |
Wed |
Thu |
Fri |
Sat |
|
|
|
|
|
1 |
2 |
3 |
|
|
|
|
|
Impact |
|
Impact |
|
Water Quality monitoring for CE, CF, WSR1, WSR2,
WSR3, |
Water Quality
monitoring for CE, CF, WSR1,
WSR2, |
|||||
|
WSR4, WSR16, WSR33, WSR36, WSR37 |
WSR3, WSR4, WSR16, WSR33, WSR36, WSR37 |
|||||
|
Tidal Period: |
Tidal Period: |
|||||
|
Ebb Tide: 12:00-17:52 |
Ebb Tide: 13:20-20:02 |
|||||
|
Flood Tide: 05:05-12:00 |
Flood Tide: 06:00-13:20 |
|||||
|
Monitoring Time: |
Monitoring Time: |
|||||
|
Mid-ebb: 13:11-16:41 |
Mid-ebb:14:56-18:26 |
|||||
|
Mid-flood: 08:00-11:30* |
Mid-flood: 08:00-11:30* |
|||||
|
4 |
5 |
6 |
7 |
8 |
9 |
10 |
|
|
|
Impact |
|
Impact |
|
Impact |
|
Water Quality
monitoring for CE, CF, WSR1,
WSR2, |
Water Quality monitoring for CE, CF, WSR1, WSR2,
WSR3, |
Water Quality
monitoring for CE, CF, WSR1, WSR2, WSR3, |
||||
|
WSR3, WSR4, WSR16, WSR33, WSR36, WSR37 Tidal Period: Ebb Tide: 16:00-23:59 Flood Tide: 00:00-16:00 |
WSR4, WSR16, WSR33, WSR36, WSR37 Tidal Period: Ebb Tide: 09:00-12:00 Flood Tide: 12:00-19:00 |
WSR4, WSR16,
WSR33, WSR36, WSR37 Tidal Period: Ebb Tide: 08:58-14:00 Flood Tide: 14:00-21:00 Monitoring Time: |
||||
|
Monitoring Time: |
Monitoring Time: |
Mid-ebb:09:44-13:14 |
||||
|
Mid-ebb:15:30-19:00 |
Mid-ebb: 08:45-12:15 |
Mid-flood:15:30-19:00 |
||||
|
Mid-flood:08:00-11:30* |
Mid-flood:13:45-17:15 |
Silt Curtain Efficiency Test Baseline (14:00) at |
||||
|
|
|
5 monitoring stations |
||||
|
11 |
12 |
13 |
14 |
15 |
16 |
17 |
|
|
|
Impact |
|
Impact |
Silt Curtain Efficiency Test Impact for
5 stations at 08:00, |
Impact |
|
Water Quality
monitoring for CE, CF, WSR1,
WSR2, |
Water Quality monitoring for CE, CF, WSR1, WSR2,
WSR3, |
10:00, 12:00, 14:00, 16:00, 18:00 |
Water Quality
monitoring for CE, CF, WSR1,
WSR2, |
|||
|
WSR3, WSR4, WSR16, WSR33, WSR36, WSR37 |
WSR4, WSR16, WSR33, WSR36, WSR37 |
|
WSR3, WSR4, WSR16, WSR33, WSR36, WSR37 |
|||
|
Tidal Period: |
Tidal Period: |
|
Tidal Period: |
|||
|
Ebb Tide: 10:23-16:08 |
Ebb Tide: 10:31-17:30 |
|
Ebb Tide: 10:00-19:00 |
|||
|
Flood Tide: 16:08-23:02 |
Flood Tide: 05:00-10:31 |
|
Flood Tide: 04:00-10:00 |
|||
|
Monitoring Time: |
Monitoring Time: |
|
Monitoring Time: |
|||
|
Mid-ebb:11:30-15:00 |
Mid-ebb:12:15-15:45 |
|
Mid-ebb:12:45-16:15 |
|||
|
Mid-flood:16:00-19:30 |
Mid-flood:08:00-11:30* |
|
Mid-flood: 08:00-11:30* |
|||
|
18 |
19 |
20 |
21 |
22 |
23 |
24 |
|
|
|
Impact |
|
Impact |
|
Impact |
|
Water Quality
monitoring for CE, CF, WSR1,
WSR2, |
Water Quality monitoring for CE, CF, WSR1, WSR2,
WSR3, |
Water Quality
monitoring for CE, CF, WSR1,
WSR2, |
||||
|
WSR3, WSR4, WSR16, WSR33, WSR36, WSR37 |
WSR4, WSR16, WSR33, WSR36, WSR37 |
WSR3, WSR4, WSR16, WSR33, WSR36, WSR37 |
||||
|
Tidal Period: |
Tidal Period: |
Tidal Period: |
||||
|
Ebb Tide: 14:00-22:58 |
Ebb Tide: 16:00-23:59 |
Ebb Tide: 08:00-12:35 |
||||
|
Flood Tide: 00:00-14:00 |
Flood Tide: 00:00-16:00 |
Flood Tide: 12:35-18:43 |
||||
|
Monitoring Time: |
Monitoring Time: |
Monitoring Time: |
||||
|
Mid-ebb:15:30-19:00 |
Mid-ebb:16:00-19:30 |
Mid-ebb:08:32-12:02 |
||||
|
Mid-flood:08:00-11:30* |
Mid-flood:09:00-12:30* |
Mid-flood:13:54-17:24 |
||||
|
25 |
26 |
27 |
28 |
29 |
30 |
|
|
|
|
Impact |
|
Impact |
|
|
|
Water Quality
monitoring for CE, CF, WSR1,
WSR2, |
Water Quality monitoring for CE, CF, WSR1, WSR2,
WSR3, |
|||||
|
WSR3, WSR4, WSR16, WSR33, WSR36, WSR37 |
WSR4, WSR16, WSR33, WSR36, WSR37 |
|||||
|
Tidal Period: |
Tidal Period: |
|||||
|
Ebb Tide: 09:00-15:21 |
Ebb Tide: 10:11-17:01 |
|||||
|
Flood Tide: 15:21-22:36 |
Flood Tide: 04:03-10:11 |
|||||
|
Monitoring Time: |
Monitoring Time: |
|||||
|
Mid-ebb:10:25-13:55 |
Mid-ebb:11:51-15:21 |
|||||
|
Mid-flood:15:30-19:00 |
Mid-flood:08:00-11:30* |
|||||
|
Remarks: Monitoring Parameters: Dissolved oxygen, Temperature, pH, Turbidity, Salinity, Suspended Solids Note: * - Due to safety concern of vessel transportation earlier than 0700,
Water Quality Monitoring would start at 0800. $ - Since predicted tide is shorter
than 3.5 hours,
method of 90% tidal period
as monitoring time is adopted. & - Due to safety concern
for sampling event
in night-time, method
of 90% tidal
period as monitoring time is approached and end at 1900. # - Prioritized routing: Mid-Ebb: CE¡÷WSR16¡÷WSR37¡÷WSR36¡÷WSR33¡÷Remaining stations and Mid-Flood: CF¡÷WSR1¡÷WSR2¡÷WSR3¡÷WSR4¡÷Remaining stations |
||||||
|
|
||||||
|
Contract No. 13/WSD/17
Design, Build and Operate First
Stage of Tseung
Kwan O Desalination Plant EM&A Water
Quality Monitoring Schedule |
||||||
|
May-21 |
||||||
|
Sun |
Mon |
Tue |
Wed |
Thu |
Fri |
Sat |
|
|
|
|
|
|
|
1 |
|
|
|
|
|
|
|
Impact Water Quality monitoring for CE, CF,
WSR1, WSR2, WSR3,
WSR4, WSR16, WSR33,
WSR36, WSR37 Tidal Period: Ebb Tide: 12:00-19:00 Flood Tide:05:00-12:00 Monitoring Time: Mid-ebb:13:45-17:15 Mid-flood: 08:00-11:30* |
|
2 |
3 |
4 |
5 |
6 |
7 |
8 |
|
|
|
Impact Water Quality monitoring for CE, CF,
WSR1, WSR2, WSR3,
WSR4, WSR16, WSR33,
WSR36, WSR37 Tidal Period: Ebb Tide: 15:00-22:59 Flood Tide: 00:00-15:00 Monitoring Time: Mid-ebb:15:30-19:00& Mid-flood:08:00-11:30* |
|
Impact Water Quality monitoring for CE, CF, WSR1, WSR2,
WSR3, WSR4, WSR16,
WSR33, WSR36, WSR37 Tidal Period: Ebb Tide: 07:32-11:00 Flood Tide: 11:00-17:33 Monitoring Time: Mid-ebb: 08:00-11:30*# Mid-flood:12:31-16:01 |
|
Impact Water Quality monitoring for CE, CF,
WSR1, WSR2, WSR3,
WSR4, WSR16, WSR33,
WSR36, WSR37 Tidal Period: Ebb Tide: 08:10-13:15 Flood Tide: 13:15-19:35 Monitoring Time: Mid-ebb: 08:57-12:27 Mid-flood:14:40-18:10 |
|
9 |
10 |
11 |
12 |
13 |
14 |
15 |
|
|
|
Impact Water Quality monitoring for CE, CF,
WSR1, WSR2, WSR3,
WSR4, WSR16, WSR33,
WSR36, WSR37 Tidal Period: Ebb Tide: 09:11-15:21 Flood Tide: 15:21-21:57 Monitoring Time: Mid-ebb:10:31-14:01 Mid-flood:15:30-19:00& |
|
Impact Water Quality monitoring for CE, CF, WSR1, WSR2,
WSR3, WSR4, WSR16,
WSR33, WSR36, WSR37 Tidal Period: Ebb Tide: 10:00-16:36 Flood Tide: 16:36-23:18 Monitoring Time: Mid-ebb:11:33-15:03 Mid-flood:15:30-19:00& |
|
Impact Water Quality monitoring for CE, CF,
WSR1, WSR2, WSR3,
WSR4, WSR16, WSR33,
WSR36, WSR37 Tidal Period: Ebb Tide: 10:00-18:00 Flood Tide: 04:00-10:00 Monitoring Time: Mid-ebb:12:15-15:45 Mid-flood: 08:00-11:30* |
|
16 |
17 |
18 |
19 |
20 |
21 |
22 |
|
|
|
Impact Water Quality monitoring for CE, CF,
WSR1, WSR2, WSR3,
WSR4, WSR16, WSR33,
WSR36, WSR37 Tidal Period: Ebb Tide: 11:01-21:00 Flood Tide: 00:00-11:01 Monitoring Time: Mid-ebb:14:15-17:45 Mid-flood:08:00-11:30*# |
|
Impact Water Quality monitoring for CE, CF, WSR1, WSR2,
WSR3, WSR4, WSR16,
WSR33, WSR36, WSR37 Tidal Period: Ebb Tide: 14:55-23:00 Flood Tide: 00:00-14:55 Monitoring Time: Mid-ebb:15:30-19:00 Mid-flood:08:00-11:30* |
|
Impact Water Quality monitoring for CE, CF,
WSR1, WSR2, WSR3,
WSR4, WSR16, WSR33,
WSR36, WSR37 Tidal Period: Ebb Tide: 06:46-12:00 Flood Tide: 12:00-18:00 Monitoring Time: Mid-ebb:08:00-11:30* Mid-flood:13:15-16:45 |
|
23 |
24 |
25 |
26 |
27 |
28 |
29 |
|
|
|
Impact Water Quality monitoring for CE, CF,
WSR1, WSR2, WSR3,
WSR4, WSR16, WSR33,
WSR36, WSR37 Tidal Period: Ebb Tide: 08:08-14:24 Flood Tide: 14:24-21:22 Monitoring Time: Mid-ebb:09:31-13:01 Mid-flood:15:30-19:00& |
|
Impact Water Quality monitoring for CE, CF, WSR1, WSR2,
WSR3, WSR4, WSR16,
WSR33, WSR36, WSR37 Tidal Period: Ebb Tide: 09:23-16:09 Flood Tide: 16:09-23:00 Monitoring Time: Mid-ebb:11:01-14:31 Mid-flood:15:30-19:00& |
|
Impact Water Quality monitoring for CE, CF,
WSR1, WSR2, WSR3,
WSR4, WSR16, WSR33,
WSR36, WSR37 Tidal Period: Ebb Tide: 11:00-18:02 Flood Tide: 04:00-11:00 Monitoring Time: Mid-ebb:12:46-16:16 Mid-flood:08:00-11:30* |
|
30 |
31 |
|
|
|
|
|
|
|
|
|
|
|
|
|
|
Remarks: Monitoring Parameters: Dissolved oxygen, Temperature, pH, Turbidity, Salinity, Suspended Solids Note: * - Due to safety concern of vessel transportation earlier than 0700,
Water Quality Monitoring would start at 0800. $ - Since predicted tide is shorter
than 3.5 hours,
method of 90% tidal period
as monitoring time is adopted. & - Due to safety concern
for sampling event
in night-time, method
of 90% tidal
period as monitoring time is approached and end at 1900. # - Prioritized routing: Mid-Ebb: CE¡÷WSR16¡÷WSR37¡÷WSR36¡÷WSR33¡÷Remaining stations and Mid-Flood: CF¡÷WSR1¡÷WSR2¡÷WSR3¡÷WSR4¡÷Remaining stations |
||||||
|
|
||||||
Appendix E
Event/Action Plan for Noise Exceedance

Appendix F
Event/Action Plan for Water Quality
Exceedance



Appendix G
Waste Flow Table


Appendix H
Complaint Log
Statistical Summary of Environmental Complaints
|
Reporting Period |
Environmental Complaint Statistics |
||
|
Frequency |
Cumulative |
Complaint Nature |
|
|
01 Mar
2021 - 31 May 2021 |
0 |
0 |
N/A |
Statistical Summary of Environmental Summons
|
Reporting Period |
Environmental Summons Statistics |
||
|
Frequency |
Cumulative |
Details |
|
|
01 Mar
2021 - 31 May 2021 |
0 |
0 |
N/A |
Statistical Summary of Environmental Prosecution
|
Reporting Period |
Environmental Prosecution Statistics |
||
|
Frequency |
Cumulative |
Details |
|
|
01 Mar
2021 - 31 May 2021 |
0 |
0 |
N/A |
Appendix I
Water Quality
Monitoring Data














|
Location |
Date (YYYYMMDD) |
Weather |
Sea Condition |
Tidal |
Water Level |
Depth (m) |
Time (hh:mm) |
DO (mg/L) |
pH |
Sal (ppt) |
Temp (¢XC) |
Turbidty (NTU) note 1 |
SS (mg/L) |
|
CE |
20210301 |
Cloudy |
Moderate |
Mid-Flood |
S |
10.05 |
10:15 |
9.39 |
8.34 |
26.88 |
20.81 |
2.47 |
2.5 |
|
CE |
20210301 |
Cloudy |
Moderate |
Mid-Flood |
S |
10.05 |
10:15 |
10.18 |
8.20 |
27.38 |
20.85 |
1.88 |
2.5 |
|
CE |
20210301 |
Cloudy |
Moderate |
Mid-Flood |
S |
1.00 |
10:16 |
10.74 |
8.36 |
27.00 |
20.55 |
2.45 |
2.5 |
|
CE |
20210301 |
Cloudy |
Moderate |
Mid-Flood |
S |
1.00 |
10:16 |
10.15 |
8.31 |
26.96 |
20.95 |
2.82 |
2.5 |
|
CE |
20210301 |
Cloudy |
Moderate |
Mid-Flood |
B |
19.10 |
10:14 |
9.41 |
8.41 |
27.35 |
20.93 |
1.99 |
2.5 |
|
CE |
20210301 |
Cloudy |
Moderate |
Mid-Flood |
B |
19.10 |
10:14 |
9.26 |
8.17 |
26.90 |
20.72 |
2.01 |
2.5 |
|
CE |
20210303 |
Cloudy |
Moderate |
Mid-Flood |
S |
10.30 |
10:18 |
9.15 |
8.42 |
31.01 |
20.15 |
1.96 |
3.3 |
|
CE |
20210303 |
Cloudy |
Moderate |
Mid-Flood |
S |
10.30 |
10:18 |
9.13 |
8.40 |
30.93 |
20.27 |
2.27 |
5.4 |
|
CE |
20210303 |
Cloudy |
Moderate |
Mid-Flood |
S |
1.00 |
10:19 |
9.78 |
8.47 |
31.49 |
20.22 |
2.65 |
4.3 |
|
CE |
20210303 |
Cloudy |
Moderate |
Mid-Flood |
S |
1.00 |
10:19 |
9.45 |
8.39 |
31.03 |
20.19 |
2.85 |
4.1 |
|
CE |
20210303 |
Cloudy |
Moderate |
Mid-Flood |
B |
19.60 |
10:17 |
9.95 |
8.21 |
31.45 |
20.00 |
1.96 |
3.1 |
|
CE |
20210303 |
Cloudy |
Moderate |
Mid-Flood |
B |
19.60 |
10:17 |
9.92 |
8.29 |
31.67 |
20.00 |
2.16 |
4.3 |
|
CE |
20210305 |
Cloudy |
Moderate |
Mid-Flood |
S |
10.55 |
10:47 |
9.19 |
8.56 |
28.60 |
20.90 |
2.90 |
2.7 |
|
CE |
20210305 |
Cloudy |
Moderate |
Mid-Flood |
S |
10.55 |
10:47 |
9.17 |
8.69 |
29.73 |
20.90 |
3.12 |
2.6 |
|
CE |
20210305 |
Cloudy |
Moderate |
Mid-Flood |
S |
1.00 |
10:48 |
9.64 |
8.37 |
28.69 |
20.83 |
2.95 |
3.0 |
|
CE |
20210305 |
Cloudy |
Moderate |
Mid-Flood |
S |
1.00 |
10:48 |
9.73 |
8.68 |
29.49 |
20.59 |
3.10 |
3.3 |
|
CE |
20210305 |
Cloudy |
Moderate |
Mid-Flood |
B |
20.10 |
10:46 |
9.90 |
8.58 |
28.83 |
20.65 |
2.84 |
3.1 |
|
CE |
20210305 |
Cloudy |
Moderate |
Mid-Flood |
B |
20.10 |
10:46 |
8.90 |
8.56 |
29.47 |
20.51 |
2.95 |
3.0 |
|
CE |
20210308 |
Cloudy |
Moderate |
Mid-Flood |
S |
10.25 |
14:46 |
9.81 |
8.33 |
29.57 |
23.09 |
2.71 |
3.4 |
|
CE |
20210308 |
Cloudy |
Moderate |
Mid-Flood |
S |
10.25 |
14:46 |
9.81 |
8.53 |
29.88 |
22.69 |
2.54 |
3.0 |
|
CE |
20210308 |
Cloudy |
Moderate |
Mid-Flood |
S |
1.00 |
14:47 |
8.88 |
8.44 |
30.09 |
23.04 |
2.83 |
3.6 |
|
CE |
20210308 |
Cloudy |
Moderate |
Mid-Flood |
S |
1.00 |
14:47 |
9.32 |
8.39 |
30.08 |
22.88 |
2.46 |
3.0 |
|
CE |
20210308 |
Cloudy |
Moderate |
Mid-Flood |
B |
19.50 |
14:45 |
8.51 |
8.29 |
29.70 |
23.01 |
2.43 |
2.5 |
|
CE |
20210308 |
Cloudy |
Moderate |
Mid-Flood |
B |
19.50 |
14:45 |
9.11 |
8.44 |
30.28 |
22.93 |
2.24 |
3.0 |
|
CE |
20210310 |
Cloudy |
Moderate |
Mid-Flood |
S |
10.25 |
17:19 |
9.83 |
8.60 |
30.96 |
22.06 |
2.53 |
3.9 |
|
CE |
20210310 |
Cloudy |
Moderate |
Mid-Flood |
S |
10.25 |
17:19 |
10.25 |
8.45 |
31.88 |
22.07 |
2.35 |
3.4 |
|
CE |
20210310 |
Cloudy |
Moderate |
Mid-Flood |
S |
1.00 |
17:20 |
9.88 |
8.63 |
31.80 |
21.85 |
2.96 |
2.9 |
|
Location |
Date (YYYYMMDD) |
Weather |
Sea Condition |
Tidal |
Water Level |
Depth (m) |
Time (hh:mm) |
DO (mg/L) |
pH |
Sal (ppt) |
Temp (¢XC) |
Turbidty (NTU) note 1 |
SS (mg/L) |
|
CE |
20210310 |
Cloudy |
Moderate |
Mid-Flood |
S |
1.00 |
17:20 |
9.83 |
8.43 |
31.19 |
21.76 |
3.15 |
3.5 |
|
CE |
20210310 |
Cloudy |
Moderate |
Mid-Flood |
B |
19.50 |
17:18 |
10.57 |
8.51 |
31.17 |
21.80 |
2.19 |
3.0 |
|
CE |
20210310 |
Cloudy |
Moderate |
Mid-Flood |
B |
19.50 |
17:18 |
9.99 |
8.55 |
31.23 |
22.05 |
2.21 |
3.2 |
|
CE |
20210312 |
Cloudy |
Moderate |
Mid-Flood |
S |
10.35 |
18:44 |
9.20 |
8.54 |
30.21 |
24.47 |
2.12 |
4.1 |
|
CE |
20210312 |
Cloudy |
Moderate |
Mid-Flood |
S |
10.35 |
18:44 |
9.21 |
8.61 |
30.58 |
24.63 |
2.30 |
4.0 |
|
CE |
20210312 |
Cloudy |
Moderate |
Mid-Flood |
S |
1.00 |
18:45 |
9.70 |
8.39 |
29.98 |
24.26 |
2.47 |
3.5 |
|
CE |
20210312 |
Cloudy |
Moderate |
Mid-Flood |
S |
1.00 |
18:45 |
9.52 |
8.45 |
30.61 |
24.44 |
2.87 |
3.3 |
|
CE |
20210312 |
Cloudy |
Moderate |
Mid-Flood |
B |
19.70 |
18:43 |
8.96 |
8.61 |
30.61 |
24.58 |
2.35 |
3.6 |
|
CE |
20210312 |
Cloudy |
Moderate |
Mid-Flood |
B |
19.70 |
18:43 |
9.48 |
8.31 |
29.93 |
24.62 |
2.30 |
3.4 |
|
CE |
20210315 |
Cloudy |
Moderate |
Mid-Flood |
S |
12.00 |
11:18 |
8.92 |
8.60 |
30.26 |
23.81 |
2.81 |
9.1 |
|
CE |
20210315 |
Cloudy |
Moderate |
Mid-Flood |
S |
12.00 |
11:18 |
8.79 |
8.53 |
30.14 |
23.74 |
3.05 |
3.0 |
|
CE |
20210315 |
Cloudy |
Moderate |
Mid-Flood |
S |
1.00 |
11:19 |
9.68 |
8.52 |
30.28 |
23.81 |
2.89 |
3.6 |
|
CE |
20210315 |
Cloudy |
Moderate |
Mid-Flood |
S |
1.00 |
11:19 |
9.52 |
8.57 |
30.29 |
24.13 |
2.71 |
4.1 |
|
CE |
20210315 |
Cloudy |
Moderate |
Mid-Flood |
B |
23.00 |
11:17 |
9.06 |
8.41 |
30.71 |
23.92 |
3.03 |
3.2 |
|
CE |
20210315 |
Cloudy |
Moderate |
Mid-Flood |
B |
23.00 |
11:17 |
8.83 |
8.57 |
30.59 |
24.16 |
3.16 |
3.8 |
|
CE |
20210317 |
Cloudy |
Moderate |
Mid-Flood |
S |
11.95 |
11:12 |
9.20 |
8.40 |
31.70 |
24.17 |
2.45 |
2.6 |
|
CE |
20210317 |
Cloudy |
Moderate |
Mid-Flood |
S |
11.95 |
11:12 |
9.97 |
8.29 |
30.79 |
24.19 |
2.35 |
2.6 |
|
CE |
20210317 |
Cloudy |
Moderate |
Mid-Flood |
S |
1.00 |
11:13 |
9.59 |
8.22 |
31.22 |
24.05 |
2.40 |
2.5 |
|
CE |
20210317 |
Cloudy |
Moderate |
Mid-Flood |
S |
1.00 |
11:13 |
8.94 |
8.27 |
30.57 |
24.38 |
2.82 |
3.8 |
|
CE |
20210317 |
Cloudy |
Moderate |
Mid-Flood |
B |
22.90 |
11:11 |
8.47 |
8.23 |
30.48 |
24.05 |
2.12 |
2.7 |
|
CE |
20210317 |
Cloudy |
Moderate |
Mid-Flood |
B |
22.90 |
11:11 |
9.60 |
8.36 |
31.55 |
24.42 |
2.35 |
3.4 |
|
CE |
20210319 |
Cloudy |
Moderate |
Mid-Flood |
S |
10.70 |
11:20 |
9.13 |
8.18 |
30.82 |
23.98 |
1.80 |
2.7 |
|
CE |
20210319 |
Cloudy |
Moderate |
Mid-Flood |
S |
10.70 |
11:20 |
9.13 |
8.25 |
31.74 |
23.96 |
1.56 |
2.7 |
|
CE |
20210319 |
Cloudy |
Moderate |
Mid-Flood |
S |
1.00 |
11:21 |
9.95 |
8.22 |
30.52 |
24.05 |
2.31 |
3.5 |
|
CE |
20210319 |
Cloudy |
Moderate |
Mid-Flood |
S |
1.00 |
11:21 |
8.64 |
8.43 |
31.70 |
24.06 |
2.52 |
2.8 |
|
CE |
20210319 |
Cloudy |
Moderate |
Mid-Flood |
B |
20.40 |
11:19 |
9.91 |
8.24 |
31.49 |
24.05 |
1.94 |
2.5 |
|
CE |
20210319 |
Cloudy |
Moderate |
Mid-Flood |
B |
20.40 |
11:19 |
8.96 |
8.2 |
30.98 |
23.91 |
2.16 |
2.5 |
|
Location |
Date (YYYYMMDD) |
Weather |
Sea Condition |
Tidal |
Water Level |
Depth (m) |
Time (hh:mm) |
DO (mg/L) |
pH |
Sal (ppt) |
Temp (¢XC) |
Turbidty (NTU) note 1 |
SS (mg/L) |
|
CE |
20210323 |
Cloudy |
Moderate |
Mid-Flood |
S |
10.40 |
11:06 |
10.63 |
8.39 |
31.03 |
20.98 |
2.44 |
2.7 |
||
|
CE |
20210323 |
Cloudy |
Moderate |
Mid-Flood |
S |
10.40 |
11:06 |
8.93 |
8.46 |
30.41 |
20.70 |
2.78 |
2.5 |
||
|
CE |
20210323 |
Cloudy |
Moderate |
Mid-Flood |
S |
1.00 |
11:07 |
9.3 |
8.36 |
30.33 |
20.98 |
2.75 |
2.5 |
||
|
CE |
20210323 |
Cloudy |
Moderate |
Mid-Flood |
S |
1.00 |
11:07 |
9.33 |
8.53 |
30.97 |
20.79 |
2.97 |
3.1 |
||
|
CE |
20210323 |
Cloudy |
Moderate |
Mid-Flood |
B |
19.80 |
11:05 |
9.48 |
8.35 |
31.24 |
20.83 |
2.31 |
2.6 |
||
|
CE |
20210323 |
Cloudy |
Moderate |
Mid-Flood |
B |
19.80 |
11:05 |
10.35 |
8.35 |
31.09 |
20.71 |
2.35 |
3.5 |
||
|
CE |
20210325 |
Cloudy |
Moderate |
Mid-Flood |
S |
11.05 |
16:55 |
9.68 |
8.66 |
31.23 |
26.30 |
2.12 |
2.5 |
||
|
CE |
20210325 |
Cloudy |
Moderate |
Mid-Flood |
S |
11.05 |
16:55 |
10.16 |
8.71 |
30.41 |
26.49 |
1.93 |
2.5 |
||
|
CE |
20210325 |
Cloudy |
Moderate |
Mid-Flood |
S |
1.00 |
16:56 |
10.28 |
8.34 |
31.29 |
26.62 |
2.54 |
4.0 |
||
|
CE |
20210325 |
Cloudy |
Moderate |
Mid-Flood |
S |
1.00 |
16:56 |
9.71 |
8.50 |
31.52 |
26.51 |
2.13 |
2.5 |
||
|
CE |
20210325 |
Cloudy |
Moderate |
Mid-Flood |
B |
21.10 |
16:54 |
9.30 |
8.71 |
31.49 |
26.54 |
1.78 |
2.6 |
||
|
CE |
20210325 |
Cloudy |
Moderate |
Mid-Flood |
B |
21.10 |
16:54 |
9.73 |
8.37 |
30.68 |
26.57 |
1.56 |
2.5 |
||
|
CE |
20210327 |
Sunny |
Moderate |
Mid-Flood |
S |
10.30 |
18:32 |
8.61 |
8.45 |
29.79 |
24.55 |
2.52 |
2.7 |
||
|
CE |
20210327 |
Sunny |
Moderate |
Mid-Flood |
S |
10.30 |
18:32 |
8.66 |
8.33 |
30.19 |
24.32 |
2.12 |
2.6 |
||
|
CE |
20210327 |
Sunny |
Moderate |
Mid-Flood |
S |
1.00 |
18:33 |
8.55 |
8.28 |
29.87 |
24.40 |
2.45 |
2.5 |
||
|
CE |
20210327 |
Sunny |
Moderate |
Mid-Flood |
S |
1.00 |
18:33 |
9.32 |
8.30 |
29.77 |
24.21 |
2.80 |
3.2 |
||
|
CE |
20210327 |
Sunny |
Moderate |
Mid-Flood |
B |
19.60 |
18:31 |
8.36 |
8.39 |
30.06 |
24.34 |
2.09 |
2.5 |
||
|
CE |
20210327 |
Sunny |
Moderate |
Mid-Flood |
B |
18.30 |
15:19 |
8.70 |
8.52 |
30.55 |
24.45 |
2.36 |
2.7 |
||
|
CE |
20210330 |
Sunny |
Moderate |
Mid-Flood |
S |
10.40 |
10:44 |
8.89 |
8.29 |
30.96 |
27.01 |
2.47 |
2.5 |
||
|
CE |
20210330 |
Sunny |
Moderate |
Mid-Flood |
S |
10.40 |
10:44 |
7.92 |
8.21 |
31.07 |
26.82 |
2.13 |
2.5 |
||
|
CE |
20210330 |
Sunny |
Moderate |
Mid-Flood |
S |
1.00 |
10:45 |
9.04 |
8.46 |
31.04 |
27.05 |
2.55 |
3.4 |
||
|
CE |
20210330 |
Sunny |
Moderate |
Mid-Flood |
S |
1.00 |
10:45 |
9.24 |
8.30 |
31.06 |
27.00 |
2.19 |
3.0 |
||
|
CE |
20210330 |
Sunny |
Moderate |
Mid-Flood |
B |
19.80 |
10:43 |
9.29 |
8.41 |
31.25 |
26.81 |
2.00 |
2.5 |
||
|
CE |
20210330 |
Sunny |
Moderate |
Mid-Flood |
B |
19.80 |
10:43 |
9.26 |
8.21 |
30.95 |
27.03 |
2.23 |
2.5 |
||
|
CF |
20210301 Cloudy |
Moderate |
Mid-Flood |
S |
10.55 |
8:01 |
10.68 |
8.46 |
27.37 |
20.37 |
2.29 2.5 |
||||
|
CF |
20210301 Cloudy |
Moderate |
Mid-Flood |
S |
10.55 |
8:01 |
9.12 |
8.38 |
27.30 |
20.45 |
2.03 2.5 |
||||
|
CF |
20210301 Cloudy |
Moderate |
Mid-Flood |
S |
1.00 |
8:02 |
10.67 |
8.17 |
26.71 |
20.43 |
2.60 2.5 |
||||
|
Location |
Date (YYYYMMDD) |
Weather |
Sea Condition |
Tidal |
Water Level |
Depth (m) |
Time (hh:mm) |
DO (mg/L) |
pH |
Sal (ppt) |
Temp (¢XC) |
Turbidty (NTU) note 1 |
SS (mg/L) |
|
CF |
20210301 Cloudy |
Moderate |
Mid-Flood |
S |
1.00 |
8:02 |
10.33 |
8.33 |
27.08 |
20.44 |
2.72 2.5 |
|
CF |
20210301 Cloudy |
Moderate |
Mid-Flood |
B |
20.10 |
8:00 |
9.38 |
8.25 |
26.92 |
20.47 |
2.13 2.5 |
|
CF |
20210301 Cloudy |
Moderate |
Mid-Flood |
B |
20.10 |
8:00 |
10.38 |
8.22 |
27.41 |
20.44 |
1.77 2.5 |
|
CF |
20210303 Cloudy |
Moderate |
Mid-Flood |
S |
10.55 |
8:04 |
8.60 |
8.29 |
31.07 |
19.65 |
2.11 3.8 |
|
CF |
20210303 Cloudy |
Moderate |
Mid-Flood |
S |
10.55 |
8:04 |
9.30 |
8.20 |
31.01 |
19.59 |
2.40 3.7 |
|
CF |
20210303 Cloudy |
Moderate |
Mid-Flood |
S |
1.00 |
8:05 |
9.05 |
8.20 |
30.57 |
19.76 |
2.52 4.2 |
|
CF |
20210303 Cloudy |
Moderate |
Mid-Flood |
S |
1.00 |
8:05 |
9.63 |
8.20 |
31.06 |
19.87 |
2.37 3.0 |
|
CF |
20210303 Cloudy |
Moderate |
Mid-Flood |
B |
20.10 |
8:03 |
8.43 |
8.21 |
30.54 |
19.68 |
2.15 4.6 |
|
CF |
20210303 Cloudy |
Moderate |
Mid-Flood |
B |
20.10 |
8:03 |
9.17 |
8.26 |
31.38 |
19.73 |
1.86 4.1 |
|
CF |
20210305 Cloudy |
Moderate |
Mid-Flood |
S |
10.25 |
8:33 |
8.37 |
8.69 |
28.53 |
20.31 |
3.27 3.3 |
|
CF |
20210305 Cloudy |
Moderate |
Mid-Flood |
S |
10.25 |
8:33 |
9.67 |
8.54 |
29.13 |
20.49 |
2.99 3.7 |
|
CF |
20210305 Cloudy |
Moderate |
Mid-Flood |
S |
1.00 |
8:34 |
9.62 |
8.69 |
28.99 |
20.35 |
2.89 3.8 |
|
CF |
20210305 Cloudy |
Moderate |
Mid-Flood |
S |
1.00 |
8:34 |
8.47 |
8.48 |
29.23 |
20.21 |
2.82 3.5 |
|
CF |
20210305 Cloudy |
Moderate |
Mid-Flood |
B |
19.50 |
8:32 |
9.85 |
8.70 |
28.93 |
20.29 |
3.57 3.7 |
|
CF |
20210305 Cloudy |
Moderate |
Mid-Flood |
B |
19.50 |
8:32 |
8.60 |
8.65 |
29.23 |
20.20 |
3.59 3.4 |
|
CF |
20210308 Cloudy |
Moderate |
Mid-Flood |
S |
10.15 |
12:32 |
8.82 |
8.29 |
30.25 |
22.45 |
2.80 3.9 |
|
CF |
20210308 Cloudy |
Moderate |
Mid-Flood |
S |
10.15 |
12:32 |
8.87 |
8.47 |
29.96 |
22.65 |
2.84 4.0 |
|
CF |
20210308 Cloudy |
Moderate |
Mid-Flood |
S |
1.00 |
12:33 |
8.51 |
8.32 |
29.97 |
22.33 |
2.84 3.1 |
|
CF |
20210308 Cloudy |
Moderate |
Mid-Flood |
S |
1.00 |
12:33 |
9.44 |
8.51 |
29.89 |
22.35 |
2.45 4.4 |
|
CF |
20210308 Cloudy |
Moderate |
Mid-Flood |
B |
19.30 |
12:31 |
9.78 |
8.32 |
29.75 |
22.35 |
2.32 3.4 |
|
CF |
20210308 Cloudy |
Moderate |
Mid-Flood |
B |
19.30 |
12:31 |
8.91 |
8.54 |
30.00 |
22.49 |
2.63 3.3 |
|
CF |
20210310 Cloudy |
Moderate |
Mid-Flood |
S |
10.55 |
14:18 |
9.37 |
8.36 |
31.51 |
22.58 |
2.40 3.4 |
|
CF |
20210310 Cloudy |
Moderate |
Mid-Flood |
S |
10.55 |
14:18 |
10.62 |
8.60 |
30.87 |
22.38 |
2.79 2.9 |
|
CF |
20210310 Cloudy |
Moderate |
Mid-Flood |
S |
1.00 |
14:19 |
9.55 |
8.33 |
31.60 |
22.22 |
2.75 2.6 |
|
CF |
20210310 Cloudy |
Moderate |
Mid-Flood |
S |
1.00 |
14:19 |
9.94 |
8.56 |
30.84 |
22.42 |
2.39 2.6 |
|
CF |
20210310 Cloudy |
Moderate |
Mid-Flood |
B |
20.10 |
14:17 |
10.40 |
8.36 |
31.75 |
22.62 |
2.48 3.1 |
|
CF |
20210310 Cloudy |
Moderate |
Mid-Flood |
B |
20.10 |
14:17 |
9.92 |
8.48 |
30.75 |
22.53 |
2.50 2.9 |
|
Location |
Date (YYYYMMDD) |
Weather |
Sea Condition |
Tidal |
Water Level |
Depth (m) |
Time (hh:mm) |
DO (mg/L) |
pH |
Sal (ppt) |
Temp (¢XC) |
Turbidty (NTU) note 1 |
SS (mg/L) |
|
CF |
20210312 Cloudy |
Moderate |
Mid-Flood |
S |
10.35 |
15:34 |
9.04 |
8.29 |
30.20 |
24.83 |
2.36 4.2 |
|
CF |
20210312 Cloudy |
Moderate |
Mid-Flood |
S |
10.35 |
15:34 |
9.58 |
8.64 |
29.93 |
24.78 |
2.14 4.2 |
|
CF |
20210312 Cloudy |
Moderate |
Mid-Flood |
S |
1.00 |
15:35 |
9.56 |
8.33 |
30.45 |
24.83 |
2.63 4.0 |
|
CF |
20210312 Cloudy |
Moderate |
Mid-Flood |
S |
1.00 |
15:35 |
9.19 |
8.36 |
30.05 |
24.87 |
2.79 3.9 |
|
CF |
20210312 Cloudy |
Moderate |
Mid-Flood |
B |
19.70 |
15:33 |
9.41 |
8.33 |
30.09 |
24.97 |
2.09 4.3 |
|
CF |
20210312 Cloudy |
Moderate |
Mid-Flood |
B |
19.70 |
15:33 |
8.96 |
8.25 |
30.80 |
24.73 |
2.19 3.4 |
|
CF |
20210315 Cloudy |
Moderate |
Mid-Flood |
S |
10.20 |
8:01 |
9.18 |
8.37 |
29.91 |
23.35 |
3.14 3.2 |
|
CF |
20210315 Cloudy |
Moderate |
Mid-Flood |
S |
10.20 |
8:01 |
8.97 |
8.54 |
29.83 |
23.41 |
3.32 3.1 |
|
CF |
20210315 Cloudy |
Moderate |
Mid-Flood |
S |
1.00 |
8:02 |
9.38 |
8.60 |
30.09 |
23.47 |
2.99 3.1 |
|
CF |
20210315 Cloudy |
Moderate |
Mid-Flood |
S |
1.00 |
8:02 |
9.17 |
8.46 |
29.80 |
23.25 |
2.86 2.5 |
|
CF |
20210315 Cloudy |
Moderate |
Mid-Flood |
B |
19.40 |
8:00 |
8.91 |
8.54 |
30.17 |
23.46 |
3.02 3.5 |
|
CF |
20210315 Cloudy |
Moderate |
Mid-Flood |
B |
19.40 |
8:00 |
9.31 |
8.27 |
30.58 |
23.31 |
3.33 3.7 |
|
CF |
20210317 Cloudy |
Moderate |
Mid-Flood |
S |
10.80 |
8:01 |
9.53 |
8.44 |
31.65 |
23.69 |
2.13 3.1 |
|
CF |
20210317 Cloudy |
Moderate |
Mid-Flood |
S |
10.80 |
8:01 |
8.57 |
8.31 |
31.41 |
23.67 |
2.28 3.4 |
|
CF |
20210317 Cloudy |
Moderate |
Mid-Flood |
S |
1.00 |
8:02 |
9.01 |
8.32 |
31.77 |
23.49 |
2.68 3.7 |
|
CF |
20210317 Cloudy |
Moderate |
Mid-Flood |
S |
1.00 |
8:02 |
9.03 |
8.37 |
31.08 |
23.52 |
2.86 4.4 |
|
CF |
20210317 Cloudy |
Moderate |
Mid-Flood |
B |
20.60 |
8:00 |
9.67 |
8.17 |
31.81 |
23.53 |
2.59 2.9 |
|
CF |
20210317 Cloudy |
Moderate |
Mid-Flood |
B |
20.60 |
8:00 |
9.07 |
8.28 |
31.48 |
23.75 |
2.40 3.5 |
|
CF |
20210319 Cloudy |
Moderate |
Mid-Flood |
S |
9.60 |
8:01 |
9.38 |
8.20 |
31.61 |
23.36 |
2.03 3.1 |
|
CF |
20210319 Cloudy |
Moderate |
Mid-Flood |
S |
9.60 |
8:01 |
8.68 |
8.32 |
31.19 |
23.43 |
2.27 3.2 |
|
CF |
20210319 Cloudy |
Moderate |
Mid-Flood |
S |
1.00 |
8:02 |
8.52 |
8.37 |
30.92 |
23.42 |
2.22 2.5 |
|
CF |
20210319 Cloudy |
Moderate |
Mid-Flood |
S |
1.00 |
8:02 |
9.72 |
8.21 |
31.21 |
23.18 |
2.45 3.1 |
|
CF |
20210319 Cloudy |
Moderate |
Mid-Flood |
B |
18.20 |
8:00 |
8.50 |
8.37 |
31.02 |
23.24 |
1.80 2.5 |
|
CF |
20210319 Cloudy |
Moderate |
Mid-Flood |
B |
18.20 |
8:00 |
9.77 |
8.25 |
30.82 |
23.34 |
2.00 3.7 |
|
CF |
20210323 Cloudy |
Moderate |
Mid-Flood |
S |
9.60 |
8:01 |
9.99 |
8.45 |
31.00 |
20.49 |
2.89 2.9 |
|
CF |
20210323 Cloudy |
Moderate |
Mid-Flood |
S |
9.60 |
8:01 |
10.12 |
8.30 |
30.18 |
20.51 |
2.65 2.8 |
|
CF |
20210323 Cloudy |
Moderate |
Mid-Flood |
S |
1.00 |
8:02 |
9.24 |
8.33 |
30.75 |
20.70 |
2.93 2.5 |
|
Location |
Date (YYYYMMDD) |
Weather |
Sea Condition |
Tidal |
Water Level |
Depth (m) |
Time (hh:mm) |
DO (mg/L) |
pH |
Sal (ppt) |
Temp (¢XC) |
Turbidty (NTU) note 1 |
SS (mg/L) |
|
CF |
20210323 Cloudy |
Moderate |
Mid-Flood |
S |
1.00 |
8:02 |
10.45 |
8.56 |
31.11 |
20.55 |
3.06 2.8 |
|||||
|
CF |
20210323 Cloudy |
Moderate |
Mid-Flood |
B |
18.20 |
8:00 |
9.59 |
8.40 |
30.82 |
20.68 |
2.30 3.2 |
|||||
|
CF |
20210323 Cloudy |
Moderate |
Mid-Flood |
B |
18.20 |
8:00 |
9.61 |
8.34 |
30.57 |
20.44 |
2.24 2.5 |
|||||
|
CF |
20210325 Cloudy |
Moderate |
Mid-Flood |
S |
10.45 |
13:46 |
10.30 |
8.34 |
30.68 |
26.34 |
1.91 2.5 |
|||||
|
CF |
20210325 Cloudy |
Moderate |
Mid-Flood |
S |
10.45 |
13:46 |
9.00 |
8.40 |
30.61 |
26.47 |
2.19 2.5 |
|||||
|
CF |
20210325 Cloudy |
Moderate |
Mid-Flood |
S |
1.00 |
13:47 |
10.14 |
8.37 |
31.36 |
26.67 |
2.48 2.5 |
|||||
|
CF |
20210325 Cloudy |
Moderate |
Mid-Flood |
S |
1.00 |
13:47 |
10.08 |
8.37 |
30.87 |
26.55 |
2.87 2.5 |
|||||
|
CF |
20210325 Cloudy |
Moderate |
Mid-Flood |
B |
19.90 |
13:45 |
9.15 |
8.69 |
31.06 |
26.47 |
2.27 2.5 |
|||||
|
CF |
20210325 Cloudy |
Moderate |
Mid-Flood |
B |
19.90 |
13:45 |
9.71 |
8.54 |
31.16 |
26.71 |
2.18 3.4 |
|||||
|
CF |
20210327 Sunny |
Moderate |
Mid-Flood |
S |
9.65 |
15:20 |
9.32 |
8.57 |
30.14 |
24.92 |
2.13 2.5 |
|||||
|
CF |
20210327 Sunny |
Moderate |
Mid-Flood |
S |
9.65 |
15:20 |
8.87 |
8.46 |
30.30 |
24.47 |
2.50 3.5 |
|||||
|
CF |
20210327 Sunny |
Moderate |
Mid-Flood |
S |
1.00 |
15:21 |
9.24 |
8.36 |
29.69 |
24.27 |
2.42 3.1 |
|||||
|
CF |
20210327 Sunny |
Moderate |
Mid-Flood |
S |
1.00 |
15:21 |
9.27 |
8.38 |
30.08 |
24.72 |
2.72 2.5 |
|||||
|
CF |
20210327 Sunny |
Moderate |
Mid-Flood |
B |
19.60 |
18:31 |
9.20 |
8.29 |
30.16 |
24.17 |
1.94 3.2 |
|||||
|
CF |
20210327 Sunny |
Moderate |
Mid-Flood |
B |
18.30 |
15:19 |
8.28 |
8.47 |
29.84 |
24.83 |
2.04 2.9 |
|||||
|
CF |
20210330 Sunny |
Moderate |
Mid-Flood |
S |
10.80 |
8:01 |
7.87 |
8.19 |
31.19 |
26.13 |
2.42 2.5 |
|||||
|
CF |
20210330 Sunny |
Moderate |
Mid-Flood |
S |
10.80 |
8:01 |
8.30 |
8.30 |
30.98 |
26.46 |
2.35 2.5 |
|||||
|
CF |
20210330 Sunny |
Moderate |
Mid-Flood |
S |
1.00 |
8:02 |
9.00 |
8.42 |
30.96 |
26.15 |
2.22 2.5 |
|||||
|
CF |
20210330 Sunny |
Moderate |
Mid-Flood |
S |
1.00 |
8:02 |
8.06 |
8.31 |
31.09 |
26.42 |
2.59 2.5 |
|||||
|
CF |
20210330 Sunny |
Moderate |
Mid-Flood |
B |
20.60 |
8:00 |
9.23 |
8.24 |
31.17 |
26.43 |
1.64 2.5 |
|||||
|
CF |
20210330 Sunny |
Moderate |
Mid-Flood |
B |
20.60 |
8:00 |
8.21 |
8.42 |
31.01 |
26.25 |
1.77 2.5 |
|||||
|
WSR01 |
20210301 |
Cloudy |
Moderate |
Mid-Flood |
S |
4.45 |
8:53 |
10.63 |
8.46 |
26.99 |
20.57 |
1.95 |
2.8 |
|||
|
WSR01 |
20210301 |
Cloudy |
Moderate |
Mid-Flood |
S |
4.45 |
8:53 |
9.00 |
8.32 |
27.36 |
20.30 |
2.51 |
2.5 |
|||
|
WSR01 |
20210301 |
Cloudy |
Moderate |
Mid-Flood |
S |
1.00 |
8:54 |
10.25 |
8.48 |
27.18 |
20.50 |
2.23 |
2.5 |
|||
|
WSR01 |
20210301 |
Cloudy |
Moderate |
Mid-Flood |
S |
1.00 |
8:54 |
10.05 |
8.38 |
26.71 |
20.30 |
2.19 |
2.5 |
|||
|
WSR01 |
20210301 |
Cloudy |
Moderate |
Mid-Flood |
B |
7.90 |
8:52 |
9.73 |
8.36 |
26.85 |
20.55 |
2.19 |
2.5 |
|||
|
WSR01 |
20210301 |
Cloudy |
Moderate |
Mid-Flood |
B |
7.90 |
8:52 |
9.27 |
8.50 |
26.82 |
20.49 |
1.89 |
2.7 |
|||
|
Location |
Date (YYYYMMDD) |
Weather |
Sea Condition |
Tidal |
Water Level |
Depth (m) |
Time (hh:mm) |
DO (mg/L) |
pH |
Sal (ppt) |
Temp (¢XC) |
Turbidty (NTU) note 1 |
SS (mg/L) |
|
WSR01 |
20210303 |
Cloudy |
Moderate |
Mid-Flood |
S |
4.35 |
8:56 |
9.73 |
8.41 |
30.95 |
19.92 |
2.29 |
3.7 |
|
WSR01 |
20210303 |
Cloudy |
Moderate |
Mid-Flood |
S |
4.35 |
8:56 |
8.51 |
8.36 |
31.04 |
19.86 |
2.52 |
4.3 |
|
WSR01 |
20210303 |
Cloudy |
Moderate |
Mid-Flood |
S |
1.00 |
8:57 |
8.87 |
8.26 |
30.55 |
19.87 |
2.27 |
3.7 |
|
WSR01 |
20210303 |
Cloudy |
Moderate |
Mid-Flood |
S |
1.00 |
8:57 |
9.63 |
8.21 |
30.59 |
19.77 |
2.51 |
4.2 |
|
WSR01 |
20210303 |
Cloudy |
Moderate |
Mid-Flood |
B |
7.70 |
8:55 |
8.56 |
8.28 |
30.68 |
19.88 |
1.95 |
3.1 |
|
WSR01 |
20210303 |
Cloudy |
Moderate |
Mid-Flood |
B |
7.70 |
8:55 |
8.43 |
8.22 |
31.11 |
19.73 |
2.15 |
4.4 |
|
WSR01 |
20210305 |
Cloudy |
Moderate |
Mid-Flood |
S |
4.40 |
9:25 |
9.07 |
8.39 |
28.55 |
20.42 |
2.23 |
3.5 |
|
WSR01 |
20210305 |
Cloudy |
Moderate |
Mid-Flood |
S |
4.40 |
9:25 |
9.79 |
8.54 |
29.44 |
20.59 |
2.47 |
3.8 |
|
WSR01 |
20210305 |
Cloudy |
Moderate |
Mid-Flood |
S |
1.00 |
9:26 |
9.41 |
8.70 |
28.92 |
20.53 |
2.29 |
3.5 |
|
WSR01 |
20210305 |
Cloudy |
Moderate |
Mid-Flood |
S |
1.00 |
9:26 |
9.52 |
8.42 |
29.43 |
20.58 |
2.57 |
3.1 |
|
WSR01 |
20210305 |
Cloudy |
Moderate |
Mid-Flood |
B |
7.80 |
9:24 |
8.47 |
8.54 |
29.30 |
20.37 |
1.46 |
3.8 |
|
WSR01 |
20210305 |
Cloudy |
Moderate |
Mid-Flood |
B |
7.80 |
9:24 |
9.33 |
8.47 |
28.86 |
20.36 |
1.60 |
3.5 |
|
WSR01 |
20210308 |
Cloudy |
Moderate |
Mid-Flood |
S |
4.55 |
13:24 |
8.85 |
8.58 |
29.57 |
22.49 |
2.63 |
3.1 |
|
WSR01 |
20210308 |
Cloudy |
Moderate |
Mid-Flood |
S |
4.55 |
13:24 |
8.91 |
8.30 |
29.59 |
22.76 |
2.59 |
2.5 |
|
WSR01 |
20210308 |
Cloudy |
Moderate |
Mid-Flood |
S |
1.00 |
13:25 |
9.01 |
8.44 |
30.25 |
22.83 |
2.58 |
2.8 |
|
WSR01 |
20210308 |
Cloudy |
Moderate |
Mid-Flood |
S |
1.00 |
13:25 |
9.52 |
8.54 |
29.29 |
22.46 |
2.44 |
2.8 |
|
WSR01 |
20210308 |
Cloudy |
Moderate |
Mid-Flood |
B |
8.10 |
13:23 |
9.80 |
8.38 |
29.32 |
22.83 |
2.65 |
3.1 |
|
WSR01 |
20210308 |
Cloudy |
Moderate |
Mid-Flood |
B |
8.10 |
13:23 |
9.19 |
8.47 |
29.83 |
22.63 |
2.45 |
2.7 |
|
WSR01 |
20210310 |
Cloudy |
Moderate |
Mid-Flood |
S |
4.50 |
14:44 |
9.84 |
8.58 |
31.34 |
22.19 |
2.69 |
2.9 |
|
WSR01 |
20210310 |
Cloudy |
Moderate |
Mid-Flood |
S |
4.50 |
14:44 |
9.86 |
8.64 |
30.64 |
22.24 |
2.52 |
2.5 |
|
WSR01 |
20210310 |
Cloudy |
Moderate |
Mid-Flood |
S |
1.00 |
14:45 |
9.83 |
8.58 |
30.62 |
22.16 |
2.78 |
2.8 |
|
WSR01 |
20210310 |
Cloudy |
Moderate |
Mid-Flood |
S |
1.00 |
14:45 |
10.39 |
8.40 |
30.93 |
22.32 |
2.81 |
6.3 |
|
WSR01 |
20210310 |
Cloudy |
Moderate |
Mid-Flood |
B |
8.00 |
14:43 |
10.39 |
8.63 |
31.63 |
22.43 |
2.20 |
2.5 |
|
WSR01 |
20210310 |
Cloudy |
Moderate |
Mid-Flood |
B |
8.00 |
14:43 |
9.63 |
8.51 |
30.64 |
22.57 |
2.14 |
3.1 |
|
WSR01 |
20210312 |
Cloudy |
Moderate |
Mid-Flood |
S |
4.55 |
16:03 |
8.88 |
8.41 |
29.87 |
25.01 |
2.57 |
3.9 |
|
WSR01 |
20210312 |
Cloudy |
Moderate |
Mid-Flood |
S |
4.55 |
16:03 |
8.88 |
8.29 |
30.87 |
24.90 |
2.73 |
3.0 |
|
WSR01 |
20210312 |
Cloudy |
Moderate |
Mid-Flood |
S |
1.00 |
16:04 |
9.59 |
8.42 |
30.19 |
24.78 |
2.97 |
3.1 |
|
Location |
Date (YYYYMMDD) |
Weather |
Sea Condition |
Tidal |
Water Level |
Depth (m) |
Time (hh:mm) |
DO (mg/L) |
pH |
Sal (ppt) |
Temp (¢XC) |
Turbidty (NTU) note 1 |
SS (mg/L) |
|
WSR01 |
20210312 |
Cloudy |
Moderate |
Mid-Flood |
S |
1.00 |
16:04 |
9.70 |
8.24 |
30.67 |
24.65 |
2.99 |
2.6 |
|
WSR01 |
20210312 |
Cloudy |
Moderate |
Mid-Flood |
B |
8.10 |
16:02 |
9.53 |
8.30 |
30.60 |
24.75 |
2.16 |
3.3 |
|
WSR01 |
20210312 |
Cloudy |
Moderate |
Mid-Flood |
B |
8.10 |
16:02 |
9.21 |
8.30 |
30.22 |
24.66 |
2.07 |
4.7 |
|
WSR01 |
20210315 |
Cloudy |
Moderate |
Mid-Flood |
S |
4.40 |
8:29 |
9.14 |
8.49 |
30.47 |
23.53 |
2.12 |
3.0 |
|
WSR01 |
20210315 |
Cloudy |
Moderate |
Mid-Flood |
S |
4.40 |
8:29 |
9.26 |
8.34 |
30.73 |
23.52 |
2.15 |
2.5 |
|
WSR01 |
20210315 |
Cloudy |
Moderate |
Mid-Flood |
S |
1.00 |
8:30 |
9.05 |
8.54 |
30.28 |
23.35 |
2.05 |
4.1 |
|
WSR01 |
20210315 |
Cloudy |
Moderate |
Mid-Flood |
S |
1.00 |
8:30 |
9.60 |
8.35 |
29.83 |
23.33 |
2.24 |
4.0 |
|
WSR01 |
20210315 |
Cloudy |
Moderate |
Mid-Flood |
B |
7.80 |
8:28 |
8.89 |
8.56 |
30.82 |
23.51 |
2.14 |
3.9 |
|
WSR01 |
20210315 |
Cloudy |
Moderate |
Mid-Flood |
B |
7.80 |
8:28 |
9.76 |
8.37 |
29.81 |
23.29 |
2.15 |
3.3 |
|
WSR01 |
20210317 |
Cloudy |
Moderate |
Mid-Flood |
S |
4.75 |
8:30 |
9.92 |
8.42 |
31.72 |
23.62 |
2.24 |
3.4 |
|
WSR01 |
20210317 |
Cloudy |
Moderate |
Mid-Flood |
S |
4.75 |
8:30 |
9.70 |
8.46 |
30.76 |
23.64 |
2.64 |
3.6 |
|
WSR01 |
20210317 |
Cloudy |
Moderate |
Mid-Flood |
S |
1.00 |
8:31 |
9.90 |
8.34 |
31.46 |
23.62 |
2.38 |
3.3 |
|
WSR01 |
20210317 |
Cloudy |
Moderate |
Mid-Flood |
S |
1.00 |
8:31 |
9.13 |
8.44 |
31.67 |
23.81 |
2.63 |
3.8 |
|
WSR01 |
20210317 |
Cloudy |
Moderate |
Mid-Flood |
B |
8.50 |
8:29 |
8.70 |
8.19 |
30.93 |
23.63 |
2.20 |
3.8 |
|
WSR01 |
20210317 |
Cloudy |
Moderate |
Mid-Flood |
B |
8.50 |
8:29 |
8.92 |
8.31 |
30.58 |
23.78 |
1.90 |
3.2 |
|
WSR01 |
20210319 |
Cloudy |
Moderate |
Mid-Flood |
S |
4.60 |
8:29 |
8.64 |
8.41 |
30.72 |
23.61 |
2.27 |
2.8 |
|
WSR01 |
20210319 |
Cloudy |
Moderate |
Mid-Flood |
S |
4.60 |
8:29 |
9.09 |
8.24 |
31.85 |
23.33 |
2.01 |
2.9 |
|
WSR01 |
20210319 |
Cloudy |
Moderate |
Mid-Flood |
S |
1.00 |
8:30 |
9.38 |
8.20 |
31.87 |
23.31 |
1.95 |
2.8 |
|
WSR01 |
20210319 |
Cloudy |
Moderate |
Mid-Flood |
S |
1.00 |
8:30 |
9.15 |
8.49 |
31.62 |
23.47 |
1.90 |
3.2 |
|
WSR01 |
20210319 |
Cloudy |
Moderate |
Mid-Flood |
B |
8.20 |
8:28 |
9.75 |
8.26 |
30.69 |
23.30 |
1.72 |
2.5 |
|
WSR01 |
20210319 |
Cloudy |
Moderate |
Mid-Flood |
B |
8.20 |
8:28 |
9.55 |
8.17 |
31.69 |
23.48 |
1.63 |
3.0 |
|
WSR01 |
20210323 |
Cloudy |
Moderate |
Mid-Flood |
S |
4.45 |
8:25 |
8.78 |
8.42 |
30.64 |
20.48 |
2.61 |
2.5 |
|
WSR01 |
20210323 |
Cloudy |
Moderate |
Mid-Flood |
S |
4.45 |
8:25 |
10.73 |
8.52 |
30.79 |
20.67 |
2.33 |
3.7 |
|
WSR01 |
20210323 |
Cloudy |
Moderate |
Mid-Flood |
S |
1.00 |
8:26 |
8.89 |
8.31 |
30.55 |
20.64 |
2.73 |
2.5 |
|
WSR01 |
20210323 |
Cloudy |
Moderate |
Mid-Flood |
S |
1.00 |
8:26 |
10.71 |
8.45 |
30.26 |
20.68 |
2.99 |
2.5 |
|
WSR01 |
20210323 |
Cloudy |
Moderate |
Mid-Flood |
B |
7.90 |
8:24 |
10.37 |
8.42 |
30.25 |
20.66 |
2.44 |
2.5 |
|
WSR01 |
20210323 |
Cloudy |
Moderate |
Mid-Flood |
B |
7.90 |
8:24 |
9.54 |
8.42 |
30.14 |
20.54 |
2.65 |
2.5 |
|
Location |
Date (YYYYMMDD) |
Weather |
Sea Condition |
Tidal |
Water Level |
Depth (m) |
Time (hh:mm) |
DO (mg/L) |
pH |
Sal (ppt) |
Temp (¢XC) |
Turbidty (NTU) note 1 |
SS (mg/L) |
|
WSR01 |
20210325 |
Cloudy |
Moderate |
Mid-Flood |
S |
4.20 |
14:12 |
10.49 |
8.40 |
31.59 |
26.48 |
2.23 |
3.0 |
|
WSR01 |
20210325 |
Cloudy |
Moderate |
Mid-Flood |
S |
4.20 |
14:12 |
9.01 |
8.49 |
31.27 |
26.45 |
2.60 |
2.5 |
|
WSR01 |
20210325 |
Cloudy |
Moderate |
Mid-Flood |
S |
1.00 |
14:13 |
9.44 |
8.67 |
30.47 |
26.55 |
2.88 |
3.1 |
|
WSR01 |
20210325 |
Cloudy |
Moderate |
Mid-Flood |
S |
1.00 |
14:13 |
9.10 |
8.52 |
31.08 |
26.53 |
2.75 |
2.9 |
|
WSR01 |
20210325 |
Cloudy |
Moderate |
Mid-Flood |
B |
7.40 |
14:11 |
9.07 |
8.70 |
30.39 |
26.35 |
2.18 |
3.0 |
|
WSR01 |
20210325 |
Cloudy |
Moderate |
Mid-Flood |
B |
7.40 |
14:11 |
9.02 |
8.68 |
30.62 |
26.54 |
1.94 |
5.1 |
|
WSR01 |
20210327 |
Sunny |
Moderate |
Mid-Flood |
S |
4.20 |
15:47 |
8.36 |
8.27 |
30.28 |
24.62 |
2.21 |
2.5 |
|
WSR01 |
20210327 |
Sunny |
Moderate |
Mid-Flood |
S |
4.20 |
15:47 |
8.67 |
8.32 |
30.09 |
24.85 |
2.54 |
2.5 |
|
WSR01 |
20210327 |
Sunny |
Moderate |
Mid-Flood |
S |
1.00 |
15:48 |
8.55 |
8.26 |
30.06 |
24.72 |
2.67 |
3.4 |
|
WSR01 |
20210327 |
Sunny |
Moderate |
Mid-Flood |
S |
1.00 |
15:48 |
8.11 |
8.29 |
29.80 |
24.22 |
2.44 |
3.4 |
|
WSR01 |
20210327 |
Sunny |
Moderate |
Mid-Flood |
B |
7.40 |
15:46 |
8.95 |
8.54 |
30.42 |
24.66 |
2.41 |
3.5 |
|
WSR01 |
20210327 |
Sunny |
Moderate |
Mid-Flood |
B |
7.40 |
15:46 |
8.35 |
8.39 |
29.89 |
24.24 |
2.07 |
2.5 |
|
WSR01 |
20210330 |
Sunny |
Moderate |
Mid-Flood |
S |
4.75 |
8:25 |
8.58 |
8.19 |
31.12 |
26.51 |
2.20 |
2.5 |
|
WSR01 |
20210330 |
Sunny |
Moderate |
Mid-Flood |
S |
4.75 |
8:25 |
7.82 |
8.43 |
31.10 |
26.25 |
2.18 |
2.5 |
|
WSR01 |
20210330 |
Sunny |
Moderate |
Mid-Flood |
S |
1.00 |
8:26 |
8.12 |
8.25 |
31.01 |
26.51 |
2.53 |
2.5 |
|
WSR01 |
20210330 |
Sunny |
Moderate |
Mid-Flood |
S |
1.00 |
8:26 |
8.34 |
8.41 |
31.02 |
26.38 |
2.49 |
2.5 |
|
WSR01 |
20210330 |
Sunny |
Moderate |
Mid-Flood |
B |
8.50 |
8:24 |
8.88 |
8.20 |
30.96 |
26.43 |
1.57 |
2.5 |
|
WSR01 |
20210330 |
Sunny |
Moderate |
Mid-Flood |
B |
8.50 |
8:24 |
8.96 |
8.43 |
31.25 |
26.48 |
1.78 |
2.5 |
|
WSR02 |
20210301 |
Cloudy |
Moderate |
Mid-Flood |
S |
4.90 |
10:04 |
9.40 |
8.44 |
27.41 |
20.70 |
1.86 |
2.9 |
|
WSR02 |
20210301 |
Cloudy |
Moderate |
Mid-Flood |
S |
4.90 |
10:04 |
9.66 |
8.29 |
26.96 |
20.63 |
2.13 |
3.3 |
|
WSR02 |
20210301 |
Cloudy |
Moderate |
Mid-Flood |
S |
1.00 |
10:05 |
9.73 |
8.47 |
27.10 |
20.81 |
2.76 |
2.8 |
|
WSR02 |
20210301 |
Cloudy |
Moderate |
Mid-Flood |
S |
1.00 |
10:05 |
9.87 |
8.31 |
26.89 |
20.67 |
2.69 |
2.5 |
|
WSR02 |
20210301 |
Cloudy |
Moderate |
Mid-Flood |
B |
8.80 |
10:03 |
9.29 |
8.32 |
27.07 |
20.61 |
2.05 |
2.7 |
|
WSR02 |
20210301 |
Cloudy |
Moderate |
Mid-Flood |
B |
8.80 |
10:03 |
9.68 |
8.30 |
27.40 |
20.49 |
1.55 |
2.8 |
|
WSR02 |
20210303 |
Cloudy |
Moderate |
Mid-Flood |
S |
4.95 |
10:03 |
8.92 |
8.37 |
31.80 |
20.03 |
2.08 |
4.3 |
|
WSR02 |
20210303 |
Cloudy |
Moderate |
Mid-Flood |
S |
4.95 |
10:03 |
9.03 |
8.31 |
31.53 |
19.89 |
2.27 |
4.3 |
|
WSR02 |
20210303 |
Cloudy |
Moderate |
Mid-Flood |
S |
1.00 |
10:04 |
9.49 |
8.28 |
31.86 |
20.06 |
2.70 |
3.9 |
|
Location |
Date (YYYYMMDD) |
Weather |
Sea Condition |
Tidal |
Water Level |
Depth (m) |
Time (hh:mm) |
DO (mg/L) |
pH |
Sal (ppt) |
Temp (¢XC) |
Turbidty (NTU) note 1 |
SS (mg/L) |
|
WSR02 |
20210303 |
Cloudy |
Moderate |
Mid-Flood |
S |
1.00 |
10:04 |
8.56 |
8.34 |
30.74 |
20.09 |
2.84 |
2.8 |
|
WSR02 |
20210303 |
Cloudy |
Moderate |
Mid-Flood |
B |
8.90 |
10:02 |
9.48 |
8.18 |
31.09 |
20.12 |
2.13 |
4.3 |
|
WSR02 |
20210303 |
Cloudy |
Moderate |
Mid-Flood |
B |
8.90 |
10:02 |
8.83 |
8.33 |
31.78 |
19.98 |
1.96 |
3.1 |
|
WSR02 |
20210305 |
Cloudy |
Moderate |
Mid-Flood |
S |
4.80 |
10:26 |
9.15 |
8.57 |
28.82 |
20.74 |
2.51 |
3.0 |
|
WSR02 |
20210305 |
Cloudy |
Moderate |
Mid-Flood |
S |
4.80 |
10:26 |
9.81 |
8.50 |
28.67 |
20.66 |
2.40 |
3.6 |
|
WSR02 |
20210305 |
Cloudy |
Moderate |
Mid-Flood |
S |
1.00 |
10:27 |
9.97 |
8.50 |
29.69 |
20.64 |
2.58 |
3.8 |
|
WSR02 |
20210305 |
Cloudy |
Moderate |
Mid-Flood |
S |
1.00 |
10:27 |
8.96 |
8.46 |
29.03 |
20.62 |
2.61 |
3.2 |
|
WSR02 |
20210305 |
Cloudy |
Moderate |
Mid-Flood |
B |
8.60 |
10:25 |
8.31 |
8.60 |
29.01 |
20.72 |
2.25 |
3.0 |
|
WSR02 |
20210305 |
Cloudy |
Moderate |
Mid-Flood |
B |
8.60 |
10:25 |
9.29 |
8.65 |
29.28 |
20.73 |
2.28 |
3.5 |
|
WSR02 |
20210308 |
Cloudy |
Moderate |
Mid-Flood |
S |
4.60 |
14:28 |
9.39 |
8.54 |
29.66 |
22.92 |
2.63 |
3.2 |
|
WSR02 |
20210308 |
Cloudy |
Moderate |
Mid-Flood |
S |
4.60 |
14:28 |
9.58 |
8.47 |
30.02 |
22.78 |
2.60 |
3.0 |
|
WSR02 |
20210308 |
Cloudy |
Moderate |
Mid-Flood |
S |
1.00 |
14:29 |
8.66 |
8.35 |
29.79 |
22.58 |
2.58 |
5.0 |
|
WSR02 |
20210308 |
Cloudy |
Moderate |
Mid-Flood |
S |
1.00 |
14:29 |
9.26 |
8.31 |
30.46 |
22.68 |
2.43 |
3.9 |
|
WSR02 |
20210308 |
Cloudy |
Moderate |
Mid-Flood |
B |
8.20 |
14:27 |
9.50 |
8.44 |
30.57 |
22.64 |
2.50 |
3.9 |
|
WSR02 |
20210308 |
Cloudy |
Moderate |
Mid-Flood |
B |
8.20 |
14:27 |
8.63 |
8.45 |
30.17 |
22.96 |
2.51 |
3.4 |
|
WSR02 |
20210310 |
Cloudy |
Moderate |
Mid-Flood |
S |
4.80 |
15:05 |
9.22 |
8.50 |
31.66 |
22.50 |
1.75 |
2.5 |
|
WSR02 |
20210310 |
Cloudy |
Moderate |
Mid-Flood |
S |
4.80 |
15:05 |
10.43 |
8.42 |
31.05 |
22.46 |
2.02 |
3.2 |
|
WSR02 |
20210310 |
Cloudy |
Moderate |
Mid-Flood |
S |
1.00 |
15:06 |
9.60 |
8.67 |
31.28 |
22.08 |
2.85 |
2.7 |
|
WSR02 |
20210310 |
Cloudy |
Moderate |
Mid-Flood |
S |
1.00 |
15:06 |
9.96 |
8.37 |
30.52 |
22.11 |
2.87 |
2.9 |
|
WSR02 |
20210310 |
Cloudy |
Moderate |
Mid-Flood |
B |
8.60 |
15:04 |
9.72 |
8.58 |
31.61 |
22.27 |
2.41 |
2.6 |
|
WSR02 |
20210310 |
Cloudy |
Moderate |
Mid-Flood |
B |
8.60 |
15:04 |
10.49 |
8.42 |
30.69 |
22.41 |
2.53 |
2.5 |
|
WSR02 |
20210312 |
Cloudy |
Moderate |
Mid-Flood |
S |
4.75 |
16:26 |
9.21 |
8.60 |
30.04 |
24.60 |
2.43 |
2.5 |
|
WSR02 |
20210312 |
Cloudy |
Moderate |
Mid-Flood |
S |
4.75 |
16:26 |
9.62 |
8.38 |
30.55 |
24.73 |
2.42 |
3.8 |
|
WSR02 |
20210312 |
Cloudy |
Moderate |
Mid-Flood |
S |
1.00 |
16:27 |
9.61 |
8.40 |
30.81 |
24.75 |
2.55 |
3.6 |
|
WSR02 |
20210312 |
Cloudy |
Moderate |
Mid-Flood |
S |
1.00 |
16:27 |
9.04 |
8.53 |
30.79 |
24.68 |
2.62 |
3.7 |
|
WSR02 |
20210312 |
Cloudy |
Moderate |
Mid-Flood |
B |
8.50 |
16:25 |
9.53 |
8.30 |
29.99 |
24.82 |
1.89 |
3.1 |
|
WSR02 |
20210312 |
Cloudy |
Moderate |
Mid-Flood |
B |
8.50 |
16:25 |
9.07 |
8.52 |
29.88 |
24.90 |
2.10 |
2.9 |
|
Location |
Date (YYYYMMDD) |
Weather |
Sea Condition |
Tidal |
Water Level |
Depth (m) |
Time (hh:mm) |
DO (mg/L) |
pH |
Sal (ppt) |
Temp (¢XC) |
Turbidty (NTU) note 1 |
SS (mg/L) |
|
WSR02 |
20210315 |
Cloudy |
Moderate |
Mid-Flood |
S |
4.55 |
8:54 |
9.18 |
8.56 |
30.43 |
23.38 |
1.88 |
4.5 |
|
WSR02 |
20210315 |
Cloudy |
Moderate |
Mid-Flood |
S |
4.55 |
8:54 |
9.25 |
8.28 |
30.80 |
23.71 |
2.17 |
3.2 |
|
WSR02 |
20210315 |
Cloudy |
Moderate |
Mid-Flood |
S |
1.00 |
8:55 |
9.79 |
8.31 |
30.46 |
23.45 |
2.72 |
3.8 |
|
WSR02 |
20210315 |
Cloudy |
Moderate |
Mid-Flood |
S |
1.00 |
8:55 |
9.20 |
8.58 |
29.87 |
23.54 |
2.80 |
3.4 |
|
WSR02 |
20210315 |
Cloudy |
Moderate |
Mid-Flood |
B |
8.10 |
8:53 |
9.66 |
8.58 |
30.33 |
23.43 |
2.40 |
3.5 |
|
WSR02 |
20210315 |
Cloudy |
Moderate |
Mid-Flood |
B |
8.10 |
8:53 |
9.61 |
8.34 |
29.87 |
23.69 |
2.29 |
3.4 |
|
WSR02 |
20210317 |
Cloudy |
Moderate |
Mid-Flood |
S |
4.55 |
8:53 |
9.16 |
8.26 |
31.42 |
23.90 |
2.66 |
4.0 |
|
WSR02 |
20210317 |
Cloudy |
Moderate |
Mid-Flood |
S |
4.55 |
8:53 |
9.06 |
8.41 |
30.58 |
23.75 |
2.63 |
3.8 |
|
WSR02 |
20210317 |
Cloudy |
Moderate |
Mid-Flood |
S |
1.00 |
8:54 |
9.54 |
8.26 |
31.73 |
23.80 |
2.36 |
2.8 |
|
WSR02 |
20210317 |
Cloudy |
Moderate |
Mid-Flood |
S |
1.00 |
8:54 |
9.65 |
8.30 |
31.39 |
23.90 |
2.10 |
2.5 |
|
WSR02 |
20210317 |
Cloudy |
Moderate |
Mid-Flood |
B |
8.10 |
8:52 |
9.44 |
8.49 |
30.67 |
24.05 |
2.61 |
2.5 |
|
WSR02 |
20210317 |
Cloudy |
Moderate |
Mid-Flood |
B |
8.10 |
8:52 |
8.89 |
8.25 |
31.84 |
23.74 |
2.37 |
3.7 |
|
WSR02 |
20210319 |
Cloudy |
Moderate |
Mid-Flood |
S |
4.80 |
8:52 |
9.90 |
8.42 |
30.65 |
23.43 |
2.33 |
3.4 |
|
WSR02 |
20210319 |
Cloudy |
Moderate |
Mid-Flood |
S |
4.80 |
8:52 |
8.46 |
8.36 |
31.35 |
23.24 |
2.22 |
4.0 |
|
WSR02 |
20210319 |
Cloudy |
Moderate |
Mid-Flood |
S |
1.00 |
8:53 |
9.54 |
8.34 |
30.56 |
23.62 |
2.45 |
3.5 |
|
WSR02 |
20210319 |
Cloudy |
Moderate |
Mid-Flood |
S |
1.00 |
8:53 |
9.12 |
8.20 |
30.52 |
23.35 |
2.65 |
3.1 |
|
WSR02 |
20210319 |
Cloudy |
Moderate |
Mid-Flood |
B |
8.60 |
8:51 |
8.66 |
8.37 |
31.27 |
23.34 |
1.46 |
2.8 |
|
WSR02 |
20210319 |
Cloudy |
Moderate |
Mid-Flood |
B |
8.60 |
8:51 |
8.49 |
8.31 |
31.82 |
23.44 |
1.36 |
3.5 |
|
WSR02 |
20210323 |
Cloudy |
Moderate |
Mid-Flood |
S |
4.55 |
8:45 |
10.67 |
8.40 |
31.10 |
20.47 |
2.28 |
2.7 |
|
WSR02 |
20210323 |
Cloudy |
Moderate |
Mid-Flood |
S |
4.55 |
8:45 |
10.72 |
8.35 |
30.52 |
20.53 |
2.37 |
2.5 |
|
WSR02 |
20210323 |
Cloudy |
Moderate |
Mid-Flood |
S |
1.00 |
8:46 |
9.65 |
8.28 |
31.21 |
20.61 |
2.88 |
3.0 |
|
WSR02 |
20210323 |
Cloudy |
Moderate |
Mid-Flood |
S |
1.00 |
8:46 |
10.28 |
8.55 |
30.48 |
20.72 |
3.11 |
2.5 |
|
WSR02 |
20210323 |
Cloudy |
Moderate |
Mid-Flood |
B |
8.10 |
8:44 |
9.09 |
8.36 |
30.31 |
20.64 |
2.45 |
2.8 |
|
WSR02 |
20210323 |
Cloudy |
Moderate |
Mid-Flood |
B |
8.10 |
8:44 |
9.28 |
8.59 |
30.66 |
20.64 |
2.27 |
2.5 |
|
WSR02 |
20210325 |
Cloudy |
Moderate |
Mid-Flood |
S |
4.95 |
14:33 |
9.37 |
8.50 |
30.78 |
26.58 |
2.32 |
3.4 |
|
WSR02 |
20210325 |
Cloudy |
Moderate |
Mid-Flood |
S |
4.95 |
14:33 |
10.31 |
8.45 |
31.57 |
26.46 |
2.64 |
3.3 |
|
WSR02 |
20210325 |
Cloudy |
Moderate |
Mid-Flood |
S |
1.00 |
14:34 |
9.08 |
8.52 |
30.51 |
26.51 |
2.38 |
3.0 |
|
Location |
Date (YYYYMMDD) |
Weather |
Sea Condition |
Tidal |
Water Level |
Depth (m) |
Time (hh:mm) |
DO (mg/L) |
pH |
Sal (ppt) |
Temp (¢XC) |
Turbidty (NTU) note 1 |
SS (mg/L) |
|
WSR02 |
20210325 |
Cloudy |
Moderate |
Mid-Flood |
S |
1.00 |
14:34 |
9.02 |
8.55 |
31.43 |
26.38 |
2.76 |
3.7 |
|
WSR02 |
20210325 |
Cloudy |
Moderate |
Mid-Flood |
B |
8.90 |
14:32 |
10.04 |
8.34 |
30.36 |
26.55 |
2.39 |
3.4 |
|
WSR02 |
20210325 |
Cloudy |
Moderate |
Mid-Flood |
B |
8.90 |
14:32 |
10.57 |
8.55 |
30.83 |
26.52 |
2.24 |
3.5 |
|
WSR02 |
20210327 |
Sunny |
Moderate |
Mid-Flood |
S |
4.50 |
16:08 |
9.08 |
8.49 |
30.53 |
24.37 |
2.26 |
2.5 |
|
WSR02 |
20210327 |
Sunny |
Moderate |
Mid-Flood |
S |
4.50 |
16:08 |
8.56 |
8.43 |
30.00 |
24.33 |
2.03 |
2.7 |
|
WSR02 |
20210327 |
Sunny |
Moderate |
Mid-Flood |
S |
1.00 |
16:09 |
9.22 |
8.53 |
29.73 |
24.31 |
2.60 |
2.5 |
|
WSR02 |
20210327 |
Sunny |
Moderate |
Mid-Flood |
S |
1.00 |
16:09 |
9.10 |
8.42 |
30.41 |
24.85 |
2.74 |
3.2 |
|
WSR02 |
20210327 |
Sunny |
Moderate |
Mid-Flood |
B |
8.00 |
16:07 |
8.69 |
8.38 |
29.85 |
24.80 |
2.13 |
2.5 |
|
WSR02 |
20210327 |
Sunny |
Moderate |
Mid-Flood |
B |
8.00 |
16:07 |
8.63 |
8.43 |
29.68 |
24.25 |
2.01 |
3.5 |
|
WSR02 |
20210330 |
Sunny |
Moderate |
Mid-Flood |
S |
4.65 |
8:44 |
8.00 |
8.35 |
31.04 |
26.61 |
2.00 |
2.5 |
|
WSR02 |
20210330 |
Sunny |
Moderate |
Mid-Flood |
S |
4.65 |
8:44 |
7.88 |
8.24 |
31.25 |
26.64 |
2.16 |
2.5 |
|
WSR02 |
20210330 |
Sunny |
Moderate |
Mid-Flood |
S |
1.00 |
8:45 |
8.44 |
8.29 |
31.02 |
26.33 |
2.87 |
2.5 |
|
WSR02 |
20210330 |
Sunny |
Moderate |
Mid-Flood |
S |
1.00 |
8:45 |
7.97 |
8.27 |
31.11 |
26.73 |
2.63 |
2.5 |
|
WSR02 |
20210330 |
Sunny |
Moderate |
Mid-Flood |
B |
8.30 |
8:43 |
8.59 |
8.40 |
30.94 |
26.66 |
2.39 |
2.5 |
|
WSR02 |
20210330 |
Sunny |
Moderate |
Mid-Flood |
B |
8.30 |
8:43 |
8.44 |
8.22 |
31.02 |
26.42 |
2.57 |
2.5 |
|
WSR03 |
20210301 |
Cloudy |
Moderate |
Mid-Flood |
S |
4.25 |
9:44 |
8.91 |
8.23 |
27.32 |
20.73 |
2.45 |
3.1 |
|
WSR03 |
20210301 |
Cloudy |
Moderate |
Mid-Flood |
S |
4.25 |
9:44 |
9.30 |
8.44 |
27.22 |
20.59 |
2.45 |
3.2 |
|
WSR03 |
20210301 |
Cloudy |
Moderate |
Mid-Flood |
S |
1.00 |
9:45 |
9.50 |
8.21 |
27.01 |
20.48 |
2.12 |
2.9 |
|
WSR03 |
20210301 |
Cloudy |
Moderate |
Mid-Flood |
S |
1.00 |
9:45 |
9.87 |
8.21 |
26.78 |
20.53 |
2.66 |
2.5 |
|
WSR03 |
20210301 |
Cloudy |
Moderate |
Mid-Flood |
B |
7.50 |
9:43 |
9.86 |
8.29 |
26.91 |
20.40 |
2.11 |
3.0 |
|
WSR03 |
20210301 |
Cloudy |
Moderate |
Mid-Flood |
B |
7.50 |
9:43 |
9.95 |
8.26 |
26.89 |
20.64 |
1.68 |
2.7 |
|
WSR03 |
20210303 |
Cloudy |
Moderate |
Mid-Flood |
S |
3.95 |
9:43 |
8.62 |
8.17 |
31.22 |
20.13 |
2.50 |
3.8 |
|
WSR03 |
20210303 |
Cloudy |
Moderate |
Mid-Flood |
S |
3.95 |
9:43 |
9.00 |
8.23 |
31.53 |
20.01 |
2.62 |
3.5 |
|
WSR03 |
20210303 |
Cloudy |
Moderate |
Mid-Flood |
S |
1.00 |
9:44 |
9.10 |
8.49 |
31.01 |
19.97 |
2.53 |
4.6 |
|
WSR03 |
20210303 |
Cloudy |
Moderate |
Mid-Flood |
S |
1.00 |
9:44 |
8.81 |
8.23 |
31.75 |
20.12 |
2.76 |
3.2 |
|
WSR03 |
20210303 |
Cloudy |
Moderate |
Mid-Flood |
B |
6.90 |
9:42 |
8.89 |
8.48 |
30.76 |
20.04 |
2.23 |
4.6 |
|
WSR03 |
20210303 |
Cloudy |
Moderate |
Mid-Flood |
B |
6.90 |
9:42 |
8.58 |
8.46 |
31.80 |
20.02 |
1.99 |
4.7 |
|
Location |
Date (YYYYMMDD) |
Weather |
Sea Condition |
Tidal |
Water Level |
Depth (m) |
Time (hh:mm) |
DO (mg/L) |
pH |
Sal (ppt) |
Temp (¢XC) |
Turbidty (NTU) note 1 |
SS (mg/L) |
|
WSR03 |
20210305 |
Cloudy |
Moderate |
Mid-Flood |
S |
3.80 |
10:06 |
8.41 |
8.55 |
28.94 |
20.68 |
2.37 |
5.8 |
|
WSR03 |
20210305 |
Cloudy |
Moderate |
Mid-Flood |
S |
3.80 |
10:06 |
8.64 |
8.50 |
29.80 |
20.70 |
2.23 |
2.7 |
|
WSR03 |
20210305 |
Cloudy |
Moderate |
Mid-Flood |
S |
1.00 |
10:07 |
9.56 |
8.55 |
29.52 |
20.63 |
2.39 |
3.2 |
|
WSR03 |
20210305 |
Cloudy |
Moderate |
Mid-Flood |
S |
1.00 |
10:07 |
9.74 |
8.51 |
29.69 |
20.57 |
2.55 |
3.6 |
|
WSR03 |
20210305 |
Cloudy |
Moderate |
Mid-Flood |
B |
6.60 |
10:05 |
9.28 |
8.52 |
28.66 |
20.54 |
2.07 |
3.8 |
|
WSR03 |
20210305 |
Cloudy |
Moderate |
Mid-Flood |
B |
6.60 |
10:05 |
8.75 |
8.46 |
29.48 |
20.66 |
1.83 |
4.6 |
|
WSR03 |
20210308 |
Cloudy |
Moderate |
Mid-Flood |
S |
3.95 |
14:08 |
9.33 |
8.27 |
29.44 |
22.75 |
2.83 |
3.3 |
|
WSR03 |
20210308 |
Cloudy |
Moderate |
Mid-Flood |
S |
3.95 |
14:08 |
8.79 |
8.57 |
30.43 |
22.53 |
2.54 |
3.2 |
|
WSR03 |
20210308 |
Cloudy |
Moderate |
Mid-Flood |
S |
1.00 |
14:09 |
9.16 |
8.59 |
29.76 |
22.92 |
3.17 |
2.8 |
|
WSR03 |
20210308 |
Cloudy |
Moderate |
Mid-Flood |
S |
1.00 |
14:09 |
9.14 |
8.51 |
29.58 |
22.88 |
2.94 |
2.5 |
|
WSR03 |
20210308 |
Cloudy |
Moderate |
Mid-Flood |
B |
6.90 |
14:07 |
8.16 |
8.41 |
29.35 |
22.93 |
2.26 |
2.6 |
|
WSR03 |
20210308 |
Cloudy |
Moderate |
Mid-Flood |
B |
6.90 |
14:07 |
8.53 |
8.47 |
29.41 |
22.68 |
2.42 |
3.0 |
|
WSR03 |
20210310 |
Cloudy |
Moderate |
Mid-Flood |
S |
3.95 |
15:21 |
9.76 |
8.38 |
30.97 |
22.34 |
2.57 |
2.6 |
|
WSR03 |
20210310 |
Cloudy |
Moderate |
Mid-Flood |
S |
3.95 |
15:21 |
9.85 |
8.46 |
31.07 |
22.37 |
2.73 |
3.1 |
|
WSR03 |
20210310 |
Cloudy |
Moderate |
Mid-Flood |
S |
1.00 |
15:22 |
10.47 |
8.37 |
31.88 |
22.23 |
3.14 |
2.9 |
|
WSR03 |
20210310 |
Cloudy |
Moderate |
Mid-Flood |
S |
1.00 |
15:22 |
10.27 |
8.54 |
30.51 |
22.05 |
2.77 |
3.2 |
|
WSR03 |
20210310 |
Cloudy |
Moderate |
Mid-Flood |
B |
6.90 |
15:20 |
9.54 |
8.34 |
30.50 |
22.07 |
1.95 |
2.5 |
|
WSR03 |
20210310 |
Cloudy |
Moderate |
Mid-Flood |
B |
6.90 |
15:20 |
9.69 |
8.50 |
30.85 |
22.13 |
2.06 |
3.4 |
|
WSR03 |
20210312 |
Cloudy |
Moderate |
Mid-Flood |
S |
4.15 |
16:42 |
9.40 |
8.60 |
30.25 |
24.64 |
2.30 |
3.9 |
|
WSR03 |
20210312 |
Cloudy |
Moderate |
Mid-Flood |
S |
4.15 |
16:42 |
9.63 |
8.53 |
29.91 |
24.79 |
2.67 |
3.7 |
|
WSR03 |
20210312 |
Cloudy |
Moderate |
Mid-Flood |
S |
1.00 |
16:43 |
8.79 |
8.25 |
30.34 |
24.55 |
3.01 |
3.8 |
|
WSR03 |
20210312 |
Cloudy |
Moderate |
Mid-Flood |
S |
1.00 |
16:43 |
9.44 |
8.51 |
29.84 |
24.50 |
2.83 |
3.7 |
|
WSR03 |
20210312 |
Cloudy |
Moderate |
Mid-Flood |
B |
7.30 |
16:41 |
8.86 |
8.30 |
30.73 |
24.52 |
2.32 |
4.6 |
|
WSR03 |
20210312 |
Cloudy |
Moderate |
Mid-Flood |
B |
7.30 |
16:41 |
9.77 |
8.57 |
30.77 |
24.83 |
2.23 |
3.7 |
|
WSR03 |
20210315 |
Cloudy |
Moderate |
Mid-Flood |
S |
3.70 |
9:12 |
9.63 |
8.51 |
30.41 |
23.52 |
2.64 |
3.9 |
|
WSR03 |
20210315 |
Cloudy |
Moderate |
Mid-Flood |
S |
3.70 |
9:12 |
9.25 |
8.44 |
30.80 |
23.50 |
2.70 |
3.9 |
|
WSR03 |
20210315 |
Cloudy |
Moderate |
Mid-Flood |
S |
1.00 |
9:13 |
9.37 |
8.56 |
30.42 |
23.64 |
2.60 |
4.2 |
|
Location |
Date (YYYYMMDD) |
Weather |
Sea Condition |
Tidal |
Water Level |
Depth (m) |
Time (hh:mm) |
DO (mg/L) |
pH |
Sal (ppt) |
Temp (¢XC) |
Turbidty (NTU) note 1 |
SS (mg/L) |
|
WSR03 |
20210315 |
Cloudy |
Moderate |
Mid-Flood |
S |
1.00 |
9:13 |
9.46 |
8.54 |
30.48 |
23.41 |
2.41 |
3.3 |
|
WSR03 |
20210315 |
Cloudy |
Moderate |
Mid-Flood |
B |
6.40 |
9:11 |
9.20 |
8.54 |
30.21 |
23.55 |
2.05 |
4.1 |
|
WSR03 |
20210315 |
Cloudy |
Moderate |
Mid-Flood |
B |
6.40 |
9:11 |
9.59 |
8.58 |
30.48 |
23.57 |
2.17 |
3.7 |
|
WSR03 |
20210317 |
Cloudy |
Moderate |
Mid-Flood |
S |
3.75 |
9:09 |
8.84 |
8.26 |
31.62 |
23.93 |
2.13 |
4.0 |
|
WSR03 |
20210317 |
Cloudy |
Moderate |
Mid-Flood |
S |
3.75 |
9:09 |
8.61 |
8.27 |
31.64 |
23.91 |
2.28 |
3.0 |
|
WSR03 |
20210317 |
Cloudy |
Moderate |
Mid-Flood |
S |
1.00 |
9:10 |
9.77 |
8.24 |
30.90 |
23.90 |
2.35 |
3.8 |
|
WSR03 |
20210317 |
Cloudy |
Moderate |
Mid-Flood |
S |
1.00 |
9:10 |
9.07 |
8.21 |
30.81 |
23.77 |
2.41 |
3.0 |
|
WSR03 |
20210317 |
Cloudy |
Moderate |
Mid-Flood |
B |
6.50 |
9:08 |
9.20 |
8.41 |
31.72 |
23.65 |
1.84 |
5.0 |
|
WSR03 |
20210317 |
Cloudy |
Moderate |
Mid-Flood |
B |
6.50 |
9:08 |
9.69 |
8.17 |
31.74 |
24.01 |
2.02 |
3.2 |
|
WSR03 |
20210319 |
Cloudy |
Moderate |
Mid-Flood |
S |
3.75 |
9:09 |
8.48 |
8.50 |
31.50 |
23.46 |
1.91 |
2.5 |
|
WSR03 |
20210319 |
Cloudy |
Moderate |
Mid-Flood |
S |
3.75 |
9:09 |
9.88 |
8.39 |
31.88 |
23.37 |
2.29 |
2.8 |
|
WSR03 |
20210319 |
Cloudy |
Moderate |
Mid-Flood |
S |
1.00 |
9:10 |
8.74 |
8.45 |
31.73 |
23.57 |
2.29 |
2.5 |
|
WSR03 |
20210319 |
Cloudy |
Moderate |
Mid-Flood |
S |
1.00 |
9:10 |
9.41 |
8.47 |
31.76 |
23.56 |
2.42 |
2.9 |
|
WSR03 |
20210319 |
Cloudy |
Moderate |
Mid-Flood |
B |
6.50 |
9:08 |
9.82 |
8.30 |
30.89 |
23.45 |
1.63 |
2.5 |
|
WSR03 |
20210319 |
Cloudy |
Moderate |
Mid-Flood |
B |
6.50 |
9:08 |
9.21 |
8.30 |
30.62 |
23.48 |
1.90 |
2.9 |
|
WSR03 |
20210323 |
Cloudy |
Moderate |
Mid-Flood |
S |
4.05 |
8:59 |
9.95 |
8.44 |
31.09 |
20.50 |
2.63 |
3.1 |
|
WSR03 |
20210323 |
Cloudy |
Moderate |
Mid-Flood |
S |
4.05 |
8:59 |
9.75 |
8.40 |
30.55 |
20.49 |
2.22 |
3.3 |
|
WSR03 |
20210323 |
Cloudy |
Moderate |
Mid-Flood |
S |
1.00 |
9:00 |
10.13 |
8.34 |
30.85 |
20.61 |
2.53 |
3.6 |
|
WSR03 |
20210323 |
Cloudy |
Moderate |
Mid-Flood |
S |
1.00 |
9:00 |
9.23 |
8.35 |
30.33 |
20.43 |
2.36 |
4.3 |
|
WSR03 |
20210323 |
Cloudy |
Moderate |
Mid-Flood |
B |
7.10 |
8:58 |
8.99 |
8.59 |
30.14 |
20.56 |
2.50 |
3.2 |
|
WSR03 |
20210323 |
Cloudy |
Moderate |
Mid-Flood |
B |
7.10 |
8:58 |
9.31 |
8.39 |
30.47 |
20.44 |
2.24 |
3.3 |
|
WSR03 |
20210325 |
Cloudy |
Moderate |
Mid-Flood |
S |
3.90 |
14:51 |
9.27 |
8.39 |
30.73 |
26.47 |
2.23 |
3.6 |
|
WSR03 |
20210325 |
Cloudy |
Moderate |
Mid-Flood |
S |
3.90 |
14:51 |
8.96 |
8.45 |
31.54 |
26.49 |
2.49 |
3.6 |
|
WSR03 |
20210325 |
Cloudy |
Moderate |
Mid-Flood |
S |
1.00 |
14:52 |
9.93 |
8.55 |
31.36 |
26.32 |
2.06 |
3.8 |
|
WSR03 |
20210325 |
Cloudy |
Moderate |
Mid-Flood |
S |
1.00 |
14:52 |
10.61 |
8.40 |
31.29 |
26.52 |
2.16 |
2.8 |
|
WSR03 |
20210325 |
Cloudy |
Moderate |
Mid-Flood |
B |
6.80 |
14:50 |
9.04 |
8.57 |
30.49 |
26.49 |
2.10 |
4.0 |
|
WSR03 |
20210325 |
Cloudy |
Moderate |
Mid-Flood |
B |
6.80 |
14:50 |
9.95 |
8.65 |
30.81 |
26.47 |
2.18 |
4.4 |
|
Location |
Date (YYYYMMDD) |
Weather |
Sea Condition |
Tidal |
Water Level |
Depth (m) |
Time (hh:mm) |
DO (mg/L) |
pH |
Sal (ppt) |
Temp (¢XC) |
Turbidty (NTU) note 1 |
SS (mg/L) |
|
WSR03 |
20210327 |
Sunny |
Moderate |
Mid-Flood |
S |
3.90 |
16:26 |
8.17 |
8.40 |
30.16 |
24.48 |
2.29 |
2.6 |
|
WSR03 |
20210327 |
Sunny |
Moderate |
Mid-Flood |
S |
3.90 |
16:26 |
8.13 |
8.42 |
30.46 |
24.50 |
1.99 |
4.6 |
|
WSR03 |
20210327 |
Sunny |
Moderate |
Mid-Flood |
S |
1.00 |
16:27 |
9.12 |
8.53 |
30.12 |
24.22 |
2.34 |
2.5 |
|
WSR03 |
20210327 |
Sunny |
Moderate |
Mid-Flood |
S |
1.00 |
16:27 |
8.41 |
8.51 |
29.78 |
24.42 |
2.41 |
3.5 |
|
WSR03 |
20210327 |
Sunny |
Moderate |
Mid-Flood |
B |
6.80 |
16:25 |
8.16 |
8.35 |
29.97 |
24.64 |
1.56 |
3.4 |
|
WSR03 |
20210327 |
Sunny |
Moderate |
Mid-Flood |
B |
6.80 |
16:25 |
8.10 |
8.56 |
30.55 |
24.29 |
1.63 |
3.5 |
|
WSR03 |
20210330 |
Sunny |
Moderate |
Mid-Flood |
S |
3.75 |
8:57 |
9.15 |
8.27 |
30.95 |
26.42 |
2.22 |
2.5 |
|
WSR03 |
20210330 |
Sunny |
Moderate |
Mid-Flood |
S |
3.75 |
8:57 |
7.82 |
8.28 |
31.15 |
26.47 |
1.87 |
2.5 |
|
WSR03 |
20210330 |
Sunny |
Moderate |
Mid-Flood |
S |
1.00 |
8:58 |
8.27 |
8.33 |
30.97 |
26.64 |
2.45 |
2.5 |
|
WSR03 |
20210330 |
Sunny |
Moderate |
Mid-Flood |
S |
1.00 |
8:58 |
8.33 |
8.21 |
31.05 |
26.57 |
2.36 |
2.5 |
|
WSR03 |
20210330 |
Sunny |
Moderate |
Mid-Flood |
B |
6.50 |
8:56 |
8.64 |
8.29 |
31.02 |
26.46 |
2.09 |
2.5 |
|
WSR03 |
20210330 |
Sunny |
Moderate |
Mid-Flood |
B |
6.50 |
8:56 |
9.12 |
8.36 |
31.01 |
26.53 |
2.18 |
2.5 |
|
WSR04 |
20210301 |
Cloudy |
Moderate |
Mid-Flood |
S |
3.50 |
9:27 |
9.31 |
8.48 |
26.77 |
20.50 |
1.87 |
2.6 |
|
WSR04 |
20210301 |
Cloudy |
Moderate |
Mid-Flood |
S |
3.50 |
9:27 |
10.06 |
8.20 |
27.06 |
20.42 |
2.54 |
2.5 |
|
WSR04 |
20210301 |
Cloudy |
Moderate |
Mid-Flood |
S |
1.00 |
9:28 |
9.06 |
8.37 |
26.91 |
20.60 |
2.67 |
2.5 |
|
WSR04 |
20210301 |
Cloudy |
Moderate |
Mid-Flood |
S |
1.00 |
9:28 |
9.51 |
8.21 |
27.31 |
20.36 |
2.22 |
3.1 |
|
WSR04 |
20210301 |
Cloudy |
Moderate |
Mid-Flood |
B |
6.00 |
9:26 |
9.22 |
8.45 |
26.97 |
20.59 |
2.12 |
3.5 |
|
WSR04 |
20210301 |
Cloudy |
Moderate |
Mid-Flood |
B |
6.00 |
9:26 |
9.43 |
8.19 |
27.34 |
20.38 |
1.70 |
2.9 |
|
WSR04 |
20210303 |
Cloudy |
Moderate |
Mid-Flood |
S |
3.60 |
9:26 |
9.18 |
8.18 |
30.62 |
19.91 |
2.28 |
5.4 |
|
WSR04 |
20210303 |
Cloudy |
Moderate |
Mid-Flood |
S |
3.60 |
9:26 |
9.35 |
8.20 |
30.69 |
20.03 |
2.48 |
3.8 |
|
WSR04 |
20210303 |
Cloudy |
Moderate |
Mid-Flood |
S |
1.00 |
9:27 |
9.37 |
8.30 |
30.50 |
19.92 |
2.20 |
3.4 |
|
WSR04 |
20210303 |
Cloudy |
Moderate |
Mid-Flood |
S |
1.00 |
9:27 |
9.36 |
8.46 |
30.90 |
19.84 |
2.18 |
4.5 |
|
WSR04 |
20210303 |
Cloudy |
Moderate |
Mid-Flood |
B |
6.20 |
9:25 |
9.23 |
8.39 |
30.97 |
20.00 |
2.25 |
3.8 |
|
WSR04 |
20210303 |
Cloudy |
Moderate |
Mid-Flood |
B |
6.20 |
9:25 |
8.41 |
8.49 |
31.60 |
19.87 |
2.22 |
4.0 |
|
WSR04 |
20210305 |
Cloudy |
Moderate |
Mid-Flood |
S |
3.40 |
9:49 |
8.41 |
8.70 |
29.22 |
20.60 |
1.99 |
3.7 |
|
WSR04 |
20210305 |
Cloudy |
Moderate |
Mid-Flood |
S |
3.40 |
9:49 |
8.46 |
8.50 |
29.41 |
20.53 |
1.90 |
3.5 |
|
WSR04 |
20210305 |
Cloudy |
Moderate |
Mid-Flood |
S |
1.00 |
9:50 |
9.45 |
8.58 |
29.04 |
20.66 |
2.63 |
4.3 |
|
Location |
Date (YYYYMMDD) |
Weather |
Sea Condition |
Tidal |
Water Level |
Depth (m) |
Time (hh:mm) |
DO (mg/L) |
pH |
Sal (ppt) |
Temp (¢XC) |
Turbidty (NTU) note 1 |
SS (mg/L) |
|
WSR04 |
20210305 |
Cloudy |
Moderate |
Mid-Flood |
S |
1.00 |
9:50 |
9.29 |
8.61 |
29.81 |
20.54 |
2.51 |
6.6 |
|
WSR04 |
20210305 |
Cloudy |
Moderate |
Mid-Flood |
B |
5.80 |
9:48 |
9.25 |
8.56 |
29.36 |
20.35 |
1.77 |
4.8 |
|
WSR04 |
20210305 |
Cloudy |
Moderate |
Mid-Flood |
B |
5.80 |
9:48 |
9.69 |
8.49 |
29.84 |
20.73 |
1.53 |
4.4 |
|
WSR04 |
20210308 |
Cloudy |
Moderate |
Mid-Flood |
S |
3.85 |
13:51 |
9.69 |
8.55 |
29.83 |
22.85 |
2.95 |
3.1 |
|
WSR04 |
20210308 |
Cloudy |
Moderate |
Mid-Flood |
S |
3.85 |
13:51 |
9.77 |
8.55 |
29.64 |
22.83 |
2.63 |
3.2 |
|
WSR04 |
20210308 |
Cloudy |
Moderate |
Mid-Flood |
S |
1.00 |
13:52 |
9.83 |
8.31 |
30.27 |
22.83 |
2.77 |
3.5 |
|
WSR04 |
20210308 |
Cloudy |
Moderate |
Mid-Flood |
S |
1.00 |
13:52 |
8.93 |
8.38 |
30.13 |
22.70 |
2.52 |
3.1 |
|
WSR04 |
20210308 |
Cloudy |
Moderate |
Mid-Flood |
B |
6.70 |
13:50 |
8.43 |
8.43 |
29.77 |
22.68 |
2.33 |
2.9 |
|
WSR04 |
20210308 |
Cloudy |
Moderate |
Mid-Flood |
B |
6.70 |
13:50 |
9.79 |
8.42 |
30.06 |
22.60 |
2.73 |
2.8 |
|
WSR04 |
20210310 |
Cloudy |
Moderate |
Mid-Flood |
S |
3.35 |
15:37 |
9.46 |
8.34 |
30.48 |
22.27 |
2.73 |
3.6 |
|
WSR04 |
20210310 |
Cloudy |
Moderate |
Mid-Flood |
S |
3.35 |
15:37 |
10.60 |
8.52 |
30.67 |
22.20 |
2.49 |
5.2 |
|
WSR04 |
20210310 |
Cloudy |
Moderate |
Mid-Flood |
S |
1.00 |
15:38 |
10.22 |
8.51 |
31.69 |
22.33 |
2.55 |
3.0 |
|
WSR04 |
20210310 |
Cloudy |
Moderate |
Mid-Flood |
S |
1.00 |
15:38 |
9.38 |
8.35 |
30.95 |
22.11 |
2.83 |
3.0 |
|
WSR04 |
20210310 |
Cloudy |
Moderate |
Mid-Flood |
B |
5.70 |
15:36 |
10.28 |
8.57 |
30.98 |
22.35 |
2.39 |
2.5 |
|
WSR04 |
20210310 |
Cloudy |
Moderate |
Mid-Flood |
B |
5.70 |
15:36 |
9.31 |
8.56 |
31.32 |
22.14 |
2.11 |
2.5 |
|
WSR04 |
20210312 |
Cloudy |
Moderate |
Mid-Flood |
S |
3.80 |
16:58 |
9.64 |
8.37 |
29.98 |
24.75 |
2.72 |
4.7 |
|
WSR04 |
20210312 |
Cloudy |
Moderate |
Mid-Flood |
S |
3.80 |
16:58 |
8.97 |
8.42 |
29.80 |
24.81 |
2.28 |
3.6 |
|
WSR04 |
20210312 |
Cloudy |
Moderate |
Mid-Flood |
S |
1.00 |
16:59 |
9.79 |
8.59 |
30.67 |
24.58 |
2.89 |
3.8 |
|
WSR04 |
20210312 |
Cloudy |
Moderate |
Mid-Flood |
S |
1.00 |
16:59 |
9.43 |
8.37 |
29.81 |
24.64 |
2.43 |
3.8 |
|
WSR04 |
20210312 |
Cloudy |
Moderate |
Mid-Flood |
B |
6.60 |
16:57 |
8.86 |
8.24 |
30.47 |
24.96 |
2.10 |
3.4 |
|
WSR04 |
20210312 |
Cloudy |
Moderate |
Mid-Flood |
B |
6.60 |
16:57 |
9.14 |
8.26 |
30.68 |
24.64 |
2.29 |
3.5 |
|
WSR04 |
20210315 |
Cloudy |
Moderate |
Mid-Flood |
S |
3.75 |
9:28 |
8.78 |
8.41 |
30.61 |
23.66 |
2.50 |
4.2 |
|
WSR04 |
20210315 |
Cloudy |
Moderate |
Mid-Flood |
S |
3.75 |
9:28 |
9.68 |
8.59 |
30.62 |
23.51 |
2.23 |
4.2 |
|
WSR04 |
20210315 |
Cloudy |
Moderate |
Mid-Flood |
S |
1.00 |
9:29 |
9.82 |
8.58 |
30.44 |
23.61 |
2.77 |
3.1 |
|
WSR04 |
20210315 |
Cloudy |
Moderate |
Mid-Flood |
S |
1.00 |
9:29 |
9.82 |
8.52 |
30.32 |
23.47 |
2.44 |
3.5 |
|
WSR04 |
20210315 |
Cloudy |
Moderate |
Mid-Flood |
B |
6.50 |
9:27 |
9.65 |
8.36 |
30.11 |
23.51 |
2.00 |
4.6 |
|
WSR04 |
20210315 |
Cloudy |
Moderate |
Mid-Flood |
B |
6.50 |
9:27 |
9.70 |
8.42 |
30.07 |
23.65 |
1.83 |
5 |
|
Location |
Date (YYYYMMDD) |
Weather |
Sea Condition |
Tidal |
Water Level |
Depth (m) |
Time (hh:mm) |
DO (mg/L) |
pH |
Sal (ppt) |
Temp (¢XC) |
Turbidty (NTU) note 1 |
SS (mg/L) |
|
WSR04 |
20210317 |
Cloudy |
Moderate |
Mid-Flood |
S |
3.60 |
9:27 |
9.28 |
8.40 |
31.68 |
23.96 |
2.55 |
3.5 |
|
WSR04 |
20210317 |
Cloudy |
Moderate |
Mid-Flood |
S |
3.60 |
9:27 |
9.73 |
8.20 |
30.82 |
24.11 |
2.64 |
3.3 |
|
WSR04 |
20210317 |
Cloudy |
Moderate |
Mid-Flood |
S |
1.00 |
9:28 |
9.52 |
8.17 |
30.72 |
23.94 |
2.66 |
3.0 |
|
WSR04 |
20210317 |
Cloudy |
Moderate |
Mid-Flood |
S |
1.00 |
9:28 |
9.72 |
8.38 |
30.96 |
23.83 |
2.77 |
4.0 |
|
WSR04 |
20210317 |
Cloudy |
Moderate |
Mid-Flood |
B |
6.20 |
9:26 |
9.40 |
8.27 |
31.09 |
24.02 |
2.16 |
2.9 |
|
WSR04 |
20210317 |
Cloudy |
Moderate |
Mid-Flood |
B |
6.20 |
9:26 |
9.82 |
8.21 |
30.68 |
23.83 |
2.28 |
3.8 |
|
WSR04 |
20210319 |
Cloudy |
Moderate |
Mid-Flood |
S |
3.85 |
9:23 |
9.46 |
8.34 |
30.86 |
23.35 |
2.00 |
2.6 |
|
WSR04 |
20210319 |
Cloudy |
Moderate |
Mid-Flood |
S |
3.85 |
9:23 |
9.55 |
8.47 |
31.60 |
23.62 |
2.30 |
2.5 |
|
WSR04 |
20210319 |
Cloudy |
Moderate |
Mid-Flood |
S |
1.00 |
9:24 |
9.38 |
8.49 |
31.66 |
23.54 |
2.15 |
2.7 |
|
WSR04 |
20210319 |
Cloudy |
Moderate |
Mid-Flood |
S |
1.00 |
9:24 |
8.66 |
8.37 |
30.73 |
23.63 |
1.81 |
3.0 |
|
WSR04 |
20210319 |
Cloudy |
Moderate |
Mid-Flood |
B |
6.70 |
9:22 |
9.49 |
8.17 |
30.90 |
23.48 |
1.57 |
2.9 |
|
WSR04 |
20210319 |
Cloudy |
Moderate |
Mid-Flood |
B |
6.70 |
9:22 |
9.31 |
8.45 |
31.35 |
23.43 |
1.79 |
3.2 |
|
WSR04 |
20210323 |
Cloudy |
Moderate |
Mid-Flood |
S |
3.90 |
9:18 |
9.12 |
8.43 |
30.14 |
20.72 |
2.81 |
2.6 |
|
WSR04 |
20210323 |
Cloudy |
Moderate |
Mid-Flood |
S |
3.90 |
9:18 |
9.86 |
8.49 |
30.56 |
20.73 |
2.89 |
3.3 |
|
WSR04 |
20210323 |
Cloudy |
Moderate |
Mid-Flood |
S |
1.00 |
9:19 |
10.11 |
8.56 |
30.22 |
20.71 |
2.58 |
3.3 |
|
WSR04 |
20210323 |
Cloudy |
Moderate |
Mid-Flood |
S |
1.00 |
9:19 |
8.82 |
8.41 |
30.23 |
20.64 |
2.42 |
4.3 |
|
WSR04 |
20210323 |
Cloudy |
Moderate |
Mid-Flood |
B |
6.80 |
9:17 |
10.14 |
8.44 |
30.61 |
20.64 |
2.15 |
2.5 |
|
WSR04 |
20210323 |
Cloudy |
Moderate |
Mid-Flood |
B |
6.80 |
9:17 |
9.95 |
8.31 |
30.54 |
20.80 |
1.92 |
3.4 |
|
WSR04 |
20210325 |
Cloudy |
Moderate |
Mid-Flood |
S |
3.60 |
15:07 |
8.85 |
8.39 |
30.59 |
26.71 |
2.29 |
4.3 |
|
WSR04 |
20210325 |
Cloudy |
Moderate |
Mid-Flood |
S |
3.60 |
15:07 |
9.26 |
8.36 |
31.39 |
26.65 |
2.19 |
4.1 |
|
WSR04 |
20210325 |
Cloudy |
Moderate |
Mid-Flood |
S |
1.00 |
15:08 |
9.59 |
8.39 |
30.96 |
26.32 |
2.55 |
4.4 |
|
WSR04 |
20210325 |
Cloudy |
Moderate |
Mid-Flood |
S |
1.00 |
15:08 |
9.28 |
8.50 |
31.52 |
26.65 |
2.43 |
3.8 |
|
WSR04 |
20210325 |
Cloudy |
Moderate |
Mid-Flood |
B |
6.20 |
15:06 |
9.35 |
8.54 |
31.40 |
26.52 |
2.03 |
3.8 |
|
WSR04 |
20210325 |
Cloudy |
Moderate |
Mid-Flood |
B |
6.20 |
15:06 |
8.84 |
8.44 |
31.55 |
26.62 |
2.09 |
3.5 |
|
WSR04 |
20210327 |
Sunny |
Moderate |
Mid-Flood |
S |
3.55 |
16:42 |
8.22 |
8.43 |
30.33 |
24.45 |
2.66 |
2.8 |
|
WSR04 |
20210327 |
Sunny |
Moderate |
Mid-Flood |
S |
3.55 |
16:42 |
8.76 |
8.34 |
30.19 |
24.34 |
2.38 |
3.2 |
|
WSR04 |
20210327 |
Sunny |
Moderate |
Mid-Flood |
S |
1.00 |
16:43 |
9.12 |
8.37 |
30.56 |
24.38 |
2.89 |
3.9 |
|
Location |
Date (YYYYMMDD) |
Weather |
Sea Condition |
Tidal |
Water Level |
Depth (m) |
Time (hh:mm) |
DO (mg/L) |
pH |
Sal (ppt) |
Temp (¢XC) |
Turbidty (NTU) note 1 |
SS (mg/L) |
|
WSR04 |
20210327 |
Sunny |
Moderate |
Mid-Flood |
S |
1.00 |
16:43 |
8.77 |
8.36 |
30.28 |
24.57 |
2.49 |
4.7 |
|
WSR04 |
20210327 |
Sunny |
Moderate |
Mid-Flood |
B |
6.10 |
16:41 |
8.05 |
8.26 |
30.28 |
24.55 |
2.22 |
4.4 |
|
WSR04 |
20210327 |
Sunny |
Moderate |
Mid-Flood |
B |
6.10 |
16:41 |
8.45 |
8.39 |
30.31 |
24.39 |
2.30 |
5.6 |
|
WSR04 |
20210330 |
Sunny |
Moderate |
Mid-Flood |
S |
3.50 |
9:11 |
9.18 |
8.29 |
31.14 |
26.64 |
1.98 |
2.7 |
|
WSR04 |
20210330 |
Sunny |
Moderate |
Mid-Flood |
S |
3.50 |
9:11 |
8.22 |
8.45 |
31.02 |
26.64 |
2.34 |
2.5 |
|
WSR04 |
20210330 |
Sunny |
Moderate |
Mid-Flood |
S |
1.00 |
9:12 |
7.74 |
8.39 |
31.07 |
26.63 |
2.75 |
2.5 |
|
WSR04 |
20210330 |
Sunny |
Moderate |
Mid-Flood |
S |
1.00 |
9:12 |
8.82 |
8.36 |
31.05 |
26.60 |
2.56 |
2.5 |
|
WSR04 |
20210330 |
Sunny |
Moderate |
Mid-Flood |
B |
6.00 |
9:10 |
7.97 |
8.40 |
30.95 |
26.75 |
2.41 |
2.5 |
|
WSR04 |
20210330 |
Sunny |
Moderate |
Mid-Flood |
B |
6.00 |
9:10 |
8.57 |
8.28 |
31.17 |
26.83 |
2.16 |
2.5 |
|
WSR16 |
20210301 |
Cloudy |
Moderate |
Mid-Flood |
S |
8.45 |
9:38 |
10.65 |
8.34 |
26.96 |
20.48 |
2.55 |
4.1 |
|
WSR16 |
20210301 |
Cloudy |
Moderate |
Mid-Flood |
S |
8.45 |
9:38 |
9.27 |
8.34 |
27.15 |
20.36 |
1.99 |
2.5 |
|
WSR16 |
20210301 |
Cloudy |
Moderate |
Mid-Flood |
S |
1.00 |
9:39 |
10.31 |
8.47 |
27.06 |
20.58 |
2.06 |
3.3 |
|
WSR16 |
20210301 |
Cloudy |
Moderate |
Mid-Flood |
S |
1.00 |
9:39 |
10.15 |
8.20 |
27.17 |
20.47 |
2.19 |
2.8 |
|
WSR16 |
20210301 |
Cloudy |
Moderate |
Mid-Flood |
B |
15.90 |
9:37 |
8.88 |
8.41 |
27.39 |
20.54 |
1.67 |
2.6 |
|
WSR16 |
20210301 |
Cloudy |
Moderate |
Mid-Flood |
B |
15.90 |
9:37 |
10.12 |
8.32 |
27.03 |
20.38 |
1.67 |
2.5 |
|
WSR16 |
20210303 |
Cloudy |
Moderate |
Mid-Flood |
S |
8.05 |
9:41 |
9.37 |
8.30 |
31.14 |
20.00 |
2.19 |
4.3 |
|
WSR16 |
20210303 |
Cloudy |
Moderate |
Mid-Flood |
S |
8.05 |
9:41 |
8.95 |
8.38 |
31.20 |
20.10 |
2.12 |
5.1 |
|
WSR16 |
20210303 |
Cloudy |
Moderate |
Mid-Flood |
S |
1.00 |
9:42 |
9.69 |
8.19 |
31.54 |
19.87 |
2.69 |
3.7 |
|
WSR16 |
20210303 |
Cloudy |
Moderate |
Mid-Flood |
S |
1.00 |
9:42 |
8.81 |
8.17 |
31.74 |
19.97 |
2.39 |
5.5 |
|
WSR16 |
20210303 |
Cloudy |
Moderate |
Mid-Flood |
B |
15.10 |
9:40 |
8.40 |
8.46 |
31.37 |
19.96 |
1.80 |
3.5 |
|
WSR16 |
20210303 |
Cloudy |
Moderate |
Mid-Flood |
B |
15.10 |
9:40 |
9.51 |
8.38 |
30.56 |
19.97 |
1.72 |
3.2 |
|
WSR16 |
20210305 |
Cloudy |
Moderate |
Mid-Flood |
S |
8.30 |
10:10 |
9.89 |
8.60 |
29.24 |
20.49 |
2.04 |
5.4 |
|
WSR16 |
20210305 |
Cloudy |
Moderate |
Mid-Flood |
S |
8.30 |
10:10 |
9.54 |
8.48 |
29.11 |
20.60 |
2.25 |
4.8 |
|
WSR16 |
20210305 |
Cloudy |
Moderate |
Mid-Flood |
S |
1.00 |
10:11 |
9.50 |
8.59 |
28.94 |
20.46 |
2.63 |
4.5 |
|
WSR16 |
20210305 |
Cloudy |
Moderate |
Mid-Flood |
S |
1.00 |
10:11 |
8.87 |
8.63 |
29.70 |
20.43 |
2.76 |
4.2 |
|
WSR16 |
20210305 |
Cloudy |
Moderate |
Mid-Flood |
B |
15.60 |
10:09 |
8.77 |
8.67 |
29.15 |
20.46 |
1.93 |
3.9 |
|
WSR16 |
20210305 |
Cloudy |
Moderate |
Mid-Flood |
B |
15.60 |
10:09 |
8.79 |
8.68 |
28.49 |
20.52 |
1.90 |
4.0 |
|
Location |
Date (YYYYMMDD) |
Weather |
Sea Condition |
Tidal |
Water Level |
Depth (m) |
Time (hh:mm) |
DO (mg/L) |
pH |
Sal (ppt) |
Temp (¢XC) |
Turbidty (NTU) note 1 |
SS (mg/L) |
|
WSR16 |
20210308 |
Cloudy |
Moderate |
Mid-Flood |
S |
8.25 |
14:09 |
8.46 |
8.54 |
29.71 |
22.73 |
2.65 |
3.5 |
|
WSR16 |
20210308 |
Cloudy |
Moderate |
Mid-Flood |
S |
8.25 |
14:09 |
8.24 |
8.58 |
30.23 |
22.82 |
2.32 |
3.2 |
|
WSR16 |
20210308 |
Cloudy |
Moderate |
Mid-Flood |
S |
1.00 |
14:10 |
9.22 |
8.31 |
30.68 |
22.60 |
3.16 |
3.1 |
|
WSR16 |
20210308 |
Cloudy |
Moderate |
Mid-Flood |
S |
1.00 |
14:10 |
9.13 |
8.55 |
30.11 |
22.78 |
2.78 |
2.8 |
|
WSR16 |
20210308 |
Cloudy |
Moderate |
Mid-Flood |
B |
15.50 |
14:08 |
9.43 |
8.51 |
29.36 |
22.78 |
2.35 |
3.6 |
|
WSR16 |
20210308 |
Cloudy |
Moderate |
Mid-Flood |
B |
15.50 |
14:08 |
8.90 |
8.36 |
29.45 |
22.62 |
2.70 |
2.5 |
|
WSR16 |
20210310 |
Cloudy |
Moderate |
Mid-Flood |
S |
8.30 |
16:53 |
10.24 |
8.52 |
30.61 |
22.11 |
2.52 |
2.5 |
|
WSR16 |
20210310 |
Cloudy |
Moderate |
Mid-Flood |
S |
8.30 |
16:53 |
10.51 |
8.54 |
31.25 |
22.18 |
2.82 |
2.5 |
|
WSR16 |
20210310 |
Cloudy |
Moderate |
Mid-Flood |
S |
1.00 |
16:54 |
9.86 |
8.37 |
31.29 |
22.24 |
3.07 |
2.7 |
|
WSR16 |
20210310 |
Cloudy |
Moderate |
Mid-Flood |
S |
1.00 |
16:54 |
9.76 |
8.50 |
31.88 |
21.88 |
2.75 |
3.1 |
|
WSR16 |
20210310 |
Cloudy |
Moderate |
Mid-Flood |
B |
15.60 |
16:52 |
9.66 |
8.58 |
30.82 |
21.83 |
2.47 |
2.7 |
|
WSR16 |
20210310 |
Cloudy |
Moderate |
Mid-Flood |
B |
15.60 |
16:52 |
10.61 |
8.51 |
31.59 |
22.04 |
2.18 |
3.4 |
|
WSR16 |
20210312 |
Cloudy |
Moderate |
Mid-Flood |
S |
7.90 |
18:16 |
9.73 |
8.38 |
30.09 |
24.59 |
2.25 |
3.9 |
|
WSR16 |
20210312 |
Cloudy |
Moderate |
Mid-Flood |
S |
7.90 |
18:16 |
9.16 |
8.62 |
30.86 |
24.49 |
2.24 |
4.1 |
|
WSR16 |
20210312 |
Cloudy |
Moderate |
Mid-Flood |
S |
1.00 |
18:17 |
8.92 |
8.52 |
30.06 |
24.65 |
2.25 |
3.7 |
|
WSR16 |
20210312 |
Cloudy |
Moderate |
Mid-Flood |
S |
1.00 |
18:17 |
9.28 |
8.37 |
30.16 |
24.70 |
2.32 |
3.6 |
|
WSR16 |
20210312 |
Cloudy |
Moderate |
Mid-Flood |
B |
14.80 |
18:15 |
9.60 |
8.56 |
29.78 |
24.44 |
2.19 |
5.4 |
|
WSR16 |
20210312 |
Cloudy |
Moderate |
Mid-Flood |
B |
14.80 |
18:15 |
9.51 |
8.60 |
30.45 |
24.64 |
2.33 |
2.5 |
|
WSR16 |
20210315 |
Cloudy |
Moderate |
Mid-Flood |
S |
8.00 |
10:50 |
9.39 |
8.49 |
30.46 |
23.66 |
2.58 |
3.9 |
|
WSR16 |
20210315 |
Cloudy |
Moderate |
Mid-Flood |
S |
8.00 |
10:50 |
9.08 |
8.35 |
29.89 |
24.03 |
2.26 |
4.3 |
|
WSR16 |
20210315 |
Cloudy |
Moderate |
Mid-Flood |
S |
1.00 |
10:51 |
9.74 |
8.49 |
30.57 |
23.76 |
2.27 |
3.1 |
|
WSR16 |
20210315 |
Cloudy |
Moderate |
Mid-Flood |
S |
1.00 |
10:51 |
9.05 |
8.37 |
30.15 |
23.60 |
2.30 |
3.9 |
|
WSR16 |
20210315 |
Cloudy |
Moderate |
Mid-Flood |
B |
15.00 |
10:49 |
9.59 |
8.60 |
30.26 |
23.75 |
1.65 |
3.4 |
|
WSR16 |
20210315 |
Cloudy |
Moderate |
Mid-Flood |
B |
15.00 |
10:49 |
9.04 |
8.30 |
30.78 |
23.83 |
1.84 |
3.3 |
|
WSR16 |
20210317 |
Cloudy |
Moderate |
Mid-Flood |
S |
8.30 |
10:44 |
8.58 |
8.47 |
31.59 |
23.98 |
2.58 |
3.1 |
|
WSR16 |
20210317 |
Cloudy |
Moderate |
Mid-Flood |
S |
8.30 |
10:44 |
9.49 |
8.41 |
31.73 |
24.21 |
2.27 |
2.8 |
|
WSR16 |
20210317 |
Cloudy |
Moderate |
Mid-Flood |
S |
1.00 |
10:45 |
9.65 |
8.45 |
31.38 |
24.04 |
2.27 |
2.5 |
|
Location |
Date (YYYYMMDD) |
Weather |
Sea Condition |
Tidal |
Water Level |
Depth (m) |
Time (hh:mm) |
DO (mg/L) |
pH |
Sal (ppt) |
Temp (¢XC) |
Turbidty (NTU) note 1 |
SS (mg/L) |
|
WSR16 |
20210317 |
Cloudy |
Moderate |
Mid-Flood |
S |
1.00 |
10:45 |
8.38 |
8.24 |
31.52 |
23.93 |
2.66 |
2.6 |
|
WSR16 |
20210317 |
Cloudy |
Moderate |
Mid-Flood |
B |
15.60 |
10:43 |
9.11 |
8.33 |
30.96 |
24.34 |
2.01 |
2.5 |
|
WSR16 |
20210317 |
Cloudy |
Moderate |
Mid-Flood |
B |
15.60 |
10:43 |
9.94 |
8.48 |
30.67 |
24.09 |
2.30 |
2.5 |
|
WSR16 |
20210319 |
Cloudy |
Moderate |
Mid-Flood |
S |
7.85 |
10:51 |
9.46 |
8.50 |
31.84 |
23.77 |
1.82 |
2.5 |
|
WSR16 |
20210319 |
Cloudy |
Moderate |
Mid-Flood |
S |
7.85 |
10:51 |
9.46 |
8.49 |
31.04 |
23.68 |
1.74 |
2.5 |
|
WSR16 |
20210319 |
Cloudy |
Moderate |
Mid-Flood |
S |
1.00 |
10:52 |
9.32 |
8.41 |
31.81 |
23.81 |
1.93 |
2.8 |
|
WSR16 |
20210319 |
Cloudy |
Moderate |
Mid-Flood |
S |
1.00 |
10:52 |
9.38 |
8.44 |
30.96 |
23.88 |
2.07 |
3.0 |
|
WSR16 |
20210319 |
Cloudy |
Moderate |
Mid-Flood |
B |
14.70 |
10:50 |
8.93 |
8.36 |
30.57 |
23.75 |
1.54 |
2.5 |
|
WSR16 |
20210319 |
Cloudy |
Moderate |
Mid-Flood |
B |
14.70 |
10:50 |
8.54 |
8.30 |
31.03 |
23.87 |
1.83 |
2.5 |
|
WSR16 |
20210323 |
Cloudy |
Moderate |
Mid-Flood |
S |
8.05 |
10:40 |
10.38 |
8.50 |
30.17 |
20.94 |
2.90 |
3.5 |
|
WSR16 |
20210323 |
Cloudy |
Moderate |
Mid-Flood |
S |
8.05 |
10:40 |
10.09 |
8.33 |
30.65 |
20.85 |
2.90 |
3.3 |
|
WSR16 |
20210323 |
Cloudy |
Moderate |
Mid-Flood |
S |
1.00 |
10:41 |
9.89 |
8.44 |
30.23 |
20.66 |
2.61 |
3.3 |
|
WSR16 |
20210323 |
Cloudy |
Moderate |
Mid-Flood |
S |
1.00 |
10:41 |
10.07 |
8.60 |
30.20 |
20.99 |
2.35 |
3.3 |
|
WSR16 |
20210323 |
Cloudy |
Moderate |
Mid-Flood |
B |
15.10 |
10:39 |
9.69 |
8.52 |
31.33 |
20.77 |
2.24 |
3.7 |
|
WSR16 |
20210323 |
Cloudy |
Moderate |
Mid-Flood |
B |
15.10 |
10:39 |
10.67 |
8.44 |
31.36 |
20.75 |
2.57 |
2.5 |
|
WSR16 |
20210325 |
Cloudy |
Moderate |
Mid-Flood |
S |
8.45 |
16:29 |
9.29 |
8.39 |
30.70 |
26.32 |
2.14 |
4.3 |
|
WSR16 |
20210325 |
Cloudy |
Moderate |
Mid-Flood |
S |
8.45 |
16:29 |
9.84 |
8.54 |
30.54 |
26.39 |
2.50 |
3.7 |
|
WSR16 |
20210325 |
Cloudy |
Moderate |
Mid-Flood |
S |
1.00 |
16:30 |
10.08 |
8.62 |
31.57 |
26.66 |
2.65 |
4.6 |
|
WSR16 |
20210325 |
Cloudy |
Moderate |
Mid-Flood |
S |
1.00 |
16:30 |
8.84 |
8.59 |
30.59 |
26.48 |
2.28 |
3.5 |
|
WSR16 |
20210325 |
Cloudy |
Moderate |
Mid-Flood |
B |
15.90 |
16:28 |
9.32 |
8.61 |
30.91 |
26.53 |
2.35 |
5.7 |
|
WSR16 |
20210325 |
Cloudy |
Moderate |
Mid-Flood |
B |
15.90 |
16:28 |
10.31 |
8.54 |
31.56 |
26.35 |
2.34 |
4.7 |
|
WSR16 |
20210327 |
Sunny |
Moderate |
Mid-Flood |
S |
7.65 |
18:04 |
8.21 |
8.27 |
30.27 |
24.33 |
2.38 |
5.1 |
|
WSR16 |
20210327 |
Sunny |
Moderate |
Mid-Flood |
S |
7.65 |
18:04 |
8.79 |
8.49 |
29.77 |
24.36 |
2.21 |
5.5 |
|
WSR16 |
20210327 |
Sunny |
Moderate |
Mid-Flood |
S |
1.00 |
18:05 |
8.67 |
8.37 |
30.45 |
24.19 |
2.27 |
6.7 |
|
WSR16 |
20210327 |
Sunny |
Moderate |
Mid-Flood |
S |
1.00 |
18:05 |
9.30 |
8.32 |
30.49 |
24.33 |
2.27 |
6.3 |
|
WSR16 |
20210327 |
Sunny |
Moderate |
Mid-Flood |
B |
14.30 |
18:03 |
9.07 |
8.44 |
30.39 |
24.41 |
1.89 |
5.0 |
|
WSR16 |
20210327 |
Sunny |
Moderate |
Mid-Flood |
B |
14.30 |
18:03 |
8.72 |
8.43 |
30.35 |
24.43 |
1.92 |
4.5 |
|
Location |
Date (YYYYMMDD) |
Weather |
Sea Condition |
Tidal |
Water Level |
Depth (m) |
Time (hh:mm) |
DO (mg/L) |
pH |
Sal (ppt) |
Temp (¢XC) |
Turbidty (NTU) note 1 |
SS (mg/L) |
|
WSR16 |
20210330 |
Sunny |
Moderate |
Mid-Flood |
S |
8.40 |
10:20 |
8.62 |
8.35 |
31.10 |
26.85 |
2.22 |
2.5 |
|
WSR16 |
20210330 |
Sunny |
Moderate |
Mid-Flood |
S |
8.40 |
10:20 |
8.57 |
8.31 |
31.09 |
26.69 |
2.40 |
2.5 |
|
WSR16 |
20210330 |
Sunny |
Moderate |
Mid-Flood |
S |
1.00 |
10:21 |
9.17 |
8.37 |
31.03 |
26.94 |
2.59 |
2.7 |
|
WSR16 |
20210330 |
Sunny |
Moderate |
Mid-Flood |
S |
1.00 |
10:21 |
8.10 |
8.20 |
31.23 |
26.78 |
2.18 |
2.5 |
|
WSR16 |
20210330 |
Sunny |
Moderate |
Mid-Flood |
B |
15.80 |
10:19 |
8.28 |
8.28 |
31.08 |
26.89 |
1.86 |
2.5 |
|
WSR16 |
20210330 |
Sunny |
Moderate |
Mid-Flood |
B |
15.80 |
10:19 |
8.69 |
8.29 |
31.21 |
27.02 |
1.95 |
2.5 |
|
WSR33 |
20210301 |
Cloudy |
Moderate |
Mid-Flood |
S |
3.55 |
9:00 |
10.82 |
8.44 |
27.16 |
20.51 |
2.28 |
3.3 |
|
WSR33 |
20210301 |
Cloudy |
Moderate |
Mid-Flood |
S |
3.55 |
9:00 |
10.12 |
8.17 |
27.20 |
20.40 |
2.02 |
3.0 |
|
WSR33 |
20210301 |
Cloudy |
Moderate |
Mid-Flood |
S |
1.00 |
9:01 |
9.29 |
8.45 |
27.09 |
20.47 |
2.04 |
2.5 |
|
WSR33 |
20210301 |
Cloudy |
Moderate |
Mid-Flood |
S |
1.00 |
9:01 |
10.89 |
8.42 |
27.35 |
20.32 |
2.62 |
2.5 |
|
WSR33 |
20210301 |
Cloudy |
Moderate |
Mid-Flood |
B |
6.10 |
8:59 |
8.79 |
8.30 |
27.00 |
20.33 |
1.72 |
2.8 |
|
WSR33 |
20210301 |
Cloudy |
Moderate |
Mid-Flood |
B |
6.10 |
8:59 |
9.09 |
8.24 |
26.80 |
20.39 |
2.13 |
2.7 |
|
WSR33 |
20210303 |
Cloudy |
Moderate |
Mid-Flood |
S |
3.70 |
8:59 |
8.54 |
8.45 |
31.03 |
19.78 |
2.17 |
3.5 |
|
WSR33 |
20210303 |
Cloudy |
Moderate |
Mid-Flood |
S |
3.70 |
8:59 |
9.40 |
8.28 |
31.02 |
19.85 |
2.15 |
3.8 |
|
WSR33 |
20210303 |
Cloudy |
Moderate |
Mid-Flood |
S |
1.00 |
9:00 |
8.47 |
8.43 |
30.68 |
19.83 |
2.68 |
2.5 |
|
WSR33 |
20210303 |
Cloudy |
Moderate |
Mid-Flood |
S |
1.00 |
9:00 |
9.65 |
8.44 |
31.62 |
19.89 |
2.31 |
2.5 |
|
WSR33 |
20210303 |
Cloudy |
Moderate |
Mid-Flood |
B |
6.40 |
8:58 |
9.68 |
8.22 |
30.50 |
19.86 |
1.99 |
2.5 |
|
WSR33 |
20210303 |
Cloudy |
Moderate |
Mid-Flood |
B |
6.40 |
8:58 |
8.69 |
8.25 |
31.61 |
19.86 |
2.37 |
2.5 |
|
WSR33 |
20210305 |
Cloudy |
Moderate |
Mid-Flood |
S |
3.60 |
9:22 |
8.77 |
8.69 |
28.99 |
20.44 |
2.21 |
4.7 |
|
WSR33 |
20210305 |
Cloudy |
Moderate |
Mid-Flood |
S |
3.60 |
9:22 |
9.24 |
8.43 |
28.44 |
20.58 |
2.38 |
4.1 |
|
WSR33 |
20210305 |
Cloudy |
Moderate |
Mid-Flood |
S |
1.00 |
9:23 |
8.37 |
8.57 |
28.60 |
20.46 |
1.94 |
3.4 |
|
WSR33 |
20210305 |
Cloudy |
Moderate |
Mid-Flood |
S |
1.00 |
9:23 |
9.88 |
8.66 |
28.68 |
20.38 |
2.14 |
4.4 |
|
WSR33 |
20210305 |
Cloudy |
Moderate |
Mid-Flood |
B |
6.20 |
9:21 |
9.86 |
8.43 |
28.43 |
20.56 |
2.07 |
4.2 |
|
WSR33 |
20210305 |
Cloudy |
Moderate |
Mid-Flood |
B |
6.20 |
9:21 |
8.40 |
8.50 |
29.68 |
20.29 |
2.12 |
3.8 |
|
WSR33 |
20210308 |
Cloudy |
Moderate |
Mid-Flood |
S |
3.85 |
13:24 |
9.50 |
8.43 |
29.60 |
22.60 |
2.95 |
3.6 |
|
WSR33 |
20210308 |
Cloudy |
Moderate |
Mid-Flood |
S |
3.85 |
13:24 |
8.38 |
8.29 |
29.49 |
22.56 |
2.64 |
3.0 |
|
WSR33 |
20210308 |
Cloudy |
Moderate |
Mid-Flood |
S |
1.00 |
13:25 |
8.45 |
8.51 |
29.48 |
22.58 |
3.15 |
3.0 |
|
Location |
Date (YYYYMMDD) |
Weather |
Sea Condition |
Tidal |
Water Level |
Depth (m) |
Time (hh:mm) |
DO (mg/L) |
pH |
Sal (ppt) |
Temp (¢XC) |
Turbidty (NTU) note 1 |
SS (mg/L) |
|
WSR33 |
20210308 |
Cloudy |
Moderate |
Mid-Flood |
S |
1.00 |
13:25 |
9.21 |
8.52 |
29.93 |
22.57 |
2.96 |
2.7 |
|
WSR33 |
20210308 |
Cloudy |
Moderate |
Mid-Flood |
B |
6.70 |
13:23 |
9.29 |
8.50 |
30.16 |
22.48 |
2.11 |
3.4 |
|
WSR33 |
20210308 |
Cloudy |
Moderate |
Mid-Flood |
B |
6.70 |
13:23 |
9.01 |
8.36 |
30.08 |
22.61 |
2.48 |
3.1 |
|
WSR33 |
20210310 |
Cloudy |
Moderate |
Mid-Flood |
S |
3.70 |
15:54 |
10.14 |
8.34 |
31.58 |
21.99 |
2.68 |
2.7 |
|
WSR33 |
20210310 |
Cloudy |
Moderate |
Mid-Flood |
S |
3.70 |
15:54 |
9.44 |
8.45 |
31.06 |
22.36 |
2.74 |
2.9 |
|
WSR33 |
20210310 |
Cloudy |
Moderate |
Mid-Flood |
S |
1.00 |
15:55 |
9.68 |
8.66 |
31.14 |
22.22 |
2.68 |
2.5 |
|
WSR33 |
20210310 |
Cloudy |
Moderate |
Mid-Flood |
S |
1.00 |
15:55 |
9.47 |
8.63 |
31.41 |
22.16 |
3.02 |
2.5 |
|
WSR33 |
20210310 |
Cloudy |
Moderate |
Mid-Flood |
B |
6.40 |
15:53 |
10.62 |
8.45 |
30.61 |
22.11 |
2.56 |
2.9 |
|
WSR33 |
20210310 |
Cloudy |
Moderate |
Mid-Flood |
B |
6.40 |
15:53 |
10.19 |
8.44 |
31.73 |
22.00 |
2.35 |
2.5 |
|
WSR33 |
20210312 |
Cloudy |
Moderate |
Mid-Flood |
S |
3.50 |
17:19 |
9.58 |
8.47 |
30.49 |
24.99 |
2.07 |
3.3 |
|
WSR33 |
20210312 |
Cloudy |
Moderate |
Mid-Flood |
S |
3.50 |
17:19 |
9.20 |
8.39 |
30.45 |
24.74 |
2.45 |
4.3 |
|
WSR33 |
20210312 |
Cloudy |
Moderate |
Mid-Flood |
S |
1.00 |
17:20 |
9.72 |
8.60 |
30.16 |
24.63 |
2.93 |
3.5 |
|
WSR33 |
20210312 |
Cloudy |
Moderate |
Mid-Flood |
S |
1.00 |
17:20 |
9.18 |
8.36 |
30.46 |
24.64 |
2.98 |
2.5 |
|
WSR33 |
20210312 |
Cloudy |
Moderate |
Mid-Flood |
B |
6.00 |
17:18 |
8.80 |
8.60 |
30.20 |
24.68 |
2.50 |
2.6 |
|
WSR33 |
20210312 |
Cloudy |
Moderate |
Mid-Flood |
B |
6.00 |
17:18 |
9.23 |
8.26 |
30.07 |
24.90 |
2.68 |
4.8 |
|
WSR33 |
20210315 |
Cloudy |
Moderate |
Mid-Flood |
S |
3.75 |
9:48 |
8.94 |
8.32 |
30.48 |
23.56 |
2.44 |
2.5 |
|
WSR33 |
20210315 |
Cloudy |
Moderate |
Mid-Flood |
S |
3.75 |
9:48 |
9.32 |
8.58 |
30.33 |
23.46 |
2.13 |
2.6 |
|
WSR33 |
20210315 |
Cloudy |
Moderate |
Mid-Flood |
S |
1.00 |
9:49 |
9.04 |
8.58 |
30.00 |
23.69 |
2.88 |
3.4 |
|
WSR33 |
20210315 |
Cloudy |
Moderate |
Mid-Flood |
S |
1.00 |
9:49 |
9.77 |
8.44 |
30.73 |
23.78 |
2.48 |
4 |
|
WSR33 |
20210315 |
Cloudy |
Moderate |
Mid-Flood |
B |
6.50 |
9:47 |
9.44 |
8.36 |
30.41 |
23.60 |
2.40 |
3.4 |
|
WSR33 |
20210315 |
Cloudy |
Moderate |
Mid-Flood |
B |
6.50 |
9:47 |
8.91 |
8.27 |
29.78 |
23.59 |
2.14 |
3.1 |
|
WSR33 |
20210317 |
Cloudy |
Moderate |
Mid-Flood |
S |
3.55 |
9:44 |
9.29 |
8.49 |
30.97 |
24.09 |
2.39 |
2.5 |
|
WSR33 |
20210317 |
Cloudy |
Moderate |
Mid-Flood |
S |
3.55 |
9:44 |
9.85 |
8.30 |
31.40 |
24.02 |
2.18 |
2.7 |
|
WSR33 |
20210317 |
Cloudy |
Moderate |
Mid-Flood |
S |
1.00 |
9:45 |
9.27 |
8.44 |
31.41 |
24.08 |
2.23 |
2.8 |
|
WSR33 |
20210317 |
Cloudy |
Moderate |
Mid-Flood |
S |
1.00 |
9:45 |
9.76 |
8.29 |
30.95 |
23.78 |
2.65 |
3.1 |
|
WSR33 |
20210317 |
Cloudy |
Moderate |
Mid-Flood |
B |
6.10 |
9:43 |
8.56 |
8.25 |
31.57 |
23.76 |
2.25 |
3.9 |
|
WSR33 |
20210317 |
Cloudy |
Moderate |
Mid-Flood |
B |
6.10 |
9:43 |
9.36 |
8.47 |
31.64 |
24.10 |
2.62 |
2.5 |
|
Location |
Date (YYYYMMDD) |
Weather |
Sea Condition |
Tidal |
Water Level |
Depth (m) |
Time (hh:mm) |
DO (mg/L) |
pH |
Sal (ppt) |
Temp (¢XC) |
Turbidty (NTU) note 1 |
SS (mg/L) |
|
WSR33 |
20210319 |
Cloudy |
Moderate |
Mid-Flood |
S |
3.60 |
9:44 |
8.55 |
8.32 |
31.63 |
23.55 |
1.82 |
2.5 |
|
WSR33 |
20210319 |
Cloudy |
Moderate |
Mid-Flood |
S |
3.60 |
9:44 |
8.95 |
8.46 |
30.67 |
23.40 |
1.97 |
2.7 |
|
WSR33 |
20210319 |
Cloudy |
Moderate |
Mid-Flood |
S |
1.00 |
9:45 |
9.96 |
8.47 |
30.79 |
23.53 |
2.05 |
2.5 |
|
WSR33 |
20210319 |
Cloudy |
Moderate |
Mid-Flood |
S |
1.00 |
9:45 |
9.50 |
8.20 |
31.09 |
23.63 |
2.06 |
2.6 |
|
WSR33 |
20210319 |
Cloudy |
Moderate |
Mid-Flood |
B |
6.20 |
9:43 |
9.45 |
8.36 |
31.11 |
23.40 |
1.92 |
2.5 |
|
WSR33 |
20210319 |
Cloudy |
Moderate |
Mid-Flood |
B |
6.20 |
9:43 |
9.47 |
8.42 |
30.70 |
23.50 |
1.89 |
2.7 |
|
WSR33 |
20210323 |
Cloudy |
Moderate |
Mid-Flood |
S |
3.60 |
9:38 |
10.71 |
8.43 |
30.68 |
20.71 |
2.59 |
3.8 |
|
WSR33 |
20210323 |
Cloudy |
Moderate |
Mid-Flood |
S |
3.60 |
9:38 |
9.35 |
8.55 |
30.39 |
20.85 |
2.86 |
3.0 |
|
WSR33 |
20210323 |
Cloudy |
Moderate |
Mid-Flood |
S |
1.00 |
9:39 |
9.28 |
8.48 |
31.31 |
20.58 |
2.55 |
3.7 |
|
WSR33 |
20210323 |
Cloudy |
Moderate |
Mid-Flood |
S |
1.00 |
9:39 |
8.82 |
8.46 |
30.61 |
20.73 |
2.51 |
4.0 |
|
WSR33 |
20210323 |
Cloudy |
Moderate |
Mid-Flood |
B |
6.20 |
9:37 |
9.71 |
8.36 |
31.32 |
20.56 |
2.18 |
3.7 |
|
WSR33 |
20210323 |
Cloudy |
Moderate |
Mid-Flood |
B |
6.20 |
9:37 |
10.21 |
8.46 |
30.59 |
20.56 |
2.33 |
3.3 |
|
WSR33 |
20210325 |
Cloudy |
Moderate |
Mid-Flood |
S |
3.55 |
15:24 |
9.54 |
8.70 |
30.98 |
26.64 |
1.94 |
4.7 |
|
WSR33 |
20210325 |
Cloudy |
Moderate |
Mid-Flood |
S |
3.55 |
15:24 |
10.57 |
8.66 |
30.98 |
26.50 |
2.13 |
4.6 |
|
WSR33 |
20210325 |
Cloudy |
Moderate |
Mid-Flood |
S |
1.00 |
15:25 |
8.98 |
8.64 |
31.55 |
26.34 |
2.16 |
4.5 |
|
WSR33 |
20210325 |
Cloudy |
Moderate |
Mid-Flood |
S |
1.00 |
15:25 |
10.01 |
8.61 |
30.60 |
26.70 |
2.17 |
6.1 |
|
WSR33 |
20210325 |
Cloudy |
Moderate |
Mid-Flood |
B |
6.10 |
15:23 |
9.05 |
8.50 |
31.48 |
26.55 |
2.37 |
4.3 |
|
WSR33 |
20210325 |
Cloudy |
Moderate |
Mid-Flood |
B |
6.10 |
15:23 |
10.28 |
8.44 |
31.28 |
26.34 |
2.38 |
4.6 |
|
WSR33 |
20210327 |
Sunny |
Moderate |
Mid-Flood |
S |
3.85 |
17:00 |
8.40 |
8.34 |
29.92 |
24.31 |
2.61 |
3.8 |
|
WSR33 |
20210327 |
Sunny |
Moderate |
Mid-Flood |
S |
3.85 |
17:00 |
9.17 |
8.38 |
29.78 |
24.66 |
2.23 |
6.9 |
|
WSR33 |
20210327 |
Sunny |
Moderate |
Mid-Flood |
S |
1.00 |
17:01 |
9.25 |
8.46 |
30.46 |
24.23 |
2.90 |
4.7 |
|
WSR33 |
20210327 |
Sunny |
Moderate |
Mid-Flood |
S |
1.00 |
17:01 |
8.20 |
8.57 |
30.33 |
24.48 |
2.58 |
4.9 |
|
WSR33 |
20210327 |
Sunny |
Moderate |
Mid-Flood |
B |
6.70 |
16:59 |
8.56 |
8.43 |
29.71 |
24.41 |
1.72 |
4.6 |
|
WSR33 |
20210327 |
Sunny |
Moderate |
Mid-Flood |
B |
6.70 |
16:59 |
8.89 |
8.30 |
30.42 |
24.14 |
1.58 |
3.7 |
|
WSR33 |
20210330 |
Sunny |
Moderate |
Mid-Flood |
S |
3.85 |
9:26 |
9.06 |
8.46 |
31.15 |
26.71 |
2.09 |
2.5 |
|
WSR33 |
20210330 |
Sunny |
Moderate |
Mid-Flood |
S |
3.85 |
9:26 |
8.85 |
8.35 |
31.23 |
26.62 |
2.33 |
2.5 |
|
WSR33 |
20210330 |
Sunny |
Moderate |
Mid-Flood |
S |
1.00 |
9:27 |
8.81 |
8.24 |
31.06 |
26.87 |
2.32 |
2.5 |
|
Location |
Date (YYYYMMDD) |
Weather |
Sea Condition |
Tidal |
Water Level |
Depth (m) |
Time (hh:mm) |
DO (mg/L) |
pH |
Sal (ppt) |
Temp (¢XC) |
Turbidty (NTU) note 1 |
SS (mg/L) |
|
WSR33 |
20210330 |
Sunny |
Moderate |
Mid-Flood |
S |
1.00 |
9:27 |
8.18 |
8.21 |
31.01 |
26.92 |
2.11 |
2.5 |
|
WSR33 |
20210330 |
Sunny |
Moderate |
Mid-Flood |
B |
6.70 |
9:25 |
8.53 |
8.25 |
31.18 |
26.41 |
2.00 |
2.5 |
|
WSR33 |
20210330 |
Sunny |
Moderate |
Mid-Flood |
B |
6.70 |
9:25 |
7.91 |
8.42 |
31.13 |
26.52 |
2.36 |
2.5 |
|
WSR36 |
20210301 |
Cloudy |
Moderate |
Mid-Flood |
S |
3.25 |
8:34 |
10.14 |
8.28 |
27.16 |
20.46 |
2.16 |
2.8 |
|
WSR36 |
20210301 |
Cloudy |
Moderate |
Mid-Flood |
S |
3.25 |
8:34 |
9.10 |
8.47 |
27.22 |
20.30 |
1.84 |
4.4 |
|
WSR36 |
20210301 |
Cloudy |
Moderate |
Mid-Flood |
S |
1.00 |
8:34 |
10.74 |
8.18 |
27.43 |
20.37 |
2.21 |
3.5 |
|
WSR36 |
20210301 |
Cloudy |
Moderate |
Mid-Flood |
S |
1.00 |
8:34 |
10.85 |
8.37 |
26.93 |
20.47 |
2.79 |
5.1 |
|
WSR36 |
20210301 |
Cloudy |
Moderate |
Mid-Flood |
B |
5.50 |
8:33 |
9.29 |
8.19 |
26.70 |
20.23 |
1.59 |
2.8 |
|
WSR36 |
20210301 |
Cloudy |
Moderate |
Mid-Flood |
B |
5.50 |
8:33 |
8.82 |
8.23 |
26.72 |
20.36 |
1.69 |
2.9 |
|
WSR36 |
20210303 |
Cloudy |
Moderate |
Mid-Flood |
S |
3.80 |
8:33 |
9.26 |
8.17 |
31.29 |
19.88 |
2.60 |
3.8 |
|
WSR36 |
20210303 |
Cloudy |
Moderate |
Mid-Flood |
S |
3.80 |
8:33 |
9.52 |
8.48 |
31.15 |
19.95 |
2.29 |
3.7 |
|
WSR36 |
20210303 |
Cloudy |
Moderate |
Mid-Flood |
S |
1.00 |
8:33 |
9.81 |
8.31 |
31.75 |
19.64 |
2.55 |
2.5 |
|
WSR36 |
20210303 |
Cloudy |
Moderate |
Mid-Flood |
S |
1.00 |
8:33 |
9.72 |
8.34 |
31.75 |
19.92 |
2.34 |
2.5 |
|
WSR36 |
20210303 |
Cloudy |
Moderate |
Mid-Flood |
B |
6.60 |
8:32 |
9.08 |
8.46 |
31.60 |
19.91 |
1.92 |
2.5 |
|
WSR36 |
20210303 |
Cloudy |
Moderate |
Mid-Flood |
B |
6.60 |
8:32 |
8.70 |
8.18 |
31.36 |
19.74 |
1.98 |
3.0 |
|
WSR36 |
20210305 |
Cloudy |
Moderate |
Mid-Flood |
S |
3.25 |
8:56 |
9.96 |
8.58 |
28.45 |
20.25 |
2.46 |
4.4 |
|
WSR36 |
20210305 |
Cloudy |
Moderate |
Mid-Flood |
S |
3.25 |
8:56 |
9.90 |
8.56 |
28.84 |
20.51 |
2.26 |
3.9 |
|
WSR36 |
20210305 |
Cloudy |
Moderate |
Mid-Flood |
S |
1.00 |
8:56 |
8.92 |
8.58 |
29.68 |
20.35 |
2.72 |
4.0 |
|
WSR36 |
20210305 |
Cloudy |
Moderate |
Mid-Flood |
S |
1.00 |
8:56 |
8.73 |
8.64 |
28.62 |
20.28 |
2.45 |
4.6 |
|
WSR36 |
20210305 |
Cloudy |
Moderate |
Mid-Flood |
B |
5.50 |
8:55 |
9.46 |
8.59 |
29.79 |
20.40 |
2.25 |
3.1 |
|
WSR36 |
20210305 |
Cloudy |
Moderate |
Mid-Flood |
B |
5.50 |
8:55 |
8.65 |
8.70 |
29.11 |
20.27 |
1.90 |
3.6 |
|
WSR36 |
20210308 |
Cloudy |
Moderate |
Mid-Flood |
S |
3.40 |
12:58 |
9.12 |
8.48 |
29.41 |
22.43 |
2.69 |
4.0 |
|
WSR36 |
20210308 |
Cloudy |
Moderate |
Mid-Flood |
S |
3.40 |
12:58 |
8.18 |
8.46 |
30.42 |
22.39 |
2.33 |
3.5 |
|
WSR36 |
20210308 |
Cloudy |
Moderate |
Mid-Flood |
S |
1.00 |
12:58 |
8.75 |
8.49 |
29.74 |
22.54 |
2.57 |
3.6 |
|
WSR36 |
20210308 |
Cloudy |
Moderate |
Mid-Flood |
S |
1.00 |
12:58 |
8.45 |
8.49 |
30.67 |
22.57 |
2.61 |
3.2 |
|
WSR36 |
20210308 |
Cloudy |
Moderate |
Mid-Flood |
B |
5.80 |
12:57 |
8.45 |
8.57 |
29.85 |
22.66 |
2.72 |
3.5 |
|
WSR36 |
20210308 |
Cloudy |
Moderate |
Mid-Flood |
B |
5.80 |
12:57 |
9.80 |
8.27 |
29.89 |
22.77 |
2.36 |
4.1 |
|
Location |
Date (YYYYMMDD) |
Weather |
Sea Condition |
Tidal |
Water Level |
Depth (m) |
Time (hh:mm) |
DO (mg/L) |
pH |
Sal (ppt) |
Temp (¢XC) |
Turbidty (NTU) note 1 |
SS (mg/L) |
|
WSR36 |
20210310 |
Cloudy |
Moderate |
Mid-Flood |
S |
3.45 |
16:11 |
10.69 |
8.64 |
30.84 |
22.26 |
2.57 |
2.7 |
|
WSR36 |
20210310 |
Cloudy |
Moderate |
Mid-Flood |
S |
3.45 |
16:11 |
9.54 |
8.32 |
31.64 |
22.05 |
2.65 |
3.1 |
|
WSR36 |
20210310 |
Cloudy |
Moderate |
Mid-Flood |
S |
1.00 |
16:11 |
10.35 |
8.65 |
31.46 |
22.19 |
2.49 |
2.8 |
|
WSR36 |
20210310 |
Cloudy |
Moderate |
Mid-Flood |
S |
1.00 |
16:11 |
9.26 |
8.66 |
31.53 |
22.27 |
2.81 |
3.5 |
|
WSR36 |
20210310 |
Cloudy |
Moderate |
Mid-Flood |
B |
5.90 |
16:10 |
10.72 |
8.49 |
31.30 |
22.39 |
1.85 |
2.5 |
|
WSR36 |
20210310 |
Cloudy |
Moderate |
Mid-Flood |
B |
5.90 |
16:10 |
9.54 |
8.49 |
31.87 |
22.38 |
2.16 |
2.7 |
|
WSR36 |
20210312 |
Cloudy |
Moderate |
Mid-Flood |
S |
3.55 |
17:36 |
9.76 |
8.30 |
30.73 |
24.47 |
2.35 |
3.2 |
|
WSR36 |
20210312 |
Cloudy |
Moderate |
Mid-Flood |
S |
3.55 |
17:36 |
9.55 |
8.51 |
30.87 |
24.75 |
2.59 |
2.5 |
|
WSR36 |
20210312 |
Cloudy |
Moderate |
Mid-Flood |
S |
1.00 |
17:36 |
9.25 |
8.27 |
30.74 |
24.58 |
2.36 |
2.5 |
|
WSR36 |
20210312 |
Cloudy |
Moderate |
Mid-Flood |
S |
1.00 |
17:36 |
8.80 |
8.53 |
30.67 |
24.51 |
2.75 |
2.5 |
|
WSR36 |
20210312 |
Cloudy |
Moderate |
Mid-Flood |
B |
6.10 |
17:35 |
8.88 |
8.50 |
30.40 |
24.48 |
2.10 |
2.6 |
|
WSR36 |
20210312 |
Cloudy |
Moderate |
Mid-Flood |
B |
6.10 |
17:35 |
8.85 |
8.63 |
30.80 |
24.83 |
2.33 |
3.2 |
|
WSR36 |
20210315 |
Cloudy |
Moderate |
Mid-Flood |
S |
3.60 |
10:05 |
9.18 |
8.53 |
30.17 |
23.96 |
2.23 |
3 |
|
WSR36 |
20210315 |
Cloudy |
Moderate |
Mid-Flood |
S |
3.60 |
10:05 |
9.79 |
8.55 |
30.82 |
23.87 |
2.15 |
3.6 |
|
WSR36 |
20210315 |
Cloudy |
Moderate |
Mid-Flood |
S |
1.00 |
10:05 |
8.91 |
8.38 |
30.38 |
23.63 |
2.34 |
3.9 |
|
WSR36 |
20210315 |
Cloudy |
Moderate |
Mid-Flood |
S |
1.00 |
10:05 |
9.65 |
8.30 |
30.02 |
23.78 |
2.05 |
2.5 |
|
WSR36 |
20210315 |
Cloudy |
Moderate |
Mid-Flood |
B |
6.20 |
10:04 |
8.91 |
8.60 |
30.00 |
23.55 |
2.14 |
2.9 |
|
WSR36 |
20210315 |
Cloudy |
Moderate |
Mid-Flood |
B |
6.20 |
10:04 |
9.61 |
8.30 |
30.44 |
23.83 |
2.25 |
2.9 |
|
WSR36 |
20210317 |
Cloudy |
Moderate |
Mid-Flood |
S |
3.45 |
10:04 |
9.91 |
8.18 |
31.07 |
23.89 |
2.32 |
3.5 |
|
WSR36 |
20210317 |
Cloudy |
Moderate |
Mid-Flood |
S |
3.45 |
10:04 |
9.77 |
8.17 |
31.15 |
24.15 |
2.52 |
2.5 |
|
WSR36 |
20210317 |
Cloudy |
Moderate |
Mid-Flood |
S |
1.00 |
10:04 |
9.47 |
8.24 |
30.90 |
23.85 |
2.50 |
2.6 |
|
WSR36 |
20210317 |
Cloudy |
Moderate |
Mid-Flood |
S |
1.00 |
10:04 |
9.59 |
8.24 |
30.93 |
24.00 |
2.89 |
2.6 |
|
WSR36 |
20210317 |
Cloudy |
Moderate |
Mid-Flood |
B |
5.90 |
10:03 |
9.80 |
8.46 |
30.62 |
23.88 |
1.66 |
3.2 |
|
WSR36 |
20210317 |
Cloudy |
Moderate |
Mid-Flood |
B |
5.90 |
10:03 |
9.48 |
8.49 |
31.84 |
23.91 |
1.42 |
2.7 |
|
WSR36 |
20210319 |
Cloudy |
Moderate |
Mid-Flood |
S |
3.85 |
10:04 |
9.14 |
8.38 |
31.49 |
23.69 |
2.09 |
2.5 |
|
WSR36 |
20210319 |
Cloudy |
Moderate |
Mid-Flood |
S |
3.85 |
10:04 |
9.00 |
8.19 |
31.25 |
23.68 |
2.35 |
2.6 |
|
WSR36 |
20210319 |
Cloudy |
Moderate |
Mid-Flood |
S |
1.00 |
10:04 |
9.98 |
8.31 |
31.43 |
23.75 |
2.37 |
2.5 |
|
Location |
Date (YYYYMMDD) |
Weather |
Sea Condition |
Tidal |
Water Level |
Depth (m) |
Time (hh:mm) |
DO (mg/L) |
pH |
Sal (ppt) |
Temp (¢XC) |
Turbidty (NTU) note 1 |
SS (mg/L) |
|
WSR36 |
20210319 |
Cloudy |
Moderate |
Mid-Flood |
S |
1.00 |
10:04 |
9.04 |
8.49 |
31.47 |
23.50 |
2.46 |
2.5 |
|
WSR36 |
20210319 |
Cloudy |
Moderate |
Mid-Flood |
B |
6.70 |
10:03 |
9.08 |
8.22 |
31.36 |
23.67 |
2.12 |
2.7 |
|
WSR36 |
20210319 |
Cloudy |
Moderate |
Mid-Flood |
B |
6.70 |
10:03 |
8.53 |
8.47 |
31.84 |
23.51 |
2.12 |
2.9 |
|
WSR36 |
20210323 |
Cloudy |
Moderate |
Mid-Flood |
S |
3.40 |
9:55 |
10.13 |
8.57 |
31.27 |
20.93 |
2.78 |
3.8 |
|
WSR36 |
20210323 |
Cloudy |
Moderate |
Mid-Flood |
S |
3.40 |
9:55 |
9.81 |
8.56 |
30.49 |
20.68 |
2.36 |
3.7 |
|
WSR36 |
20210323 |
Cloudy |
Moderate |
Mid-Flood |
S |
1.00 |
9:55 |
10.06 |
8.57 |
31.29 |
20.92 |
2.49 |
3.8 |
|
WSR36 |
20210323 |
Cloudy |
Moderate |
Mid-Flood |
S |
1.00 |
9:55 |
9.74 |
8.59 |
30.73 |
20.63 |
2.37 |
3.7 |
|
WSR36 |
20210323 |
Cloudy |
Moderate |
Mid-Flood |
B |
5.80 |
9:54 |
8.79 |
8.27 |
30.46 |
20.59 |
2.45 |
3.8 |
|
WSR36 |
20210323 |
Cloudy |
Moderate |
Mid-Flood |
B |
5.80 |
9:54 |
9.35 |
8.58 |
31.23 |
20.74 |
2.17 |
3.5 |
|
WSR36 |
20210325 |
Cloudy |
Moderate |
Mid-Flood |
S |
3.60 |
15:44 |
8.93 |
8.66 |
30.56 |
26.40 |
2.07 |
5.1 |
|
WSR36 |
20210325 |
Cloudy |
Moderate |
Mid-Flood |
S |
3.60 |
15:44 |
9.30 |
8.55 |
30.51 |
26.33 |
2.46 |
4.8 |
|
WSR36 |
20210325 |
Cloudy |
Moderate |
Mid-Flood |
S |
1.00 |
15:44 |
10.01 |
8.55 |
30.36 |
26.32 |
2.76 |
6.5 |
|
WSR36 |
20210325 |
Cloudy |
Moderate |
Mid-Flood |
S |
1.00 |
15:44 |
9.78 |
8.58 |
30.56 |
26.67 |
2.48 |
3.6 |
|
WSR36 |
20210325 |
Cloudy |
Moderate |
Mid-Flood |
B |
6.20 |
15:43 |
9.72 |
8.38 |
31.25 |
26.69 |
2.30 |
5.1 |
|
WSR36 |
20210325 |
Cloudy |
Moderate |
Mid-Flood |
B |
6.20 |
15:43 |
9.43 |
8.49 |
31.12 |
26.44 |
2.09 |
6.1 |
|
WSR36 |
20210327 |
Sunny |
Moderate |
Mid-Flood |
S |
3.45 |
17:17 |
8.21 |
8.55 |
30.10 |
24.06 |
2.66 |
5.2 |
|
WSR36 |
20210327 |
Sunny |
Moderate |
Mid-Flood |
S |
3.45 |
17:17 |
8.11 |
8.38 |
30.03 |
24.35 |
2.66 |
4.6 |
|
WSR36 |
20210327 |
Sunny |
Moderate |
Mid-Flood |
S |
1.00 |
17:17 |
8.51 |
8.36 |
29.80 |
24.38 |
2.86 |
5.0 |
|
WSR36 |
20210327 |
Sunny |
Moderate |
Mid-Flood |
S |
1.00 |
17:17 |
8.20 |
8.26 |
30.53 |
24.29 |
2.68 |
4.9 |
|
WSR36 |
20210327 |
Sunny |
Moderate |
Mid-Flood |
B |
5.90 |
17:16 |
8.91 |
8.27 |
29.72 |
24.21 |
1.94 |
3.0 |
|
WSR36 |
20210327 |
Sunny |
Moderate |
Mid-Flood |
B |
5.90 |
17:16 |
8.41 |
8.43 |
29.94 |
24.12 |
2.29 |
2.5 |
|
WSR36 |
20210330 |
Sunny |
Moderate |
Mid-Flood |
S |
3.70 |
9:42 |
8.94 |
8.34 |
31.07 |
26.92 |
2.09 |
2.5 |
|
WSR36 |
20210330 |
Sunny |
Moderate |
Mid-Flood |
S |
3.70 |
9:42 |
9.18 |
8.32 |
31.24 |
26.94 |
2.11 |
2.7 |
|
WSR36 |
20210330 |
Sunny |
Moderate |
Mid-Flood |
S |
1.00 |
9:42 |
8.79 |
8.40 |
31.05 |
26.92 |
2.69 |
2.5 |
|
WSR36 |
20210330 |
Sunny |
Moderate |
Mid-Flood |
S |
1.00 |
9:42 |
9.07 |
8.45 |
31.03 |
26.79 |
2.83 |
2.5 |
|
WSR36 |
20210330 |
Sunny |
Moderate |
Mid-Flood |
B |
6.40 |
9:41 |
8.75 |
8.30 |
31.26 |
26.65 |
1.96 |
2.5 |
|
WSR36 |
20210330 |
Sunny |
Moderate |
Mid-Flood |
B |
6.40 |
9:41 |
9.00 |
8.21 |
31.06 |
26.93 |
1.95 |
2.5 |
|
Location |
Date (YYYYMMDD) |
Weather |
Sea Condition |
Tidal |
Water Level |
Depth (m) |
Time (hh:mm) |
DO (mg/L) |
pH |
Sal (ppt) |
Temp (¢XC) |
Turbidty (NTU) note 1 |
SS (mg/L) |
|
WSR37 |
20210301 |
Cloudy |
Moderate |
Mid-Flood |
S |
4.10 |
8:12 |
9.86 |
8.32 |
27.41 |
20.34 |
2.07 |
2.5 |
|
WSR37 |
20210301 |
Cloudy |
Moderate |
Mid-Flood |
S |
4.10 |
8:12 |
9.32 |
8.49 |
26.87 |
20.34 |
2.57 |
3.5 |
|
WSR37 |
20210301 |
Cloudy |
Moderate |
Mid-Flood |
S |
1.00 |
8:13 |
10.85 |
8.29 |
26.75 |
20.34 |
2.84 |
3.5 |
|
WSR37 |
20210301 |
Cloudy |
Moderate |
Mid-Flood |
S |
1.00 |
8:13 |
10.40 |
8.40 |
27.04 |
20.28 |
2.23 |
3.0 |
|
WSR37 |
20210301 |
Cloudy |
Moderate |
Mid-Flood |
B |
7.20 |
8:11 |
10.07 |
8.25 |
26.85 |
20.25 |
1.54 |
4.2 |
|
WSR37 |
20210301 |
Cloudy |
Moderate |
Mid-Flood |
B |
7.20 |
8:11 |
8.97 |
8.45 |
27.17 |
20.40 |
2.23 |
4.5 |
|
WSR37 |
20210303 |
Cloudy |
Moderate |
Mid-Flood |
S |
3.85 |
8:11 |
9.76 |
8.23 |
30.92 |
19.72 |
1.80 |
4.0 |
|
WSR37 |
20210303 |
Cloudy |
Moderate |
Mid-Flood |
S |
3.85 |
8:11 |
9.40 |
8.42 |
31.80 |
19.74 |
1.82 |
3.9 |
|
WSR37 |
20210303 |
Cloudy |
Moderate |
Mid-Flood |
S |
1.00 |
8:12 |
8.50 |
8.50 |
31.48 |
19.80 |
2.37 |
2.8 |
|
WSR37 |
20210303 |
Cloudy |
Moderate |
Mid-Flood |
S |
1.00 |
8:12 |
9.21 |
8.49 |
31.72 |
19.88 |
2.14 |
2.5 |
|
WSR37 |
20210303 |
Cloudy |
Moderate |
Mid-Flood |
B |
6.70 |
8:10 |
9.50 |
8.43 |
30.69 |
19.68 |
2.39 |
4.8 |
|
WSR37 |
20210303 |
Cloudy |
Moderate |
Mid-Flood |
B |
6.70 |
8:10 |
9.66 |
8.26 |
30.70 |
19.75 |
2.08 |
3.9 |
|
WSR37 |
20210305 |
Cloudy |
Moderate |
Mid-Flood |
S |
4.00 |
8:34 |
8.53 |
8.39 |
28.72 |
20.33 |
2.53 |
3.7 |
|
WSR37 |
20210305 |
Cloudy |
Moderate |
Mid-Flood |
S |
4.00 |
8:34 |
9.64 |
8.69 |
29.26 |
20.29 |
2.36 |
3.5 |
|
WSR37 |
20210305 |
Cloudy |
Moderate |
Mid-Flood |
S |
1.00 |
8:35 |
9.86 |
8.55 |
29.24 |
20.41 |
2.60 |
4.4 |
|
WSR37 |
20210305 |
Cloudy |
Moderate |
Mid-Flood |
S |
1.00 |
8:35 |
9.20 |
8.63 |
28.55 |
20.42 |
2.55 |
4.7 |
|
WSR37 |
20210305 |
Cloudy |
Moderate |
Mid-Flood |
B |
7.00 |
8:33 |
9.78 |
8.65 |
29.25 |
20.18 |
1.81 |
3.9 |
|
WSR37 |
20210305 |
Cloudy |
Moderate |
Mid-Flood |
B |
7.00 |
8:33 |
9.84 |
8.59 |
29.67 |
20.20 |
1.78 |
5.1 |
|
WSR37 |
20210308 |
Cloudy |
Moderate |
Mid-Flood |
S |
4.10 |
12:36 |
9.40 |
8.34 |
29.34 |
22.50 |
2.69 |
3.9 |
|
WSR37 |
20210308 |
Cloudy |
Moderate |
Mid-Flood |
S |
4.10 |
12:36 |
9.80 |
8.55 |
30.43 |
22.46 |
2.51 |
3.8 |
|
WSR37 |
20210308 |
Cloudy |
Moderate |
Mid-Flood |
S |
1.00 |
12:37 |
8.70 |
8.29 |
29.90 |
22.35 |
2.94 |
3.6 |
|
WSR37 |
20210308 |
Cloudy |
Moderate |
Mid-Flood |
S |
1.00 |
12:37 |
9.13 |
8.59 |
30.02 |
22.36 |
3.02 |
3.9 |
|
WSR37 |
20210308 |
Cloudy |
Moderate |
Mid-Flood |
B |
7.20 |
12:35 |
9.53 |
8.59 |
29.97 |
22.71 |
2.65 |
4.1 |
|
WSR37 |
20210308 |
Cloudy |
Moderate |
Mid-Flood |
B |
7.20 |
12:35 |
9.82 |
8.30 |
30.38 |
22.40 |
2.21 |
4.3 |
|
WSR37 |
20210310 |
Cloudy |
Moderate |
Mid-Flood |
S |
4.20 |
16:28 |
9.37 |
8.52 |
31.28 |
22.13 |
2.41 |
2.7 |
|
WSR37 |
20210310 |
Cloudy |
Moderate |
Mid-Flood |
S |
4.20 |
16:28 |
9.46 |
8.65 |
30.67 |
22.12 |
2.32 |
2.5 |
|
WSR37 |
20210310 |
Cloudy |
Moderate |
Mid-Flood |
S |
1.00 |
16:29 |
10.74 |
8.62 |
30.68 |
21.98 |
2.71 |
2.5 |
|
Location |
Date (YYYYMMDD) |
Weather |
Sea Condition |
Tidal |
Water Level |
Depth (m) |
Time (hh:mm) |
DO (mg/L) |
pH |
Sal (ppt) |
Temp (¢XC) |
Turbidty (NTU) note 1 |
SS (mg/L) |
|
WSR37 |
20210310 |
Cloudy |
Moderate |
Mid-Flood |
S |
1.00 |
16:29 |
9.40 |
8.68 |
31.44 |
21.88 |
2.80 |
2.5 |
|
WSR37 |
20210310 |
Cloudy |
Moderate |
Mid-Flood |
B |
7.40 |
16:27 |
10.72 |
8.51 |
31.41 |
22.22 |
2.05 |
2.5 |
|
WSR37 |
20210310 |
Cloudy |
Moderate |
Mid-Flood |
B |
7.40 |
16:27 |
10.45 |
8.40 |
31.70 |
22.08 |
2.12 |
2.5 |
|
WSR37 |
20210312 |
Cloudy |
Moderate |
Mid-Flood |
S |
4.20 |
17:51 |
9.56 |
8.60 |
29.96 |
24.85 |
2.35 |
3.4 |
|
WSR37 |
20210312 |
Cloudy |
Moderate |
Mid-Flood |
S |
4.20 |
17:51 |
9.21 |
8.35 |
30.18 |
24.54 |
2.30 |
2.5 |
|
WSR37 |
20210312 |
Cloudy |
Moderate |
Mid-Flood |
S |
1.00 |
17:52 |
9.66 |
8.46 |
30.53 |
24.46 |
2.56 |
3.6 |
|
WSR37 |
20210312 |
Cloudy |
Moderate |
Mid-Flood |
S |
1.00 |
17:52 |
9.33 |
8.60 |
30.21 |
24.48 |
2.79 |
3.4 |
|
WSR37 |
20210312 |
Cloudy |
Moderate |
Mid-Flood |
B |
7.40 |
17:50 |
9.35 |
8.25 |
30.52 |
24.54 |
2.32 |
3.1 |
|
WSR37 |
20210312 |
Cloudy |
Moderate |
Mid-Flood |
B |
7.40 |
17:50 |
9.57 |
8.37 |
30.42 |
24.44 |
2.04 |
3.5 |
|
WSR37 |
20210315 |
Cloudy |
Moderate |
Mid-Flood |
S |
4.00 |
10:24 |
9.70 |
8.46 |
30.61 |
23.64 |
2.61 |
3.2 |
|
WSR37 |
20210315 |
Cloudy |
Moderate |
Mid-Flood |
S |
4.00 |
10:24 |
9.60 |
8.59 |
30.35 |
23.96 |
2.29 |
2.5 |
|
WSR37 |
20210315 |
Cloudy |
Moderate |
Mid-Flood |
S |
1.00 |
10:25 |
9.39 |
8.29 |
29.81 |
23.65 |
2.50 |
2.7 |
|
WSR37 |
20210315 |
Cloudy |
Moderate |
Mid-Flood |
S |
1.00 |
10:25 |
9.39 |
8.45 |
30.45 |
23.69 |
2.83 |
3.4 |
|
WSR37 |
20210315 |
Cloudy |
Moderate |
Mid-Flood |
B |
7.00 |
10:23 |
9.15 |
8.47 |
29.92 |
23.73 |
2.17 |
3.1 |
|
WSR37 |
20210315 |
Cloudy |
Moderate |
Mid-Flood |
B |
7.00 |
10:23 |
9.59 |
8.42 |
30.18 |
23.79 |
1.89 |
2.5 |
|
WSR37 |
20210317 |
Cloudy |
Moderate |
Mid-Flood |
S |
3.90 |
10:21 |
9.72 |
8.34 |
31.51 |
24.05 |
2.10 |
2.5 |
|
WSR37 |
20210317 |
Cloudy |
Moderate |
Mid-Flood |
S |
3.90 |
10:21 |
9.27 |
8.37 |
31.78 |
23.94 |
2.30 |
3.4 |
|
WSR37 |
20210317 |
Cloudy |
Moderate |
Mid-Flood |
S |
1.00 |
10:22 |
9.23 |
8.33 |
30.69 |
23.89 |
2.41 |
3.3 |
|
WSR37 |
20210317 |
Cloudy |
Moderate |
Mid-Flood |
S |
1.00 |
10:22 |
9.10 |
8.36 |
31.10 |
24.24 |
2.59 |
3.5 |
|
WSR37 |
20210317 |
Cloudy |
Moderate |
Mid-Flood |
B |
6.80 |
10:20 |
8.89 |
8.23 |
30.59 |
23.89 |
2.16 |
2.7 |
|
WSR37 |
20210317 |
Cloudy |
Moderate |
Mid-Flood |
B |
6.80 |
10:20 |
8.59 |
8.42 |
30.70 |
24.12 |
2.29 |
3.7 |
|
WSR37 |
20210319 |
Cloudy |
Moderate |
Mid-Flood |
S |
4.40 |
10:24 |
9.49 |
8.49 |
30.73 |
23.61 |
1.82 |
3.0 |
|
WSR37 |
20210319 |
Cloudy |
Moderate |
Mid-Flood |
S |
4.40 |
10:24 |
9.23 |
8.37 |
31.72 |
23.85 |
1.61 |
2.7 |
|
WSR37 |
20210319 |
Cloudy |
Moderate |
Mid-Flood |
S |
1.00 |
10:25 |
8.67 |
8.24 |
31.06 |
23.84 |
2.16 |
2.5 |
|
WSR37 |
20210319 |
Cloudy |
Moderate |
Mid-Flood |
S |
1.00 |
10:25 |
9.31 |
8.30 |
30.79 |
23.73 |
1.88 |
2.9 |
|
WSR37 |
20210319 |
Cloudy |
Moderate |
Mid-Flood |
B |
7.80 |
10:23 |
9.79 |
8.19 |
31.85 |
23.86 |
1.65 |
2.7 |
|
WSR37 |
20210319 |
Cloudy |
Moderate |
Mid-Flood |
B |
7.80 |
10:23 |
8.54 |
8.20 |
30.87 |
23.77 |
1.73 |
3.2 |
|
Location |
Date (YYYYMMDD) |
Weather |
Sea Condition |
Tidal |
Water Level |
Depth (m) |
Time (hh:mm) |
DO (mg/L) |
pH |
Sal (ppt) |
Temp (¢XC) |
Turbidty (NTU) note 1 |
SS (mg/L) |
|
WSR37 |
20210323 |
Cloudy |
Moderate |
Mid-Flood |
S |
4.40 |
10:15 |
10.60 |
8.31 |
30.26 |
20.87 |
2.87 |
3.2 |
|
WSR37 |
20210323 |
Cloudy |
Moderate |
Mid-Flood |
S |
4.40 |
10:15 |
10.17 |
8.47 |
30.26 |
20.65 |
2.91 |
4.1 |
|
WSR37 |
20210323 |
Cloudy |
Moderate |
Mid-Flood |
S |
1.00 |
10:16 |
9.85 |
8.41 |
30.19 |
20.90 |
2.31 |
4.4 |
|
WSR37 |
20210323 |
Cloudy |
Moderate |
Mid-Flood |
S |
1.00 |
10:16 |
10.45 |
8.33 |
30.87 |
20.78 |
2.75 |
3.3 |
|
WSR37 |
20210323 |
Cloudy |
Moderate |
Mid-Flood |
B |
7.80 |
10:14 |
10.08 |
8.45 |
31.40 |
20.72 |
2.20 |
4.1 |
|
WSR37 |
20210323 |
Cloudy |
Moderate |
Mid-Flood |
B |
7.80 |
10:14 |
9.62 |
8.32 |
30.47 |
20.93 |
2.11 |
3.6 |
|
WSR37 |
20210325 |
Cloudy |
Moderate |
Mid-Flood |
S |
4.10 |
16:01 |
9.91 |
8.36 |
31.03 |
26.55 |
2.12 |
5.5 |
|
WSR37 |
20210325 |
Cloudy |
Moderate |
Mid-Flood |
S |
4.10 |
16:01 |
9.30 |
8.54 |
31.58 |
26.40 |
2.47 |
3.4 |
|
WSR37 |
20210325 |
Cloudy |
Moderate |
Mid-Flood |
S |
1.00 |
16:02 |
9.33 |
8.66 |
30.84 |
26.34 |
2.84 |
7.9 |
|
WSR37 |
20210325 |
Cloudy |
Moderate |
Mid-Flood |
S |
1.00 |
16:02 |
9.12 |
8.41 |
31.35 |
26.41 |
2.52 |
6.0 |
|
WSR37 |
20210325 |
Cloudy |
Moderate |
Mid-Flood |
B |
7.20 |
16:00 |
10.24 |
8.53 |
30.73 |
26.44 |
2.07 |
5.1 |
|
WSR37 |
20210325 |
Cloudy |
Moderate |
Mid-Flood |
B |
7.20 |
16:00 |
9.39 |
8.55 |
31.30 |
26.44 |
1.92 |
3.7 |
|
WSR37 |
20210327 |
Sunny |
Moderate |
Mid-Flood |
S |
4.25 |
17:37 |
9.10 |
8.28 |
30.36 |
24.42 |
2.18 |
4.3 |
|
WSR37 |
20210327 |
Sunny |
Moderate |
Mid-Flood |
S |
4.25 |
17:37 |
8.56 |
8.45 |
30.14 |
24.14 |
2.19 |
3.2 |
|
WSR37 |
20210327 |
Sunny |
Moderate |
Mid-Flood |
S |
1.00 |
17:38 |
9.20 |
8.35 |
30.33 |
24.19 |
2.62 |
4.4 |
|
WSR37 |
20210327 |
Sunny |
Moderate |
Mid-Flood |
S |
1.00 |
17:38 |
9.36 |
8.56 |
30.54 |
24.09 |
2.19 |
7.8 |
|
WSR37 |
20210327 |
Sunny |
Moderate |
Mid-Flood |
B |
7.50 |
17:36 |
8.23 |
8.45 |
29.99 |
24.30 |
2.15 |
9.0 |
|
WSR37 |
20210327 |
Sunny |
Moderate |
Mid-Flood |
B |
7.50 |
17:36 |
8.97 |
8.33 |
30.48 |
24.42 |
2.10 |
6.0 |
|
WSR37 |
20210330 |
Sunny |
Moderate |
Mid-Flood |
S |
4.00 |
9:58 |
8.24 |
8.44 |
31.22 |
26.77 |
2.54 |
2.5 |
|
WSR37 |
20210330 |
Sunny |
Moderate |
Mid-Flood |
S |
4.00 |
9:58 |
8.69 |
8.40 |
31.03 |
26.81 |
2.80 |
2.5 |
|
WSR37 |
20210330 |
Sunny |
Moderate |
Mid-Flood |
S |
1.00 |
9:59 |
9.05 |
8.26 |
31.23 |
26.63 |
2.37 |
2.5 |
|
WSR37 |
20210330 |
Sunny |
Moderate |
Mid-Flood |
S |
1.00 |
9:59 |
8.94 |
8.28 |
31.00 |
26.71 |
2.43 |
2.5 |
|
WSR37 |
20210330 |
Sunny |
Moderate |
Mid-Flood |
B |
7.00 |
9:57 |
7.83 |
8.40 |
31.23 |
26.86 |
2.37 |
3.0 |
|
WSR37 Remark: |
20210330 |
Sunny |
Moderate |
Mid-Flood |
B |
7.00 |
9:57 |
9.15 |
8.34 |
31.17 |
26.64 |
2.33 |
2.5 |
Note 1: Measurements of turbidity would be rounding to 0.1 NTU for proven accuracy as per the equipment specs during utilization of data.
|
Location |
Date (YYYYMMDD) |
Weather |
Sea Condition |
Tidal |
Water Level |
Depth (m) |
Time (hh:mm) |
DO (mg/L) |
pH |
Sal (ppt) |
Temp (¢XC) |
Turbidty (NTU) note 1 |
SS (mg/L) |
|
CE |
20210301 |
Cloudy |
Moderate |
Mid-Ebb |
S |
10.35 |
12:06 |
10.00 |
8.24 |
26.74 |
21.31 |
2.30 |
2.5 |
|
CE |
20210301 |
Cloudy |
Moderate |
Mid-Ebb |
S |
10.35 |
12:06 |
10.22 |
8.36 |
26.93 |
21.32 |
2.16 |
2.5 |
|
CE |
20210301 |
Cloudy |
Moderate |
Mid-Ebb |
S |
1.00 |
12:07 |
9.97 |
8.36 |
26.51 |
21.58 |
2.47 |
2.5 |
|
CE |
20210301 |
Cloudy |
Moderate |
Mid-Ebb |
S |
1.00 |
12:07 |
9.85 |
8.37 |
26.58 |
21.50 |
2.39 |
2.5 |
|
CE |
20210301 |
Cloudy |
Moderate |
Mid-Ebb |
B |
19.70 |
12:05 |
10.07 |
8.49 |
26.20 |
21.33 |
2.08 |
2.5 |
|
CE |
20210301 |
Cloudy |
Moderate |
Mid-Ebb |
B |
19.70 |
12:05 |
9.29 |
8.30 |
26.98 |
21.40 |
2.42 |
2.5 |
|
CE |
20210303 |
Cloudy |
Moderate |
Mid-Ebb |
S |
10.55 |
13:29 |
9.04 |
8.36 |
30.84 |
20.19 |
2.28 |
2.5 |
|
CE |
20210303 |
Cloudy |
Moderate |
Mid-Ebb |
S |
10.55 |
13:29 |
9.40 |
8.21 |
30.80 |
19.97 |
2.23 |
2.5 |
|
CE |
20210303 |
Cloudy |
Moderate |
Mid-Ebb |
S |
1.00 |
13:30 |
10.06 |
8.47 |
30.31 |
19.85 |
2.4 |
2.5 |
|
CE |
20210303 |
Cloudy |
Moderate |
Mid-Ebb |
S |
1.00 |
13:30 |
9.29 |
8.46 |
31.28 |
20.01 |
2.87 |
2.5 |
|
CE |
20210303 |
Cloudy |
Moderate |
Mid-Ebb |
B |
20.10 |
13:28 |
9.59 |
8.31 |
30.68 |
20.13 |
1.64 |
3.3 |
|
CE |
20210303 |
Cloudy |
Moderate |
Mid-Ebb |
B |
20.10 |
13:28 |
9.30 |
8.31 |
30.79 |
20.24 |
1.63 |
2.5 |
|
CE |
20210305 |
Cloudy |
Moderate |
Mid-Ebb |
S |
12.00 |
15:16 |
9.08 |
8.54 |
29.76 |
20.35 |
2.92 |
2.8 |
|
CE |
20210305 |
Cloudy |
Moderate |
Mid-Ebb |
S |
12.00 |
15:16 |
8.80 |
8.61 |
29.59 |
20.64 |
2.91 |
3.2 |
|
CE |
20210305 |
Cloudy |
Moderate |
Mid-Ebb |
S |
1.00 |
15:17 |
9.58 |
8.43 |
29.68 |
20.61 |
2.97 |
3.1 |
|
CE |
20210305 |
Cloudy |
Moderate |
Mid-Ebb |
S |
1.00 |
15:17 |
9.14 |
8.52 |
30.13 |
20.62 |
3.07 |
3.5 |
|
CE |
20210305 |
Cloudy |
Moderate |
Mid-Ebb |
B |
23.00 |
15:15 |
8.44 |
8.40 |
29.22 |
20.33 |
2.49 |
3.6 |
|
CE |
20210305 |
Cloudy |
Moderate |
Mid-Ebb |
B |
23.00 |
15:15 |
9.74 |
8.52 |
29.49 |
20.70 |
2.53 |
3.6 |
|
CE |
20210308 |
Cloudy |
Moderate |
Mid-Ebb |
S |
10.30 |
8:01 |
9.53 |
8.61 |
30.31 |
21.30 |
2.67 |
2.5 |
|
CE |
20210308 |
Cloudy |
Moderate |
Mid-Ebb |
S |
10.30 |
8:01 |
9.56 |
8.52 |
30.30 |
21.70 |
2.90 |
2.5 |
|
CE |
20210308 |
Cloudy |
Moderate |
Mid-Ebb |
S |
1.00 |
8:02 |
8.96 |
8.50 |
30.37 |
21.51 |
2.85 |
2.6 |
|
CE |
20210308 |
Cloudy |
Moderate |
Mid-Ebb |
S |
1.00 |
8:02 |
9.78 |
8.36 |
30.12 |
21.45 |
2.53 |
2.5 |
|
CE |
20210308 |
Cloudy |
Moderate |
Mid-Ebb |
B |
19.60 |
8:00 |
9.43 |
8.60 |
29.86 |
21.68 |
2.35 |
2.5 |
|
CE |
20210308 |
Cloudy |
Moderate |
Mid-Ebb |
B |
19.60 |
8:00 |
8.56 |
8.27 |
29.96 |
21.69 |
2.09 |
2.5 |
|
CE |
20210310 |
Cloudy |
Moderate |
Mid-Ebb |
S |
10.45 |
9:23 |
10.70 |
8.48 |
31.50 |
21.64 |
2.32 |
2.8 |
|
CE |
20210310 |
Cloudy |
Moderate |
Mid-Ebb |
S |
10.45 |
9:23 |
10.42 |
8.32 |
30.59 |
21.57 |
2.50 |
3.2 |
|
CE |
20210310 |
Cloudy |
Moderate |
Mid-Ebb |
S |
1.00 |
9:24 |
9.81 |
8.45 |
30.52 |
21.49 |
2.47 |
3.1 |
|
Location |
Date (YYYYMMDD) |
Weather |
Sea Condition |
Tidal |
Water Level |
Depth (m) |
Time (hh:mm) |
DO (mg/L) |
pH |
Sal (ppt) |
Temp (¢XC) |
Turbidty (NTU) note 1 |
SS (mg/L) |
|
CE |
20210310 |
Cloudy |
Moderate |
Mid-Ebb |
S |
1.00 |
9:24 |
9.51 |
8.42 |
31.50 |
21.69 |
2.62 |
2.8 |
|
CE |
20210310 |
Cloudy |
Moderate |
Mid-Ebb |
B |
19.90 |
9:22 |
9.90 |
8.48 |
30.47 |
21.53 |
2.55 |
3.4 |
|
CE |
20210310 |
Cloudy |
Moderate |
Mid-Ebb |
B |
19.90 |
9:22 |
9.48 |
8.46 |
31.11 |
21.63 |
2.73 |
3.3 |
|
CE |
20210312 |
Cloudy |
Moderate |
Mid-Ebb |
S |
10.15 |
10:31 |
9.37 |
8.43 |
30.34 |
24.39 |
2.47 |
3.4 |
|
CE |
20210312 |
Cloudy |
Moderate |
Mid-Ebb |
S |
10.15 |
10:31 |
10.00 |
8.44 |
29.66 |
24.71 |
2.10 |
3.1 |
|
CE |
20210312 |
Cloudy |
Moderate |
Mid-Ebb |
S |
1.00 |
10:32 |
9.68 |
8.61 |
29.61 |
24.32 |
2.35 |
3.2 |
|
CE |
20210312 |
Cloudy |
Moderate |
Mid-Ebb |
S |
1.00 |
10:32 |
9.10 |
8.39 |
30.20 |
24.63 |
2.65 |
3.2 |
|
CE |
20210312 |
Cloudy |
Moderate |
Mid-Ebb |
B |
19.30 |
10:30 |
10.11 |
8.56 |
30.00 |
24.35 |
1.87 |
3.7 |
|
CE |
20210312 |
Cloudy |
Moderate |
Mid-Ebb |
B |
19.30 |
10:30 |
9.16 |
8.60 |
30.01 |
24.44 |
1.88 |
3.8 |
|
CE |
20210315 |
Cloudy |
Moderate |
Mid-Ebb |
S |
10.05 |
12:01 |
9.94 |
8.40 |
31.23 |
24.59 |
2.97 |
4 |
|
CE |
20210315 |
Cloudy |
Moderate |
Mid-Ebb |
S |
10.05 |
12:01 |
9.35 |
8.36 |
31.50 |
24.36 |
2.84 |
3.6 |
|
CE |
20210315 |
Cloudy |
Moderate |
Mid-Ebb |
S |
1.00 |
12:02 |
10.08 |
8.41 |
31.25 |
24.65 |
2.85 |
2.7 |
|
CE |
20210315 |
Cloudy |
Moderate |
Mid-Ebb |
S |
1.00 |
12:02 |
10.02 |
8.50 |
31.23 |
24.34 |
2.79 |
2.9 |
|
CE |
20210315 |
Cloudy |
Moderate |
Mid-Ebb |
B |
19.10 |
12:00 |
9.12 |
8.64 |
30.04 |
24.54 |
3.18 |
3.1 |
|
CE |
20210315 |
Cloudy |
Moderate |
Mid-Ebb |
B |
19.10 |
12:00 |
9.14 |
8.35 |
31.17 |
24.34 |
3.07 |
2.8 |
|
CE |
20210317 |
Cloudy |
Moderate |
Mid-Ebb |
S |
11.60 |
13:09 |
9.59 |
8.32 |
30.81 |
24.90 |
2.1 |
3.2 |
|
CE |
20210317 |
Cloudy |
Moderate |
Mid-Ebb |
S |
11.60 |
13:09 |
9.18 |
8.21 |
30.77 |
24.82 |
1.78 |
6.3 |
|
CE |
20210317 |
Cloudy |
Moderate |
Mid-Ebb |
S |
1.00 |
13:10 |
9.21 |
8.44 |
30.60 |
25.01 |
2.77 |
3.2 |
|
CE |
20210317 |
Cloudy |
Moderate |
Mid-Ebb |
S |
1.00 |
13:10 |
9.07 |
8.29 |
31.54 |
24.95 |
2.45 |
2.5 |
|
CE |
20210317 |
Cloudy |
Moderate |
Mid-Ebb |
B |
22.20 |
13:08 |
10.16 |
8.48 |
31.46 |
24.99 |
2.25 |
2.5 |
|
CE |
20210317 |
Cloudy |
Moderate |
Mid-Ebb |
B |
22.20 |
13:08 |
8.69 |
8.27 |
31.67 |
24.68 |
2.37 |
2.7 |
|
CE |
20210319 |
Cloudy |
Moderate |
Mid-Ebb |
S |
10.15 |
13:58 |
9.18 |
8.31 |
31.19 |
24.50 |
2.08 |
2.7 |
|
CE |
20210319 |
Cloudy |
Moderate |
Mid-Ebb |
S |
10.15 |
13:58 |
9.55 |
8.34 |
31.64 |
24.53 |
2.24 |
2.5 |
|
CE |
20210319 |
Cloudy |
Moderate |
Mid-Ebb |
S |
1.00 |
13:59 |
9.62 |
8.46 |
31.19 |
24.67 |
2.39 |
2.5 |
|
CE |
20210319 |
Cloudy |
Moderate |
Mid-Ebb |
S |
1.00 |
13:59 |
9.07 |
8.47 |
31.60 |
24.56 |
2.50 |
2.5 |
|
CE |
20210319 |
Cloudy |
Moderate |
Mid-Ebb |
B |
19.30 |
13:57 |
9.39 |
8.24 |
30.33 |
24.64 |
1.82 |
2.5 |
|
CE |
20210319 |
Cloudy |
Moderate |
Mid-Ebb |
B |
19.30 |
13:57 |
9.35 |
8.48 |
30.42 |
24.47 |
1.94 |
2.6 |
|
Location |
Date (YYYYMMDD) |
Weather |
Sea Condition |
Tidal |
Water Level |
Depth (m) |
Time (hh:mm) |
DO (mg/L) |
pH |
Sal (ppt) |
Temp (¢XC) |
Turbidty (NTU) note 1 |
SS (mg/L) |
|
CE |
20210323 |
Cloudy |
Moderate |
Mid-Ebb |
S |
11.10 |
16:01 |
9.45 |
8.51 |
30.79 |
20.75 |
2.62 |
2.6 |
|
|
CE |
20210323 |
Cloudy |
Moderate |
Mid-Ebb |
S |
11.10 |
16:01 |
9.03 |
8.60 |
31.34 |
20.68 |
2.59 |
2.5 |
|
|
CE |
20210323 |
Cloudy |
Moderate |
Mid-Ebb |
S |
1.00 |
16:02 |
10.78 |
8.36 |
30.72 |
20.95 |
3.04 |
2.5 |
|
|
CE |
20210323 |
Cloudy |
Moderate |
Mid-Ebb |
S |
1.00 |
16:02 |
9.09 |
8.38 |
30.69 |
20.78 |
3.23 |
2.7 |
|
|
CE |
20210323 |
Cloudy |
Moderate |
Mid-Ebb |
B |
21.20 |
16:00 |
10.64 |
8.45 |
31.17 |
20.57 |
2.58 |
2.5 |
|
|
CE |
20210323 |
Cloudy |
Moderate |
Mid-Ebb |
B |
21.20 |
16:00 |
10.58 |
8.63 |
30.53 |
20.83 |
2.65 |
2.8 |
|
|
CE |
20210325 |
Cloudy |
Moderate |
Mid-Ebb |
S |
10.85 |
8:46 |
9.75 |
8.59 |
30.77 |
26.60 |
2.19 |
4.5 |
|
|
CE |
20210325 |
Cloudy |
Moderate |
Mid-Ebb |
S |
10.85 |
8:46 |
8.95 |
8.34 |
31.60 |
26.42 |
2.54 |
4.7 |
|
|
CE |
20210325 |
Cloudy |
Moderate |
Mid-Ebb |
S |
1.00 |
8:47 |
9.95 |
8.47 |
30.73 |
26.64 |
2.57 |
2.8 |
|
|
CE |
20210325 |
Cloudy |
Moderate |
Mid-Ebb |
S |
1.00 |
8:47 |
9.78 |
8.53 |
30.48 |
26.33 |
2.42 |
3.5 |
|
|
CE |
20210325 |
Cloudy |
Moderate |
Mid-Ebb |
B |
20.70 |
8:45 |
10.32 |
8.60 |
30.71 |
26.44 |
2.13 |
9.0 |
|
|
CE |
20210325 |
Cloudy |
Moderate |
Mid-Ebb |
B |
20.70 |
8:45 |
9.13 |
8.29 |
31.01 |
26.58 |
2.02 |
3.7 |
|
|
CE |
20210327 |
Sunny |
Moderate |
Mid-Ebb |
S |
11.40 |
9:55 |
8.13 |
8.24 |
30.08 |
24.56 |
2.66 |
3.3 |
|
|
CE |
20210327 |
Sunny |
Moderate |
Mid-Ebb |
S |
11.40 |
9:55 |
8.49 |
8.27 |
30.22 |
24.61 |
2.42 |
3.1 |
|
|
CE |
20210327 |
Sunny |
Moderate |
Mid-Ebb |
S |
1.00 |
9:56 |
8.58 |
8.47 |
29.86 |
24.39 |
2.32 |
3.6 |
|
|
CE |
20210327 |
Sunny |
Moderate |
Mid-Ebb |
S |
1.00 |
9:56 |
8.55 |
8.45 |
30.72 |
24.50 |
2.47 |
3.0 |
|
|
CE |
20210327 |
Sunny |
Moderate |
Mid-Ebb |
B |
21.80 |
9:54 |
8.95 |
8.28 |
30.53 |
24.52 |
2.19 |
3.2 |
|
|
CE |
20210327 |
Sunny |
Moderate |
Mid-Ebb |
B |
21.80 |
9:54 |
8.66 |
8.43 |
30.10 |
24.48 |
2.42 |
4.8 |
|
|
CE |
20210330 |
Sunny |
Moderate |
Mid-Ebb |
S |
11.35 |
12:04 |
7.56 |
8.38 |
31.29 |
27.24 |
2.03 |
4.0 |
|
|
CE |
20210330 |
Sunny |
Moderate |
Mid-Ebb |
S |
11.35 |
12:04 |
8.32 |
8.28 |
31.72 |
27.42 |
2.31 |
3.6 |
|
|
CE |
20210330 |
Sunny |
Moderate |
Mid-Ebb |
S |
1.00 |
12:05 |
8.91 |
8.28 |
31.48 |
27.40 |
2.44 |
3.2 |
|
|
CE |
20210330 |
Sunny |
Moderate |
Mid-Ebb |
S |
1.00 |
12:05 |
9.00 |
8.29 |
31.28 |
27.49 |
2.71 |
2.5 |
|
|
CE |
20210330 |
Sunny |
Moderate |
Mid-Ebb |
B |
21.70 |
12:03 |
7.79 |
8.31 |
31.45 |
27.43 |
2.13 |
3.1 |
|
|
CE |
20210330 |
Sunny |
Moderate |
Mid-Ebb |
B |
21.70 |
12:03 |
7.89 |
8.44 |
31.60 |
27.28 |
2.01 |
2.9 |
|
|
CF |
20210301 Cloudy |
Moderate |
Mid-Ebb |
S |
10.30 |
14:26 |
10.24 |
8.35 |
26.20 |
21.91 |
1.83 2.5 |
|||
|
CF |
20210301 Cloudy |
Moderate |
Mid-Ebb |
S |
10.30 |
14:26 |
10.18 |
8.23 |
26.98 |
22.02 |
2.05 2.5 |
|||
|
CF |
20210301 Cloudy |
Moderate |
Mid-Ebb |
S |
1.00 |
14:27 |
10.26 |
8.49 |
26.49 |
22.01 |
2.24 2.5 |
|||
|
Location |
Date (YYYYMMDD) |
Weather |
Sea Condition |
Tidal |
Water Level |
Depth (m) |
Time (hh:mm) |
DO (mg/L) |
pH |
Sal (ppt) |
Temp (¢XC) |
Turbidty (NTU) note 1 |
SS (mg/L) |
|
CF |
20210301 Cloudy |
Moderate |
Mid-Ebb |
S |
1.00 |
14:27 |
9.40 |
8.30 |
26.66 |
22.09 |
2.57 2.5 |
|
CF |
20210301 Cloudy |
Moderate |
Mid-Ebb |
B |
19.60 |
14:25 |
9.84 |
8.29 |
26.53 |
21.94 |
2.25 2.5 |
|
CF |
20210301 Cloudy |
Moderate |
Mid-Ebb |
B |
19.60 |
14:25 |
9.85 |
8.45 |
26.81 |
21.98 |
2.24 2.5 |
|
CF |
20210303 Cloudy |
Moderate |
Mid-Ebb |
S |
10.45 |
15:49 |
9.40 |
8.48 |
30.59 |
19.91 |
2.34 3.6 |
|
CF |
20210303 Cloudy |
Moderate |
Mid-Ebb |
S |
10.45 |
15:49 |
9.81 |
8.39 |
31.44 |
19.96 |
2.01 2.6 |
|
CF |
20210303 Cloudy |
Moderate |
Mid-Ebb |
S |
1.00 |
15:50 |
8.58 |
8.49 |
31.43 |
19.97 |
2.53 2.6 |
|
CF |
20210303 Cloudy |
Moderate |
Mid-Ebb |
S |
1.00 |
15:50 |
9.39 |
8.50 |
30.93 |
19.92 |
2.12 2.5 |
|
CF |
20210303 Cloudy |
Moderate |
Mid-Ebb |
B |
19.90 |
15:48 |
10.08 |
8.22 |
31.43 |
20.03 |
1.84 2.8 |
|
CF |
20210303 Cloudy |
Moderate |
Mid-Ebb |
B |
19.90 |
15:48 |
8.77 |
8.42 |
30.80 |
20.08 |
1.83 2.5 |
|
CF |
20210305 Cloudy |
Moderate |
Mid-Ebb |
S |
10.40 |
17:36 |
8.36 |
8.37 |
29.14 |
20.34 |
3.10 3.7 |
|
CF |
20210305 Cloudy |
Moderate |
Mid-Ebb |
S |
10.40 |
17:36 |
9.16 |
8.53 |
28.79 |
20.27 |
2.83 4.3 |
|
CF |
20210305 Cloudy |
Moderate |
Mid-Ebb |
S |
1.00 |
17:37 |
9.37 |
8.38 |
29.68 |
20.56 |
2.93 4.1 |
|
CF |
20210305 Cloudy |
Moderate |
Mid-Ebb |
S |
1.00 |
17:37 |
9.59 |
8.43 |
29.23 |
20.49 |
2.84 4.5 |
|
CF |
20210305 Cloudy |
Moderate |
Mid-Ebb |
B |
19.80 |
17:35 |
8.59 |
8.37 |
29.19 |
20.31 |
2.87 4.1 |
|
CF |
20210305 Cloudy |
Moderate |
Mid-Ebb |
B |
19.80 |
17:35 |
9.13 |
8.38 |
29.97 |
20.26 |
2.89 4.5 |
|
CF |
20210308 Cloudy |
Moderate |
Mid-Ebb |
S |
10.05 |
10:21 |
8.41 |
8.59 |
29.87 |
21.76 |
2.18 2.5 |
|
CF |
20210308 Cloudy |
Moderate |
Mid-Ebb |
S |
10.05 |
10:21 |
9.25 |
8.53 |
30.28 |
21.74 |
2.58 2.8 |
|
CF |
20210308 Cloudy |
Moderate |
Mid-Ebb |
S |
1.00 |
10:22 |
9.71 |
8.28 |
29.79 |
21.94 |
2.91 2.5 |
|
CF |
20210308 Cloudy |
Moderate |
Mid-Ebb |
S |
1.00 |
10:22 |
9.16 |
8.28 |
30.17 |
21.75 |
2.46 2.5 |
|
CF |
20210308 Cloudy |
Moderate |
Mid-Ebb |
B |
19.10 |
10:20 |
9.59 |
8.38 |
29.68 |
21.63 |
2.08 2.8 |
|
CF |
20210308 Cloudy |
Moderate |
Mid-Ebb |
B |
19.10 |
10:20 |
8.80 |
8.34 |
30.10 |
21.85 |
2.45 2.5 |
|
CF |
20210310 Cloudy |
Moderate |
Mid-Ebb |
S |
10.50 |
12:22 |
9.88 |
8.35 |
30.86 |
22.39 |
2.26 3.2 |
|
CF |
20210310 Cloudy |
Moderate |
Mid-Ebb |
S |
10.50 |
12:22 |
10.49 |
8.44 |
30.99 |
22.27 |
2.07 2.9 |
|
CF |
20210310 Cloudy |
Moderate |
Mid-Ebb |
S |
1.00 |
12:23 |
9.50 |
8.22 |
30.90 |
22.08 |
2.70 3.5 |
|
CF |
20210310 Cloudy |
Moderate |
Mid-Ebb |
S |
1.00 |
12:23 |
10.89 |
8.31 |
30.92 |
22.20 |
2.91 3.3 |
|
CF |
20210310 Cloudy |
Moderate |
Mid-Ebb |
B |
20.00 |
12:21 |
9.98 |
8.44 |
31.34 |
22.28 |
2.63 3.6 |
|
CF |
20210310 Cloudy |
Moderate |
Mid-Ebb |
B |
20.00 |
12:21 |
10.28 |
8.49 |
31.18 |
22.38 |
2.56 3.8 |
|
Location |
Date (YYYYMMDD) |
Weather |
Sea Condition |
Tidal |
Water Level |
Depth (m) |
Time (hh:mm) |
DO (mg/L) |
pH |
Sal (ppt) |
Temp (¢XC) |
Turbidty (NTU) note 1 |
SS (mg/L) |
|
CF |
20210312 Cloudy |
Moderate |
Mid-Ebb |
S |
10.25 |
13:36 |
10.10 |
8.56 |
29.95 |
25.26 |
2.83 3.5 |
|
CF |
20210312 Cloudy |
Moderate |
Mid-Ebb |
S |
10.25 |
13:36 |
10.11 |
8.30 |
30.36 |
25.14 |
2.98 3.4 |
|
CF |
20210312 Cloudy |
Moderate |
Mid-Ebb |
S |
1.00 |
13:37 |
9.37 |
8.55 |
30.77 |
25.20 |
3.04 3.5 |
|
CF |
20210312 Cloudy |
Moderate |
Mid-Ebb |
S |
1.00 |
13:37 |
10.01 |
8.23 |
30.64 |
25.00 |
2.82 3.3 |
|
CF |
20210312 Cloudy |
Moderate |
Mid-Ebb |
B |
19.50 |
13:35 |
9.56 |
8.54 |
30.00 |
25.15 |
2.30 3.4 |
|
CF |
20210312 Cloudy |
Moderate |
Mid-Ebb |
B |
19.50 |
13:35 |
9.70 |
8.39 |
29.60 |
25.08 |
2.09 4.5 |
|
CF |
20210315 Cloudy |
Moderate |
Mid-Ebb |
S |
9.70 |
15:10 |
9.17 |
8.46 |
30.79 |
24.58 |
3.23 2.5 |
|
CF |
20210315 Cloudy |
Moderate |
Mid-Ebb |
S |
9.70 |
15:10 |
9.21 |
8.46 |
30.38 |
24.71 |
3.19 2.6 |
|
CF |
20210315 Cloudy |
Moderate |
Mid-Ebb |
S |
1.00 |
15:11 |
9.58 |
8.35 |
31.13 |
24.39 |
2.79 2.7 |
|
CF |
20210315 Cloudy |
Moderate |
Mid-Ebb |
S |
1.00 |
15:11 |
8.73 |
8.47 |
31.31 |
24.42 |
2.96 2.9 |
|
CF |
20210315 Cloudy |
Moderate |
Mid-Ebb |
B |
18.40 |
15:09 |
9.11 |
8.37 |
31.21 |
24.40 |
3.09 2.8 |
|
CF |
20210315 Cloudy |
Moderate |
Mid-Ebb |
B |
18.40 |
15:09 |
9.13 |
8.35 |
31.62 |
24.61 |
3.22 3.6 |
|
CF |
20210317 Cloudy |
Moderate |
Mid-Ebb |
S |
10.55 |
16:14 |
9.94 |
8.43 |
30.29 |
25.02 |
1.82 3.0 |
|
CF |
20210317 Cloudy |
Moderate |
Mid-Ebb |
S |
10.55 |
16:14 |
9.02 |
8.42 |
31.47 |
24.71 |
2.02 2.7 |
|
CF |
20210317 Cloudy |
Moderate |
Mid-Ebb |
S |
1.00 |
16:15 |
9.08 |
8.36 |
30.28 |
24.92 |
2.29 2.6 |
|
CF |
20210317 Cloudy |
Moderate |
Mid-Ebb |
S |
1.00 |
16:15 |
9.77 |
8.26 |
31.47 |
24.90 |
2.59 3.4 |
|
CF |
20210317 Cloudy |
Moderate |
Mid-Ebb |
B |
20.10 |
16:13 |
9.96 |
8.3 |
31.24 |
24.90 |
2.33 3.3 |
|
CF |
20210317 Cloudy |
Moderate |
Mid-Ebb |
B |
20.10 |
16:13 |
9.41 |
8.29 |
31.62 |
24.74 |
2.69 2.6 |
|
CF |
20210319 Cloudy |
Moderate |
Mid-Ebb |
S |
10.30 |
17:07 |
10.16 |
8.50 |
31.49 |
24.27 |
2.35 2.5 |
|
CF |
20210319 Cloudy |
Moderate |
Mid-Ebb |
S |
10.30 |
17:07 |
10.14 |
8.26 |
30.89 |
24.34 |
2.06 2.6 |
|
CF |
20210319 Cloudy |
Moderate |
Mid-Ebb |
S |
1.00 |
17:08 |
8.99 |
8.32 |
31.08 |
24.34 |
2.30 2.5 |
|
CF |
20210319 Cloudy |
Moderate |
Mid-Ebb |
S |
1.00 |
17:08 |
8.85 |
8.22 |
31.34 |
24.19 |
2.19 2.5 |
|
CF |
20210319 Cloudy |
Moderate |
Mid-Ebb |
B |
19.60 |
17:06 |
8.75 |
8.22 |
30.74 |
24.12 |
2.19 4.7 |
|
CF |
20210319 Cloudy |
Moderate |
Mid-Ebb |
B |
19.60 |
17:06 |
9.71 |
8.51 |
31.68 |
24.29 |
2.11 2.5 |
|
CF |
20210323 Cloudy |
Moderate |
Mid-Ebb |
S |
10.60 |
19:01 |
9.72 |
8.36 |
31.23 |
20.31 |
2.86 2.5 |
|
CF |
20210323 Cloudy |
Moderate |
Mid-Ebb |
S |
10.60 |
19:01 |
9.42 |
8.36 |
31.42 |
20.38 |
2.83 2.5 |
|
CF |
20210323 Cloudy |
Moderate |
Mid-Ebb |
S |
1.00 |
19:02 |
10.91 |
8.46 |
31.16 |
20.29 |
2.67 2.5 |
|
Location |
Date (YYYYMMDD) |
Weather |
Sea Condition |
Tidal |
Water Level |
Depth (m) |
Time (hh:mm) |
DO (mg/L) |
pH |
Sal (ppt) |
Temp (¢XC) |
Turbidty (NTU) note 1 |
SS (mg/L) |
|
CF |
20210323 Cloudy |
Moderate |
Mid-Ebb |
S |
1.00 |
19:02 |
11.01 |
8.41 |
31.16 |
20.45 |
2.86 4.1 |
|
CF |
20210323 Cloudy |
Moderate |
Mid-Ebb |
B |
20.20 |
19:00 |
11.07 |
8.38 |
30.59 |
20.32 |
2.56 4.3 |
|
CF |
20210323 Cloudy |
Moderate |
Mid-Ebb |
B |
20.20 |
19:00 |
9.50 |
8.63 |
31.38 |
20.40 |
2.67 2.8 |
|
CF |
20210325 Cloudy |
Moderate |
Mid-Ebb |
S |
10.45 |
12:05 |
9.25 |
8.46 |
31.60 |
26.50 |
2.31 3.7 |
|
CF |
20210325 Cloudy |
Moderate |
Mid-Ebb |
S |
10.45 |
12:05 |
9.46 |
8.62 |
30.59 |
26.59 |
1.97 3.5 |
|
CF |
20210325 Cloudy |
Moderate |
Mid-Ebb |
S |
1.00 |
12:06 |
9.79 |
8.56 |
30.84 |
26.61 |
2.81 4.3 |
|
CF |
20210325 Cloudy |
Moderate |
Mid-Ebb |
S |
1.00 |
12:06 |
10.21 |
8.29 |
30.61 |
26.52 |
2.38 3.8 |
|
CF |
20210325 Cloudy |
Moderate |
Mid-Ebb |
B |
19.90 |
12:04 |
9.85 |
8.38 |
31.62 |
26.39 |
1.97 3.3 |
|
CF |
20210325 Cloudy |
Moderate |
Mid-Ebb |
B |
19.90 |
12:04 |
9.30 |
8.45 |
31.42 |
26.40 |
2.02 3.6 |
|
CF |
20210327 Sunny |
Moderate |
Mid-Ebb |
S |
10.55 |
13:05 |
8.87 |
8.38 |
30.42 |
24.94 |
2.50 2.7 |
|
CF |
20210327 Sunny |
Moderate |
Mid-Ebb |
S |
10.55 |
13:05 |
8.34 |
8.39 |
29.28 |
24.72 |
2.66 2.5 |
|
CF |
20210327 Sunny |
Moderate |
Mid-Ebb |
S |
1.00 |
13:06 |
8.60 |
8.43 |
30.87 |
24.75 |
2.58 2.5 |
|
CF |
20210327 Sunny |
Moderate |
Mid-Ebb |
S |
1.00 |
13:06 |
8.66 |
8.28 |
30.26 |
24.85 |
2.32 2.9 |
|
CF |
20210327 Sunny |
Moderate |
Mid-Ebb |
B |
20.10 |
13:04 |
8.59 |
8.36 |
30.89 |
24.99 |
1.97 3.0 |
|
CF |
20210327 Sunny |
Moderate |
Mid-Ebb |
B |
20.10 |
13:04 |
8.35 |
8.51 |
30.17 |
24.88 |
2.17 3.2 |
|
CF |
20210330 Sunny |
Moderate |
Mid-Ebb |
S |
10.55 |
15:03 |
8.02 |
8.20 |
31.84 |
27.66 |
2.20 2.5 |
|
CF |
20210330 Sunny |
Moderate |
Mid-Ebb |
S |
10.55 |
15:03 |
7.89 |
8.42 |
31.36 |
28.08 |
2.56 3.2 |
|
CF |
20210330 Sunny |
Moderate |
Mid-Ebb |
S |
1.00 |
15:04 |
7.60 |
8.33 |
31.18 |
27.71 |
2.69 2.8 |
|
CF |
20210330 Sunny |
Moderate |
Mid-Ebb |
S |
1.00 |
15:04 |
8.91 |
8.47 |
31.97 |
28.01 |
2.40 2.5 |
|
CF |
20210330 Sunny |
Moderate |
Mid-Ebb |
B |
20.10 |
15:02 |
7.93 |
8.44 |
31.77 |
27.84 |
2.30 2.5 |
|
CF |
20210330 Sunny |
Moderate |
Mid-Ebb |
B |
20.10 |
15:02 |
7.65 |
8.29 |
31.74 |
27.98 |
2.30 2.5 |
|
WSR01 |
20210301 Cloudy |
Moderate |
Mid-Ebb |
S |
4.60 |
13:36 |
9.80 |
8.41 |
26.57 |
21.91 |
2.34 2.5 |
|
WSR01 |
20210301 Cloudy |
Moderate |
Mid-Ebb |
S |
4.60 |
13:36 |
9.45 |
8.38 |
26.67 |
21.84 |
2.50 2.5 |
|
WSR01 |
20210301 Cloudy |
Moderate |
Mid-Ebb |
S |
1.00 |
13:37 |
10.98 |
8.24 |
26.64 |
21.95 |
2.20 2.5 |
|
WSR01 |
20210301 Cloudy |
Moderate |
Mid-Ebb |
S |
1.00 |
13:37 |
8.97 |
8.22 |
26.72 |
21.83 |
2.37 2.5 |
|
WSR01 |
20210301 Cloudy |
Moderate |
Mid-Ebb |
B |
8.20 |
13:35 |
10.61 |
8.40 |
26.80 |
21.93 |
1.75 2.5 |
|
WSR01 |
20210301 Cloudy |
Moderate |
Mid-Ebb |
B |
8.20 |
13:35 |
9.50 |
8.46 |
26.29 |
21.82 |
1.94 2.5 |
|
Location |
Date (YYYYMMDD) |
Weather |
Sea Condition |
Tidal |
Water Level |
Depth (m) |
Time (hh:mm) |
DO (mg/L) |
pH |
Sal (ppt) |
Temp (¢XC) |
Turbidty (NTU) note 1 |
SS (mg/L) |
|
WSR01 |
20210303 Cloudy |
Moderate |
Mid-Ebb |
S |
4.75 |
14:59 |
9.80 |
8.50 |
30.70 |
20.41 |
2.38 2.5 |
|
WSR01 |
20210303 Cloudy |
Moderate |
Mid-Ebb |
S |
4.75 |
14:59 |
9.44 |
8.39 |
31.15 |
20.12 |
2.13 2.5 |
|
WSR01 |
20210303 Cloudy |
Moderate |
Mid-Ebb |
S |
1.00 |
15:00 |
9.41 |
8.24 |
30.91 |
20.25 |
2.03 3.6 |
|
WSR01 |
20210303 Cloudy |
Moderate |
Mid-Ebb |
S |
1.00 |
15:00 |
9.46 |
8.30 |
31.09 |
20.11 |
2.38 3.8 |
|
WSR01 |
20210303 Cloudy |
Moderate |
Mid-Ebb |
B |
8.50 |
14:58 |
9.26 |
8.46 |
30.56 |
20.40 |
2.14 2.8 |
|
WSR01 |
20210303 Cloudy |
Moderate |
Mid-Ebb |
B |
8.50 |
14:58 |
9.56 |
8.28 |
30.37 |
20.31 |
1.82 3.4 |
|
WSR01 |
20210305 Cloudy |
Moderate |
Mid-Ebb |
S |
4.35 |
16:46 |
9.71 |
8.39 |
30.02 |
20.51 |
1.88 4.3 |
|
WSR01 |
20210305 Cloudy |
Moderate |
Mid-Ebb |
S |
4.35 |
16:46 |
8.57 |
8.47 |
29.18 |
20.30 |
2.13 4.3 |
|
WSR01 |
20210305 Cloudy |
Moderate |
Mid-Ebb |
S |
1.00 |
16:47 |
8.96 |
8.49 |
29.16 |
20.48 |
2.11 4.4 |
|
WSR01 |
20210305 Cloudy |
Moderate |
Mid-Ebb |
S |
1.00 |
16:47 |
9.15 |
8.38 |
29.94 |
20.39 |
2.50 4.0 |
|
WSR01 |
20210305 Cloudy |
Moderate |
Mid-Ebb |
B |
7.70 |
16:45 |
8.91 |
8.46 |
29.02 |
20.33 |
1.51 4.9 |
|
WSR01 |
20210305 Cloudy |
Moderate |
Mid-Ebb |
B |
7.70 |
16:45 |
9.57 |
8.53 |
29.29 |
20.26 |
1.51 4.9 |
|
WSR01 |
20210308 Cloudy |
Moderate |
Mid-Ebb |
S |
4.70 |
9:31 |
8.86 |
8.44 |
29.98 |
21.82 |
2.61 2.5 |
|
WSR01 |
20210308 Cloudy |
Moderate |
Mid-Ebb |
S |
4.70 |
9:31 |
9.45 |
8.52 |
30.32 |
21.67 |
2.85 2.5 |
|
WSR01 |
20210308 Cloudy |
Moderate |
Mid-Ebb |
S |
1.00 |
9:32 |
9.72 |
8.26 |
30.17 |
21.56 |
2.93 2.5 |
|
WSR01 |
20210308 Cloudy |
Moderate |
Mid-Ebb |
S |
1.00 |
9:32 |
8.49 |
8.53 |
29.59 |
21.66 |
2.99 2.5 |
|
WSR01 |
20210308 Cloudy |
Moderate |
Mid-Ebb |
B |
8.40 |
9:30 |
8.65 |
8.44 |
30.33 |
21.77 |
2.57 2.9 |
|
WSR01 |
20210308 Cloudy |
Moderate |
Mid-Ebb |
B |
8.40 |
9:30 |
9.74 |
8.44 |
29.60 |
21.65 |
2.53 2.5 |
|
WSR01 |
20210310 Cloudy |
Moderate |
Mid-Ebb |
S |
4.40 |
11:56 |
10.40 |
8.27 |
31.42 |
22.05 |
2.62 3.4 |
|
WSR01 |
20210310 Cloudy |
Moderate |
Mid-Ebb |
S |
4.40 |
11:56 |
10.53 |
8.26 |
30.19 |
22.25 |
2.69 3.0 |
|
WSR01 |
20210310 Cloudy |
Moderate |
Mid-Ebb |
S |
1.00 |
11:57 |
9.42 |
8.36 |
30.73 |
22.18 |
2.69 2.5 |
|
WSR01 |
20210310 Cloudy |
Moderate |
Mid-Ebb |
S |
1.00 |
11:57 |
9.42 |
8.35 |
30.97 |
22.31 |
3.08 2.6 |
|
WSR01 |
20210310 Cloudy |
Moderate |
Mid-Ebb |
B |
7.80 |
11:55 |
9.42 |
8.37 |
30.79 |
22.33 |
2.35 2.7 |
|
WSR01 |
20210310 Cloudy |
Moderate |
Mid-Ebb |
B |
7.80 |
11:55 |
9.66 |
8.37 |
30.23 |
22.10 |
2.79 2.9 |
|
WSR01 |
20210312 Cloudy |
Moderate |
Mid-Ebb |
S |
4.20 |
13:10 |
9.06 |
8.39 |
29.83 |
25.00 |
2.30 3.4 |
|
WSR01 |
20210312 Cloudy |
Moderate |
Mid-Ebb |
S |
4.20 |
13:10 |
9.95 |
8.48 |
30.88 |
24.85 |
2.52 3.5 |
|
WSR01 |
20210312 Cloudy |
Moderate |
Mid-Ebb |
S |
1.00 |
13:11 |
9.17 |
8.33 |
29.73 |
24.93 |
2.83 3.5 |
|
Location |
Date (YYYYMMDD) |
Weather |
Sea Condition |
Tidal |
Water Level |
Depth (m) |
Time (hh:mm) |
DO (mg/L) |
pH |
Sal (ppt) |
Temp (¢XC) |
Turbidty (NTU) note 1 |
SS (mg/L) |
|
WSR01 |
20210312 Cloudy |
Moderate |
Mid-Ebb |
S |
1.00 |
13:11 |
9.36 |
8.41 |
30.32 |
25.12 |
2.72 3.9 |
|
WSR01 |
20210312 Cloudy |
Moderate |
Mid-Ebb |
B |
7.40 |
13:09 |
9.97 |
8.61 |
29.63 |
24.74 |
2.42 4.4 |
|
WSR01 |
20210312 Cloudy |
Moderate |
Mid-Ebb |
B |
7.40 |
13:09 |
9.40 |
8.40 |
29.89 |
24.98 |
2.59 3.6 |
|
WSR01 |
20210315 Cloudy |
Moderate |
Mid-Ebb |
S |
4.25 |
14:44 |
10.04 |
8.38 |
31.21 |
24.55 |
1.82 2.8 |
|
WSR01 |
20210315 Cloudy |
Moderate |
Mid-Ebb |
S |
4.25 |
14:44 |
10.09 |
8.29 |
31.47 |
24.53 |
2.09 3.6 |
|
WSR01 |
20210315 Cloudy |
Moderate |
Mid-Ebb |
S |
1.00 |
14:45 |
9.32 |
8.44 |
30.53 |
24.67 |
2.61 3.1 |
|
WSR01 |
20210315 Cloudy |
Moderate |
Mid-Ebb |
S |
1.00 |
14:45 |
9.69 |
8.38 |
30.65 |
24.72 |
2.46 2.7 |
|
WSR01 |
20210315 Cloudy |
Moderate |
Mid-Ebb |
B |
7.50 |
14:43 |
9.79 |
8.42 |
31.09 |
24.73 |
2.00 2.7 |
|
WSR01 |
20210315 Cloudy |
Moderate |
Mid-Ebb |
B |
7.50 |
14:43 |
10.06 |
8.50 |
30.86 |
24.61 |
1.69 3.5 |
|
WSR01 |
20210317 Cloudy |
Moderate |
Mid-Ebb |
S |
4.15 |
15:44 |
9.39 |
8.27 |
31.59 |
24.74 |
2.33 6.8 |
|
WSR01 |
20210317 Cloudy |
Moderate |
Mid-Ebb |
S |
4.15 |
15:44 |
9.84 |
8.43 |
31.65 |
24.63 |
2.47 2.5 |
|
WSR01 |
20210317 Cloudy |
Moderate |
Mid-Ebb |
S |
1.00 |
15:45 |
8.87 |
8.42 |
30.93 |
24.79 |
2.57 3.0 |
|
WSR01 |
20210317 Cloudy |
Moderate |
Mid-Ebb |
S |
1.00 |
15:45 |
8.58 |
8.35 |
30.80 |
24.65 |
2.33 3.7 |
|
WSR01 |
20210317 Cloudy |
Moderate |
Mid-Ebb |
B |
7.30 |
15:43 |
8.75 |
8.3 |
30.52 |
24.88 |
2.16 4.0 |
|
WSR01 |
20210317 Cloudy |
Moderate |
Mid-Ebb |
B |
7.30 |
15:43 |
9 |
8.37 |
30.91 |
25.01 |
2.02 3.1 |
|
WSR01 |
20210319 Cloudy |
Moderate |
Mid-Ebb |
S |
4.15 |
16:41 |
8.58 |
8.28 |
30.64 |
24.25 |
1.90 2.5 |
|
WSR01 |
20210319 Cloudy |
Moderate |
Mid-Ebb |
S |
4.15 |
16:41 |
8.66 |
8.30 |
31.52 |
24.33 |
2.02 2.6 |
|
WSR01 |
20210319 Cloudy |
Moderate |
Mid-Ebb |
S |
1.00 |
16:42 |
9.23 |
8.36 |
31.10 |
24.38 |
1.94 2.5 |
|
WSR01 |
20210319 Cloudy |
Moderate |
Mid-Ebb |
S |
1.00 |
16:42 |
8.93 |
8.37 |
31.46 |
24.15 |
2.14 2.5 |
|
WSR01 |
20210319 Cloudy |
Moderate |
Mid-Ebb |
B |
7.30 |
16:40 |
9.79 |
8.48 |
30.70 |
24.33 |
1.89 2.5 |
|
WSR01 |
20210319 Cloudy |
Moderate |
Mid-Ebb |
B |
7.30 |
16:40 |
9.76 |
8.25 |
30.45 |
24.33 |
1.79 2.5 |
|
WSR01 |
20210323 Cloudy |
Moderate |
Mid-Ebb |
S |
4.70 |
18:31 |
10.99 |
8.50 |
30.96 |
20.24 |
2.45 2.7 |
|
WSR01 |
20210323 Cloudy |
Moderate |
Mid-Ebb |
S |
4.70 |
18:31 |
10.12 |
8.57 |
30.93 |
20.44 |
2.77 2.9 |
|
WSR01 |
20210323 Cloudy |
Moderate |
Mid-Ebb |
S |
1.00 |
18:32 |
9.52 |
8.63 |
30.96 |
20.43 |
2.79 2.5 |
|
WSR01 |
20210323 Cloudy |
Moderate |
Mid-Ebb |
S |
1.00 |
18:32 |
9.15 |
8.45 |
31.12 |
20.27 |
2.70 2.7 |
|
WSR01 |
20210323 Cloudy |
Moderate |
Mid-Ebb |
B |
8.40 |
18:30 |
10.37 |
8.45 |
30.78 |
20.27 |
2.52 2.5 |
|
WSR01 |
20210323 Cloudy |
Moderate |
Mid-Ebb |
B |
8.40 |
18:30 |
9.42 |
8.57 |
30.71 |
20.30 |
2.28 2.7 |
|
Location |
Date (YYYYMMDD) |
Weather |
Sea Condition |
Tidal |
Water Level |
Depth (m) |
Time (hh:mm) |
DO (mg/L) |
pH |
Sal (ppt) |
Temp (¢XC) |
Turbidty (NTU) note 1 |
SS (mg/L) |
|
WSR01 |
20210325 Cloudy |
Moderate |
Mid-Ebb |
S |
4.75 |
11:39 |
9.91 |
8.32 |
30.59 |
26.43 |
1.85 3.7 |
||||
|
WSR01 |
20210325 Cloudy |
Moderate |
Mid-Ebb |
S |
4.75 |
11:39 |
10.09 |
8.43 |
30.53 |
26.39 |
2.05 4.4 |
||||
|
WSR01 |
20210325 Cloudy |
Moderate |
Mid-Ebb |
S |
1.00 |
11:40 |
9.94 |
8.33 |
31.45 |
26.38 |
2.38 3.5 |
||||
|
WSR01 |
20210325 Cloudy |
Moderate |
Mid-Ebb |
S |
1.00 |
11:40 |
9.12 |
8.51 |
30.89 |
26.53 |
2.62 3.2 |
||||
|
WSR01 |
20210325 Cloudy |
Moderate |
Mid-Ebb |
B |
8.50 |
11:38 |
9.19 |
8.58 |
31.70 |
26.62 |
1.94 3.4 |
||||
|
WSR01 |
20210325 Cloudy |
Moderate |
Mid-Ebb |
B |
8.50 |
11:38 |
9.98 |
8.34 |
30.62 |
26.43 |
2.27 3.6 |
||||
|
WSR01 |
20210327 Sunny |
Moderate |
Mid-Ebb |
S |
4.55 |
12:36 |
8.80 |
8.47 |
29.99 |
24.90 |
2.42 3.1 |
||||
|
WSR01 |
20210327 Sunny |
Moderate |
Mid-Ebb |
S |
4.55 |
12:36 |
8.83 |
8.38 |
29.71 |
24.91 |
2.16 2.9 |
||||
|
WSR01 |
20210327 Sunny |
Moderate |
Mid-Ebb |
S |
1.00 |
12:37 |
8.21 |
8.24 |
29.74 |
25.09 |
2.59 3.7 |
||||
|
WSR01 |
20210327 Sunny |
Moderate |
Mid-Ebb |
S |
1.00 |
12:37 |
8.33 |
8.36 |
29.35 |
25.00 |
2.88 3.4 |
||||
|
WSR01 |
20210327 Sunny |
Moderate |
Mid-Ebb |
B |
8.10 |
12:35 |
9.23 |
8.47 |
29.37 |
24.79 |
1.59 4.0 |
||||
|
WSR01 |
20210327 Sunny |
Moderate |
Mid-Ebb |
B |
8.10 |
12:35 |
9.28 |
8.50 |
29.93 |
25.02 |
1.54 3.7 |
||||
|
WSR01 |
20210330 Sunny |
Moderate |
Mid-Ebb |
S |
4.25 |
14:37 |
7.50 |
8.17 |
31.21 |
27.76 |
1.81 4.3 |
||||
|
WSR01 |
20210330 Sunny |
Moderate |
Mid-Ebb |
S |
4.25 |
14:37 |
8.12 |
8.35 |
31.88 |
27.78 |
1.95 2.9 |
||||
|
WSR01 |
20210330 Sunny |
Moderate |
Mid-Ebb |
S |
1.00 |
14:38 |
7.96 |
8.38 |
31.53 |
27.76 |
2.71 2.9 |
||||
|
WSR01 |
20210330 Sunny |
Moderate |
Mid-Ebb |
S |
1.00 |
14:38 |
8.25 |
8.17 |
31.24 |
27.78 |
2.80 3.8 |
||||
|
WSR01 |
20210330 Sunny |
Moderate |
Mid-Ebb |
B |
7.50 |
14:36 |
8.77 |
8.37 |
31.16 |
27.86 |
2.01 3.3 |
||||
|
WSR01 |
20210330 Sunny |
Moderate |
Mid-Ebb |
B |
7.50 |
14:36 |
7.60 |
8.47 |
31.56 |
27.96 |
1.86 2.9 |
||||
|
WSR02 |
20210301 |
Cloudy |
Moderate |
Mid-Ebb |
S |
4.85 |
14:02 |
9.94 |
8.46 |
26.24 |
21.96 |
2.64 |
2.5 |
||
|
WSR02 |
20210301 |
Cloudy |
Moderate |
Mid-Ebb |
S |
4.85 |
14:02 |
9.88 |
8.32 |
26.39 |
22.08 |
2.06 |
2.5 |
||
|
WSR02 |
20210301 |
Cloudy |
Moderate |
Mid-Ebb |
S |
1.00 |
14:03 |
10.84 |
8.44 |
26.34 |
22.12 |
2.68 |
2.5 |
||
|
WSR02 |
20210301 |
Cloudy |
Moderate |
Mid-Ebb |
S |
1.00 |
14:03 |
10.28 |
8.41 |
26.33 |
21.84 |
2.62 |
2.5 |
||
|
WSR02 |
20210301 |
Cloudy |
Moderate |
Mid-Ebb |
B |
8.70 |
14:01 |
10.89 |
8.48 |
26.96 |
22.16 |
2.31 |
2.5 |
||
|
WSR02 |
20210301 |
Cloudy |
Moderate |
Mid-Ebb |
B |
8.70 |
14:01 |
10.49 |
8.50 |
26.20 |
21.98 |
2.09 |
2.5 |
||
|
WSR02 |
20210303 |
Cloudy |
Moderate |
Mid-Ebb |
S |
4.85 |
15:29 |
9.01 |
8.46 |
30.56 |
20.18 |
2.59 |
2.5 |
||
|
WSR02 |
20210303 |
Cloudy |
Moderate |
Mid-Ebb |
S |
4.85 |
15:29 |
9.23 |
8.30 |
30.44 |
19.99 |
2.45 |
4.5 |
||
|
WSR02 |
20210303 |
Cloudy |
Moderate |
Mid-Ebb |
S |
1.00 |
15:30 |
8.88 |
8.22 |
31.08 |
19.92 |
2.51 |
4.6 |
||
|
Location |
Date (YYYYMMDD) |
Weather |
Sea Condition |
Tidal |
Water Level |
Depth (m) |
Time (hh:mm) |
DO (mg/L) |
pH |
Sal (ppt) |
Temp (¢XC) |
Turbidty (NTU) note 1 |
SS (mg/L) |
|
WSR02 |
20210303 |
Cloudy |
Moderate |
Mid-Ebb |
S |
1.00 |
15:30 |
9.06 |
8.24 |
30.77 |
20.09 |
2.61 |
3.2 |
|
WSR02 |
20210303 |
Cloudy |
Moderate |
Mid-Ebb |
B |
8.70 |
15:28 |
8.67 |
8.35 |
30.78 |
20.04 |
2.27 |
3.6 |
|
WSR02 |
20210303 |
Cloudy |
Moderate |
Mid-Ebb |
B |
8.70 |
15:28 |
9.36 |
8.47 |
30.56 |
20.10 |
2.42 |
3.7 |
|
WSR02 |
20210305 |
Cloudy |
Moderate |
Mid-Ebb |
S |
4.70 |
17:13 |
8.63 |
8.62 |
29.25 |
20.32 |
2.22 |
4.3 |
|
WSR02 |
20210305 |
Cloudy |
Moderate |
Mid-Ebb |
S |
4.70 |
17:13 |
9.37 |
8.56 |
30.12 |
20.36 |
2.40 |
5.4 |
|
WSR02 |
20210305 |
Cloudy |
Moderate |
Mid-Ebb |
S |
1.00 |
17:14 |
9.74 |
8.57 |
29.99 |
20.28 |
1.99 |
2.5 |
|
WSR02 |
20210305 |
Cloudy |
Moderate |
Mid-Ebb |
S |
1.00 |
17:14 |
8.71 |
8.61 |
30.07 |
20.23 |
2.38 |
3.1 |
|
WSR02 |
20210305 |
Cloudy |
Moderate |
Mid-Ebb |
B |
8.40 |
17:12 |
9.58 |
8.50 |
29.12 |
20.30 |
1.77 |
2.6 |
|
WSR02 |
20210305 |
Cloudy |
Moderate |
Mid-Ebb |
B |
8.40 |
17:12 |
9.57 |
8.41 |
28.91 |
20.29 |
1.51 |
3.3 |
|
WSR02 |
20210308 |
Cloudy |
Moderate |
Mid-Ebb |
S |
4.85 |
10:02 |
8.74 |
8.27 |
30.18 |
21.75 |
2.79 |
2.6 |
|
WSR02 |
20210308 |
Cloudy |
Moderate |
Mid-Ebb |
S |
4.85 |
10:02 |
9.13 |
8.61 |
30.07 |
21.56 |
2.57 |
2.5 |
|
WSR02 |
20210308 |
Cloudy |
Moderate |
Mid-Ebb |
S |
1.00 |
10:03 |
9.75 |
8.61 |
29.83 |
21.79 |
3.09 |
2.7 |
|
WSR02 |
20210308 |
Cloudy |
Moderate |
Mid-Ebb |
S |
1.00 |
10:03 |
8.08 |
8.38 |
29.72 |
21.78 |
2.69 |
2.6 |
|
WSR02 |
20210308 |
Cloudy |
Moderate |
Mid-Ebb |
B |
8.70 |
10:01 |
9.41 |
8.52 |
30.53 |
21.71 |
2.61 |
2.5 |
|
WSR02 |
20210308 |
Cloudy |
Moderate |
Mid-Ebb |
B |
8.70 |
10:01 |
9.20 |
8.52 |
29.63 |
21.77 |
2.26 |
2.5 |
|
WSR02 |
20210310 |
Cloudy |
Moderate |
Mid-Ebb |
S |
4.50 |
11:35 |
10.80 |
8.21 |
30.86 |
22.26 |
2.78 |
3.6 |
|
WSR02 |
20210310 |
Cloudy |
Moderate |
Mid-Ebb |
S |
4.50 |
11:35 |
10.46 |
8.49 |
31.50 |
21.87 |
2.65 |
3.1 |
|
WSR02 |
20210310 |
Cloudy |
Moderate |
Mid-Ebb |
S |
1.00 |
11:36 |
9.50 |
8.50 |
30.41 |
22.20 |
2.84 |
2.8 |
|
WSR02 |
20210310 |
Cloudy |
Moderate |
Mid-Ebb |
S |
1.00 |
11:36 |
10.88 |
8.50 |
31.23 |
22.24 |
2.58 |
3.8 |
|
WSR02 |
20210310 |
Cloudy |
Moderate |
Mid-Ebb |
B |
8.00 |
11:34 |
10.43 |
8.43 |
31.15 |
22.22 |
1.99 |
2.5 |
|
WSR02 |
20210310 |
Cloudy |
Moderate |
Mid-Ebb |
B |
8.00 |
11:34 |
10.28 |
8.50 |
31.17 |
21.90 |
2.34 |
3.8 |
|
WSR02 |
20210312 |
Cloudy |
Moderate |
Mid-Ebb |
S |
4.95 |
12:48 |
9.68 |
8.55 |
30.04 |
25.01 |
2.10 |
4.1 |
|
WSR02 |
20210312 |
Cloudy |
Moderate |
Mid-Ebb |
S |
4.95 |
12:48 |
9.35 |
8.56 |
29.81 |
24.80 |
2.26 |
3.0 |
|
WSR02 |
20210312 |
Cloudy |
Moderate |
Mid-Ebb |
S |
1.00 |
12:49 |
9.58 |
8.41 |
30.21 |
25.05 |
2.80 |
3.9 |
|
WSR02 |
20210312 |
Cloudy |
Moderate |
Mid-Ebb |
S |
1.00 |
12:49 |
9.64 |
8.50 |
30.07 |
24.83 |
2.80 |
3.8 |
|
WSR02 |
20210312 |
Cloudy |
Moderate |
Mid-Ebb |
B |
8.90 |
12:47 |
10.02 |
8.61 |
30.59 |
24.96 |
2.15 |
3.7 |
|
WSR02 |
20210312 |
Cloudy |
Moderate |
Mid-Ebb |
B |
8.90 |
12:47 |
9.42 |
8.28 |
30.81 |
24.94 |
1.96 |
3.9 |
|
Location |
Date (YYYYMMDD) |
Weather |
Sea Condition |
Tidal |
Water Level |
Depth (m) |
Time (hh:mm) |
DO (mg/L) |
pH |
Sal (ppt) |
Temp (¢XC) |
Turbidty (NTU) note 1 |
SS (mg/L) |
|
WSR02 |
20210315 |
Cloudy |
Moderate |
Mid-Ebb |
S |
4.80 |
14:22 |
10.15 |
8.49 |
31.07 |
24.61 |
1.83 |
2.5 |
|
WSR02 |
20210315 |
Cloudy |
Moderate |
Mid-Ebb |
S |
4.80 |
14:22 |
9.35 |
8.42 |
31.27 |
24.54 |
2.12 |
3.0 |
|
WSR02 |
20210315 |
Cloudy |
Moderate |
Mid-Ebb |
S |
1.00 |
14:23 |
10.18 |
8.22 |
31.25 |
24.52 |
2.75 |
2.5 |
|
WSR02 |
20210315 |
Cloudy |
Moderate |
Mid-Ebb |
S |
1.00 |
14:23 |
10.12 |
8.42 |
30.62 |
24.58 |
2.59 |
2.5 |
|
WSR02 |
20210315 |
Cloudy |
Moderate |
Mid-Ebb |
B |
8.60 |
14:21 |
9.62 |
8.26 |
31.40 |
24.51 |
2.32 |
4.2 |
|
WSR02 |
20210315 |
Cloudy |
Moderate |
Mid-Ebb |
B |
8.60 |
14:21 |
8.60 |
8.48 |
31.61 |
24.63 |
2.35 |
3.6 |
|
WSR02 |
20210317 |
Cloudy |
Moderate |
Mid-Ebb |
S |
4.90 |
15:24 |
10.1 |
8.51 |
31.62 |
25.13 |
2.6 |
3.7 |
|
WSR02 |
20210317 |
Cloudy |
Moderate |
Mid-Ebb |
S |
4.90 |
15:24 |
9.55 |
8.34 |
31.60 |
24.78 |
2.7 |
3.6 |
|
WSR02 |
20210317 |
Cloudy |
Moderate |
Mid-Ebb |
S |
1.00 |
15:25 |
9.88 |
8.4 |
30.68 |
24.85 |
2.78 |
2.6 |
|
WSR02 |
20210317 |
Cloudy |
Moderate |
Mid-Ebb |
S |
1.00 |
15:25 |
8.87 |
8.34 |
30.97 |
24.78 |
2.6 |
2.5 |
|
WSR02 |
20210317 |
Cloudy |
Moderate |
Mid-Ebb |
B |
8.80 |
15:23 |
9.46 |
8.28 |
30.92 |
25.01 |
1.9 |
2.5 |
|
WSR02 |
20210317 |
Cloudy |
Moderate |
Mid-Ebb |
B |
8.80 |
15:23 |
8.78 |
8.41 |
30.39 |
25.02 |
1.78 |
4.3 |
|
WSR02 |
20210319 |
Cloudy |
Moderate |
Mid-Ebb |
S |
4.65 |
16:21 |
8.74 |
8.21 |
30.84 |
24.50 |
2.11 |
2.5 |
|
WSR02 |
20210319 |
Cloudy |
Moderate |
Mid-Ebb |
S |
4.65 |
16:21 |
8.68 |
8.49 |
30.48 |
24.48 |
2.31 |
2.6 |
|
WSR02 |
20210319 |
Cloudy |
Moderate |
Mid-Ebb |
S |
1.00 |
16:22 |
9.41 |
8.39 |
31.39 |
24.49 |
2.28 |
3.0 |
|
WSR02 |
20210319 |
Cloudy |
Moderate |
Mid-Ebb |
S |
1.00 |
16:22 |
8.91 |
8.24 |
30.70 |
24.41 |
1.98 |
2.8 |
|
WSR02 |
20210319 |
Cloudy |
Moderate |
Mid-Ebb |
B |
8.30 |
16:20 |
9.07 |
8.41 |
30.88 |
24.30 |
2.05 |
4.3 |
|
WSR02 |
20210319 |
Cloudy |
Moderate |
Mid-Ebb |
B |
8.30 |
16:20 |
8.64 |
8.26 |
30.64 |
24.46 |
2.05 |
3.0 |
|
WSR02 |
20210323 |
Cloudy |
Moderate |
Mid-Ebb |
S |
4.85 |
18:10 |
10.33 |
8.54 |
30.58 |
20.63 |
2.96 |
2.5 |
|
WSR02 |
20210323 |
Cloudy |
Moderate |
Mid-Ebb |
S |
4.85 |
18:10 |
10.65 |
8.54 |
31.30 |
20.67 |
2.94 |
2.5 |
|
WSR02 |
20210323 |
Cloudy |
Moderate |
Mid-Ebb |
S |
1.00 |
18:11 |
10.79 |
8.38 |
31.07 |
20.61 |
3.00 |
2.5 |
|
WSR02 |
20210323 |
Cloudy |
Moderate |
Mid-Ebb |
S |
1.00 |
18:11 |
9.34 |
8.46 |
30.78 |
20.64 |
2.55 |
2.6 |
|
WSR02 |
20210323 |
Cloudy |
Moderate |
Mid-Ebb |
B |
8.70 |
18:09 |
10.21 |
8.46 |
30.86 |
20.36 |
2.21 |
2.5 |
|
WSR02 |
20210323 |
Cloudy |
Moderate |
Mid-Ebb |
B |
8.70 |
18:09 |
9.61 |
8.35 |
31.17 |
20.59 |
2.01 |
2.7 |
|
WSR02 |
20210325 |
Cloudy |
Moderate |
Mid-Ebb |
S |
4.95 |
11:15 |
10.19 |
8.33 |
31.71 |
26.37 |
1.81 |
2.5 |
|
WSR02 |
20210325 |
Cloudy |
Moderate |
Mid-Ebb |
S |
4.95 |
11:15 |
9.20 |
8.39 |
30.97 |
26.40 |
1.80 |
4.1 |
|
WSR02 |
20210325 |
Cloudy |
Moderate |
Mid-Ebb |
S |
1.00 |
11:16 |
9.64 |
8.41 |
31.08 |
26.70 |
2.15 |
3.2 |
|
Location |
Date (YYYYMMDD) |
Weather |
Sea Condition |
Tidal |
Water Level |
Depth (m) |
Time (hh:mm) |
DO (mg/L) |
pH |
Sal (ppt) |
Temp (¢XC) |
Turbidty (NTU) note 1 |
SS (mg/L) |
|
WSR02 |
20210325 |
Cloudy |
Moderate |
Mid-Ebb |
S |
1.00 |
11:16 |
9.51 |
8.50 |
30.80 |
26.31 |
2.29 |
4.2 |
|||
|
WSR02 |
20210325 |
Cloudy |
Moderate |
Mid-Ebb |
B |
8.90 |
11:14 |
9.93 |
8.53 |
31.51 |
26.64 |
2.16 |
3.4 |
|||
|
WSR02 |
20210325 |
Cloudy |
Moderate |
Mid-Ebb |
B |
8.90 |
11:14 |
9.97 |
8.29 |
31.61 |
26.30 |
2.38 |
2.8 |
|||
|
WSR02 |
20210327 |
Sunny |
Moderate |
Mid-Ebb |
S |
4.65 |
12:15 |
8.80 |
8.43 |
30.49 |
24.99 |
2.32 |
2.9 |
|||
|
WSR02 |
20210327 |
Sunny |
Moderate |
Mid-Ebb |
S |
4.65 |
12:15 |
8.32 |
8.33 |
29.82 |
24.60 |
2.19 |
5.0 |
|||
|
WSR02 |
20210327 |
Sunny |
Moderate |
Mid-Ebb |
S |
1.00 |
12:16 |
9.12 |
8.27 |
30.35 |
24.79 |
2.43 |
2.5 |
|||
|
WSR02 |
20210327 |
Sunny |
Moderate |
Mid-Ebb |
S |
1.00 |
12:16 |
8.21 |
8.36 |
30.00 |
24.98 |
2.81 |
3.8 |
|||
|
WSR02 |
20210327 |
Sunny |
Moderate |
Mid-Ebb |
B |
8.30 |
12:14 |
8.08 |
8.21 |
30.21 |
24.58 |
1.92 |
3.3 |
|||
|
WSR02 |
20210327 |
Sunny |
Moderate |
Mid-Ebb |
B |
8.30 |
12:14 |
9.29 |
8.49 |
30.92 |
24.96 |
1.92 |
4.5 |
|||
|
WSR02 |
20210330 |
Sunny |
Moderate |
Mid-Ebb |
S |
4.65 |
14:16 |
8.12 |
8.45 |
31.86 |
27.78 |
2.10 |
2.9 |
|||
|
WSR02 |
20210330 |
Sunny |
Moderate |
Mid-Ebb |
S |
4.65 |
14:16 |
8.65 |
8.24 |
31.23 |
27.81 |
2.41 |
2.5 |
|||
|
WSR02 |
20210330 |
Sunny |
Moderate |
Mid-Ebb |
S |
1.00 |
14:17 |
8.78 |
8.37 |
31.95 |
27.73 |
2.82 |
2.8 |
|||
|
WSR02 |
20210330 |
Sunny |
Moderate |
Mid-Ebb |
S |
1.00 |
14:17 |
8.10 |
8.34 |
31.34 |
27.83 |
2.52 |
2.5 |
|||
|
WSR02 |
20210330 |
Sunny |
Moderate |
Mid-Ebb |
B |
8.30 |
14:15 |
8.82 |
8.36 |
31.21 |
27.97 |
2.29 |
2.5 |
|||
|
WSR02 |
20210330 |
Sunny |
Moderate |
Mid-Ebb |
B |
8.30 |
14:15 |
7.55 |
8.22 |
31.13 |
27.60 |
2.07 |
2.5 |
|||
|
WSR03 |
20210301 Cloudy |
Moderate |
Mid-Ebb |
S |
4.00 |
13:41 |
10.04 |
8.45 |
26.95 |
21.91 |
2.17 2.5 |
|||||
|
WSR03 |
20210301 Cloudy |
Moderate |
Mid-Ebb |
S |
4.00 |
13:41 |
10.00 |
8.33 |
26.47 |
22.08 |
2.61 2.5 |
|||||
|
WSR03 |
20210301 Cloudy |
Moderate |
Mid-Ebb |
S |
1.00 |
13:42 |
10.23 |
8.27 |
26.29 |
21.96 |
2.13 2.5 |
|||||
|
WSR03 |
20210301 Cloudy |
Moderate |
Mid-Ebb |
S |
1.00 |
13:42 |
10.27 |
8.43 |
26.58 |
21.89 |
2.68 2.5 |
|||||
|
WSR03 |
20210301 Cloudy |
Moderate |
Mid-Ebb |
B |
7.00 |
13:40 |
9.85 |
8.30 |
26.44 |
21.88 |
2.26 2.5 |
|||||
|
WSR03 |
20210301 Cloudy |
Moderate |
Mid-Ebb |
B |
7.00 |
13:40 |
10.70 |
8.29 |
26.82 |
21.97 |
2.19 2.5 |
|||||
|
WSR03 |
20210303 Cloudy |
Moderate |
Mid-Ebb |
S |
3.75 |
15:08 |
10.04 |
8.24 |
30.61 |
20.05 |
1.95 3.5 |
|||||
|
WSR03 |
20210303 Cloudy |
Moderate |
Mid-Ebb |
S |
3.75 |
15:08 |
8.81 |
8.21 |
30.96 |
20.19 |
1.81 4.4 |
|||||
|
WSR03 |
20210303 Cloudy |
Moderate |
Mid-Ebb |
S |
1.00 |
15:09 |
8.92 |
8.42 |
30.80 |
20.33 |
2.53 2.7 |
|||||
|
WSR03 |
20210303 Cloudy |
Moderate |
Mid-Ebb |
S |
1.00 |
15:09 |
9.26 |
8.40 |
30.93 |
20.13 |
2.34 3.7 |
|||||
|
WSR03 |
20210303 Cloudy |
Moderate |
Mid-Ebb |
B |
6.50 |
15:07 |
9.00 |
8.37 |
31.26 |
20.17 |
2.08 4.6 |
|||||
|
WSR03 |
20210303 Cloudy |
Moderate |
Mid-Ebb |
B |
6.50 |
15:07 |
9.11 |
8.31 |
30.42 |
20.29 |
1.83 4.0 |
|||||
|
Location |
Date (YYYYMMDD) |
Weather |
Sea Condition |
Tidal |
Water Level |
Depth (m) |
Time (hh:mm) |
DO (mg/L) |
pH |
Sal (ppt) |
Temp (¢XC) |
Turbidty (NTU) note 1 |
SS (mg/L) |
|
WSR03 |
20210305 Cloudy |
Moderate |
Mid-Ebb |
S |
4.25 |
16:52 |
9.35 |
8.39 |
29.89 |
20.39 |
2.05 3.2 |
|
WSR03 |
20210305 Cloudy |
Moderate |
Mid-Ebb |
S |
4.25 |
16:52 |
9.07 |
8.61 |
28.69 |
20.54 |
1.71 2.8 |
|
WSR03 |
20210305 Cloudy |
Moderate |
Mid-Ebb |
S |
1.00 |
16:53 |
8.40 |
8.44 |
28.73 |
20.22 |
2.16 3.0 |
|
WSR03 |
20210305 Cloudy |
Moderate |
Mid-Ebb |
S |
1.00 |
16:53 |
8.70 |
8.49 |
29.77 |
20.28 |
2.39 2.7 |
|
WSR03 |
20210305 Cloudy |
Moderate |
Mid-Ebb |
B |
7.50 |
16:51 |
8.29 |
8.43 |
29.51 |
20.48 |
1.72 2.8 |
|
WSR03 |
20210305 Cloudy |
Moderate |
Mid-Ebb |
B |
7.50 |
16:51 |
9.62 |
8.60 |
28.80 |
20.52 |
1.80 3.0 |
|
WSR03 |
20210308 Cloudy |
Moderate |
Mid-Ebb |
S |
3.95 |
9:41 |
9.48 |
8.51 |
29.80 |
21.53 |
2.71 2.5 |
|
WSR03 |
20210308 Cloudy |
Moderate |
Mid-Ebb |
S |
3.95 |
9:41 |
8.30 |
8.35 |
30.14 |
21.53 |
2.90 2.5 |
|
WSR03 |
20210308 Cloudy |
Moderate |
Mid-Ebb |
S |
1.00 |
9:42 |
9.49 |
8.50 |
29.97 |
21.49 |
2.53 2.5 |
|
WSR03 |
20210308 Cloudy |
Moderate |
Mid-Ebb |
S |
1.00 |
9:42 |
8.98 |
8.28 |
30.27 |
21.78 |
2.92 2.5 |
|
WSR03 |
20210308 Cloudy |
Moderate |
Mid-Ebb |
B |
6.90 |
9:40 |
8.90 |
8.21 |
30.46 |
21.73 |
2.92 2.6 |
|
WSR03 |
20210308 Cloudy |
Moderate |
Mid-Ebb |
B |
6.90 |
9:40 |
8.69 |
8.40 |
30.13 |
21.68 |
2.52 3.5 |
|
WSR03 |
20210310 Cloudy |
Moderate |
Mid-Ebb |
S |
3.90 |
11:17 |
10.62 |
8.45 |
30.61 |
21.87 |
2.87 3.6 |
|
WSR03 |
20210310 Cloudy |
Moderate |
Mid-Ebb |
S |
3.90 |
11:17 |
10.11 |
8.23 |
30.47 |
21.93 |
2.67 3.0 |
|
WSR03 |
20210310 Cloudy |
Moderate |
Mid-Ebb |
S |
1.00 |
11:18 |
9.92 |
8.24 |
30.64 |
21.88 |
2.25 2.5 |
|
WSR03 |
20210310 Cloudy |
Moderate |
Mid-Ebb |
S |
1.00 |
11:18 |
10.51 |
8.28 |
30.53 |
22.00 |
2.63 3.3 |
|
WSR03 |
20210310 Cloudy |
Moderate |
Mid-Ebb |
B |
6.80 |
11:16 |
10.08 |
8.34 |
30.34 |
21.90 |
2.58 3.2 |
|
WSR03 |
20210310 Cloudy |
Moderate |
Mid-Ebb |
B |
6.80 |
11:16 |
10.10 |
8.40 |
31.54 |
22.17 |
2.64 4.0 |
|
WSR03 |
20210312 Cloudy |
Moderate |
Mid-Ebb |
S |
4.25 |
12:30 |
9.61 |
8.46 |
30.90 |
24.96 |
2.45 3.6 |
|
WSR03 |
20210312 Cloudy |
Moderate |
Mid-Ebb |
S |
4.25 |
12:30 |
9.09 |
8.27 |
30.25 |
24.70 |
2.81 4.0 |
|
WSR03 |
20210312 Cloudy |
Moderate |
Mid-Ebb |
S |
1.00 |
12:31 |
9.93 |
8.22 |
30.31 |
24.91 |
2.31 3.5 |
|
WSR03 |
20210312 Cloudy |
Moderate |
Mid-Ebb |
S |
1.00 |
12:31 |
10.06 |
8.57 |
30.37 |
24.91 |
2.36 3.6 |
|
WSR03 |
20210312 Cloudy |
Moderate |
Mid-Ebb |
B |
7.50 |
12:29 |
9.80 |
8.25 |
30.44 |
24.95 |
2.28 3.8 |
|
WSR03 |
20210312 Cloudy |
Moderate |
Mid-Ebb |
B |
7.50 |
12:29 |
9.11 |
8.25 |
30.52 |
24.87 |
2.40 3.6 |
|
WSR03 |
20210315 Cloudy |
Moderate |
Mid-Ebb |
S |
4.10 |
14:03 |
9.88 |
8.29 |
30.69 |
24.60 |
2.61 2.8 |
|
WSR03 |
20210315 Cloudy |
Moderate |
Mid-Ebb |
S |
4.10 |
14:03 |
9.26 |
8.30 |
30.60 |
24.72 |
2.29 3.3 |
|
WSR03 |
20210315 Cloudy |
Moderate |
Mid-Ebb |
S |
1.00 |
14:04 |
9.74 |
8.30 |
31.53 |
24.74 |
2.43 2.7 |
|
Location |
Date (YYYYMMDD) |
Weather |
Sea Condition |
Tidal |
Water Level |
Depth (m) |
Time (hh:mm) |
DO (mg/L) |
pH |
Sal (ppt) |
Temp (¢XC) |
Turbidty (NTU) note 1 |
SS (mg/L) |
|
WSR03 |
20210315 Cloudy |
Moderate |
Mid-Ebb |
S |
1.00 |
14:04 |
9.80 |
8.35 |
31.10 |
24.80 |
2.69 3.5 |
|
WSR03 |
20210315 Cloudy |
Moderate |
Mid-Ebb |
B |
7.20 |
14:02 |
8.93 |
8.50 |
30.43 |
24.90 |
1.89 3.1 |
|
WSR03 |
20210315 Cloudy |
Moderate |
Mid-Ebb |
B |
7.20 |
14:02 |
9.50 |
8.48 |
30.30 |
24.81 |
1.95 3.5 |
|
WSR03 |
20210317 Cloudy |
Moderate |
Mid-Ebb |
S |
3.75 |
15:07 |
8.81 |
8.36 |
30.49 |
25.05 |
2.61 2.8 |
|
WSR03 |
20210317 Cloudy |
Moderate |
Mid-Ebb |
S |
3.75 |
15:07 |
9.11 |
8.3 |
31.34 |
25.03 |
2.65 3.8 |
|
WSR03 |
20210317 Cloudy |
Moderate |
Mid-Ebb |
S |
1.00 |
15:08 |
8.9 |
8.44 |
31.63 |
24.96 |
2.54 2.5 |
|
WSR03 |
20210317 Cloudy |
Moderate |
Mid-Ebb |
S |
1.00 |
15:08 |
8.74 |
8.32 |
31.20 |
25.17 |
2.58 2.5 |
|
WSR03 |
20210317 Cloudy |
Moderate |
Mid-Ebb |
B |
6.50 |
15:06 |
10.04 |
8.27 |
31.64 |
24.87 |
1.78 3.5 |
|
WSR03 |
20210317 Cloudy |
Moderate |
Mid-Ebb |
B |
6.50 |
15:06 |
9.33 |
8.23 |
31.40 |
24.81 |
1.68 3.1 |
|
WSR03 |
20210319 Cloudy |
Moderate |
Mid-Ebb |
S |
4.20 |
16:04 |
8.81 |
8.44 |
31.17 |
24.42 |
2.38 3.8 |
|
WSR03 |
20210319 Cloudy |
Moderate |
Mid-Ebb |
S |
4.20 |
16:04 |
8.89 |
8.31 |
31.59 |
24.44 |
2.03 2.5 |
|
WSR03 |
20210319 Cloudy |
Moderate |
Mid-Ebb |
S |
1.00 |
16:05 |
10.01 |
8.39 |
30.79 |
24.34 |
2.53 2.5 |
|
WSR03 |
20210319 Cloudy |
Moderate |
Mid-Ebb |
S |
1.00 |
16:05 |
9.47 |
8.48 |
30.92 |
24.52 |
2.29 2.8 |
|
WSR03 |
20210319 Cloudy |
Moderate |
Mid-Ebb |
B |
7.40 |
16:03 |
9.19 |
8.51 |
31.36 |
24.54 |
1.81 3.2 |
|
WSR03 |
20210319 Cloudy |
Moderate |
Mid-Ebb |
B |
7.40 |
16:03 |
9.24 |
8.36 |
31.18 |
24.33 |
1.90 2.9 |
|
WSR03 |
20210323 Cloudy |
Moderate |
Mid-Ebb |
S |
3.80 |
17:49 |
10.42 |
8.57 |
30.53 |
20.56 |
2.52 2.8 |
|
WSR03 |
20210323 Cloudy |
Moderate |
Mid-Ebb |
S |
3.80 |
17:49 |
9.11 |
8.51 |
31.49 |
20.50 |
2.30 2.9 |
|
WSR03 |
20210323 Cloudy |
Moderate |
Mid-Ebb |
S |
1.00 |
17:50 |
10.02 |
8.39 |
31.30 |
20.66 |
2.54 2.8 |
|
WSR03 |
20210323 Cloudy |
Moderate |
Mid-Ebb |
S |
1.00 |
17:50 |
10.76 |
8.42 |
30.76 |
20.59 |
2.77 2.5 |
|
WSR03 |
20210323 Cloudy |
Moderate |
Mid-Ebb |
B |
6.60 |
17:48 |
9.43 |
8.39 |
30.99 |
20.40 |
2.65 2.5 |
|
WSR03 |
20210323 Cloudy |
Moderate |
Mid-Ebb |
B |
6.60 |
17:48 |
10.10 |
8.37 |
31.41 |
20.48 |
2.52 2.6 |
|
WSR03 |
20210325 Cloudy |
Moderate |
Mid-Ebb |
S |
4.20 |
10:57 |
9.89 |
8.32 |
31.68 |
26.71 |
2.36 3.5 |
|
WSR03 |
20210325 Cloudy |
Moderate |
Mid-Ebb |
S |
4.20 |
10:57 |
9.48 |
8.36 |
31.54 |
26.59 |
2.31 3.1 |
|
WSR03 |
20210325 Cloudy |
Moderate |
Mid-Ebb |
S |
1.00 |
10:58 |
9.38 |
8.53 |
31.50 |
26.66 |
2.88 3.5 |
|
WSR03 |
20210325 Cloudy |
Moderate |
Mid-Ebb |
S |
1.00 |
10:58 |
9.46 |
8.31 |
30.54 |
26.35 |
2.55 4.5 |
|
WSR03 |
20210325 Cloudy |
Moderate |
Mid-Ebb |
B |
7.40 |
10:56 |
9.69 |
8.45 |
31.19 |
26.32 |
1.95 3.7 |
|
WSR03 |
20210325 Cloudy |
Moderate |
Mid-Ebb |
B |
7.40 |
10:56 |
9.42 |
8.40 |
31.26 |
26.38 |
1.81 3.4 |
|
Location |
Date (YYYYMMDD) |
Weather |
Sea Condition |
Tidal |
Water Level |
Depth (m) |
Time (hh:mm) |
DO (mg/L) |
pH |
Sal (ppt) |
Temp (¢XC) |
Turbidty (NTU) note 1 |
SS (mg/L) |
|
WSR03 |
20210327 Sunny |
Moderate |
Mid-Ebb |
S |
4.05 |
11:55 |
8.84 |
8.23 |
29.30 |
24.82 |
2.56 2.9 |
|||||
|
WSR03 |
20210327 Sunny |
Moderate |
Mid-Ebb |
S |
4.05 |
11:55 |
9.38 |
8.25 |
29.50 |
24.57 |
2.50 3.2 |
|||||
|
WSR03 |
20210327 Sunny |
Moderate |
Mid-Ebb |
S |
1.00 |
11:56 |
8.21 |
8.28 |
29.88 |
24.64 |
2.35 4.7 |
|||||
|
WSR03 |
20210327 Sunny |
Moderate |
Mid-Ebb |
S |
1.00 |
11:56 |
9.33 |
8.27 |
30.64 |
24.63 |
2.70 3.6 |
|||||
|
WSR03 |
20210327 Sunny |
Moderate |
Mid-Ebb |
B |
7.10 |
11:54 |
9.29 |
8.51 |
30.56 |
24.61 |
2.00 4.3 |
|||||
|
WSR03 |
20210327 Sunny |
Moderate |
Mid-Ebb |
B |
7.10 |
11:54 |
8.31 |
8.32 |
29.87 |
24.76 |
2.19 2.5 |
|||||
|
WSR03 |
20210330 Sunny |
Moderate |
Mid-Ebb |
S |
4.05 |
13:58 |
8.14 |
8.34 |
31.13 |
27.70 |
2.52 2.5 |
|||||
|
WSR03 |
20210330 Sunny |
Moderate |
Mid-Ebb |
S |
4.05 |
13:58 |
7.97 |
8.38 |
31.27 |
27.56 |
2.22 2.5 |
|||||
|
WSR03 |
20210330 Sunny |
Moderate |
Mid-Ebb |
S |
1.00 |
13:59 |
7.66 |
8.39 |
31.19 |
27.66 |
2.31 2.5 |
|||||
|
WSR03 |
20210330 Sunny |
Moderate |
Mid-Ebb |
S |
1.00 |
13:59 |
8.84 |
8.41 |
31.84 |
27.92 |
2.35 2.5 |
|||||
|
WSR03 |
20210330 Sunny |
Moderate |
Mid-Ebb |
B |
7.10 |
13:57 |
8.25 |
8.21 |
31.79 |
27.90 |
1.75 2.5 |
|||||
|
WSR03 |
20210330 Sunny |
Moderate |
Mid-Ebb |
B |
7.10 |
13:57 |
8.73 |
8.43 |
31.34 |
27.96 |
1.85 2.5 |
|||||
|
WSR04 |
20210301 |
Cloudy |
Moderate |
Mid-Ebb |
S |
3.85 |
13:22 |
10.07 |
8.23 |
26.31 |
21.80 |
2.44 |
2.5 |
|||
|
WSR04 |
20210301 |
Cloudy |
Moderate |
Mid-Ebb |
S |
3.85 |
13:22 |
10.21 |
8.50 |
26.42 |
21.78 |
2.03 |
2.5 |
|||
|
WSR04 |
20210301 |
Cloudy |
Moderate |
Mid-Ebb |
S |
1.00 |
13:23 |
10.74 |
8.23 |
26.41 |
21.74 |
2.47 |
2.5 |
|||
|
WSR04 |
20210301 |
Cloudy |
Moderate |
Mid-Ebb |
S |
1.00 |
13:23 |
10.71 |
8.50 |
26.32 |
21.70 |
2.86 |
2.5 |
|||
|
WSR04 |
20210301 |
Cloudy |
Moderate |
Mid-Ebb |
B |
6.70 |
13:21 |
9.42 |
8.44 |
26.98 |
21.73 |
1.72 |
2.5 |
|||
|
WSR04 |
20210301 |
Cloudy |
Moderate |
Mid-Ebb |
B |
6.70 |
13:21 |
9.70 |
8.24 |
26.75 |
21.93 |
2.18 |
2.5 |
|||
|
WSR04 |
20210303 |
Cloudy |
Moderate |
Mid-Ebb |
S |
3.40 |
14:47 |
8.62 |
8.47 |
30.59 |
20.24 |
2.07 |
3.6 |
|||
|
WSR04 |
20210303 |
Cloudy |
Moderate |
Mid-Ebb |
S |
3.40 |
14:47 |
9.90 |
8.47 |
31.53 |
20.21 |
1.85 |
3.4 |
|||
|
WSR04 |
20210303 |
Cloudy |
Moderate |
Mid-Ebb |
S |
1.00 |
14:48 |
8.85 |
8.31 |
30.53 |
20.10 |
2.14 |
3.8 |
|||
|
WSR04 |
20210303 |
Cloudy |
Moderate |
Mid-Ebb |
S |
1.00 |
14:48 |
8.59 |
8.28 |
31.58 |
20.23 |
2.4 |
4.1 |
|||
|
WSR04 |
20210303 |
Cloudy |
Moderate |
Mid-Ebb |
B |
5.80 |
14:46 |
9.27 |
8.30 |
30.79 |
20.21 |
2.42 |
2.5 |
|||
|
WSR04 |
20210303 |
Cloudy |
Moderate |
Mid-Ebb |
B |
5.80 |
14:46 |
9.81 |
8.46 |
30.93 |
20.23 |
2.12 |
3.1 |
|||
|
WSR04 |
20210305 |
Cloudy |
Moderate |
Mid-Ebb |
S |
3.45 |
16:33 |
9.34 |
8.60 |
28.92 |
20.52 |
2.10 |
2.6 |
|||
|
WSR04 |
20210305 |
Cloudy |
Moderate |
Mid-Ebb |
S |
3.45 |
16:33 |
9.21 |
8.37 |
29.12 |
20.35 |
1.98 |
3.7 |
|||
|
WSR04 |
20210305 |
Cloudy |
Moderate |
Mid-Ebb |
S |
1.00 |
16:34 |
8.68 |
8.42 |
29.50 |
20.53 |
1.96 |
3.3 |
|||
|
Location |
Date (YYYYMMDD) |
Weather |
Sea Condition |
Tidal |
Water Level |
Depth (m) |
Time (hh:mm) |
DO (mg/L) |
pH |
Sal (ppt) |
Temp (¢XC) |
Turbidty (NTU) note 1 |
SS (mg/L) |
|
WSR04 |
20210305 |
Cloudy |
Moderate |
Mid-Ebb |
S |
1.00 |
16:34 |
9.18 |
8.41 |
29.23 |
20.60 |
1.93 |
2.5 |
|
WSR04 |
20210305 |
Cloudy |
Moderate |
Mid-Ebb |
B |
5.90 |
16:32 |
8.45 |
8.56 |
29.83 |
20.27 |
1.67 |
2.5 |
|
WSR04 |
20210305 |
Cloudy |
Moderate |
Mid-Ebb |
B |
5.90 |
16:32 |
9.12 |
8.50 |
30.16 |
20.40 |
1.49 |
2.8 |
|
WSR04 |
20210308 |
Cloudy |
Moderate |
Mid-Ebb |
S |
3.35 |
9:22 |
9.24 |
8.61 |
30.11 |
21.65 |
2.29 |
2.8 |
|
WSR04 |
20210308 |
Cloudy |
Moderate |
Mid-Ebb |
S |
3.35 |
9:22 |
9.59 |
8.55 |
30.48 |
21.72 |
2.66 |
3.1 |
|
WSR04 |
20210308 |
Cloudy |
Moderate |
Mid-Ebb |
S |
1.00 |
9:23 |
8.59 |
8.59 |
30.29 |
21.36 |
3.10 |
2.5 |
|
WSR04 |
20210308 |
Cloudy |
Moderate |
Mid-Ebb |
S |
1.00 |
9:23 |
9.21 |
8.59 |
30.51 |
21.63 |
3.02 |
3.3 |
|
WSR04 |
20210308 |
Cloudy |
Moderate |
Mid-Ebb |
B |
5.70 |
9:21 |
9.72 |
8.38 |
29.93 |
21.70 |
2.09 |
3.0 |
|
WSR04 |
20210308 |
Cloudy |
Moderate |
Mid-Ebb |
B |
5.70 |
9:21 |
8.60 |
8.58 |
29.79 |
21.65 |
1.82 |
4.5 |
|
WSR04 |
20210310 |
Cloudy |
Moderate |
Mid-Ebb |
S |
3.45 |
11:02 |
10.00 |
8.43 |
30.90 |
22.03 |
2.83 |
3.1 |
|
WSR04 |
20210310 |
Cloudy |
Moderate |
Mid-Ebb |
S |
3.45 |
11:02 |
10.30 |
8.27 |
30.34 |
22.01 |
2.60 |
2.5 |
|
WSR04 |
20210310 |
Cloudy |
Moderate |
Mid-Ebb |
S |
1.00 |
11:03 |
10.27 |
8.31 |
31.22 |
21.92 |
2.86 |
3.4 |
|
WSR04 |
20210310 |
Cloudy |
Moderate |
Mid-Ebb |
S |
1.00 |
11:03 |
10.82 |
8.27 |
30.31 |
22.02 |
2.47 |
3.5 |
|
WSR04 |
20210310 |
Cloudy |
Moderate |
Mid-Ebb |
B |
5.90 |
11:01 |
10.73 |
8.24 |
31.06 |
21.79 |
2.39 |
3.6 |
|
WSR04 |
20210310 |
Cloudy |
Moderate |
Mid-Ebb |
B |
5.90 |
11:01 |
9.40 |
8.33 |
30.88 |
22.09 |
2.11 |
4.3 |
|
WSR04 |
20210312 |
Cloudy |
Moderate |
Mid-Ebb |
S |
3.40 |
12:12 |
10.12 |
8.38 |
30.12 |
24.68 |
2.50 |
4.0 |
|
WSR04 |
20210312 |
Cloudy |
Moderate |
Mid-Ebb |
S |
3.40 |
12:12 |
9.05 |
8.56 |
30.51 |
24.67 |
2.18 |
4.3 |
|
WSR04 |
20210312 |
Cloudy |
Moderate |
Mid-Ebb |
S |
1.00 |
12:13 |
9.05 |
8.24 |
30.61 |
24.79 |
2.90 |
3.6 |
|
WSR04 |
20210312 |
Cloudy |
Moderate |
Mid-Ebb |
S |
1.00 |
12:13 |
9.75 |
8.57 |
29.84 |
24.70 |
2.42 |
3.9 |
|
WSR04 |
20210312 |
Cloudy |
Moderate |
Mid-Ebb |
B |
5.80 |
12:11 |
8.99 |
8.46 |
30.69 |
24.69 |
2.11 |
3.6 |
|
WSR04 |
20210312 |
Cloudy |
Moderate |
Mid-Ebb |
B |
5.80 |
12:11 |
9.09 |
8.28 |
29.99 |
24.61 |
1.95 |
2.5 |
|
WSR04 |
20210315 |
Cloudy |
Moderate |
Mid-Ebb |
S |
3.55 |
13:48 |
9.11 |
8.49 |
30.94 |
24.78 |
1.79 |
3.1 |
|
WSR04 |
20210315 |
Cloudy |
Moderate |
Mid-Ebb |
S |
3.55 |
13:48 |
8.93 |
8.35 |
31.61 |
24.44 |
2.02 |
3.7 |
|
WSR04 |
20210315 |
Cloudy |
Moderate |
Mid-Ebb |
S |
1.00 |
13:49 |
10.04 |
8.37 |
31.48 |
24.77 |
2.61 |
2.5 |
|
WSR04 |
20210315 |
Cloudy |
Moderate |
Mid-Ebb |
S |
1.00 |
13:49 |
8.60 |
8.27 |
30.91 |
24.66 |
2.54 |
2.7 |
|
WSR04 |
20210315 |
Cloudy |
Moderate |
Mid-Ebb |
B |
6.10 |
13:47 |
8.75 |
8.30 |
30.30 |
24.45 |
2.23 |
2.5 |
|
WSR04 |
20210315 |
Cloudy |
Moderate |
Mid-Ebb |
B |
6.10 |
13:47 |
8.68 |
8.47 |
31.27 |
24.74 |
2.16 |
2.5 |
|
Location |
Date (YYYYMMDD) |
Weather |
Sea Condition |
Tidal |
Water Level |
Depth (m) |
Time (hh:mm) |
DO (mg/L) |
pH |
Sal (ppt) |
Temp (¢XC) |
Turbidty (NTU) note 1 |
SS (mg/L) |
|
WSR04 |
20210317 |
Cloudy |
Moderate |
Mid-Ebb |
S |
3.90 |
14:52 |
8.95 |
8.26 |
30.57 |
25.34 |
2.29 |
3.1 |
|
WSR04 |
20210317 |
Cloudy |
Moderate |
Mid-Ebb |
S |
3.90 |
14:52 |
10.05 |
8.5 |
31.21 |
24.94 |
2.29 |
4.2 |
|
WSR04 |
20210317 |
Cloudy |
Moderate |
Mid-Ebb |
S |
1.00 |
14:53 |
9.77 |
8.51 |
30.98 |
24.94 |
2.55 |
3.2 |
|
WSR04 |
20210317 |
Cloudy |
Moderate |
Mid-Ebb |
S |
1.00 |
14:53 |
9.01 |
8.51 |
30.50 |
25.07 |
2.87 |
4.0 |
|
WSR04 |
20210317 |
Cloudy |
Moderate |
Mid-Ebb |
B |
6.80 |
14:51 |
8.99 |
8.37 |
30.65 |
25.18 |
2.01 |
3.4 |
|
WSR04 |
20210317 |
Cloudy |
Moderate |
Mid-Ebb |
B |
6.80 |
14:51 |
10.19 |
8.45 |
30.56 |
25.08 |
2.4 |
3.2 |
|
WSR04 |
20210319 |
Cloudy |
Moderate |
Mid-Ebb |
S |
3.70 |
15:47 |
8.88 |
8.29 |
30.32 |
24.42 |
2.06 |
2.7 |
|
WSR04 |
20210319 |
Cloudy |
Moderate |
Mid-Ebb |
S |
3.70 |
15:47 |
8.96 |
8.39 |
31.51 |
24.40 |
2.34 |
3.2 |
|
WSR04 |
20210319 |
Cloudy |
Moderate |
Mid-Ebb |
S |
1.00 |
15:48 |
8.80 |
8.32 |
31.17 |
24.52 |
2.26 |
2.9 |
|
WSR04 |
20210319 |
Cloudy |
Moderate |
Mid-Ebb |
S |
1.00 |
15:48 |
8.86 |
8.31 |
30.82 |
24.50 |
2.34 |
4.0 |
|
WSR04 |
20210319 |
Cloudy |
Moderate |
Mid-Ebb |
B |
6.40 |
15:46 |
8.70 |
8.41 |
30.45 |
24.37 |
2.21 |
2.8 |
|
WSR04 |
20210319 |
Cloudy |
Moderate |
Mid-Ebb |
B |
6.40 |
15:46 |
9.21 |
8.51 |
30.55 |
24.51 |
1.97 |
2.8 |
|
WSR04 |
20210323 |
Cloudy |
Moderate |
Mid-Ebb |
S |
3.40 |
17:34 |
10.75 |
8.38 |
30.99 |
20.86 |
2.82 |
2.8 |
|
WSR04 |
20210323 |
Cloudy |
Moderate |
Mid-Ebb |
S |
3.40 |
17:34 |
9.13 |
8.51 |
31.10 |
20.70 |
2.58 |
2.6 |
|
WSR04 |
20210323 |
Cloudy |
Moderate |
Mid-Ebb |
S |
1.00 |
17:35 |
9.58 |
8.58 |
30.56 |
20.71 |
2.74 |
2.8 |
|
WSR04 |
20210323 |
Cloudy |
Moderate |
Mid-Ebb |
S |
1.00 |
17:35 |
9.04 |
8.46 |
30.71 |
20.80 |
2.45 |
2.5 |
|
WSR04 |
20210323 |
Cloudy |
Moderate |
Mid-Ebb |
B |
5.80 |
17:33 |
10.59 |
8.59 |
31.31 |
20.82 |
2.41 |
2.5 |
|
WSR04 |
20210323 |
Cloudy |
Moderate |
Mid-Ebb |
B |
5.80 |
17:33 |
9.50 |
8.49 |
30.82 |
20.61 |
2.56 |
2.5 |
|
WSR04 |
20210325 |
Cloudy |
Moderate |
Mid-Ebb |
S |
3.65 |
10:40 |
9.91 |
8.39 |
30.53 |
26.43 |
2.25 |
3.0 |
|
WSR04 |
20210325 |
Cloudy |
Moderate |
Mid-Ebb |
S |
3.65 |
10:40 |
9.59 |
8.30 |
30.62 |
26.57 |
2.56 |
3.5 |
|
WSR04 |
20210325 |
Cloudy |
Moderate |
Mid-Ebb |
S |
1.00 |
10:41 |
10.07 |
8.57 |
30.70 |
26.60 |
2.46 |
3.8 |
|
WSR04 |
20210325 |
Cloudy |
Moderate |
Mid-Ebb |
S |
1.00 |
10:41 |
9.58 |
8.53 |
30.55 |
26.56 |
2.72 |
3.9 |
|
WSR04 |
20210325 |
Cloudy |
Moderate |
Mid-Ebb |
B |
6.30 |
10:39 |
9.16 |
8.31 |
31.67 |
26.38 |
1.82 |
4.2 |
|
WSR04 |
20210325 |
Cloudy |
Moderate |
Mid-Ebb |
B |
6.30 |
10:39 |
9.69 |
8.46 |
31.59 |
26.60 |
1.91 |
5.1 |
|
WSR04 |
20210327 |
Sunny |
Moderate |
Mid-Ebb |
S |
3.75 |
11:40 |
9.08 |
8.44 |
29.66 |
24.56 |
2.31 |
2.5 |
|
WSR04 |
20210327 |
Sunny |
Moderate |
Mid-Ebb |
S |
3.75 |
11:40 |
8.52 |
8.21 |
29.31 |
24.87 |
2.65 |
2.5 |
|
WSR04 |
20210327 |
Sunny |
Moderate |
Mid-Ebb |
S |
1.00 |
11:41 |
8.53 |
8.48 |
29.68 |
24.80 |
2.67 |
2.5 |
|
Location |
Date (YYYYMMDD) |
Weather |
Sea Condition |
Tidal |
Water Level |
Depth (m) |
Time (hh:mm) |
DO (mg/L) |
pH |
Sal (ppt) |
Temp (¢XC) |
Turbidty (NTU) note 1 |
SS (mg/L) |
|
WSR04 |
20210327 |
Sunny |
Moderate |
Mid-Ebb |
S |
1.00 |
11:41 |
8.82 |
8.37 |
30.62 |
24.56 |
2.86 |
2.5 |
|
WSR04 |
20210327 |
Sunny |
Moderate |
Mid-Ebb |
B |
6.50 |
11:39 |
9.41 |
8.46 |
29.87 |
24.65 |
1.74 |
2.5 |
|
WSR04 |
20210327 |
Sunny |
Moderate |
Mid-Ebb |
B |
6.50 |
11:39 |
8.31 |
8.48 |
29.58 |
24.91 |
1.69 |
2.5 |
|
WSR04 |
20210330 |
Sunny |
Moderate |
Mid-Ebb |
S |
3.85 |
13:43 |
7.54 |
8.25 |
31.39 |
27.56 |
2.08 |
2.5 |
|
WSR04 |
20210330 |
Sunny |
Moderate |
Mid-Ebb |
S |
3.85 |
13:43 |
8.20 |
8.43 |
31.70 |
27.57 |
2.25 |
2.5 |
|
WSR04 |
20210330 |
Sunny |
Moderate |
Mid-Ebb |
S |
1.00 |
13:44 |
8.51 |
8.48 |
31.73 |
27.89 |
2.52 |
2.5 |
|
WSR04 |
20210330 |
Sunny |
Moderate |
Mid-Ebb |
S |
1.00 |
13:44 |
7.95 |
8.39 |
31.79 |
27.61 |
2.83 |
2.5 |
|
WSR04 |
20210330 |
Sunny |
Moderate |
Mid-Ebb |
B |
6.70 |
13:42 |
7.63 |
8.29 |
31.94 |
27.89 |
2.31 |
2.5 |
|
WSR04 |
20210330 |
Sunny |
Moderate |
Mid-Ebb |
B |
6.70 |
13:42 |
8.15 |
8.28 |
31.71 |
27.68 |
2.03 |
2.5 |
|
WSR16 |
20210301 |
Cloudy |
Moderate |
Mid-Ebb |
S |
8.40 |
12:53 |
10.38 |
8.25 |
26.28 |
21.53 |
2.61 |
2.5 |
|
WSR16 |
20210301 |
Cloudy |
Moderate |
Mid-Ebb |
S |
8.40 |
12:53 |
10.94 |
8.31 |
26.39 |
21.65 |
1.98 |
2.5 |
|
WSR16 |
20210301 |
Cloudy |
Moderate |
Mid-Ebb |
S |
1.00 |
12:54 |
9.63 |
8.30 |
26.71 |
21.62 |
2.14 |
2.5 |
|
WSR16 |
20210301 |
Cloudy |
Moderate |
Mid-Ebb |
S |
1.00 |
12:54 |
10.87 |
8.48 |
26.85 |
21.53 |
2.88 |
2.5 |
|
WSR16 |
20210301 |
Cloudy |
Moderate |
Mid-Ebb |
B |
15.80 |
12:52 |
10.95 |
8.49 |
26.90 |
21.55 |
1.84 |
2.5 |
|
WSR16 |
20210301 |
Cloudy |
Moderate |
Mid-Ebb |
B |
15.80 |
12:52 |
10.83 |
8.51 |
26.22 |
21.66 |
1.66 |
2.5 |
|
WSR16 |
20210303 |
Cloudy |
Moderate |
Mid-Ebb |
S |
7.90 |
14:16 |
9.54 |
8.24 |
30.64 |
20.19 |
1.48 |
3.0 |
|
WSR16 |
20210303 |
Cloudy |
Moderate |
Mid-Ebb |
S |
7.90 |
14:16 |
10.19 |
8.50 |
30.74 |
20.05 |
1.76 |
2.9 |
|
WSR16 |
20210303 |
Cloudy |
Moderate |
Mid-Ebb |
S |
1.00 |
14:17 |
9.83 |
8.36 |
30.68 |
20.04 |
1.85 |
3.1 |
|
WSR16 |
20210303 |
Cloudy |
Moderate |
Mid-Ebb |
S |
1.00 |
14:17 |
9.46 |
8.31 |
31.28 |
20.33 |
2.15 |
3.0 |
|
WSR16 |
20210303 |
Cloudy |
Moderate |
Mid-Ebb |
B |
14.80 |
14:15 |
9.28 |
8.27 |
30.36 |
20.21 |
1.59 |
2.9 |
|
WSR16 |
20210303 |
Cloudy |
Moderate |
Mid-Ebb |
B |
14.80 |
14:15 |
10.14 |
8.27 |
31.23 |
20.25 |
1.64 |
3.1 |
|
WSR16 |
20210305 |
Cloudy |
Moderate |
Mid-Ebb |
S |
8.25 |
16:03 |
9.37 |
8.48 |
28.78 |
20.45 |
2.33 |
2.9 |
|
WSR16 |
20210305 |
Cloudy |
Moderate |
Mid-Ebb |
S |
8.25 |
16:03 |
8.42 |
8.50 |
29.16 |
20.67 |
2.13 |
2.6 |
|
WSR16 |
20210305 |
Cloudy |
Moderate |
Mid-Ebb |
S |
1.00 |
16:04 |
9.79 |
8.36 |
29.20 |
20.68 |
2.24 |
3.1 |
|
WSR16 |
20210305 |
Cloudy |
Moderate |
Mid-Ebb |
S |
1.00 |
16:04 |
9.36 |
8.36 |
29.95 |
20.75 |
2.03 |
3.1 |
|
WSR16 |
20210305 |
Cloudy |
Moderate |
Mid-Ebb |
B |
15.50 |
16:02 |
9.38 |
8.56 |
30.04 |
20.58 |
1.47 |
3.2 |
|
WSR16 |
20210305 |
Cloudy |
Moderate |
Mid-Ebb |
B |
15.50 |
16:02 |
9.44 |
8.38 |
28.87 |
20.42 |
1.66 |
3.7 |
|
Location |
Date (YYYYMMDD) |
Weather |
Sea Condition |
Tidal |
Water Level |
Depth (m) |
Time (hh:mm) |
DO (mg/L) |
pH |
Sal (ppt) |
Temp (¢XC) |
Turbidty (NTU) note 1 |
SS (mg/L) |
|
WSR16 |
20210308 |
Cloudy |
Moderate |
Mid-Ebb |
S |
8.45 |
8:48 |
9.24 |
8.49 |
30.22 |
21.50 |
2.86 |
2.9 |
|
WSR16 |
20210308 |
Cloudy |
Moderate |
Mid-Ebb |
S |
8.45 |
8:48 |
9.47 |
8.27 |
29.61 |
21.59 |
2.68 |
2.5 |
|
WSR16 |
20210308 |
Cloudy |
Moderate |
Mid-Ebb |
S |
1.00 |
8:49 |
8.20 |
8.48 |
29.94 |
21.54 |
2.81 |
3.7 |
|
WSR16 |
20210308 |
Cloudy |
Moderate |
Mid-Ebb |
S |
1.00 |
8:49 |
9.22 |
8.27 |
29.75 |
21.63 |
2.50 |
4.7 |
|
WSR16 |
20210308 |
Cloudy |
Moderate |
Mid-Ebb |
B |
15.90 |
8:47 |
9.37 |
8.49 |
29.70 |
21.58 |
2.56 |
2.8 |
|
WSR16 |
20210308 |
Cloudy |
Moderate |
Mid-Ebb |
B |
15.90 |
8:47 |
9.39 |
8.55 |
30.08 |
21.76 |
2.19 |
2.9 |
|
WSR16 |
20210310 |
Cloudy |
Moderate |
Mid-Ebb |
S |
8.25 |
9:48 |
9.80 |
8.22 |
30.28 |
21.58 |
2.18 |
3.4 |
|
WSR16 |
20210310 |
Cloudy |
Moderate |
Mid-Ebb |
S |
8.25 |
9:48 |
9.48 |
8.47 |
31.15 |
21.56 |
2.54 |
3.6 |
|
WSR16 |
20210310 |
Cloudy |
Moderate |
Mid-Ebb |
S |
1.00 |
9:49 |
10.19 |
8.24 |
30.40 |
21.74 |
2.77 |
2.7 |
|
WSR16 |
20210310 |
Cloudy |
Moderate |
Mid-Ebb |
S |
1.00 |
9:49 |
10.26 |
8.43 |
30.73 |
21.84 |
3.12 |
3.2 |
|
WSR16 |
20210310 |
Cloudy |
Moderate |
Mid-Ebb |
B |
15.50 |
9:47 |
9.61 |
8.46 |
30.99 |
21.62 |
2.00 |
3.4 |
|
WSR16 |
20210310 |
Cloudy |
Moderate |
Mid-Ebb |
B |
15.50 |
9:47 |
9.90 |
8.21 |
31.47 |
21.63 |
1.93 |
3.5 |
|
WSR16 |
20210312 |
Cloudy |
Moderate |
Mid-Ebb |
S |
8.00 |
10:56 |
9.98 |
8.36 |
29.72 |
24.79 |
2.56 |
3.2 |
|
WSR16 |
20210312 |
Cloudy |
Moderate |
Mid-Ebb |
S |
8.00 |
10:56 |
9.61 |
8.43 |
30.37 |
24.73 |
2.19 |
3.9 |
|
WSR16 |
20210312 |
Cloudy |
Moderate |
Mid-Ebb |
S |
1.00 |
10:57 |
9.68 |
8.38 |
30.16 |
24.64 |
2.91 |
3.7 |
|
WSR16 |
20210312 |
Cloudy |
Moderate |
Mid-Ebb |
S |
1.00 |
10:57 |
9.13 |
8.31 |
29.65 |
24.67 |
2.62 |
4.0 |
|
WSR16 |
20210312 |
Cloudy |
Moderate |
Mid-Ebb |
B |
15.00 |
10:55 |
8.98 |
8.49 |
30.18 |
24.41 |
2.32 |
4.2 |
|
WSR16 |
20210312 |
Cloudy |
Moderate |
Mid-Ebb |
B |
15.00 |
10:55 |
9.80 |
8.60 |
30.52 |
24.71 |
2.05 |
3.1 |
|
WSR16 |
20210315 |
Cloudy |
Moderate |
Mid-Ebb |
S |
8.05 |
12:28 |
9.36 |
8.43 |
30.51 |
24.28 |
1.90 |
2.5 |
|
WSR16 |
20210315 |
Cloudy |
Moderate |
Mid-Ebb |
S |
8.05 |
12:28 |
9.30 |
8.27 |
31.20 |
24.22 |
2.26 |
4.0 |
|
WSR16 |
20210315 |
Cloudy |
Moderate |
Mid-Ebb |
S |
1.00 |
12:29 |
8.60 |
8.35 |
31.23 |
24.32 |
2.17 |
3.5 |
|
WSR16 |
20210315 |
Cloudy |
Moderate |
Mid-Ebb |
S |
1.00 |
12:29 |
9.77 |
8.25 |
31.25 |
24.24 |
2.53 |
4.0 |
|
WSR16 |
20210315 |
Cloudy |
Moderate |
Mid-Ebb |
B |
15.10 |
12:27 |
9.40 |
8.44 |
31.27 |
24.25 |
1.83 |
3.0 |
|
WSR16 |
20210315 |
Cloudy |
Moderate |
Mid-Ebb |
B |
15.10 |
12:27 |
10.16 |
8.35 |
31.56 |
24.59 |
2.04 |
4.9 |
|
WSR16 |
20210317 |
Cloudy |
Moderate |
Mid-Ebb |
S |
7.70 |
13:35 |
8.87 |
8.36 |
31.62 |
24.73 |
2.01 |
7.6 |
|
WSR16 |
20210317 |
Cloudy |
Moderate |
Mid-Ebb |
S |
7.70 |
13:35 |
9.21 |
8.4 |
31.64 |
24.83 |
2.22 |
4.7 |
|
WSR16 |
20210317 |
Cloudy |
Moderate |
Mid-Ebb |
S |
1.00 |
13:36 |
9.05 |
8.27 |
30.65 |
24.77 |
2.45 |
4.5 |
|
Location |
Date (YYYYMMDD) |
Weather |
Sea Condition |
Tidal |
Water Level |
Depth (m) |
Time (hh:mm) |
DO (mg/L) |
pH |
Sal (ppt) |
Temp (¢XC) |
Turbidty (NTU) note 1 |
SS (mg/L) |
|
WSR16 |
20210317 |
Cloudy |
Moderate |
Mid-Ebb |
S |
1.00 |
13:36 |
10.17 |
8.24 |
31.44 |
25.07 |
2.88 |
2.5 |
|
WSR16 |
20210317 |
Cloudy |
Moderate |
Mid-Ebb |
B |
14.40 |
13:34 |
9.19 |
8.4 |
31.42 |
25.03 |
2.56 |
5.4 |
|
WSR16 |
20210317 |
Cloudy |
Moderate |
Mid-Ebb |
B |
14.40 |
13:34 |
9.91 |
8.25 |
31.53 |
24.88 |
2.15 |
2.5 |
|
WSR16 |
20210319 |
Cloudy |
Moderate |
Mid-Ebb |
S |
8.05 |
14:29 |
9.98 |
8.23 |
31.39 |
24.78 |
2.09 |
3.1 |
|
WSR16 |
20210319 |
Cloudy |
Moderate |
Mid-Ebb |
S |
8.05 |
14:29 |
10.15 |
8.37 |
30.72 |
24.67 |
1.82 |
2.9 |
|
WSR16 |
20210319 |
Cloudy |
Moderate |
Mid-Ebb |
S |
1.00 |
14:30 |
9.06 |
8.38 |
31.48 |
24.69 |
2.70 |
2.6 |
|
WSR16 |
20210319 |
Cloudy |
Moderate |
Mid-Ebb |
S |
1.00 |
14:30 |
9.15 |
8.24 |
31.33 |
24.67 |
2.57 |
2.5 |
|
WSR16 |
20210319 |
Cloudy |
Moderate |
Mid-Ebb |
B |
15.10 |
14:28 |
8.84 |
8.30 |
30.89 |
24.44 |
1.67 |
3.3 |
|
WSR16 |
20210319 |
Cloudy |
Moderate |
Mid-Ebb |
B |
15.10 |
14:28 |
9.89 |
8.33 |
31.68 |
24.62 |
1.95 |
2.9 |
|
WSR16 |
20210323 |
Cloudy |
Moderate |
Mid-Ebb |
S |
7.65 |
16:29 |
9.12 |
8.39 |
30.81 |
20.53 |
2.87 |
2.5 |
|
WSR16 |
20210323 |
Cloudy |
Moderate |
Mid-Ebb |
S |
7.65 |
16:29 |
9.08 |
8.48 |
30.93 |
20.64 |
2.57 |
2.5 |
|
WSR16 |
20210323 |
Cloudy |
Moderate |
Mid-Ebb |
S |
1.00 |
16:30 |
9.90 |
8.38 |
30.53 |
20.67 |
2.63 |
2.7 |
|
WSR16 |
20210323 |
Cloudy |
Moderate |
Mid-Ebb |
S |
1.00 |
16:30 |
9.69 |
8.45 |
31.47 |
20.82 |
3.03 |
3.2 |
|
WSR16 |
20210323 |
Cloudy |
Moderate |
Mid-Ebb |
B |
14.30 |
16:28 |
9.95 |
8.48 |
30.95 |
20.67 |
2.72 |
2.6 |
|
WSR16 |
20210323 |
Cloudy |
Moderate |
Mid-Ebb |
B |
14.30 |
16:28 |
10.37 |
8.39 |
31.50 |
20.71 |
2.31 |
4.2 |
|
WSR16 |
20210325 |
Cloudy |
Moderate |
Mid-Ebb |
S |
8.15 |
9:13 |
10.05 |
8.60 |
31.30 |
26.67 |
2.22 |
4.1 |
|
WSR16 |
20210325 |
Cloudy |
Moderate |
Mid-Ebb |
S |
8.15 |
9:13 |
10.23 |
8.29 |
31.66 |
26.47 |
2.63 |
5.2 |
|
WSR16 |
20210325 |
Cloudy |
Moderate |
Mid-Ebb |
S |
1.00 |
9:14 |
9.26 |
8.41 |
31.61 |
26.40 |
2.54 |
5.7 |
|
WSR16 |
20210325 |
Cloudy |
Moderate |
Mid-Ebb |
S |
1.00 |
9:14 |
9.32 |
8.37 |
31.47 |
26.51 |
2.83 |
4.2 |
|
WSR16 |
20210325 |
Cloudy |
Moderate |
Mid-Ebb |
B |
15.30 |
9:12 |
9.51 |
8.39 |
31.25 |
26.67 |
2.01 |
6.0 |
|
WSR16 |
20210325 |
Cloudy |
Moderate |
Mid-Ebb |
B |
15.30 |
9:12 |
10.07 |
8.54 |
30.54 |
26.36 |
1.87 |
5.0 |
|
WSR16 |
20210327 |
Sunny |
Moderate |
Mid-Ebb |
S |
7.70 |
10:22 |
8.37 |
8.31 |
29.83 |
24.38 |
2.46 |
2.5 |
|
WSR16 |
20210327 |
Sunny |
Moderate |
Mid-Ebb |
S |
7.70 |
10:22 |
8.93 |
8.43 |
29.30 |
24.78 |
2.09 |
2.5 |
|
WSR16 |
20210327 |
Sunny |
Moderate |
Mid-Ebb |
S |
1.00 |
10:23 |
9.07 |
8.26 |
30.04 |
24.78 |
2.61 |
2.5 |
|
WSR16 |
20210327 |
Sunny |
Moderate |
Mid-Ebb |
S |
1.00 |
10:23 |
9.40 |
8.35 |
30.40 |
24.46 |
2.62 |
2.5 |
|
WSR16 |
20210327 |
Sunny |
Moderate |
Mid-Ebb |
B |
14.40 |
10:21 |
8.64 |
8.42 |
29.70 |
24.77 |
1.85 |
2.5 |
|
WSR16 |
20210327 |
Sunny |
Moderate |
Mid-Ebb |
B |
14.40 |
10:21 |
8.25 |
8.36 |
29.88 |
24.54 |
2.08 |
2.5 |
|
Location |
Date (YYYYMMDD) |
Weather |
Sea Condition |
Tidal |
Water Level |
Depth (m) |
Time (hh:mm) |
DO (mg/L) |
pH |
Sal (ppt) |
Temp (¢XC) |
Turbidty (NTU) note 1 |
SS (mg/L) |
|
WSR16 |
20210330 |
Sunny |
Moderate |
Mid-Ebb |
S |
8.10 |
12:29 |
7.97 |
8.19 |
31.34 |
27.43 |
2.34 |
2.5 |
|
WSR16 |
20210330 |
Sunny |
Moderate |
Mid-Ebb |
S |
8.10 |
12:29 |
7.54 |
8.28 |
31.36 |
27.45 |
2.08 |
2.5 |
|
WSR16 |
20210330 |
Sunny |
Moderate |
Mid-Ebb |
S |
1.00 |
12:30 |
8.67 |
8.26 |
31.71 |
27.29 |
2.32 |
2.5 |
|
WSR16 |
20210330 |
Sunny |
Moderate |
Mid-Ebb |
S |
1.00 |
12:30 |
7.62 |
8.18 |
31.53 |
27.39 |
2.37 |
2.5 |
|
WSR16 |
20210330 |
Sunny |
Moderate |
Mid-Ebb |
B |
15.20 |
12:28 |
7.87 |
8.18 |
31.41 |
27.26 |
2.04 |
2.5 |
|
WSR16 |
20210330 |
Sunny |
Moderate |
Mid-Ebb |
B |
15.20 |
12:28 |
8.25 |
8.30 |
31.52 |
27.43 |
2.35 |
2.5 |
|
WSR33 |
20210301 |
Cloudy |
Moderate |
Mid-Ebb |
S |
3.70 |
12:56 |
9.41 |
8.35 |
26.87 |
21.70 |
|
2.47 2.5 |
|
WSR33 |
20210301 |
Cloudy |
Moderate |
Mid-Ebb |
S |
3.70 |
12:56 |
9.48 |
8.33 |
26.19 |
21.63 |
|
2.18 2.5 |
|
WSR33 |
20210301 |
Cloudy |
Moderate |
Mid-Ebb |
S |
1.00 |
12:57 |
9.41 |
8.34 |
26.58 |
21.51 |
|
2.48 2.5 |
|
WSR33 |
20210301 |
Cloudy |
Moderate |
Mid-Ebb |
S |
1.00 |
12:57 |
9.84 |
8.21 |
26.62 |
21.51 |
|
2.31 2.5 |
|
WSR33 |
20210301 |
Cloudy |
Moderate |
Mid-Ebb |
B |
6.40 |
12:55 |
10.65 |
8.31 |
26.93 |
21.45 |
|
2.25 2.5 |
|
WSR33 |
20210301 |
Cloudy |
Moderate |
Mid-Ebb |
B |
6.40 |
12:55 |
10.85 |
8.24 |
26.69 |
21.61 |
|
2.20 2.5 |
|
WSR33 |
20210303 |
Cloudy |
Moderate |
Mid-Ebb |
S |
3.75 |
14:21 |
9.88 |
8.26 |
30.34 |
20.15 |
|
1.9 3.4 |
|
WSR33 |
20210303 |
Cloudy |
Moderate |
Mid-Ebb |
S |
3.75 |
14:21 |
8.82 |
8.33 |
30.93 |
20.16 |
|
1.63 2.5 |
|
WSR33 |
20210303 |
Cloudy |
Moderate |
Mid-Ebb |
S |
1.00 |
14:22 |
8.71 |
8.47 |
31.32 |
20.33 |
|
2.6 3.9 |
|
WSR33 |
20210303 |
Cloudy |
Moderate |
Mid-Ebb |
S |
1.00 |
14:22 |
9.96 |
8.25 |
31.02 |
20.24 |
|
2.81 2.6 |
|
WSR33 |
20210303 |
Cloudy |
Moderate |
Mid-Ebb |
B |
6.50 |
14:20 |
9.33 |
8.25 |
30.97 |
20.18 |
|
2.17 3.2 |
|
WSR33 |
20210303 |
Cloudy |
Moderate |
Mid-Ebb |
B |
6.50 |
14:20 |
10.14 |
8.32 |
30.84 |
20.34 |
|
2.32 2.9 |
|
WSR33 |
20210305 |
Cloudy |
Moderate |
Mid-Ebb |
S |
3.85 |
16:07 |
8.38 |
8.58 |
28.74 |
20.38 |
|
2.00 3.6 |
|
WSR33 |
20210305 |
Cloudy |
Moderate |
Mid-Ebb |
S |
3.85 |
16:07 |
9.70 |
8.37 |
28.94 |
20.58 |
|
2.13 2.7 |
|
WSR33 |
20210305 |
Cloudy |
Moderate |
Mid-Ebb |
S |
1.00 |
16:08 |
9.10 |
8.43 |
28.93 |
20.77 |
|
2.37 2.7 |
|
WSR33 |
20210305 |
Cloudy |
Moderate |
Mid-Ebb |
S |
1.00 |
16:08 |
9.35 |
8.50 |
29.54 |
20.73 |
|
2.05 2.5 |
|
WSR33 |
20210305 |
Cloudy |
Moderate |
Mid-Ebb |
B |
6.70 |
16:06 |
9.48 |
8.59 |
30.06 |
20.49 |
|
1.81 2.5 |
|
WSR33 |
20210305 |
Cloudy |
Moderate |
Mid-Ebb |
B |
6.70 |
16:06 |
9.31 |
8.48 |
29.24 |
20.74 |
|
1.77 3.1 |
|
WSR33 |
20210308 |
Cloudy |
Moderate |
Mid-Ebb |
S |
3.75 |
8:56 |
8.72 |
8.25 |
29.76 |
21.55 |
|
2.76 3.3 |
|
WSR33 |
20210308 |
Cloudy |
Moderate |
Mid-Ebb |
S |
3.75 |
8:56 |
8.10 |
8.52 |
29.70 |
21.58 |
|
2.56 4.0 |
|
WSR33 |
20210308 |
Cloudy |
Moderate |
Mid-Ebb |
S |
1.00 |
8:57 |
8.33 |
8.42 |
30.02 |
21.50 |
|
2.91 4.3 |
|
Location |
Date (YYYYMMDD) |
Weather |
Sea Condition |
Tidal |
Water Level |
Depth (m) |
Time (hh:mm) |
DO (mg/L) |
pH |
Sal (ppt) |
Temp (¢XC) |
Turbidty (NTU) note 1 |
SS (mg/L) |
|
WSR33 |
20210308 |
Cloudy |
Moderate |
Mid-Ebb |
S |
1.00 |
8:57 |
8.40 |
8.34 |
29.96 |
21.58 |
2.91 4.0 |
|
WSR33 |
20210308 |
Cloudy |
Moderate |
Mid-Ebb |
B |
6.50 |
8:55 |
8.94 |
8.46 |
29.67 |
21.73 |
2.09 3.2 |
|
WSR33 |
20210308 |
Cloudy |
Moderate |
Mid-Ebb |
B |
6.50 |
8:55 |
8.71 |
8.22 |
30.42 |
21.38 |
2.43 3.9 |
|
WSR33 |
20210310 |
Cloudy |
Moderate |
Mid-Ebb |
S |
3.65 |
10:45 |
10.76 |
8.50 |
30.97 |
21.90 |
2.26 3.4 |
|
WSR33 |
20210310 |
Cloudy |
Moderate |
Mid-Ebb |
S |
3.65 |
10:45 |
9.56 |
8.27 |
30.64 |
21.92 |
2.37 3.4 |
|
WSR33 |
20210310 |
Cloudy |
Moderate |
Mid-Ebb |
S |
1.00 |
10:46 |
10.16 |
8.45 |
31.26 |
21.98 |
2.78 3.8 |
|
WSR33 |
20210310 |
Cloudy |
Moderate |
Mid-Ebb |
S |
1.00 |
10:46 |
9.76 |
8.40 |
30.72 |
21.97 |
2.36 3.5 |
|
WSR33 |
20210310 |
Cloudy |
Moderate |
Mid-Ebb |
B |
6.30 |
10:44 |
10.88 |
8.43 |
31.14 |
21.93 |
2.43 3.3 |
|
WSR33 |
20210310 |
Cloudy |
Moderate |
Mid-Ebb |
B |
6.30 |
10:44 |
9.39 |
8.38 |
31.45 |
21.87 |
2.23 3.1 |
|
WSR33 |
20210312 |
Cloudy |
Moderate |
Mid-Ebb |
S |
3.60 |
11:55 |
9.11 |
8.29 |
30.05 |
24.75 |
2.19 3.9 |
|
WSR33 |
20210312 |
Cloudy |
Moderate |
Mid-Ebb |
S |
3.60 |
11:55 |
10.11 |
8.38 |
30.27 |
24.50 |
2.57 4.1 |
|
WSR33 |
20210312 |
Cloudy |
Moderate |
Mid-Ebb |
S |
1.00 |
11:56 |
9.88 |
8.52 |
29.72 |
24.61 |
2.47 3.9 |
|
WSR33 |
20210312 |
Cloudy |
Moderate |
Mid-Ebb |
S |
1.00 |
11:56 |
9.44 |
8.37 |
30.34 |
24.72 |
2.74 4.0 |
|
WSR33 |
20210312 |
Cloudy |
Moderate |
Mid-Ebb |
B |
6.20 |
11:54 |
9.30 |
8.26 |
29.87 |
24.50 |
2.13 3.8 |
|
WSR33 |
20210312 |
Cloudy |
Moderate |
Mid-Ebb |
B |
6.20 |
11:54 |
9.83 |
8.60 |
30.64 |
24.59 |
2.42 4.0 |
|
WSR33 |
20210315 |
Cloudy |
Moderate |
Mid-Ebb |
S |
3.70 |
13:28 |
9.10 |
8.28 |
31.64 |
24.51 |
2.43 3.5 |
|
WSR33 |
20210315 |
Cloudy |
Moderate |
Mid-Ebb |
S |
3.70 |
13:28 |
9.93 |
8.29 |
30.92 |
24.51 |
2.59 3.4 |
|
WSR33 |
20210315 |
Cloudy |
Moderate |
Mid-Ebb |
S |
1.00 |
13:29 |
8.80 |
8.46 |
31.24 |
24.61 |
2.83 2.5 |
|
WSR33 |
20210315 |
Cloudy |
Moderate |
Mid-Ebb |
S |
1.00 |
13:29 |
8.77 |
8.29 |
30.37 |
24.48 |
2.63 3.7 |
|
WSR33 |
20210315 |
Cloudy |
Moderate |
Mid-Ebb |
B |
6.40 |
13:27 |
9.23 |
8.39 |
30.98 |
24.57 |
2.28 3.0 |
|
WSR33 |
20210315 |
Cloudy |
Moderate |
Mid-Ebb |
B |
6.40 |
13:27 |
9.20 |
8.25 |
30.74 |
24.56 |
2.19 3.4 |
|
WSR33 |
20210317 |
Cloudy |
Moderate |
Mid-Ebb |
S |
3.75 |
14:32 |
9.93 |
8.45 |
31.63 |
24.89 |
2.46 2.6 |
|
WSR33 |
20210317 |
Cloudy |
Moderate |
Mid-Ebb |
S |
3.75 |
14:32 |
8.87 |
8.33 |
30.62 |
24.97 |
2.45 3.8 |
|
WSR33 |
20210317 |
Cloudy |
Moderate |
Mid-Ebb |
S |
1.00 |
14:33 |
8.85 |
8.46 |
30.29 |
25.18 |
2.05 2.5 |
|
WSR33 |
20210317 |
Cloudy |
Moderate |
Mid-Ebb |
S |
1.00 |
14:33 |
10.04 |
8.41 |
30.85 |
24.89 |
2.35 2.7 |
|
WSR33 |
20210317 |
Cloudy |
Moderate |
Mid-Ebb |
B |
6.50 |
14:31 |
8.97 |
8.33 |
30.76 |
25.15 |
1.71 3.0 |
|
WSR33 |
20210317 |
Cloudy |
Moderate |
Mid-Ebb |
B |
6.50 |
14:31 |
9.43 |
8.22 |
31.61 |
24.89 |
1.43 2.9 |
|
Location |
Date (YYYYMMDD) |
Weather |
Sea Condition |
Tidal |
Water Level |
Depth (m) |
Time (hh:mm) |
DO (mg/L) |
pH |
Sal (ppt) |
Temp (¢XC) |
Turbidty (NTU) note 1 |
SS (mg/L) |
|
WSR33 |
20210319 |
Cloudy |
Moderate |
Mid-Ebb |
S |
3.80 |
15:30 |
8.63 |
8.43 |
30.41 |
24.47 |
1.95 4.0 |
|
WSR33 |
20210319 |
Cloudy |
Moderate |
Mid-Ebb |
S |
3.80 |
15:30 |
9.00 |
8.40 |
30.62 |
24.25 |
2.01 2.5 |
|
WSR33 |
20210319 |
Cloudy |
Moderate |
Mid-Ebb |
S |
1.00 |
15:31 |
9.67 |
8.24 |
31.36 |
24.54 |
2.52 3.1 |
|
WSR33 |
20210319 |
Cloudy |
Moderate |
Mid-Ebb |
S |
1.00 |
15:31 |
8.85 |
8.27 |
30.56 |
24.26 |
2.15 2.5 |
|
WSR33 |
20210319 |
Cloudy |
Moderate |
Mid-Ebb |
B |
6.60 |
15:29 |
8.63 |
8.39 |
30.88 |
24.34 |
1.61 2.5 |
|
WSR33 |
20210319 |
Cloudy |
Moderate |
Mid-Ebb |
B |
6.60 |
15:29 |
9.76 |
8.23 |
31.18 |
24.50 |
1.50 3.0 |
|
WSR33 |
20210323 |
Cloudy |
Moderate |
Mid-Ebb |
S |
3.65 |
17:20 |
9.73 |
8.46 |
31.16 |
20.43 |
2.42 3.0 |
|
WSR33 |
20210323 |
Cloudy |
Moderate |
Mid-Ebb |
S |
3.65 |
17:20 |
9.87 |
8.42 |
30.66 |
20.55 |
2.24 2.5 |
|
WSR33 |
20210323 |
Cloudy |
Moderate |
Mid-Ebb |
S |
1.00 |
17:21 |
10.70 |
8.37 |
30.78 |
20.43 |
2.39 2.5 |
|
WSR33 |
20210323 |
Cloudy |
Moderate |
Mid-Ebb |
S |
1.00 |
17:21 |
9.26 |
8.60 |
30.68 |
20.63 |
2.46 2.5 |
|
WSR33 |
20210323 |
Cloudy |
Moderate |
Mid-Ebb |
B |
6.30 |
17:19 |
10.33 |
8.48 |
30.84 |
20.75 |
1.98 2.5 |
|
WSR33 |
20210323 |
Cloudy |
Moderate |
Mid-Ebb |
B |
6.30 |
17:19 |
9.44 |
8.58 |
31.04 |
20.79 |
2.33 2.5 |
|
WSR33 |
20210325 |
Cloudy |
Moderate |
Mid-Ebb |
S |
3.55 |
10:20 |
9.89 |
8.56 |
31.66 |
26.70 |
1.90 6.0 |
|
WSR33 |
20210325 |
Cloudy |
Moderate |
Mid-Ebb |
S |
3.55 |
10:20 |
10.19 |
8.59 |
30.87 |
26.41 |
1.89 4.3 |
|
WSR33 |
20210325 |
Cloudy |
Moderate |
Mid-Ebb |
S |
1.00 |
10:21 |
10.06 |
8.32 |
31.21 |
26.69 |
2.39 4.9 |
|
WSR33 |
20210325 |
Cloudy |
Moderate |
Mid-Ebb |
S |
1.00 |
10:21 |
9.25 |
8.33 |
31.63 |
26.61 |
2.34 5.4 |
|
WSR33 |
20210325 |
Cloudy |
Moderate |
Mid-Ebb |
B |
6.10 |
10:19 |
9.64 |
8.53 |
31.75 |
26.65 |
2.39 7.6 |
|
WSR33 |
20210325 |
Cloudy |
Moderate |
Mid-Ebb |
B |
6.10 |
10:19 |
9.72 |
8.57 |
31.22 |
26.63 |
2.13 5.8 |
|
WSR33 |
20210327 |
Sunny |
Moderate |
Mid-Ebb |
S |
3.55 |
11:23 |
8.48 |
8.40 |
29.64 |
24.78 |
1.82 2.5 |
|
WSR33 |
20210327 |
Sunny |
Moderate |
Mid-Ebb |
S |
3.55 |
11:23 |
8.37 |
8.50 |
30.79 |
24.80 |
1.99 2.5 |
|
WSR33 |
20210327 |
Sunny |
Moderate |
Mid-Ebb |
S |
1.00 |
11:24 |
8.42 |
8.45 |
29.68 |
24.70 |
2.56 2.5 |
|
WSR33 |
20210327 |
Sunny |
Moderate |
Mid-Ebb |
S |
1.00 |
11:24 |
9.33 |
8.45 |
29.44 |
24.55 |
2.78 2.5 |
|
WSR33 |
20210327 |
Sunny |
Moderate |
Mid-Ebb |
B |
6.10 |
11:22 |
9.41 |
8.23 |
29.52 |
24.60 |
2.35 7.2 |
|
WSR33 |
20210327 |
Sunny |
Moderate |
Mid-Ebb |
B |
6.10 |
11:22 |
9.28 |
8.28 |
29.67 |
24.96 |
1.96 2.5 |
|
WSR33 |
20210330 |
Sunny |
Moderate |
Mid-Ebb |
S |
3.70 |
13:26 |
8.32 |
8.20 |
31.17 |
27.78 |
2.18 2.5 |
|
WSR33 |
20210330 |
Sunny |
Moderate |
Mid-Ebb |
S |
3.70 |
13:26 |
8.03 |
8.20 |
31.41 |
27.80 |
1.97 2.9 |
|
WSR33 |
20210330 |
Sunny |
Moderate |
Mid-Ebb |
S |
1.00 |
13:27 |
8.63 |
8.34 |
31.88 |
27.79 |
2.62 3.1 |
|
Location |
Date (YYYYMMDD) |
Weather |
Sea Condition |
Tidal |
Water Level |
Depth (m) |
Time (hh:mm) |
DO (mg/L) |
pH |
Sal (ppt) |
Temp (¢XC) |
Turbidty (NTU) note 1 |
SS (mg/L) |
|
WSR33 |
20210330 |
Sunny |
Moderate |
Mid-Ebb |
S |
1.00 |
13:27 |
8.70 |
8.37 |
31.73 |
27.68 |
|
2.72 2.5 |
|
WSR33 |
20210330 |
Sunny |
Moderate |
Mid-Ebb |
B |
6.40 |
13:25 |
7.75 |
8.23 |
31.91 |
27.46 |
|
2.06 2.6 |
|
WSR33 |
20210330 |
Sunny |
Moderate |
Mid-Ebb |
B |
6.40 |
13:25 |
8.45 |
8.34 |
31.09 |
27.81 |
|
2.05 2.5 |
|
WSR36 |
20210301 |
Cloudy |
Moderate |
Mid-Ebb |
S |
3.20 |
12:29 |
9.44 |
8.38 |
26.82 |
21.66 |
2.19 |
2.5 |
|
WSR36 |
20210301 |
Cloudy |
Moderate |
Mid-Ebb |
S |
3.20 |
12:29 |
9.24 |
8.28 |
26.59 |
21.53 |
2.12 |
2.5 |
|
WSR36 |
20210301 |
Cloudy |
Moderate |
Mid-Ebb |
S |
1.00 |
12:29 |
9.38 |
8.30 |
26.76 |
21.53 |
2.20 |
2.5 |
|
WSR36 |
20210301 |
Cloudy |
Moderate |
Mid-Ebb |
S |
1.00 |
12:29 |
10.26 |
8.28 |
26.79 |
21.63 |
2.12 |
2.5 |
|
WSR36 |
20210301 |
Cloudy |
Moderate |
Mid-Ebb |
B |
5.40 |
12:28 |
10.43 |
8.27 |
26.80 |
21.48 |
1.94 |
2.5 |
|
WSR36 |
20210301 |
Cloudy |
Moderate |
Mid-Ebb |
B |
5.40 |
12:28 |
10.07 |
8.46 |
26.87 |
21.57 |
2.09 |
2.5 |
|
WSR36 |
20210303 |
Cloudy |
Moderate |
Mid-Ebb |
S |
3.80 |
13:52 |
9.85 |
8.33 |
30.77 |
20.07 |
2.46 |
3.5 |
|
WSR36 |
20210303 |
Cloudy |
Moderate |
Mid-Ebb |
S |
3.80 |
13:52 |
8.58 |
8.33 |
31.27 |
20.17 |
2.63 |
3.6 |
|
WSR36 |
20210303 |
Cloudy |
Moderate |
Mid-Ebb |
S |
1.00 |
13:52 |
9.02 |
8.27 |
31.39 |
20.04 |
2.59 |
3.7 |
|
WSR36 |
20210303 |
Cloudy |
Moderate |
Mid-Ebb |
S |
1.00 |
13:52 |
9.26 |
8.33 |
31.08 |
20.19 |
2.48 |
3.3 |
|
WSR36 |
20210303 |
Cloudy |
Moderate |
Mid-Ebb |
B |
6.60 |
13:51 |
8.70 |
8.36 |
31.21 |
20.26 |
1.97 |
3.4 |
|
WSR36 |
20210303 |
Cloudy |
Moderate |
Mid-Ebb |
B |
6.60 |
13:51 |
9.20 |
8.35 |
31.60 |
20.31 |
2.3 |
4.0 |
|
WSR36 |
20210305 |
Cloudy |
Moderate |
Mid-Ebb |
S |
3.40 |
15:40 |
8.77 |
8.52 |
29.43 |
20.57 |
1.78 |
4.0 |
|
WSR36 |
20210305 |
Cloudy |
Moderate |
Mid-Ebb |
S |
3.40 |
15:40 |
8.87 |
8.51 |
29.59 |
20.67 |
1.89 |
2.9 |
|
WSR36 |
20210305 |
Cloudy |
Moderate |
Mid-Ebb |
S |
1.00 |
15:40 |
9.25 |
8.52 |
29.78 |
20.73 |
2.16 |
4.4 |
|
WSR36 |
20210305 |
Cloudy |
Moderate |
Mid-Ebb |
S |
1.00 |
15:40 |
9.26 |
8.36 |
29.67 |
20.68 |
1.87 |
3.2 |
|
WSR36 |
20210305 |
Cloudy |
Moderate |
Mid-Ebb |
B |
5.80 |
15:39 |
8.85 |
8.46 |
28.80 |
20.66 |
2.12 |
2.5 |
|
WSR36 |
20210305 |
Cloudy |
Moderate |
Mid-Ebb |
B |
5.80 |
15:39 |
8.40 |
8.34 |
29.37 |
20.53 |
2.09 |
3.0 |
|
WSR36 |
20210308 |
Cloudy |
Moderate |
Mid-Ebb |
S |
3.50 |
8:29 |
8.90 |
8.40 |
29.78 |
21.60 |
2.61 |
3.9 |
|
WSR36 |
20210308 |
Cloudy |
Moderate |
Mid-Ebb |
S |
3.50 |
8:29 |
8.83 |
8.53 |
29.73 |
21.39 |
2.87 |
4.1 |
|
WSR36 |
20210308 |
Cloudy |
Moderate |
Mid-Ebb |
S |
1.00 |
8:29 |
9.03 |
8.42 |
30.37 |
21.40 |
2.86 |
4.3 |
|
WSR36 |
20210308 |
Cloudy |
Moderate |
Mid-Ebb |
S |
1.00 |
8:29 |
8.51 |
8.22 |
29.76 |
21.57 |
2.99 |
3.8 |
|
WSR36 |
20210308 |
Cloudy |
Moderate |
Mid-Ebb |
B |
6.00 |
8:28 |
8.52 |
8.40 |
30.19 |
21.44 |
2.62 |
3.5 |
|
WSR36 |
20210308 |
Cloudy |
Moderate |
Mid-Ebb |
B |
6.00 |
8:28 |
9.28 |
8.54 |
29.64 |
21.48 |
2.54 |
3.9 |
|
Location |
Date (YYYYMMDD) |
Weather |
Sea Condition |
Tidal |
Water Level |
Depth (m) |
Time (hh:mm) |
DO (mg/L) |
pH |
Sal (ppt) |
Temp (¢XC) |
Turbidty (NTU) note 1 |
SS (mg/L) |
|
WSR36 |
20210310 |
Cloudy |
Moderate |
Mid-Ebb |
S |
3.60 |
10:29 |
10.00 |
8.23 |
31.37 |
21.71 |
2.21 |
3.1 |
|
WSR36 |
20210310 |
Cloudy |
Moderate |
Mid-Ebb |
S |
3.60 |
10:29 |
10.73 |
8.23 |
30.64 |
21.82 |
2.19 |
2.9 |
|
WSR36 |
20210310 |
Cloudy |
Moderate |
Mid-Ebb |
S |
1.00 |
10:29 |
9.75 |
8.25 |
30.18 |
21.84 |
2.98 |
2.8 |
|
WSR36 |
20210310 |
Cloudy |
Moderate |
Mid-Ebb |
S |
1.00 |
10:29 |
10.62 |
8.39 |
31.35 |
21.89 |
3.07 |
4.1 |
|
WSR36 |
20210310 |
Cloudy |
Moderate |
Mid-Ebb |
B |
6.20 |
10:28 |
10.10 |
8.36 |
31.42 |
21.70 |
2.18 |
3.0 |
|
WSR36 |
20210310 |
Cloudy |
Moderate |
Mid-Ebb |
B |
6.20 |
10:28 |
10.94 |
8.32 |
31.39 |
21.80 |
2.59 |
3.2 |
|
WSR36 |
20210312 |
Cloudy |
Moderate |
Mid-Ebb |
S |
3.50 |
11:39 |
9.81 |
8.52 |
30.29 |
24.63 |
2.36 |
3.4 |
|
WSR36 |
20210312 |
Cloudy |
Moderate |
Mid-Ebb |
S |
3.50 |
11:39 |
9.91 |
8.48 |
29.85 |
24.68 |
2.27 |
3.1 |
|
WSR36 |
20210312 |
Cloudy |
Moderate |
Mid-Ebb |
S |
1.00 |
11:39 |
9.95 |
8.49 |
30.38 |
24.82 |
2.68 |
3.7 |
|
WSR36 |
20210312 |
Cloudy |
Moderate |
Mid-Ebb |
S |
1.00 |
11:39 |
10.07 |
8.59 |
29.79 |
24.56 |
2.92 |
3.5 |
|
WSR36 |
20210312 |
Cloudy |
Moderate |
Mid-Ebb |
B |
6.00 |
11:38 |
9.57 |
8.22 |
30.65 |
24.85 |
2.44 |
4.3 |
|
WSR36 |
20210312 |
Cloudy |
Moderate |
Mid-Ebb |
B |
6.00 |
11:38 |
9.78 |
8.31 |
30.29 |
24.48 |
2.41 |
4.0 |
|
WSR36 |
20210315 |
Cloudy |
Moderate |
Mid-Ebb |
S |
3.10 |
13:12 |
9.56 |
8.30 |
31.02 |
24.53 |
2.59 |
2.8 |
|
WSR36 |
20210315 |
Cloudy |
Moderate |
Mid-Ebb |
S |
3.10 |
13:12 |
9.83 |
8.27 |
30.91 |
24.74 |
2.27 |
3.2 |
|
WSR36 |
20210315 |
Cloudy |
Moderate |
Mid-Ebb |
S |
1.00 |
13:12 |
9.46 |
8.45 |
31.38 |
24.30 |
2.89 |
3.2 |
|
WSR36 |
20210315 |
Cloudy |
Moderate |
Mid-Ebb |
S |
1.00 |
13:12 |
9.71 |
8.24 |
30.88 |
24.67 |
2.86 |
3.5 |
|
WSR36 |
20210315 |
Cloudy |
Moderate |
Mid-Ebb |
B |
5.20 |
13:11 |
9.89 |
8.28 |
30.94 |
24.31 |
1.87 |
3.1 |
|
WSR36 |
20210315 |
Cloudy |
Moderate |
Mid-Ebb |
B |
5.20 |
13:11 |
8.62 |
8.30 |
31.57 |
24.50 |
2.15 |
4.1 |
|
WSR36 |
20210317 |
Cloudy |
Moderate |
Mid-Ebb |
S |
3.60 |
14:16 |
9.84 |
8.34 |
30.50 |
24.92 |
1.87 |
2.5 |
|
WSR36 |
20210317 |
Cloudy |
Moderate |
Mid-Ebb |
S |
3.60 |
14:16 |
10.07 |
8.27 |
30.28 |
25.28 |
2.08 |
3.0 |
|
WSR36 |
20210317 |
Cloudy |
Moderate |
Mid-Ebb |
S |
1.00 |
14:16 |
9.54 |
8.26 |
30.36 |
25.10 |
2.61 |
3.6 |
|
WSR36 |
20210317 |
Cloudy |
Moderate |
Mid-Ebb |
S |
1.00 |
14:16 |
9.13 |
8.27 |
31.43 |
25.08 |
2.26 |
2.5 |
|
WSR36 |
20210317 |
Cloudy |
Moderate |
Mid-Ebb |
B |
6.20 |
14:15 |
8.67 |
8.49 |
30.39 |
25.22 |
2.11 |
3.9 |
|
WSR36 |
20210317 |
Cloudy |
Moderate |
Mid-Ebb |
B |
6.20 |
14:15 |
9.40 |
8.35 |
30.43 |
25.07 |
1.76 |
2.5 |
|
WSR36 |
20210319 |
Cloudy |
Moderate |
Mid-Ebb |
S |
3.80 |
15:12 |
9.87 |
8.21 |
30.68 |
24.39 |
2.10 |
2.5 |
|
WSR36 |
20210319 |
Cloudy |
Moderate |
Mid-Ebb |
S |
3.80 |
15:12 |
8.89 |
8.33 |
31.20 |
24.38 |
2.19 |
2.8 |
|
WSR36 |
20210319 |
Cloudy |
Moderate |
Mid-Ebb |
S |
1.00 |
15:12 |
9.81 |
8.22 |
30.35 |
24.52 |
2.36 |
3.5 |
|
Location |
Date (YYYYMMDD) |
Weather |
Sea Condition |
Tidal |
Water Level |
Depth (m) |
Time (hh:mm) |
DO (mg/L) |
pH |
Sal (ppt) |
Temp (¢XC) |
Turbidty (NTU) note 1 |
SS (mg/L) |
|
WSR36 |
20210319 |
Cloudy |
Moderate |
Mid-Ebb |
S |
1.00 |
15:12 |
8.75 |
8.30 |
31.36 |
24.32 |
2.14 |
3.0 |
|
WSR36 |
20210319 |
Cloudy |
Moderate |
Mid-Ebb |
B |
6.60 |
15:11 |
9.95 |
8.36 |
31.60 |
24.55 |
1.84 |
2.5 |
|
WSR36 |
20210319 |
Cloudy |
Moderate |
Mid-Ebb |
B |
6.60 |
15:11 |
9.93 |
8.37 |
30.59 |
24.56 |
1.85 |
2.5 |
|
WSR36 |
20210323 |
Cloudy |
Moderate |
Mid-Ebb |
S |
3.80 |
17:06 |
10.16 |
8.62 |
31.34 |
20.47 |
2.79 |
2.5 |
|
WSR36 |
20210323 |
Cloudy |
Moderate |
Mid-Ebb |
S |
3.80 |
17:06 |
9.32 |
8.49 |
31.36 |
20.80 |
2.66 |
2.5 |
|
WSR36 |
20210323 |
Cloudy |
Moderate |
Mid-Ebb |
S |
1.00 |
17:06 |
10.57 |
8.51 |
30.61 |
20.74 |
2.65 |
2.5 |
|
WSR36 |
20210323 |
Cloudy |
Moderate |
Mid-Ebb |
S |
1.00 |
17:06 |
9.11 |
8.41 |
30.56 |
20.57 |
2.69 |
2.5 |
|
WSR36 |
20210323 |
Cloudy |
Moderate |
Mid-Ebb |
B |
6.60 |
17:05 |
9.82 |
8.40 |
31.34 |
20.45 |
2.47 |
2.5 |
|
WSR36 |
20210323 |
Cloudy |
Moderate |
Mid-Ebb |
B |
6.60 |
17:05 |
10.28 |
8.56 |
31.50 |
20.62 |
2.61 |
2.5 |
|
WSR36 |
20210325 |
Cloudy |
Moderate |
Mid-Ebb |
S |
3.40 |
10:01 |
9.62 |
8.47 |
30.70 |
26.70 |
2.58 |
4.5 |
|
WSR36 |
20210325 |
Cloudy |
Moderate |
Mid-Ebb |
S |
3.40 |
10:01 |
10.25 |
8.43 |
31.27 |
26.69 |
2.46 |
4.7 |
|
WSR36 |
20210325 |
Cloudy |
Moderate |
Mid-Ebb |
S |
1.00 |
10:01 |
10.04 |
8.30 |
30.71 |
26.34 |
2.61 |
4.7 |
|
WSR36 |
20210325 |
Cloudy |
Moderate |
Mid-Ebb |
S |
1.00 |
10:01 |
9.86 |
8.35 |
31.28 |
26.68 |
2.40 |
5.9 |
|
WSR36 |
20210325 |
Cloudy |
Moderate |
Mid-Ebb |
B |
5.80 |
10:00 |
9.22 |
8.29 |
31.61 |
26.68 |
2.22 |
6.9 |
|
WSR36 |
20210325 |
Cloudy |
Moderate |
Mid-Ebb |
B |
5.80 |
10:00 |
9.81 |
8.40 |
30.67 |
26.61 |
2.10 |
5.1 |
|
WSR36 |
20210327 |
Sunny |
Moderate |
Mid-Ebb |
S |
3.50 |
11:05 |
8.34 |
8.37 |
30.73 |
24.74 |
2.45 |
2.5 |
|
WSR36 |
20210327 |
Sunny |
Moderate |
Mid-Ebb |
S |
3.50 |
11:05 |
8.93 |
8.47 |
30.61 |
24.80 |
2.07 |
2.5 |
|
WSR36 |
20210327 |
Sunny |
Moderate |
Mid-Ebb |
S |
1.00 |
11:05 |
9.10 |
8.22 |
30.65 |
24.69 |
2.13 |
2.5 |
|
WSR36 |
20210327 |
Sunny |
Moderate |
Mid-Ebb |
S |
1.00 |
11:05 |
8.50 |
8.27 |
29.40 |
24.69 |
2.47 |
3.6 |
|
WSR36 |
20210327 |
Sunny |
Moderate |
Mid-Ebb |
B |
6.00 |
11:04 |
8.56 |
8.40 |
30.66 |
24.91 |
1.77 |
2.5 |
|
WSR36 |
20210327 |
Sunny |
Moderate |
Mid-Ebb |
B |
6.00 |
11:04 |
9.16 |
8.44 |
30.93 |
24.82 |
1.59 |
2.5 |
|
WSR36 |
20210330 |
Sunny |
Moderate |
Mid-Ebb |
S |
3.40 |
13:10 |
8.07 |
8.38 |
31.11 |
27.49 |
2.02 |
2.5 |
|
WSR36 |
20210330 |
Sunny |
Moderate |
Mid-Ebb |
S |
3.40 |
13:10 |
8.71 |
8.26 |
31.23 |
27.57 |
2.16 |
2.5 |
|
WSR36 |
20210330 |
Sunny |
Moderate |
Mid-Ebb |
S |
1.00 |
13:10 |
8.13 |
8.38 |
31.43 |
27.45 |
2.63 |
2.7 |
|
WSR36 |
20210330 |
Sunny |
Moderate |
Mid-Ebb |
S |
1.00 |
13:10 |
8.40 |
8.19 |
31.35 |
27.43 |
2.22 |
2.7 |
|
WSR36 |
20210330 |
Sunny |
Moderate |
Mid-Ebb |
B |
5.80 |
13:09 |
8.01 |
8.48 |
31.86 |
27.66 |
2.23 |
2.5 |
|
WSR36 |
20210330 |
Sunny |
Moderate |
Mid-Ebb |
B |
5.80 |
13:09 |
7.87 |
8.47 |
31.66 |
27.49 |
2.03 |
2.5 |
|
Location |
Date (YYYYMMDD) |
Weather |
Sea Condition |
Tidal |
Water Level |
Depth (m) |
Time (hh:mm) |
DO (mg/L) |
pH |
Sal (ppt) |
Temp (¢XC) |
Turbidty (NTU) note 1 |
SS (mg/L) |
|
WSR37 |
20210301 |
Cloudy |
Moderate |
Mid-Ebb |
S |
4.15 |
12:08 |
10.57 |
8.50 |
26.64 |
21.50 |
2.62 |
2.5 |
|
WSR37 |
20210301 |
Cloudy |
Moderate |
Mid-Ebb |
S |
4.15 |
12:08 |
9.09 |
8.22 |
26.66 |
21.56 |
2.20 |
2.5 |
|
WSR37 |
20210301 |
Cloudy |
Moderate |
Mid-Ebb |
S |
1.00 |
12:09 |
9.79 |
8.27 |
26.55 |
21.33 |
2.05 |
2.5 |
|
WSR37 |
20210301 |
Cloudy |
Moderate |
Mid-Ebb |
S |
1.00 |
12:09 |
9.24 |
8.21 |
26.44 |
21.44 |
2.47 |
2.5 |
|
WSR37 |
20210301 |
Cloudy |
Moderate |
Mid-Ebb |
B |
7.30 |
12:07 |
9.23 |
8.32 |
26.41 |
21.59 |
1.94 |
2.5 |
|
WSR37 |
20210301 |
Cloudy |
Moderate |
Mid-Ebb |
B |
7.30 |
12:07 |
10.86 |
8.48 |
26.18 |
21.50 |
1.80 |
2.5 |
|
WSR37 |
20210303 |
Cloudy |
Moderate |
Mid-Ebb |
S |
4.10 |
13:31 |
8.77 |
8.41 |
30.30 |
20.08 |
2.02 |
3.2 |
|
WSR37 |
20210303 |
Cloudy |
Moderate |
Mid-Ebb |
S |
4.10 |
13:31 |
9.69 |
8.34 |
31.56 |
20.23 |
1.93 |
2.8 |
|
WSR37 |
20210303 |
Cloudy |
Moderate |
Mid-Ebb |
S |
1.00 |
13:32 |
10.09 |
8.25 |
31.07 |
19.86 |
2.71 |
3.4 |
|
WSR37 |
20210303 |
Cloudy |
Moderate |
Mid-Ebb |
S |
1.00 |
13:32 |
9.95 |
8.42 |
31.35 |
20.18 |
2.67 |
4.4 |
|
WSR37 |
20210303 |
Cloudy |
Moderate |
Mid-Ebb |
B |
7.20 |
13:30 |
10.05 |
8.41 |
30.60 |
19.99 |
2.55 |
4.2 |
|
WSR37 |
20210303 |
Cloudy |
Moderate |
Mid-Ebb |
B |
7.20 |
13:30 |
8.64 |
8.24 |
31.64 |
20.06 |
2.26 |
4.4 |
|
WSR37 |
20210305 |
Cloudy |
Moderate |
Mid-Ebb |
S |
4.00 |
15:19 |
9.75 |
8.62 |
29.23 |
20.41 |
1.95 |
5.5 |
|
WSR37 |
20210305 |
Cloudy |
Moderate |
Mid-Ebb |
S |
4.00 |
15:19 |
9.66 |
8.59 |
29.47 |
20.35 |
2.00 |
4.4 |
|
WSR37 |
20210305 |
Cloudy |
Moderate |
Mid-Ebb |
S |
1.00 |
15:20 |
8.91 |
8.52 |
28.90 |
20.59 |
2.45 |
3.1 |
|
WSR37 |
20210305 |
Cloudy |
Moderate |
Mid-Ebb |
S |
1.00 |
15:20 |
8.85 |
8.55 |
29.28 |
20.32 |
2.37 |
3.3 |
|
WSR37 |
20210305 |
Cloudy |
Moderate |
Mid-Ebb |
B |
7.00 |
15:18 |
8.75 |
8.46 |
29.99 |
20.36 |
1.32 |
4.1 |
|
WSR37 |
20210305 |
Cloudy |
Moderate |
Mid-Ebb |
B |
7.00 |
15:18 |
8.97 |
8.59 |
29.52 |
20.65 |
1.56 |
3.8 |
|
WSR37 |
20210308 |
Cloudy |
Moderate |
Mid-Ebb |
S |
4.00 |
8:08 |
9.43 |
8.47 |
29.70 |
21.48 |
2.27 |
4.3 |
|
WSR37 |
20210308 |
Cloudy |
Moderate |
Mid-Ebb |
S |
4.00 |
8:08 |
9.00 |
8.46 |
29.65 |
21.30 |
2.24 |
5.5 |
|
WSR37 |
20210308 |
Cloudy |
Moderate |
Mid-Ebb |
S |
1.00 |
8:09 |
9.42 |
8.30 |
29.60 |
21.66 |
2.89 |
4.4 |
|
WSR37 |
20210308 |
Cloudy |
Moderate |
Mid-Ebb |
S |
1.00 |
8:09 |
9.28 |
8.39 |
29.66 |
21.39 |
2.65 |
3.4 |
|
WSR37 |
20210308 |
Cloudy |
Moderate |
Mid-Ebb |
B |
7.00 |
8:07 |
8.48 |
8.40 |
30.31 |
21.70 |
2.58 |
3.5 |
|
WSR37 |
20210308 |
Cloudy |
Moderate |
Mid-Ebb |
B |
7.00 |
8:07 |
8.32 |
8.59 |
29.74 |
21.49 |
2.58 |
3.7 |
|
WSR37 |
20210310 |
Cloudy |
Moderate |
Mid-Ebb |
S |
4.00 |
10:12 |
10.94 |
8.26 |
30.99 |
21.68 |
2.67 |
4.0 |
|
WSR37 |
20210310 |
Cloudy |
Moderate |
Mid-Ebb |
S |
4.00 |
10:12 |
10.22 |
8.44 |
31.02 |
21.91 |
2.80 |
3.5 |
|
WSR37 |
20210310 |
Cloudy |
Moderate |
Mid-Ebb |
S |
1.00 |
10:13 |
10.77 |
8.34 |
31.51 |
21.87 |
2.96 |
4.7 |
|
Location |
Date (YYYYMMDD) |
Weather |
Sea Condition |
Tidal |
Water Level |
Depth (m) |
Time (hh:mm) |
DO (mg/L) |
pH |
Sal (ppt) |
Temp (¢XC) |
Turbidty (NTU) note 1 |
SS (mg/L) |
|
WSR37 |
20210310 |
Cloudy |
Moderate |
Mid-Ebb |
S |
1.00 |
10:13 |
10.34 |
8.21 |
30.70 |
21.86 |
2.82 |
3.8 |
|
WSR37 |
20210310 |
Cloudy |
Moderate |
Mid-Ebb |
B |
7.00 |
10:11 |
9.90 |
8.39 |
31.47 |
21.78 |
2.20 |
3.3 |
|
WSR37 |
20210310 |
Cloudy |
Moderate |
Mid-Ebb |
B |
7.00 |
10:11 |
10.66 |
8.29 |
31.42 |
21.76 |
1.94 |
3.8 |
|
WSR37 |
20210312 |
Cloudy |
Moderate |
Mid-Ebb |
S |
4.15 |
11:20 |
9.97 |
8.47 |
29.90 |
24.39 |
2.63 |
3.3 |
|
WSR37 |
20210312 |
Cloudy |
Moderate |
Mid-Ebb |
S |
4.15 |
11:20 |
9.03 |
8.31 |
29.94 |
24.74 |
2.58 |
3.7 |
|
WSR37 |
20210312 |
Cloudy |
Moderate |
Mid-Ebb |
S |
1.00 |
11:21 |
9.20 |
8.53 |
29.59 |
24.73 |
2.25 |
3.9 |
|
WSR37 |
20210312 |
Cloudy |
Moderate |
Mid-Ebb |
S |
1.00 |
11:21 |
10.04 |
8.50 |
30.82 |
24.49 |
2.50 |
3.4 |
|
WSR37 |
20210312 |
Cloudy |
Moderate |
Mid-Ebb |
B |
7.30 |
11:19 |
9.02 |
8.41 |
30.44 |
24.47 |
2.32 |
4.4 |
|
WSR37 |
20210312 |
Cloudy |
Moderate |
Mid-Ebb |
B |
7.30 |
11:19 |
9.84 |
8.39 |
30.31 |
24.66 |
1.99 |
4.2 |
|
WSR37 |
20210315 |
Cloudy |
Moderate |
Mid-Ebb |
S |
3.80 |
12:52 |
8.87 |
8.41 |
30.40 |
24.59 |
2.23 |
2.9 |
|
WSR37 |
20210315 |
Cloudy |
Moderate |
Mid-Ebb |
S |
3.80 |
12:52 |
8.68 |
8.29 |
31.67 |
24.38 |
2.49 |
3.2 |
|
WSR37 |
20210315 |
Cloudy |
Moderate |
Mid-Ebb |
S |
1.00 |
12:53 |
9.39 |
8.42 |
31.64 |
24.33 |
2.80 |
3.0 |
|
WSR37 |
20210315 |
Cloudy |
Moderate |
Mid-Ebb |
S |
1.00 |
12:53 |
8.78 |
8.44 |
30.76 |
24.70 |
2.38 |
3.9 |
|
WSR37 |
20210315 |
Cloudy |
Moderate |
Mid-Ebb |
B |
6.60 |
12:51 |
9.59 |
8.40 |
30.49 |
24.37 |
2.21 |
3.0 |
|
WSR37 |
20210315 |
Cloudy |
Moderate |
Mid-Ebb |
B |
6.60 |
12:51 |
9.58 |
8.38 |
31.33 |
24.72 |
1.89 |
2.9 |
|
WSR37 |
20210317 |
Cloudy |
Moderate |
Mid-Ebb |
S |
3.80 |
13:59 |
9.33 |
8.46 |
31.40 |
24.97 |
2.58 |
3.7 |
|
WSR37 |
20210317 |
Cloudy |
Moderate |
Mid-Ebb |
S |
3.80 |
13:59 |
8.81 |
8.40 |
30.58 |
25.15 |
2.18 |
3.1 |
|
WSR37 |
20210317 |
Cloudy |
Moderate |
Mid-Ebb |
S |
1.00 |
14:00 |
9.61 |
8.23 |
31.64 |
24.83 |
2.75 |
3.0 |
|
WSR37 |
20210317 |
Cloudy |
Moderate |
Mid-Ebb |
S |
1.00 |
14:00 |
9.04 |
8.28 |
31.25 |
24.85 |
2.32 |
3.0 |
|
WSR37 |
20210317 |
Cloudy |
Moderate |
Mid-Ebb |
B |
6.60 |
13:58 |
9.97 |
8.5 |
30.78 |
24.81 |
1.94 |
3.4 |
|
WSR37 |
20210317 |
Cloudy |
Moderate |
Mid-Ebb |
B |
6.60 |
13:58 |
9.53 |
8.5 |
31.34 |
25.25 |
1.98 |
3.1 |
|
WSR37 |
20210319 |
Cloudy |
Moderate |
Mid-Ebb |
S |
4.00 |
14:53 |
9.15 |
8.30 |
30.81 |
24.42 |
2.44 |
2.5 |
|
WSR37 |
20210319 |
Cloudy |
Moderate |
Mid-Ebb |
S |
4.00 |
14:53 |
8.90 |
8.40 |
30.77 |
24.48 |
2.17 |
3.1 |
|
WSR37 |
20210319 |
Cloudy |
Moderate |
Mid-Ebb |
S |
1.00 |
14:54 |
9.19 |
8.28 |
30.56 |
24.57 |
2.47 |
5.9 |
|
WSR37 |
20210319 |
Cloudy |
Moderate |
Mid-Ebb |
S |
1.00 |
14:54 |
9.39 |
8.44 |
31.35 |
24.34 |
2.44 |
3.0 |
|
WSR37 |
20210319 |
Cloudy |
Moderate |
Mid-Ebb |
B |
7.00 |
14:52 |
10.06 |
8.45 |
30.85 |
24.49 |
1.96 |
2.7 |
|
WSR37 |
20210319 |
Cloudy |
Moderate |
Mid-Ebb |
B |
7.00 |
14:52 |
9.99 |
8.35 |
30.34 |
24.57 |
2.23 |
2.5 |
|
Location |
Date (YYYYMMDD) |
Weather |
Sea Condition |
Tidal |
Water Level |
Depth (m) |
Time (hh:mm) |
DO (mg/L) |
pH |
Sal (ppt) |
Temp (¢XC) |
Turbidty (NTU) note 1 |
SS (mg/L) |
|
WSR37 |
20210323 |
Cloudy |
Moderate |
Mid-Ebb |
S |
4.05 |
16:51 |
10.67 |
8.44 |
31.35 |
20.84 |
2.57 |
2.5 |
|
WSR37 |
20210323 |
Cloudy |
Moderate |
Mid-Ebb |
S |
4.05 |
16:51 |
10.52 |
8.52 |
30.93 |
20.69 |
2.77 |
2.5 |
|
WSR37 |
20210323 |
Cloudy |
Moderate |
Mid-Ebb |
S |
1.00 |
16:52 |
9.28 |
8.37 |
31.24 |
20.63 |
2.36 |
2.5 |
|
WSR37 |
20210323 |
Cloudy |
Moderate |
Mid-Ebb |
S |
1.00 |
16:52 |
10.59 |
8.38 |
30.88 |
20.69 |
2.69 |
2.5 |
|
WSR37 |
20210323 |
Cloudy |
Moderate |
Mid-Ebb |
B |
7.10 |
16:50 |
9.00 |
8.50 |
31.08 |
20.63 |
2.72 |
2.5 |
|
WSR37 |
20210323 |
Cloudy |
Moderate |
Mid-Ebb |
B |
7.10 |
16:50 |
9.93 |
8.46 |
31.28 |
20.77 |
2.73 |
2.9 |
|
WSR37 |
20210325 |
Cloudy |
Moderate |
Mid-Ebb |
S |
4.15 |
9:41 |
9.53 |
8.36 |
30.72 |
26.47 |
2.27 |
5.6 |
|
WSR37 |
20210325 |
Cloudy |
Moderate |
Mid-Ebb |
S |
4.15 |
9:41 |
9.88 |
8.36 |
30.77 |
26.43 |
2.28 |
3.3 |
|
WSR37 |
20210325 |
Cloudy |
Moderate |
Mid-Ebb |
S |
1.00 |
9:42 |
9.68 |
8.53 |
30.66 |
26.34 |
2.69 |
7.3 |
|
WSR37 |
20210325 |
Cloudy |
Moderate |
Mid-Ebb |
S |
1.00 |
9:42 |
9.48 |
8.44 |
30.82 |
26.49 |
2.87 |
7.3 |
|
WSR37 |
20210325 |
Cloudy |
Moderate |
Mid-Ebb |
B |
7.30 |
9:40 |
9.03 |
8.63 |
31.16 |
26.58 |
1.99 |
6.9 |
|
WSR37 |
20210325 |
Cloudy |
Moderate |
Mid-Ebb |
B |
7.30 |
9:40 |
8.99 |
8.40 |
31.22 |
26.64 |
1.77 |
7.3 |
|
WSR37 |
20210327 |
Sunny |
Moderate |
Mid-Ebb |
S |
4.00 |
10:48 |
9.01 |
8.45 |
30.28 |
24.53 |
2.05 |
2.8 |
|
WSR37 |
20210327 |
Sunny |
Moderate |
Mid-Ebb |
S |
4.00 |
10:48 |
9.32 |
8.30 |
29.89 |
24.83 |
2.31 |
2.8 |
|
WSR37 |
20210327 |
Sunny |
Moderate |
Mid-Ebb |
S |
1.00 |
10:49 |
9.13 |
8.34 |
30.04 |
24.59 |
2.54 |
2.5 |
|
WSR37 |
20210327 |
Sunny |
Moderate |
Mid-Ebb |
S |
1.00 |
10:49 |
8.64 |
8.37 |
30.85 |
24.58 |
2.27 |
2.5 |
|
WSR37 |
20210327 |
Sunny |
Moderate |
Mid-Ebb |
B |
7.00 |
10:47 |
8.86 |
8.48 |
29.59 |
24.44 |
2.15 |
2.5 |
|
WSR37 |
20210327 |
Sunny |
Moderate |
Mid-Ebb |
B |
7.00 |
10:47 |
8.25 |
8.21 |
30.71 |
24.81 |
2.18 |
2.8 |
|
WSR37 |
20210330 |
Sunny |
Moderate |
Mid-Ebb |
S |
4.35 |
12:53 |
7.75 |
8.44 |
31.55 |
27.38 |
2.58 |
2.5 |
|
WSR37 |
20210330 |
Sunny |
Moderate |
Mid-Ebb |
S |
4.35 |
12:53 |
7.70 |
8.43 |
31.12 |
27.52 |
2.28 |
2.5 |
|
WSR37 |
20210330 |
Sunny |
Moderate |
Mid-Ebb |
S |
1.00 |
12:54 |
8.58 |
8.22 |
31.12 |
27.51 |
2.35 |
2.6 |
|
WSR37 |
20210330 |
Sunny |
Moderate |
Mid-Ebb |
S |
1.00 |
12:54 |
8.54 |
8.30 |
31.24 |
27.34 |
2.16 |
2.5 |
|
WSR37 |
20210330 |
Sunny |
Moderate |
Mid-Ebb |
B |
7.70 |
12:52 |
8.58 |
8.48 |
31.89 |
27.62 |
2.00 |
2.7 |
|
WSR37 |
20210330 |
Sunny |
Moderate |
Mid-Ebb |
B |
7.70 |
12:52 |
8.55 |
8.38 |
31.57 |
27.51 |
2.31 |
2.8 |
Note 1: Measurements of turbidity would be rounding to 0.1 NTU for proven accuracy as per the equipment specs during utilization of data.
|
Location |
Date (YYYYMMDD) |
Weather |
Sea Condition |
Tidal |
Water Level |
Depth (m) |
Time (hh:mm) |
DO (mg/L) |
pH |
Sal (ppt) |
Temp (¢XC) |
Turbidty (NTU) note 1 |
SS
(mg/L) (Note 2) |
|
CE |
20210401 Sunny |
Moderate |
Mid-Flood |
S |
1.00 |
11:03 |
8.41 |
8.19 |
31.77 |
27.60 |
3.64 2.5 |
|
CE |
20210401 Sunny |
Moderate |
Mid-Flood |
S |
1.00 |
11:03 |
8.72 |
8.19 |
31.37 |
27.67 |
3.24 2.5 |
|
CE |
20210401 Sunny |
Moderate |
Mid-Flood |
S |
12.00 |
11:02 |
8.70 |
8.15 |
31.49 |
27.40 |
3.83 2.5 |
|
CE |
20210401 Sunny |
Moderate |
Mid-Flood |
S |
12.00 |
11:02 |
7.51 |
8.07 |
31.33 |
27.42 |
4.17 2.5 |
|
CE |
20210401 Sunny |
Moderate |
Mid-Flood |
B |
23.00 |
11:01 |
7.56 |
8.06 |
31.76 |
27.44 |
4.21 2.5 |
|
CE |
20210401 Sunny |
Moderate |
Mid-Flood |
B |
23.00 |
11:01 |
7.77 |
8.10 |
31.22 |
27.44 |
3.64 2.5 |
|
CE |
20210403 Sunny |
Moderate |
Mid-Flood |
S |
1.00 |
10:50 |
8.35 |
8.23 |
29.21 |
27.25 |
2.88 2.5 |
|
CE |
20210403 Sunny |
Moderate |
Mid-Flood |
S |
1.00 |
10:50 |
8.44 |
8.20 |
29.17 |
27.34 |
3.21 2.9 |
|
CE |
20210403 Sunny |
Moderate |
Mid-Flood |
S |
11.75 |
10:49 |
8.28 |
8.16 |
29.64 |
27.18 |
2.95 3.4 |
|
CE |
20210403 Sunny |
Moderate |
Mid-Flood |
S |
11.75 |
10:49 |
7.98 |
8.18 |
29.31 |
27.30 |
2.94 2.5 |
|
CE |
20210403 Sunny |
Moderate |
Mid-Flood |
B |
22.50 |
10:48 |
8.32 |
8.20 |
29.53 |
27.15 |
3.61 2.5 |
|
CE |
20210403 Sunny |
Moderate |
Mid-Flood |
B |
22.50 |
10:48 |
8.19 |
8.23 |
29.43 |
27.37 |
3.23 2.5 |
|
CE |
20210406 Cloudy |
Moderate |
Mid-Flood |
S |
1.00 |
10:37 |
8.34 |
8.30 |
30.13 |
22.79 |
3.02 4.0 |
|
CE |
20210406 Cloudy |
Moderate |
Mid-Flood |
S |
1.00 |
10:37 |
8.61 |
8.22 |
29.90 |
22.78 |
3.11 2.5 |
|
CE |
20210406 Cloudy |
Moderate |
Mid-Flood |
S |
10.10 |
10:36 |
8.46 |
8.28 |
30.03 |
22.93 |
2.86 3.0 |
|
CE |
20210406 Cloudy |
Moderate |
Mid-Flood |
S |
10.10 |
10:36 |
8.19 |
8.34 |
30.07 |
22.84 |
3.25 2.5 |
|
CE |
20210406 Cloudy |
Moderate |
Mid-Flood |
B |
19.20 |
10:35 |
8.53 |
8.38 |
30.02 |
22.77 |
3.01 2.5 |
|
CE |
20210406 Cloudy |
Moderate |
Mid-Flood |
B |
19.20 |
10:35 |
8.50 |
8.39 |
29.81 |
22.80 |
3.14 2.9 |
|
CE |
20210408 Cloudy |
Moderate |
Mid-Flood |
S |
1.00 |
16:28 |
9.00 |
8.36 |
29.91 |
24.07 |
2.94 2.5 |
|
CE |
20210408 Cloudy |
Moderate |
Mid-Flood |
S |
1.00 |
16:28 |
8.52 |
8.55 |
30.54 |
24.13 |
2.79 2.5 |
|
CE |
20210408 Cloudy |
Moderate |
Mid-Flood |
S |
10.55 |
16:27 |
8.64 |
8.48 |
29.98 |
23.97 |
3.43 2.5 |
|
CE |
20210408 Cloudy |
Moderate |
Mid-Flood |
S |
10.55 |
16:27 |
8.99 |
8.55 |
30.21 |
24.15 |
3.17 2.5 |
|
CE |
20210408 Cloudy |
Moderate |
Mid-Flood |
B |
20.10 |
16:26 |
8.71 |
8.47 |
30.76 |
24.04 |
3.69 2.5 |
|
CE |
20210408 Cloudy |
Moderate |
Mid-Flood |
B |
20.10 |
16:26 |
8.60 |
8.37 |
30.54 |
24.04 |
3.62 2.5 |
|
CE |
20210410 Cloudy |
Moderate |
Mid-Flood |
S |
1.00 |
17:57 |
8.77 |
8.33 |
31.57 |
23.12 |
4.07 2.5 |
|
CE |
20210410 Cloudy |
Moderate |
Mid-Flood |
S |
1.00 |
17:57 |
8.43 |
8.43 |
31.68 |
23.23 |
3.73 2.5 |
|
CE |
20210410 Cloudy |
Moderate |
Mid-Flood |
S |
10.30 |
17:56 |
8.69 |
8.49 |
31.20 |
23.21 |
3.37 2.5 |
|
Location |
Date (YYYYMMDD) |
Weather |
Sea Condition |
Tidal |
Water Level |
Depth (m) |
Time (hh:mm) |
DO (mg/L) |
pH |
Sal (ppt) |
Temp (¢XC) |
Turbidty (NTU) note 1 |
SS
(mg/L) (Note 2) |
|
CE |
20210410 Cloudy |
Moderate |
Mid-Flood |
S |
10.30 |
17:56 |
8.71 |
8.41 |
31.82 |
23.22 |
3.70 2.6 |
|
CE |
20210410 Cloudy |
Moderate |
Mid-Flood |
B |
19.60 |
17:55 |
8.44 |
8.33 |
31.77 |
23.30 |
3.47 3.0 |
|
CE |
20210410 Cloudy |
Moderate |
Mid-Flood |
B |
19.60 |
17:55 |
8.95 |
8.32 |
31.50 |
23.12 |
4.06 2.5 |
|
CE |
20210413 Sunny |
Moderate |
Mid-Flood |
S |
1.00 |
18:50 |
9.39 |
8.28 |
31.30 |
27.75 |
3.24 4.5 |
|
CE |
20210413 Sunny |
Moderate |
Mid-Flood |
S |
1.00 |
18:50 |
9.61 |
8.27 |
31.75 |
27.77 |
3.34 3.2 |
|
CE |
20210413 Sunny |
Moderate |
Mid-Flood |
S |
11.60 |
18:49 |
8.87 |
8.47 |
31.46 |
27.76 |
3.47 3.7 |
|
CE |
20210413 Sunny |
Moderate |
Mid-Flood |
S |
11.60 |
18:49 |
8.95 |
8.39 |
30.74 |
27.84 |
3.44 2.6 |
|
CE |
20210413 Sunny |
Moderate |
Mid-Flood |
B |
22.20 |
18:48 |
8.62 |
8.18 |
30.72 |
27.84 |
2.95 2.8 |
|
CE |
20210413 Sunny |
Moderate |
Mid-Flood |
B |
22.20 |
18:48 |
8.40 |
8.34 |
30.92 |
27.69 |
3.15 3.4 |
|
CE |
20210415 Cloudy |
Moderate |
Mid-Flood |
S |
1.00 |
11:03 |
7.77 |
8.34 |
31.78 |
22.99 |
2.75 4.6 |
|
CE |
20210415 Cloudy |
Moderate |
Mid-Flood |
S |
1.00 |
11:03 |
9.83 |
8.44 |
31.85 |
22.87 |
2.49 2.6 |
|
CE |
20210415 Cloudy |
Moderate |
Mid-Flood |
S |
11.70 |
11:02 |
8.99 |
8.38 |
32.06 |
22.85 |
1.89 2.9 |
|
CE |
20210415 Cloudy |
Moderate |
Mid-Flood |
S |
11.70 |
11:02 |
9.01 |
8.49 |
32.04 |
23.05 |
1.87 2.5 |
|
CE |
20210415 Cloudy |
Moderate |
Mid-Flood |
B |
22.40 |
11:01 |
9.76 |
8.39 |
31.88 |
23.07 |
1.64 2.5 |
|
CE |
20210415 Cloudy |
Moderate |
Mid-Flood |
B |
22.40 |
11:01 |
7.79 |
8.40 |
31.52 |
23.05 |
1.77 2.5 |
|
CE |
20210417 Cloudy |
Moderate |
Mid-Flood |
S |
1.00 |
10:52 |
9.74 |
8.74 |
31.96 |
22.72 |
3.29 3.0 |
|
CE |
20210417 Cloudy |
Moderate |
Mid-Flood |
S |
1.00 |
10:52 |
8.77 |
8.78 |
32.30 |
22.79 |
3.70 3.3 |
|
CE |
20210417 Cloudy |
Moderate |
Mid-Flood |
S |
11.55 |
10:51 |
9.05 |
8.59 |
32.04 |
22.92 |
3.34 4.5 |
|
CE |
20210417 Cloudy |
Moderate |
Mid-Flood |
S |
11.55 |
10:51 |
9.10 |
8.73 |
31.94 |
22.83 |
3.33 4.5 |
|
CE |
20210417 Cloudy |
Moderate |
Mid-Flood |
B |
22.10 |
10:50 |
9.03 |
8.77 |
32.41 |
22.74 |
3.18 2.5 |
|
CE |
20210417 Cloudy |
Moderate |
Mid-Flood |
B |
22.10 |
10:50 |
9.93 |
8.65 |
31.72 |
22.68 |
2.96 7.5 |
|
CE |
20210420 Cloudy |
Moderate |
Mid-Flood |
S |
1.00 |
10:40 |
7.38 |
8.25 |
25.47 |
23.93 |
4.33 5.0 |
|
CE |
20210420 Cloudy |
Moderate |
Mid-Flood |
S |
1.00 |
10:40 |
7.45 |
8.18 |
19.87 |
24.02 |
4.21 3.3 |
|
CE |
20210420 Cloudy |
Moderate |
Mid-Flood |
S |
11.35 |
10:42 |
7.76 |
8.22 |
25.05 |
24.02 |
4.61 3.8 |
|
CE |
20210420 Cloudy |
Moderate |
Mid-Flood |
S |
11.35 |
10:42 |
8.06 |
8.26 |
26.22 |
24.03 |
5.16 3.8 |
|
CE |
20210420 Cloudy |
Moderate |
Mid-Flood |
B |
21.70 |
10:41 |
7.76 |
8.41 |
26.86 |
24.00 |
5.22 3.4 |
|
CE |
20210420 Cloudy |
Moderate |
Mid-Flood |
B |
21.70 |
10:41 |
8.00 |
8.48 |
27.39 |
24.01 |
4.84 3.9 |
|
Location |
Date (YYYYMMDD) |
Weather |
Sea Condition |
Tidal |
Water Level |
Depth (m) |
Time (hh:mm) |
DO (mg/L) |
pH |
Sal (ppt) |
Temp (¢XC) |
Turbidty (NTU) note 1 |
SS
(mg/L) (Note 2) |
|
CE |
20210422 Sunny |
Moderate |
Mid-Flood |
S |
1.00 |
12:03 |
8.34 |
8.18 |
30.77 |
28.99 |
2.70 2.8 |
|
CE |
20210422 Sunny |
Moderate |
Mid-Flood |
S |
1.00 |
12:03 |
8.70 |
8.27 |
30.22 |
28.93 |
2.37 3.7 |
|
CE |
20210422 Sunny |
Moderate |
Mid-Flood |
S |
12.35 |
12:02 |
8.65 |
8.10 |
30.95 |
28.87 |
3.01 2.5 |
|
CE |
20210422 Sunny |
Moderate |
Mid-Flood |
S |
12.35 |
12:02 |
8.24 |
8.08 |
30.82 |
29.00 |
2.82 2.5 |
|
CE |
20210422 Sunny |
Moderate |
Mid-Flood |
B |
23.70 |
12:01 |
8.94 |
8.24 |
30.99 |
28.98 |
3.17 2.6 |
|
CE |
20210422 Sunny |
Moderate |
Mid-Flood |
B |
23.70 |
12:01 |
9.38 |
8.16 |
30.26 |
29.01 |
3.37 2.5 |
|
CE |
20210424 Cloudy |
Moderate |
Mid-Flood |
S |
1.00 |
16:57 |
8.75 |
8.26 |
31.51 |
24.19 |
3.45 4.0 |
|
CE |
20210424 Cloudy |
Moderate |
Mid-Flood |
S |
1.00 |
16:57 |
9.74 |
8.26 |
31.51 |
24.25 |
3.70 4.5 |
|
CE |
20210424 Cloudy |
Moderate |
Mid-Flood |
S |
12.05 |
16:56 |
8.79 |
8.12 |
31.36 |
24.10 |
2.81 2.5 |
|
CE |
20210424 Cloudy |
Moderate |
Mid-Flood |
S |
12.05 |
16:56 |
9.57 |
8.36 |
31.70 |
24.03 |
2.52 3.0 |
|
CE |
20210424 Cloudy |
Moderate |
Mid-Flood |
B |
23.10 |
16:55 |
9.27 |
8.31 |
31.32 |
24.17 |
3.03 3.8 |
|
CE |
20210424 Cloudy |
Moderate |
Mid-Flood |
B |
23.10 |
16:55 |
9.08 |
8.25 |
31.49 |
23.96 |
3.34 2.8 |
|
CE |
20210427 Cloudy |
Moderate |
Mid-Flood |
S |
1.00 |
18:29 |
8.43 |
8.42 |
31.15 |
23.03 |
3.49 4.5 |
|
CE |
20210427 Cloudy |
Moderate |
Mid-Flood |
S |
1.00 |
18:29 |
9.91 |
8.46 |
31.85 |
23.25 |
3.63 3.0 |
|
CE |
20210427 Cloudy |
Moderate |
Mid-Flood |
S |
12.10 |
18:28 |
9.25 |
8.32 |
31.06 |
23.28 |
3.60 3.4 |
|
CE |
20210427 Cloudy |
Moderate |
Mid-Flood |
S |
12.10 |
18:28 |
9.11 |
8.35 |
31.82 |
23.30 |
3.37 2.9 |
|
CE |
20210427 Cloudy |
Moderate |
Mid-Flood |
B |
23.20 |
18:27 |
8.40 |
8.48 |
31.44 |
23.18 |
2.97 2.8 |
|
CE |
20210427 Cloudy |
Moderate |
Mid-Flood |
B |
23.20 |
18:27 |
9.41 |
8.39 |
31.78 |
23.23 |
2.71 3.0 |
|
CE |
20210429 Sunny |
Moderate |
Mid-Flood |
S |
1.00 |
10:49 |
8.93 |
8.28 |
30.17 |
25.43 |
3.71 3.3 |
|
CE |
20210429 Sunny |
Moderate |
Mid-Flood |
S |
1.00 |
10:49 |
8.82 |
8.19 |
30.39 |
25.49 |
3.44 2.5 |
|
CE |
20210429 Sunny |
Moderate |
Mid-Flood |
S |
11.45 |
10:48 |
8.94 |
8.34 |
30.41 |
25.72 |
3.05 3.9 |
|
CE |
20210429 Sunny |
Moderate |
Mid-Flood |
S |
11.45 |
10:48 |
9.04 |
8.31 |
30.22 |
25.36 |
3.08 3.9 |
|
CE |
20210429 Sunny |
Moderate |
Mid-Flood |
B |
21.90 |
10:47 |
8.85 |
8.45 |
30.46 |
25.70 |
3.06 3.2 |
|
CE |
20210429 Sunny |
Moderate |
Mid-Flood |
B |
21.90 |
10:47 |
8.52 |
8.30 |
29.96 |
25.39 |
3.23 5.1 |
|
CF |
20210401 Sunny |
Moderate |
Mid-Flood |
S |
1.00 |
8:02 |
7.65 |
8.06 |
31.81 |
26.69 |
4.71 2.5 |
|
CF |
20210401 Sunny |
Moderate |
Mid-Flood |
S |
1.00 |
8:02 |
7.95 |
8.25 |
31.18 |
26.92 |
4.51 3.5 |
|
CF |
20210401 Sunny |
Moderate |
Mid-Flood |
S |
9.55 |
8:01 |
9.25 |
8.07 |
31.29 |
26.76 |
4.90 2.5 |
|
Location |
Date (YYYYMMDD) |
Weather |
Sea Condition |
Tidal |
Water Level |
Depth (m) |
Time (hh:mm) |
DO (mg/L) |
pH |
Sal (ppt) |
Temp (¢XC) |
Turbidty (NTU) note 1 |
SS
(mg/L) (Note 2) |
|
CF |
20210401 Sunny |
Moderate |
Mid-Flood |
S |
9.55 |
8:01 |
7.62 |
8.10 |
31.92 |
26.77 |
5.01 2.5 |
|
CF |
20210401 Sunny |
Moderate |
Mid-Flood |
B |
18.10 |
8:00 |
8.36 |
8.20 |
31.40 |
26.77 |
5.63 2.5 |
|
CF |
20210401 Sunny |
Moderate |
Mid-Flood |
B |
18.10 |
8:00 |
8.27 |
8.20 |
31.56 |
26.69 |
5.60 2.5 |
|
CF |
20210403 Sunny |
Moderate |
Mid-Flood |
S |
1.00 |
8:07 |
8.54 |
8.01 |
29.25 |
25.86 |
3.63 2.5 |
|
CF |
20210403 Sunny |
Moderate |
Mid-Flood |
S |
1.00 |
8:07 |
8.59 |
8.01 |
29.30 |
26.10 |
3.98 2.5 |
|
CF |
20210403 Sunny |
Moderate |
Mid-Flood |
S |
9.85 |
8:06 |
8.29 |
8.10 |
29.48 |
26.01 |
4.22 2.5 |
|
CF |
20210403 Sunny |
Moderate |
Mid-Flood |
S |
9.85 |
8:06 |
8.25 |
8.19 |
29.24 |
25.92 |
4.39 2.5 |
|
CF |
20210403 Sunny |
Moderate |
Mid-Flood |
B |
18.70 |
8:05 |
8.25 |
8.01 |
29.36 |
25.79 |
4.10 2.5 |
|
CF |
20210403 Sunny |
Moderate |
Mid-Flood |
B |
18.70 |
8:05 |
8.39 |
8.15 |
29.32 |
25.97 |
3.90 2.5 |
|
CF |
20210406 Cloudy |
Moderate |
Mid-Flood |
S |
1.00 |
8:05 |
8.28 |
8.40 |
29.99 |
22.22 |
3.16 3.1 |
|
CF |
20210406 Cloudy |
Moderate |
Mid-Flood |
S |
1.00 |
8:05 |
8.52 |
8.33 |
30.08 |
22.44 |
2.99 3.7 |
|
CF |
20210406 Cloudy |
Moderate |
Mid-Flood |
S |
10.75 |
8:04 |
8.50 |
8.35 |
29.93 |
22.20 |
3.29 2.5 |
|
CF |
20210406 Cloudy |
Moderate |
Mid-Flood |
S |
10.75 |
8:04 |
8.24 |
8.32 |
30.11 |
22.45 |
2.98 2.9 |
|
CF |
20210406 Cloudy |
Moderate |
Mid-Flood |
B |
20.50 |
8:03 |
8.67 |
8.34 |
30.03 |
22.16 |
3.29 3.6 |
|
CF |
20210406 Cloudy |
Moderate |
Mid-Flood |
B |
20.50 |
8:03 |
8.20 |
8.37 |
30.03 |
22.21 |
2.96 2.6 |
|
CF |
20210408 Cloudy |
Moderate |
Mid-Flood |
S |
1.00 |
13:47 |
8.91 |
8.46 |
30.39 |
23.89 |
3.62 2.5 |
|
CF |
20210408 Cloudy |
Moderate |
Mid-Flood |
S |
1.00 |
13:47 |
8.73 |
8.37 |
30.34 |
23.87 |
3.09 2.5 |
|
CF |
20210408 Cloudy |
Moderate |
Mid-Flood |
S |
9.90 |
13:46 |
9.08 |
8.36 |
29.88 |
23.42 |
3.70 2.5 |
|
CF |
20210408 Cloudy |
Moderate |
Mid-Flood |
S |
9.90 |
13:46 |
9.07 |
8.46 |
30.22 |
23.87 |
3.32 2.5 |
|
CF |
20210408 Cloudy |
Moderate |
Mid-Flood |
B |
18.80 |
13:45 |
8.70 |
8.51 |
30.73 |
23.99 |
3.22 2.5 |
|
CF |
20210408 Cloudy |
Moderate |
Mid-Flood |
B |
18.80 |
13:45 |
8.83 |
8.41 |
30.59 |
23.92 |
3.29 2.5 |
|
CF |
20210410 Cloudy |
Moderate |
Mid-Flood |
S |
1.00 |
15:42 |
8.82 |
8.39 |
31.57 |
23.73 |
3.04 2.5 |
|
CF |
20210410 Cloudy |
Moderate |
Mid-Flood |
S |
1.00 |
15:42 |
9.01 |
8.24 |
31.35 |
23.49 |
3.12 2.5 |
|
CF |
20210410 Cloudy |
Moderate |
Mid-Flood |
S |
10.45 |
15:41 |
8.49 |
8.32 |
31.67 |
23.93 |
3.88 4.1 |
|
CF |
20210410 Cloudy |
Moderate |
Mid-Flood |
S |
10.45 |
15:41 |
8.98 |
8.44 |
31.83 |
23.49 |
3.86 2.5 |
|
CF |
20210410 Cloudy |
Moderate |
Mid-Flood |
B |
19.90 |
15:40 |
8.56 |
8.31 |
31.77 |
23.63 |
3.87 2.5 |
|
CF |
20210410 Cloudy |
Moderate |
Mid-Flood |
B |
19.90 |
15:40 |
9.18 |
8.42 |
31.81 |
23.68 |
3.57 2.5 |
|
Location |
Date (YYYYMMDD) |
Weather |
Sea Condition |
Tidal |
Water Level |
Depth (m) |
Time (hh:mm) |
DO (mg/L) |
pH |
Sal (ppt) |
Temp (¢XC) |
Turbidty (NTU) note 1 |
SS
(mg/L) (Note 2) |
|
CF |
20210413 Sunny |
Moderate |
Mid-Flood |
S |
1.00 |
16:02 |
8.73 |
8.29 |
31.22 |
28.03 |
2.90 4.3 |
|
CF |
20210413 Sunny |
Moderate |
Mid-Flood |
S |
1.00 |
16:02 |
9.07 |
8.22 |
31.17 |
28.02 |
3.24 2.5 |
|
CF |
20210413 Sunny |
Moderate |
Mid-Flood |
S |
9.75 |
16:01 |
8.92 |
8.30 |
31.19 |
27.97 |
3.19 2.7 |
|
CF |
20210413 Sunny |
Moderate |
Mid-Flood |
S |
9.75 |
16:01 |
8.45 |
8.22 |
30.78 |
28.03 |
3.31 2.6 |
|
CF |
20210413 Sunny |
Moderate |
Mid-Flood |
B |
18.50 |
16:00 |
9.35 |
8.39 |
31.40 |
27.95 |
2.96 2.6 |
|
CF |
20210413 Sunny |
Moderate |
Mid-Flood |
B |
18.50 |
16:00 |
9.56 |
8.25 |
31.08 |
28.02 |
3.25 3.8 |
|
CF |
20210415 Cloudy |
Moderate |
Mid-Flood |
S |
1.00 |
8:02 |
7.98 |
8.51 |
31.96 |
22.60 |
3.33 2.9 |
|
CF |
20210415 Cloudy |
Moderate |
Mid-Flood |
S |
1.00 |
8:02 |
9.30 |
8.36 |
32.13 |
22.63 |
3.19 2.5 |
|
CF |
20210415 Cloudy |
Moderate |
Mid-Flood |
S |
10.25 |
8:01 |
9.53 |
8.41 |
32.17 |
22.53 |
3.08 2.5 |
|
CF |
20210415 Cloudy |
Moderate |
Mid-Flood |
S |
10.25 |
8:01 |
8.83 |
8.30 |
31.47 |
22.60 |
3.39 2.5 |
|
CF |
20210415 Cloudy |
Moderate |
Mid-Flood |
B |
19.50 |
8:00 |
8.68 |
8.40 |
31.70 |
22.58 |
3.02 2.5 |
|
CF |
20210415 Cloudy |
Moderate |
Mid-Flood |
B |
19.50 |
8:00 |
7.96 |
8.44 |
32.15 |
22.64 |
2.82 3.4 |
|
CF |
20210417 Cloudy |
Moderate |
Mid-Flood |
S |
1.00 |
8:02 |
9.33 |
8.58 |
31.74 |
22.54 |
3.13 2.5 |
|
CF |
20210417 Cloudy |
Moderate |
Mid-Flood |
S |
1.00 |
8:02 |
8.33 |
8.58 |
32.41 |
22.56 |
3.38 3.2 |
|
CF |
20210417 Cloudy |
Moderate |
Mid-Flood |
S |
10.65 |
8:01 |
8.99 |
8.79 |
32.01 |
22.57 |
3.66 3.4 |
|
CF |
20210417 Cloudy |
Moderate |
Mid-Flood |
S |
10.65 |
8:01 |
8.36 |
8.77 |
32.29 |
22.54 |
3.06 3.3 |
|
CF |
20210417 Cloudy |
Moderate |
Mid-Flood |
B |
20.30 |
8:00 |
8.65 |
8.73 |
31.92 |
22.52 |
3.17 3.6 |
|
CF |
20210417 Cloudy |
Moderate |
Mid-Flood |
B |
20.30 |
8:00 |
8.87 |
8.71 |
32.47 |
22.73 |
2.77 3.7 |
|
CF |
20210420 Cloudy |
Moderate |
Mid-Flood |
S |
1.00 |
8:02 |
7.58 |
8.22 |
27.03 |
23.85 |
4.82 4.4 |
|
CF |
20210420 Cloudy |
Moderate |
Mid-Flood |
S |
1.00 |
8:02 |
7.78 |
8.30 |
27.33 |
23.80 |
4.93 5.4 |
|
CF |
20210420 Cloudy |
Moderate |
Mid-Flood |
S |
10.55 |
8:01 |
7.54 |
8.21 |
27.28 |
23.66 |
4.33 5.2 |
|
CF |
20210420 Cloudy |
Moderate |
Mid-Flood |
S |
10.55 |
8:01 |
7.71 |
8.45 |
27.52 |
23.81 |
4.80 9.3 |
|
CF |
20210420 Cloudy |
Moderate |
Mid-Flood |
B |
20.10 |
8:00 |
7.64 |
8.45 |
26.85 |
23.72 |
4.13 5.0 |
|
CF |
20210420 Cloudy |
Moderate |
Mid-Flood |
B |
20.10 |
8:00 |
8.56 |
8.33 |
27.05 |
23.72 |
4.61 5.6 |
|
CF |
20210422 Sunny |
Moderate |
Mid-Flood |
S |
1.00 |
9:02 |
8.49 |
8.16 |
31.28 |
28.85 |
2.26 2.5 |
|
CF |
20210422 Sunny |
Moderate |
Mid-Flood |
S |
1.00 |
9:02 |
8.18 |
8.24 |
31.15 |
28.74 |
2.27 2.5 |
|
CF |
20210422 Sunny |
Moderate |
Mid-Flood |
S |
10.10 |
9:01 |
9.12 |
8.23 |
31.11 |
28.85 |
2.44 2.5 |
|
Location |
Date (YYYYMMDD) |
Weather |
Sea Condition |
Tidal |
Water Level |
Depth (m) |
Time (hh:mm) |
DO (mg/L) |
pH |
Sal (ppt) |
Temp (¢XC) |
Turbidty (NTU) note 1 |
SS
(mg/L) (Note 2) |
|
CF |
20210422 Sunny |
Moderate |
Mid-Flood |
S |
10.10 |
9:01 |
9.34 |
8.08 |
30.89 |
28.79 |
2.60 2.5 |
|
CF |
20210422 Sunny |
Moderate |
Mid-Flood |
B |
19.20 |
9:00 |
8.71 |
8.22 |
30.72 |
28.73 |
2.31 2.5 |
|
CF |
20210422 Sunny |
Moderate |
Mid-Flood |
B |
19.20 |
9:00 |
9.11 |
8.21 |
31.15 |
28.78 |
2.14 2.5 |
|
CF |
20210424 Cloudy |
Moderate |
Mid-Flood |
S |
1.00 |
13:56 |
9.32 |
8.23 |
31.40 |
24.78 |
3.30 3.2 |
|
CF |
20210424 Cloudy |
Moderate |
Mid-Flood |
S |
1.00 |
13:56 |
8.94 |
8.21 |
31.23 |
24.68 |
3.16 3.0 |
|
CF |
20210424 Cloudy |
Moderate |
Mid-Flood |
S |
10.70 |
13:55 |
9.50 |
8.28 |
31.20 |
24.65 |
3.48 3.6 |
|
CF |
20210424 Cloudy |
Moderate |
Mid-Flood |
S |
10.70 |
13:55 |
9.09 |
8.12 |
31.31 |
24.63 |
3.35 2.5 |
|
CF |
20210424 Cloudy |
Moderate |
Mid-Flood |
B |
20.40 |
13:54 |
9.30 |
8.29 |
31.12 |
24.61 |
3.00 3.0 |
|
CF |
20210424 Cloudy |
Moderate |
Mid-Flood |
B |
20.40 |
13:54 |
8.90 |
8.27 |
31.57 |
24.78 |
3.27 3.1 |
|
CF |
20210427 Cloudy |
Moderate |
Mid-Flood |
S |
1.00 |
15:32 |
9.01 |
8.41 |
31.54 |
23.46 |
3.79 3.2 |
|
CF |
20210427 Cloudy |
Moderate |
Mid-Flood |
S |
1.00 |
15:32 |
8.43 |
8.42 |
30.51 |
23.42 |
3.78 3.3 |
|
CF |
20210427 Cloudy |
Moderate |
Mid-Flood |
S |
9.55 |
15:31 |
9.86 |
8.40 |
31.07 |
23.66 |
3.46 2.5 |
|
CF |
20210427 Cloudy |
Moderate |
Mid-Flood |
S |
9.55 |
15:31 |
8.41 |
8.17 |
31.48 |
23.57 |
3.04 2.6 |
|
CF |
20210427 Cloudy |
Moderate |
Mid-Flood |
B |
18.10 |
15:30 |
9.76 |
8.17 |
30.62 |
23.70 |
3.44 3.4 |
|
CF |
20210427 Cloudy |
Moderate |
Mid-Flood |
B |
18.10 |
15:30 |
9.09 |
8.46 |
31.38 |
23.61 |
3.18 4.5 |
|
CF |
20210429 Sunny |
Moderate |
Mid-Flood |
S |
1.00 |
8:02 |
8.53 |
8.27 |
30.70 |
24.70 |
3.79 4.8 |
|
CF |
20210429 Sunny |
Moderate |
Mid-Flood |
S |
1.00 |
8:02 |
9.07 |
8.44 |
30.17 |
24.63 |
3.65 3.6 |
|
CF |
20210429 Sunny |
Moderate |
Mid-Flood |
S |
9.50 |
8:01 |
8.70 |
8.20 |
30.59 |
24.34 |
3.02 4.2 |
|
CF |
20210429 Sunny |
Moderate |
Mid-Flood |
S |
9.50 |
8:01 |
8.98 |
8.30 |
30.73 |
24.68 |
3.33 4.4 |
|
CF |
20210429 Sunny |
Moderate |
Mid-Flood |
B |
18.00 |
8:00 |
8.77 |
8.24 |
30.09 |
24.35 |
3.21 2.8 |
|
CF |
20210429 Sunny |
Moderate |
Mid-Flood |
B |
18.00 |
8:00 |
8.64 |
8.34 |
30.12 |
24.58 |
3.05 4.5 |
|
WSR01 |
20210401 Sunny |
Moderate |
Mid-Flood |
S |
1.00 |
8:28 |
9.52 |
8.21 |
31.42 |
26.79 |
2.68 2.5 |
|
WSR01 |
20210401 Sunny |
Moderate |
Mid-Flood |
S |
1.00 |
8:28 |
9.68 |
8.19 |
31.25 |
26.80 |
2.57 2.5 |
|
WSR01 |
20210401 Sunny |
Moderate |
Mid-Flood |
S |
4.30 |
8:27 |
8.41 |
8.06 |
31.74 |
26.82 |
2.87 2.5 |
|
WSR01 |
20210401 Sunny |
Moderate |
Mid-Flood |
S |
4.30 |
8:27 |
7.62 |
8.14 |
31.89 |
26.70 |
2.64 2.5 |
|
WSR01 |
20210401 Sunny |
Moderate |
Mid-Flood |
B |
7.60 |
8:26 |
9.32 |
8.11 |
31.15 |
26.91 |
2.69 2.5 |
|
WSR01 |
20210401 Sunny |
Moderate |
Mid-Flood |
B |
7.60 |
8:26 |
8.49 |
8.19 |
31.84 |
26.89 |
2.34 2.5 |
|
Location |
Date (YYYYMMDD) |
Weather |
Sea Condition |
Tidal |
Water Level |
Depth (m) |
Time (hh:mm) |
DO (mg/L) |
pH |
Sal (ppt) |
Temp (¢XC) |
Turbidty (NTU) note 1 |
SS
(mg/L) (Note 2) |
|
WSR01 |
20210403 Sunny |
Moderate |
Mid-Flood |
S |
1.00 |
8:30 |
8.25 |
8.28 |
29.56 |
25.97 |
2.73 2.5 |
|
WSR01 |
20210403 Sunny |
Moderate |
Mid-Flood |
S |
1.00 |
8:30 |
8.44 |
8.01 |
29.57 |
26.10 |
3.22 2.5 |
|
WSR01 |
20210403 Sunny |
Moderate |
Mid-Flood |
S |
4.35 |
8:29 |
8.09 |
8.02 |
29.63 |
26.06 |
2.88 2.5 |
|
WSR01 |
20210403 Sunny |
Moderate |
Mid-Flood |
S |
4.35 |
8:29 |
8.10 |
8.22 |
29.50 |
26.14 |
2.59 2.5 |
|
WSR01 |
20210403 Sunny |
Moderate |
Mid-Flood |
B |
7.70 |
8:28 |
8.34 |
8.16 |
29.55 |
26.03 |
2.60 2.5 |
|
WSR01 |
20210403 Sunny |
Moderate |
Mid-Flood |
B |
7.70 |
8:28 |
8.28 |
8.09 |
29.43 |
25.89 |
2.29 2.5 |
|
WSR01 |
20210406 Cloudy |
Moderate |
Mid-Flood |
S |
1.00 |
8:26 |
8.18 |
8.22 |
29.86 |
22.49 |
2.54 3.3 |
|
WSR01 |
20210406 Cloudy |
Moderate |
Mid-Flood |
S |
1.00 |
8:26 |
8.19 |
8.24 |
29.86 |
22.38 |
2.44 3.2 |
|
WSR01 |
20210406 Cloudy |
Moderate |
Mid-Flood |
S |
4.35 |
8:25 |
8.67 |
8.21 |
29.94 |
22.40 |
3.03 2.9 |
|
WSR01 |
20210406 Cloudy |
Moderate |
Mid-Flood |
S |
4.35 |
8:25 |
8.31 |
8.29 |
29.84 |
22.41 |
2.85 3.1 |
|
WSR01 |
20210406 Cloudy |
Moderate |
Mid-Flood |
B |
7.70 |
8:24 |
8.49 |
8.24 |
29.72 |
22.48 |
2.43 2.5 |
|
WSR01 |
20210406 Cloudy |
Moderate |
Mid-Flood |
B |
7.70 |
8:24 |
8.50 |
8.32 |
29.95 |
22.46 |
2.60 3.5 |
|
WSR01 |
20210408 Cloudy |
Moderate |
Mid-Flood |
S |
1.00 |
14:10 |
8.74 |
8.43 |
30.42 |
23.75 |
2.78 2.5 |
|
WSR01 |
20210408 Cloudy |
Moderate |
Mid-Flood |
S |
1.00 |
14:10 |
9.24 |
8.51 |
30.02 |
23.82 |
2.93 2.5 |
|
WSR01 |
20210408 Cloudy |
Moderate |
Mid-Flood |
S |
4.20 |
14:09 |
8.61 |
8.35 |
30.01 |
23.76 |
2.23 2.5 |
|
WSR01 |
20210408 Cloudy |
Moderate |
Mid-Flood |
S |
4.20 |
14:09 |
9.10 |
8.48 |
30.09 |
23.63 |
1.95 2.5 |
|
WSR01 |
20210408 Cloudy |
Moderate |
Mid-Flood |
B |
7.40 |
14:08 |
9.15 |
8.34 |
30.50 |
23.77 |
1.98 2.5 |
|
WSR01 |
20210408 Cloudy |
Moderate |
Mid-Flood |
B |
7.40 |
14:08 |
9.08 |
8.42 |
29.97 |
23.66 |
1.91 2.5 |
|
WSR01 |
20210410 Cloudy |
Moderate |
Mid-Flood |
S |
1.00 |
15:52 |
8.47 |
8.23 |
31.23 |
23.55 |
3.30 3.3 |
|
WSR01 |
20210410 Cloudy |
Moderate |
Mid-Flood |
S |
1.00 |
15:52 |
8.31 |
8.28 |
31.50 |
23.51 |
3.08 4.1 |
|
WSR01 |
20210410 Cloudy |
Moderate |
Mid-Flood |
S |
4.65 |
15:51 |
8.67 |
8.27 |
31.64 |
23.74 |
2.73 2.5 |
|
WSR01 |
20210410 Cloudy |
Moderate |
Mid-Flood |
S |
4.65 |
15:51 |
8.40 |
8.34 |
31.28 |
23.52 |
2.99 2.5 |
|
WSR01 |
20210410 Cloudy |
Moderate |
Mid-Flood |
B |
8.30 |
15:50 |
9.04 |
8.42 |
31.59 |
23.64 |
2.23 3.5 |
|
WSR01 |
20210410 Cloudy |
Moderate |
Mid-Flood |
B |
8.30 |
15:50 |
8.79 |
8.44 |
31.84 |
23.66 |
2.59 2.5 |
|
WSR01 |
20210413 Sunny |
Moderate |
Mid-Flood |
S |
1.00 |
16:25 |
9.03 |
8.37 |
30.72 |
28.04 |
2.62 3.7 |
|
WSR01 |
20210413 Sunny |
Moderate |
Mid-Flood |
S |
1.00 |
16:25 |
8.67 |
8.41 |
30.55 |
27.95 |
2.46 3.4 |
|
WSR01 |
20210413 Sunny |
Moderate |
Mid-Flood |
S |
4.30 |
16:24 |
9.56 |
8.25 |
31.61 |
27.92 |
2.13 4.4 |
|
Location |
Date (YYYYMMDD) |
Weather |
Sea Condition |
Tidal |
Water Level |
Depth (m) |
Time (hh:mm) |
DO (mg/L) |
pH |
Sal (ppt) |
Temp (¢XC) |
Turbidty (NTU) note 1 |
SS
(mg/L) (Note 2) |
|
WSR01 |
20210413 Sunny |
Moderate |
Mid-Flood |
S |
4.30 |
16:24 |
9.82 |
8.39 |
30.97 |
27.91 |
2.34 3.3 |
|
WSR01 |
20210413 Sunny |
Moderate |
Mid-Flood |
B |
7.60 |
16:23 |
9.72 |
8.33 |
31.47 |
27.88 |
2.42 3.7 |
|
WSR01 |
20210413 Sunny |
Moderate |
Mid-Flood |
B |
7.60 |
16:23 |
9.05 |
8.37 |
31.17 |
28.03 |
2.27 4.3 |
|
WSR01 |
20210415 Cloudy |
Moderate |
Mid-Flood |
S |
1.00 |
8:28 |
9.96 |
8.52 |
31.75 |
22.66 |
1.89 3.1 |
|
WSR01 |
20210415 Cloudy |
Moderate |
Mid-Flood |
S |
1.00 |
8:28 |
9.25 |
8.30 |
31.50 |
22.68 |
2.05 2.5 |
|
WSR01 |
20210415 Cloudy |
Moderate |
Mid-Flood |
S |
4.40 |
8:27 |
8.31 |
8.34 |
31.40 |
22.59 |
1.69 4.7 |
|
WSR01 |
20210415 Cloudy |
Moderate |
Mid-Flood |
S |
4.40 |
8:27 |
9.94 |
8.44 |
31.39 |
22.57 |
1.63 2.5 |
|
WSR01 |
20210415 Cloudy |
Moderate |
Mid-Flood |
B |
7.80 |
8:26 |
9.06 |
8.40 |
31.49 |
22.59 |
1.88 2.5 |
|
WSR01 |
20210415 Cloudy |
Moderate |
Mid-Flood |
B |
7.80 |
8:26 |
9.86 |
8.41 |
32.01 |
22.59 |
1.91 2.8 |
|
WSR01 |
20210417 Cloudy |
Moderate |
Mid-Flood |
S |
1.00 |
8:27 |
8.69 |
8.78 |
32.05 |
22.52 |
1.94 5.2 |
|
WSR01 |
20210417 Cloudy |
Moderate |
Mid-Flood |
S |
1.00 |
8:27 |
8.07 |
8.78 |
31.89 |
22.56 |
2.20 3.1 |
|
WSR01 |
20210417 Cloudy |
Moderate |
Mid-Flood |
S |
4.45 |
8:26 |
8.06 |
8.77 |
31.91 |
22.73 |
2.72 3.5 |
|
WSR01 |
20210417 Cloudy |
Moderate |
Mid-Flood |
S |
4.45 |
8:26 |
9.81 |
8.62 |
31.97 |
22.53 |
2.82 3.7 |
|
WSR01 |
20210417 Cloudy |
Moderate |
Mid-Flood |
B |
7.90 |
8:25 |
9.90 |
8.63 |
32.07 |
22.56 |
2.06 2.8 |
|
WSR01 |
20210417 Cloudy |
Moderate |
Mid-Flood |
B |
7.90 |
8:25 |
10.12 |
8.80 |
32.01 |
22.61 |
1.98 3.3 |
|
WSR01 |
20210420 Cloudy |
Moderate |
Mid-Flood |
S |
1.00 |
8:26 |
8.19 |
8.41 |
27.65 |
23.76 |
3.11 2.9 |
|
WSR01 |
20210420 Cloudy |
Moderate |
Mid-Flood |
S |
1.00 |
8:26 |
8.54 |
8.40 |
27.01 |
23.66 |
2.81 3.9 |
|
WSR01 |
20210420 Cloudy |
Moderate |
Mid-Flood |
S |
4.35 |
8:25 |
7.52 |
8.20 |
27.10 |
23.85 |
2.32 4.3 |
|
WSR01 |
20210420 Cloudy |
Moderate |
Mid-Flood |
S |
4.35 |
8:25 |
7.95 |
8.47 |
27.47 |
23.77 |
2.25 4.2 |
|
WSR01 |
20210420 Cloudy |
Moderate |
Mid-Flood |
B |
7.70 |
8:24 |
7.96 |
8.32 |
27.53 |
23.65 |
2.85 4.4 |
|
WSR01 |
20210420 Cloudy |
Moderate |
Mid-Flood |
B |
7.70 |
8:24 |
8.18 |
8.24 |
27.48 |
23.78 |
3.23 3.3 |
|
WSR01 |
20210422 Sunny |
Moderate |
Mid-Flood |
S |
1.00 |
9:28 |
9.06 |
8.12 |
31.12 |
28.67 |
2.30 2.5 |
|
WSR01 |
20210422 Sunny |
Moderate |
Mid-Flood |
S |
1.00 |
9:28 |
9.12 |
8.19 |
30.77 |
28.67 |
2.10 3.0 |
|
WSR01 |
20210422 Sunny |
Moderate |
Mid-Flood |
S |
4.20 |
9:27 |
8.50 |
8.17 |
30.53 |
28.77 |
2.59 2.9 |
|
WSR01 |
20210422 Sunny |
Moderate |
Mid-Flood |
S |
4.20 |
9:27 |
8.90 |
8.09 |
30.82 |
28.93 |
2.48 3.2 |
|
WSR01 |
20210422 Sunny |
Moderate |
Mid-Flood |
B |
7.40 |
9:26 |
8.87 |
8.22 |
30.23 |
28.93 |
2.07 2.8 |
|
WSR01 |
20210422 Sunny |
Moderate |
Mid-Flood |
B |
7.40 |
9:26 |
9.17 |
8.18 |
30.62 |
28.87 |
1.85 2.8 |
|
Location |
Date (YYYYMMDD) |
Weather |
Sea Condition |
Tidal |
Water Level |
Depth (m) |
Time (hh:mm) |
DO (mg/L) |
pH |
Sal (ppt) |
Temp (¢XC) |
Turbidty (NTU) note 1 |
SS
(mg/L) (Note 2) |
|
WSR01 |
20210424 Cloudy |
Moderate |
Mid-Flood |
S |
1.00 |
14:22 |
9.62 |
8.26 |
31.41 |
24.61 |
2.16 3.0 |
|
WSR01 |
20210424 Cloudy |
Moderate |
Mid-Flood |
S |
1.00 |
14:22 |
9.57 |
8.35 |
31.46 |
24.34 |
2.21 3.4 |
|
WSR01 |
20210424 Cloudy |
Moderate |
Mid-Flood |
S |
4.55 |
14:21 |
9.45 |
8.27 |
31.58 |
24.50 |
2.31 3.2 |
|
WSR01 |
20210424 Cloudy |
Moderate |
Mid-Flood |
S |
4.55 |
14:21 |
8.77 |
8.29 |
31.45 |
24.49 |
2.51 3.4 |
|
WSR01 |
20210424 Cloudy |
Moderate |
Mid-Flood |
B |
8.10 |
14:20 |
8.80 |
8.34 |
31.46 |
24.52 |
1.66 3.0 |
|
WSR01 |
20210424 Cloudy |
Moderate |
Mid-Flood |
B |
8.10 |
14:20 |
9.39 |
8.20 |
31.47 |
24.57 |
1.86 3.4 |
|
WSR01 |
20210427 Cloudy |
Moderate |
Mid-Flood |
S |
1.00 |
15:56 |
9.69 |
8.43 |
31.28 |
23.46 |
2.20 3.7 |
|
WSR01 |
20210427 Cloudy |
Moderate |
Mid-Flood |
S |
1.00 |
15:56 |
9.89 |
8.45 |
31.79 |
23.35 |
2.23 2.6 |
|
WSR01 |
20210427 Cloudy |
Moderate |
Mid-Flood |
S |
4.60 |
15:55 |
9.72 |
8.35 |
31.67 |
23.30 |
1.84 2.7 |
|
WSR01 |
20210427 Cloudy |
Moderate |
Mid-Flood |
S |
4.60 |
15:55 |
8.62 |
8.39 |
31.72 |
23.20 |
1.86 2.6 |
|
WSR01 |
20210427 Cloudy |
Moderate |
Mid-Flood |
B |
8.20 |
15:54 |
9.17 |
8.28 |
30.85 |
23.43 |
1.75 2.9 |
|
WSR01 |
20210427 Cloudy |
Moderate |
Mid-Flood |
B |
8.20 |
15:54 |
9.88 |
8.27 |
30.59 |
23.34 |
1.76 2.5 |
|
WSR01 |
20210429 Sunny |
Moderate |
Mid-Flood |
S |
1.00 |
8:26 |
8.93 |
8.36 |
30.15 |
24.49 |
2.80 3.2 |
|
WSR01 |
20210429 Sunny |
Moderate |
Mid-Flood |
S |
1.00 |
8:26 |
8.41 |
8.34 |
30.82 |
24.40 |
2.67 4.7 |
|
WSR01 |
20210429 Sunny |
Moderate |
Mid-Flood |
S |
4.20 |
8:25 |
8.81 |
8.20 |
30.83 |
24.62 |
2.42 2.5 |
|
WSR01 |
20210429 Sunny |
Moderate |
Mid-Flood |
S |
4.20 |
8:25 |
8.89 |
8.40 |
29.91 |
24.55 |
2.16 2.5 |
|
WSR01 |
20210429 Sunny |
Moderate |
Mid-Flood |
B |
7.40 |
8:24 |
8.88 |
8.24 |
30.71 |
24.40 |
1.69 4.8 |
|
WSR01 |
20210429 Sunny |
Moderate |
Mid-Flood |
B |
7.40 |
8:24 |
8.73 |
8.34 |
30.59 |
24.51 |
1.63 4.4 |
|
WSR02 |
20210401 Sunny |
Moderate |
Mid-Flood |
S |
1.00 |
8:49 |
9.67 |
8.04 |
31.38 |
26.88 |
2.56 2.5 |
|
WSR02 |
20210401 Sunny |
Moderate |
Mid-Flood |
S |
1.00 |
8:49 |
8.00 |
8.01 |
31.24 |
26.83 |
2.17 2.5 |
|
WSR02 |
20210401 Sunny |
Moderate |
Mid-Flood |
S |
4.85 |
8:48 |
7.72 |
8.15 |
31.50 |
27.15 |
2.26 2.5 |
|
WSR02 |
20210401 Sunny |
Moderate |
Mid-Flood |
S |
4.85 |
8:48 |
8.35 |
8.16 |
31.72 |
26.84 |
1.95 2.5 |
|
WSR02 |
20210401 Sunny |
Moderate |
Mid-Flood |
B |
8.70 |
8:47 |
7.83 |
8.19 |
31.28 |
26.86 |
1.67 2.5 |
|
WSR02 |
20210401 Sunny |
Moderate |
Mid-Flood |
B |
8.70 |
8:47 |
7.79 |
8.18 |
31.87 |
27.01 |
1.82 2.5 |
|
WSR02 |
20210403 Sunny |
Moderate |
Mid-Flood |
S |
1.00 |
8:48 |
8.64 |
8.25 |
29.24 |
26.48 |
2.84 2.5 |
|
WSR02 |
20210403 Sunny |
Moderate |
Mid-Flood |
S |
1.00 |
8:48 |
8.14 |
8.14 |
29.52 |
26.40 |
2.96 2.5 |
|
WSR02 |
20210403 Sunny |
Moderate |
Mid-Flood |
S |
4.95 |
8:47 |
8.57 |
8.16 |
29.56 |
26.25 |
2.92 2.5 |
|
Location |
Date (YYYYMMDD) |
Weather |
Sea Condition |
Tidal |
Water Level |
Depth (m) |
Time (hh:mm) |
DO (mg/L) |
pH |
Sal (ppt) |
Temp (¢XC) |
Turbidty (NTU) note 1 |
SS
(mg/L) (Note 2) |
|
WSR02 |
20210403 Sunny |
Moderate |
Mid-Flood |
S |
4.95 |
8:47 |
8.44 |
8.19 |
29.11 |
26.47 |
2.87 2.5 |
|
WSR02 |
20210403 Sunny |
Moderate |
Mid-Flood |
B |
8.90 |
8:46 |
8.51 |
8.07 |
29.45 |
26.18 |
2.61 2.5 |
|
WSR02 |
20210403 Sunny |
Moderate |
Mid-Flood |
B |
8.90 |
8:46 |
8.19 |
8.12 |
29.28 |
26.27 |
2.22 2.5 |
|
WSR02 |
20210406 Cloudy |
Moderate |
Mid-Flood |
S |
1.00 |
8:44 |
8.75 |
8.25 |
30.00 |
22.42 |
3.00 4.3 |
|
WSR02 |
20210406 Cloudy |
Moderate |
Mid-Flood |
S |
1.00 |
8:44 |
8.50 |
8.22 |
29.74 |
22.42 |
3.14 4.1 |
|
WSR02 |
20210406 Cloudy |
Moderate |
Mid-Flood |
S |
4.70 |
8:43 |
8.44 |
8.40 |
29.76 |
22.63 |
2.44 3.8 |
|
WSR02 |
20210406 Cloudy |
Moderate |
Mid-Flood |
S |
4.70 |
8:43 |
8.39 |
8.22 |
30.12 |
22.53 |
2.31 3.9 |
|
WSR02 |
20210406 Cloudy |
Moderate |
Mid-Flood |
B |
8.40 |
8:42 |
8.21 |
8.19 |
29.88 |
22.53 |
2.69 5.9 |
|
WSR02 |
20210406 Cloudy |
Moderate |
Mid-Flood |
B |
8.40 |
8:42 |
8.19 |
8.28 |
29.96 |
22.61 |
2.92 6.5 |
|
WSR02 |
20210408 Cloudy |
Moderate |
Mid-Flood |
S |
1.00 |
14:28 |
8.75 |
8.53 |
30.03 |
23.79 |
2.87 2.5 |
|
WSR02 |
20210408 Cloudy |
Moderate |
Mid-Flood |
S |
1.00 |
14:28 |
8.85 |
8.59 |
30.26 |
23.85 |
2.90 2.5 |
|
WSR02 |
20210408 Cloudy |
Moderate |
Mid-Flood |
S |
4.85 |
14:27 |
8.99 |
8.35 |
30.43 |
23.72 |
2.33 4.8 |
|
WSR02 |
20210408 Cloudy |
Moderate |
Mid-Flood |
S |
4.85 |
14:27 |
8.63 |
8.59 |
30.07 |
23.91 |
2.39 2.5 |
|
WSR02 |
20210408 Cloudy |
Moderate |
Mid-Flood |
B |
8.70 |
14:26 |
9.11 |
8.54 |
30.69 |
23.70 |
2.26 2.5 |
|
WSR02 |
20210408 Cloudy |
Moderate |
Mid-Flood |
B |
8.70 |
14:26 |
9.08 |
8.48 |
29.75 |
23.90 |
2.22 2.5 |
|
WSR02 |
20210410 Cloudy |
Moderate |
Mid-Flood |
S |
1.00 |
16:08 |
8.49 |
8.34 |
31.58 |
23.69 |
2.59 2.5 |
|
WSR02 |
20210410 Cloudy |
Moderate |
Mid-Flood |
S |
1.00 |
16:08 |
9.09 |
8.32 |
31.13 |
23.47 |
2.62 2.5 |
|
WSR02 |
20210410 Cloudy |
Moderate |
Mid-Flood |
S |
4.85 |
16:07 |
8.34 |
8.30 |
31.16 |
23.56 |
2.56 2.6 |
|
WSR02 |
20210410 Cloudy |
Moderate |
Mid-Flood |
S |
4.85 |
16:07 |
8.83 |
8.22 |
31.28 |
23.43 |
2.41 2.5 |
|
WSR02 |
20210410 Cloudy |
Moderate |
Mid-Flood |
B |
8.70 |
16:06 |
8.99 |
8.50 |
31.25 |
23.62 |
2.48 2.7 |
|
WSR02 |
20210410 Cloudy |
Moderate |
Mid-Flood |
B |
8.70 |
16:06 |
8.39 |
8.35 |
31.82 |
23.67 |
2.29 2.8 |
|
WSR02 |
20210413 Sunny |
Moderate |
Mid-Flood |
S |
1.00 |
16:46 |
8.72 |
8.45 |
31.77 |
27.94 |
2.47 3.1 |
|
WSR02 |
20210413 Sunny |
Moderate |
Mid-Flood |
S |
1.00 |
16:46 |
9.46 |
8.23 |
31.49 |
27.93 |
2.81 4.1 |
|
WSR02 |
20210413 Sunny |
Moderate |
Mid-Flood |
S |
4.55 |
16:45 |
9.58 |
8.26 |
31.11 |
27.91 |
1.97 4.7 |
|
WSR02 |
20210413 Sunny |
Moderate |
Mid-Flood |
S |
4.55 |
16:45 |
8.75 |
8.48 |
31.67 |
27.88 |
2.35 4.5 |
|
WSR02 |
20210413 Sunny |
Moderate |
Mid-Flood |
B |
8.10 |
16:44 |
9.38 |
8.28 |
31.54 |
27.88 |
1.86 4.2 |
|
WSR02 |
20210413 Sunny |
Moderate |
Mid-Flood |
B |
8.10 |
16:44 |
8.96 |
8.32 |
31.08 |
27.82 |
2.10 4.8 |
|
Location |
Date (YYYYMMDD) |
Weather |
Sea Condition |
Tidal |
Water Level |
Depth (m) |
Time (hh:mm) |
DO (mg/L) |
pH |
Sal (ppt) |
Temp (¢XC) |
Turbidty (NTU) note 1 |
SS
(mg/L) (Note 2) |
|
WSR02 |
20210415 Cloudy |
Moderate |
Mid-Flood |
S |
1.00 |
8:49 |
8.86 |
8.41 |
31.43 |
22.83 |
2.61 3.7 |
|
WSR02 |
20210415 Cloudy |
Moderate |
Mid-Flood |
S |
1.00 |
8:49 |
7.90 |
8.43 |
31.43 |
22.78 |
2.50 2.7 |
|
WSR02 |
20210415 Cloudy |
Moderate |
Mid-Flood |
S |
4.55 |
8:48 |
8.82 |
8.37 |
31.75 |
22.74 |
2.25 2.5 |
|
WSR02 |
20210415 Cloudy |
Moderate |
Mid-Flood |
S |
4.55 |
8:48 |
8.46 |
8.45 |
31.47 |
22.71 |
2.50 3.2 |
|
WSR02 |
20210415 Cloudy |
Moderate |
Mid-Flood |
B |
8.10 |
8:47 |
9.01 |
8.39 |
31.73 |
22.83 |
1.56 3.2 |
|
WSR02 |
20210415 Cloudy |
Moderate |
Mid-Flood |
B |
8.10 |
8:47 |
8.09 |
8.29 |
31.38 |
22.67 |
1.79 2.5 |
|
WSR02 |
20210417 Cloudy |
Moderate |
Mid-Flood |
S |
1.00 |
8:48 |
9.04 |
8.66 |
32.28 |
22.76 |
2.51 2.5 |
|
WSR02 |
20210417 Cloudy |
Moderate |
Mid-Flood |
S |
1.00 |
8:48 |
9.05 |
8.58 |
32.24 |
22.62 |
2.13 4.1 |
|
WSR02 |
20210417 Cloudy |
Moderate |
Mid-Flood |
S |
4.95 |
8:47 |
9.58 |
8.58 |
32.23 |
22.54 |
2.59 3.8 |
|
WSR02 |
20210417 Cloudy |
Moderate |
Mid-Flood |
S |
4.95 |
8:47 |
8.50 |
8.71 |
31.69 |
22.78 |
2.44 3.7 |
|
WSR02 |
20210417 Cloudy |
Moderate |
Mid-Flood |
B |
8.90 |
8:46 |
8.44 |
8.69 |
31.85 |
22.78 |
2.35 3.2 |
|
WSR02 |
20210417 Cloudy |
Moderate |
Mid-Flood |
B |
8.90 |
8:46 |
8.57 |
8.60 |
32.46 |
22.78 |
2.42 2.7 |
|
WSR02 |
20210420 Cloudy |
Moderate |
Mid-Flood |
S |
1.00 |
8:45 |
7.84 |
8.42 |
27.50 |
23.74 |
3.08 4.4 |
|
WSR02 |
20210420 Cloudy |
Moderate |
Mid-Flood |
S |
1.00 |
8:45 |
8.31 |
8.23 |
26.96 |
23.69 |
2.93 3.5 |
|
WSR02 |
20210420 Cloudy |
Moderate |
Mid-Flood |
S |
4.65 |
8:44 |
8.06 |
8.33 |
26.79 |
23.73 |
2.43 3.4 |
|
WSR02 |
20210420 Cloudy |
Moderate |
Mid-Flood |
S |
4.65 |
8:44 |
8.18 |
8.50 |
26.83 |
23.68 |
2.47 3.8 |
|
WSR02 |
20210420 Cloudy |
Moderate |
Mid-Flood |
B |
8.30 |
8:43 |
7.99 |
8.24 |
27.26 |
23.82 |
2.43 2.9 |
|
WSR02 |
20210420 Cloudy |
Moderate |
Mid-Flood |
B |
8.30 |
8:43 |
8.68 |
8.22 |
27.57 |
23.72 |
2.25 3.4 |
|
WSR02 |
20210422 Sunny |
Moderate |
Mid-Flood |
S |
1.00 |
9:49 |
8.54 |
8.08 |
30.27 |
28.92 |
2.68 4.6 |
|
WSR02 |
20210422 Sunny |
Moderate |
Mid-Flood |
S |
1.00 |
9:49 |
8.18 |
8.12 |
30.74 |
28.65 |
2.60 2.5 |
|
WSR02 |
20210422 Sunny |
Moderate |
Mid-Flood |
S |
4.65 |
9:48 |
8.94 |
8.19 |
30.42 |
28.72 |
2.45 2.5 |
|
WSR02 |
20210422 Sunny |
Moderate |
Mid-Flood |
S |
4.65 |
9:48 |
8.02 |
8.16 |
30.95 |
28.85 |
2.20 2.9 |
|
WSR02 |
20210422 Sunny |
Moderate |
Mid-Flood |
B |
8.30 |
9:47 |
9.14 |
8.18 |
31.06 |
28.67 |
2.23 3.6 |
|
WSR02 |
20210422 Sunny |
Moderate |
Mid-Flood |
B |
8.30 |
9:47 |
8.17 |
8.18 |
30.85 |
28.69 |
2.66 2.5 |
|
WSR02 |
20210424 Cloudy |
Moderate |
Mid-Flood |
S |
1.00 |
14:43 |
8.99 |
8.35 |
31.40 |
24.50 |
2.03 4.8 |
|
WSR02 |
20210424 Cloudy |
Moderate |
Mid-Flood |
S |
1.00 |
14:43 |
8.91 |
8.16 |
31.23 |
24.48 |
2.20 4.8 |
|
WSR02 |
20210424 Cloudy |
Moderate |
Mid-Flood |
S |
4.60 |
14:42 |
8.75 |
8.17 |
31.69 |
24.40 |
2.03 2.6 |
|
Location |
Date (YYYYMMDD) |
Weather |
Sea Condition |
Tidal |
Water Level |
Depth (m) |
Time (hh:mm) |
DO (mg/L) |
pH |
Sal (ppt) |
Temp (¢XC) |
Turbidty (NTU) note 1 |
SS
(mg/L) (Note 2) |
|
WSR02 |
20210424 Cloudy |
Moderate |
Mid-Flood |
S |
4.60 |
14:42 |
8.59 |
8.11 |
31.58 |
24.57 |
2.09 3.1 |
|
WSR02 |
20210424 Cloudy |
Moderate |
Mid-Flood |
B |
8.20 |
14:41 |
8.78 |
8.27 |
31.32 |
24.40 |
1.94 2.8 |
|
WSR02 |
20210424 Cloudy |
Moderate |
Mid-Flood |
B |
8.20 |
14:41 |
9.03 |
8.34 |
31.37 |
24.40 |
2.10 5.8 |
|
WSR02 |
20210427 Cloudy |
Moderate |
Mid-Flood |
S |
1.00 |
16:19 |
8.72 |
8.49 |
30.64 |
23.42 |
2.29 3.2 |
|
WSR02 |
20210427 Cloudy |
Moderate |
Mid-Flood |
S |
1.00 |
16:19 |
9.06 |
8.18 |
30.89 |
23.40 |
2.20 2.6 |
|
WSR02 |
20210427 Cloudy |
Moderate |
Mid-Flood |
S |
4.50 |
16:18 |
8.83 |
8.21 |
30.78 |
23.34 |
2.25 4.4 |
|
WSR02 |
20210427 Cloudy |
Moderate |
Mid-Flood |
S |
4.50 |
16:18 |
9.56 |
8.32 |
31.64 |
23.55 |
2.27 2.9 |
|
WSR02 |
20210427 Cloudy |
Moderate |
Mid-Flood |
B |
8.00 |
16:17 |
9.45 |
8.46 |
30.82 |
23.43 |
2.25 4.1 |
|
WSR02 |
20210427 Cloudy |
Moderate |
Mid-Flood |
B |
8.00 |
16:17 |
8.73 |
8.35 |
31.08 |
23.39 |
2.16 2.5 |
|
WSR02 |
20210429 Sunny |
Moderate |
Mid-Flood |
S |
1.00 |
8:47 |
9.08 |
8.32 |
30.06 |
24.50 |
2.56 4.5 |
|
WSR02 |
20210429 Sunny |
Moderate |
Mid-Flood |
S |
1.00 |
8:47 |
8.86 |
8.29 |
30.21 |
24.75 |
2.72 4.4 |
|
WSR02 |
20210429 Sunny |
Moderate |
Mid-Flood |
S |
4.75 |
8:46 |
8.95 |
8.41 |
30.68 |
24.79 |
2.30 4.0 |
|
WSR02 |
20210429 Sunny |
Moderate |
Mid-Flood |
S |
4.75 |
8:46 |
8.86 |
8.39 |
30.55 |
24.71 |
2.66 6.7 |
|
WSR02 |
20210429 Sunny |
Moderate |
Mid-Flood |
B |
8.50 |
8:45 |
8.85 |
8.46 |
30.32 |
24.83 |
2.54 4.7 |
|
WSR02 |
20210429 Sunny |
Moderate |
Mid-Flood |
B |
8.50 |
8:45 |
8.40 |
8.28 |
29.99 |
24.82 |
2.35 5.0 |
|
WSR03 |
20210401 Sunny |
Moderate |
Mid-Flood |
S |
1.00 |
9:05 |
7.75 |
8.04 |
31.61 |
27.01 |
2.66 2.5 |
|
WSR03 |
20210401 Sunny |
Moderate |
Mid-Flood |
S |
1.00 |
9:05 |
8.40 |
8.23 |
31.74 |
27.04 |
2.50 2.5 |
|
WSR03 |
20210401 Sunny |
Moderate |
Mid-Flood |
S |
4.10 |
9:04 |
7.74 |
8.03 |
31.80 |
27.03 |
2.13 2.5 |
|
WSR03 |
20210401 Sunny |
Moderate |
Mid-Flood |
S |
4.10 |
9:04 |
7.81 |
8.03 |
31.56 |
26.75 |
2.30 2.5 |
|
WSR03 |
20210401 Sunny |
Moderate |
Mid-Flood |
B |
7.20 |
9:03 |
9.15 |
8.18 |
31.49 |
27.15 |
1.78 2.5 |
|
WSR03 |
20210401 Sunny |
Moderate |
Mid-Flood |
B |
7.20 |
9:03 |
8.75 |
8.06 |
31.65 |
27.07 |
1.89 2.5 |
|
WSR03 |
20210403 Sunny |
Moderate |
Mid-Flood |
S |
1.00 |
9:03 |
8.67 |
8.17 |
29.18 |
26.44 |
3.19 2.5 |
|
WSR03 |
20210403 Sunny |
Moderate |
Mid-Flood |
S |
1.00 |
9:03 |
8.43 |
8.13 |
29.59 |
26.48 |
2.88 2.5 |
|
WSR03 |
20210403 Sunny |
Moderate |
Mid-Flood |
S |
4.15 |
9:02 |
8.52 |
8.18 |
29.60 |
26.38 |
2.99 2.5 |
|
WSR03 |
20210403 Sunny |
Moderate |
Mid-Flood |
S |
4.15 |
9:02 |
8.05 |
8.08 |
29.36 |
26.38 |
3.05 2.5 |
|
WSR03 |
20210403 Sunny |
Moderate |
Mid-Flood |
B |
7.30 |
9:01 |
8.55 |
8.17 |
29.12 |
26.54 |
2.89 2.5 |
|
WSR03 |
20210403 Sunny |
Moderate |
Mid-Flood |
B |
7.30 |
9:01 |
8.08 |
8.14 |
29.33 |
26.35 |
2.74 2.5 |
|
Location |
Date (YYYYMMDD) |
Weather |
Sea Condition |
Tidal |
Water Level |
Depth (m) |
Time (hh:mm) |
DO (mg/L) |
pH |
Sal (ppt) |
Temp (¢XC) |
Turbidty (NTU) note 1 |
SS
(mg/L) (Note 2) |
|
WSR03 |
20210406 Cloudy |
Moderate |
Mid-Flood |
S |
1.00 |
8:58 |
8.23 |
8.20 |
30.09 |
22.50 |
3.11 4.3 |
|
WSR03 |
20210406 Cloudy |
Moderate |
Mid-Flood |
S |
1.00 |
8:58 |
8.54 |
8.36 |
30.08 |
22.44 |
3.18 3.8 |
|
WSR03 |
20210406 Cloudy |
Moderate |
Mid-Flood |
S |
3.95 |
8:57 |
8.39 |
8.26 |
30.15 |
22.53 |
2.92 3.6 |
|
WSR03 |
20210406 Cloudy |
Moderate |
Mid-Flood |
S |
3.95 |
8:57 |
8.25 |
8.39 |
29.91 |
22.58 |
2.67 5.0 |
|
WSR03 |
20210406 Cloudy |
Moderate |
Mid-Flood |
B |
6.90 |
8:56 |
8.68 |
8.36 |
29.92 |
22.39 |
2.13 4.3 |
|
WSR03 |
20210406 Cloudy |
Moderate |
Mid-Flood |
B |
6.90 |
8:56 |
8.45 |
8.31 |
29.76 |
22.58 |
2.21 4.8 |
|
WSR03 |
20210408 Cloudy |
Moderate |
Mid-Flood |
S |
1.00 |
14:42 |
8.70 |
8.38 |
30.17 |
23.90 |
2.61 2.5 |
|
WSR03 |
20210408 Cloudy |
Moderate |
Mid-Flood |
S |
1.00 |
14:42 |
8.47 |
8.48 |
30.64 |
24.11 |
2.46 2.5 |
|
WSR03 |
20210408 Cloudy |
Moderate |
Mid-Flood |
S |
3.95 |
14:41 |
8.73 |
8.47 |
30.46 |
24.09 |
2.61 2.5 |
|
WSR03 |
20210408 Cloudy |
Moderate |
Mid-Flood |
S |
3.95 |
14:41 |
8.93 |
8.56 |
30.63 |
24.14 |
2.19 2.5 |
|
WSR03 |
20210408 Cloudy |
Moderate |
Mid-Flood |
B |
6.90 |
14:40 |
8.82 |
8.48 |
30.70 |
24.04 |
2.55 2.5 |
|
WSR03 |
20210408 Cloudy |
Moderate |
Mid-Flood |
B |
6.90 |
14:40 |
8.68 |
8.58 |
29.91 |
23.95 |
2.25 2.5 |
|
WSR03 |
20210410 Cloudy |
Moderate |
Mid-Flood |
S |
1.00 |
16:20 |
8.31 |
8.30 |
31.35 |
23.44 |
3.12 2.9 |
|
WSR03 |
20210410 Cloudy |
Moderate |
Mid-Flood |
S |
1.00 |
16:20 |
8.38 |
8.18 |
31.29 |
23.62 |
3.10 2.9 |
|
WSR03 |
20210410 Cloudy |
Moderate |
Mid-Flood |
S |
4.10 |
16:19 |
8.82 |
8.20 |
31.64 |
23.45 |
2.59 2.9 |
|
WSR03 |
20210410 Cloudy |
Moderate |
Mid-Flood |
S |
4.10 |
16:19 |
8.98 |
8.43 |
31.17 |
23.34 |
2.85 3.4 |
|
WSR03 |
20210410 Cloudy |
Moderate |
Mid-Flood |
B |
7.20 |
16:18 |
8.67 |
8.46 |
31.53 |
23.41 |
2.46 3.4 |
|
WSR03 |
20210410 Cloudy |
Moderate |
Mid-Flood |
B |
7.20 |
16:18 |
8.79 |
8.24 |
31.23 |
23.37 |
2.88 2.7 |
|
WSR03 |
20210413 Sunny |
Moderate |
Mid-Flood |
S |
1.00 |
17:02 |
9.09 |
8.23 |
31.36 |
27.93 |
2.46 5.8 |
|
WSR03 |
20210413 Sunny |
Moderate |
Mid-Flood |
S |
1.00 |
17:02 |
9.52 |
8.23 |
31.15 |
27.87 |
2.76 5.3 |
|
WSR03 |
20210413 Sunny |
Moderate |
Mid-Flood |
S |
3.70 |
17:01 |
8.47 |
8.40 |
31.48 |
27.88 |
2.28 4.7 |
|
WSR03 |
20210413 Sunny |
Moderate |
Mid-Flood |
S |
3.70 |
17:01 |
8.71 |
8.31 |
30.49 |
27.91 |
2.48 4.0 |
|
WSR03 |
20210413 Sunny |
Moderate |
Mid-Flood |
B |
6.40 |
17:00 |
9.22 |
8.18 |
31.70 |
27.85 |
1.99 6.6 |
|
WSR03 |
20210413 Sunny |
Moderate |
Mid-Flood |
B |
6.40 |
17:00 |
9.38 |
8.17 |
31.33 |
27.89 |
1.93 6.9 |
|
WSR03 |
20210415 Cloudy |
Moderate |
Mid-Flood |
S |
1.00 |
9:05 |
9.12 |
8.39 |
31.73 |
22.74 |
2.89 2.5 |
|
WSR03 |
20210415 Cloudy |
Moderate |
Mid-Flood |
S |
1.00 |
9:05 |
9.85 |
8.46 |
32.12 |
22.71 |
2.76 2.5 |
|
WSR03 |
20210415 Cloudy |
Moderate |
Mid-Flood |
S |
3.70 |
9:04 |
8.95 |
8.50 |
31.54 |
22.83 |
1.68 3.2 |
|
Location |
Date (YYYYMMDD) |
Weather |
Sea Condition |
Tidal |
Water Level |
Depth (m) |
Time (hh:mm) |
DO (mg/L) |
pH |
Sal (ppt) |
Temp (¢XC) |
Turbidty (NTU) note 1 |
SS
(mg/L) (Note 2) |
|
WSR03 |
20210415 Cloudy |
Moderate |
Mid-Flood |
S |
3.70 |
9:04 |
8.62 |
8.32 |
31.78 |
22.82 |
1.96 2.5 |
|
WSR03 |
20210415 Cloudy |
Moderate |
Mid-Flood |
B |
6.40 |
9:03 |
9.10 |
8.45 |
32.13 |
22.64 |
2.02 2.5 |
|
WSR03 |
20210415 Cloudy |
Moderate |
Mid-Flood |
B |
6.40 |
9:03 |
8.38 |
8.33 |
31.69 |
22.80 |
2.26 2.5 |
|
WSR03 |
20210417 Cloudy |
Moderate |
Mid-Flood |
S |
1.00 |
9:04 |
8.90 |
8.80 |
31.91 |
22.81 |
2.96 2.5 |
|
WSR03 |
20210417 Cloudy |
Moderate |
Mid-Flood |
S |
1.00 |
9:04 |
9.73 |
8.62 |
31.67 |
22.55 |
3.09 4.3 |
|
WSR03 |
20210417 Cloudy |
Moderate |
Mid-Flood |
S |
3.95 |
9:03 |
8.68 |
8.63 |
32.03 |
22.60 |
2.64 3.0 |
|
WSR03 |
20210417 Cloudy |
Moderate |
Mid-Flood |
S |
3.95 |
9:03 |
9.05 |
8.58 |
31.95 |
22.61 |
2.61 4.7 |
|
WSR03 |
20210417 Cloudy |
Moderate |
Mid-Flood |
B |
6.90 |
9:02 |
8.92 |
8.65 |
32.11 |
22.57 |
2.06 2.8 |
|
WSR03 |
20210417 Cloudy |
Moderate |
Mid-Flood |
B |
6.90 |
9:02 |
9.79 |
8.78 |
32.33 |
22.57 |
2.29 2.7 |
|
WSR03 |
20210420 Cloudy |
Moderate |
Mid-Flood |
S |
1.00 |
9:01 |
7.69 |
8.36 |
27.00 |
23.83 |
2.97 3.3 |
|
WSR03 |
20210420 Cloudy |
Moderate |
Mid-Flood |
S |
1.00 |
9:01 |
7.97 |
8.36 |
27.31 |
23.67 |
2.66 3.6 |
|
WSR03 |
20210420 Cloudy |
Moderate |
Mid-Flood |
S |
4.20 |
9:00 |
8.37 |
8.21 |
27.29 |
23.69 |
2.69 3.2 |
|
WSR03 |
20210420 Cloudy |
Moderate |
Mid-Flood |
S |
4.20 |
9:00 |
8.62 |
8.20 |
27.68 |
23.84 |
2.76 3.5 |
|
WSR03 |
20210420 Cloudy |
Moderate |
Mid-Flood |
B |
7.40 |
8:59 |
7.59 |
8.32 |
27.21 |
23.77 |
2.55 3.1 |
|
WSR03 |
20210420 Cloudy |
Moderate |
Mid-Flood |
B |
7.40 |
8:59 |
8.60 |
8.42 |
27.48 |
23.66 |
2.32 4.2 |
|
WSR03 |
20210422 Sunny |
Moderate |
Mid-Flood |
S |
1.00 |
10:05 |
9.25 |
8.07 |
30.40 |
28.74 |
2.90 2.5 |
|
WSR03 |
20210422 Sunny |
Moderate |
Mid-Flood |
S |
1.00 |
10:05 |
9.35 |
8.18 |
30.42 |
28.97 |
2.60 2.5 |
|
WSR03 |
20210422 Sunny |
Moderate |
Mid-Flood |
S |
3.90 |
10:04 |
9.38 |
8.17 |
31.25 |
28.99 |
2.10 2.6 |
|
WSR03 |
20210422 Sunny |
Moderate |
Mid-Flood |
S |
3.90 |
10:04 |
8.13 |
8.15 |
30.28 |
28.87 |
2.15 2.6 |
|
WSR03 |
20210422 Sunny |
Moderate |
Mid-Flood |
B |
6.80 |
10:03 |
8.58 |
8.23 |
30.93 |
28.73 |
2.37 3.1 |
|
WSR03 |
20210422 Sunny |
Moderate |
Mid-Flood |
B |
6.80 |
10:03 |
8.31 |
8.15 |
30.36 |
28.82 |
1.98 2.9 |
|
WSR03 |
20210424 Cloudy |
Moderate |
Mid-Flood |
S |
1.00 |
14:59 |
8.86 |
8.24 |
31.42 |
24.40 |
2.40 4.4 |
|
WSR03 |
20210424 Cloudy |
Moderate |
Mid-Flood |
S |
1.00 |
14:59 |
8.84 |
8.24 |
31.23 |
24.38 |
2.19 2.7 |
|
WSR03 |
20210424 Cloudy |
Moderate |
Mid-Flood |
S |
3.95 |
14:58 |
8.74 |
8.20 |
31.14 |
24.46 |
1.97 3.0 |
|
WSR03 |
20210424 Cloudy |
Moderate |
Mid-Flood |
S |
3.95 |
14:58 |
8.81 |
8.36 |
31.55 |
24.35 |
1.65 5.2 |
|
WSR03 |
20210424 Cloudy |
Moderate |
Mid-Flood |
B |
6.90 |
14:57 |
8.82 |
8.29 |
31.31 |
24.32 |
1.63 4.2 |
|
WSR03 |
20210424 Cloudy |
Moderate |
Mid-Flood |
B |
6.90 |
14:57 |
8.63 |
8.28 |
31.49 |
24.48 |
1.60 4.1 |
|
Location |
Date (YYYYMMDD) |
Weather |
Sea Condition |
Tidal |
Water Level |
Depth (m) |
Time (hh:mm) |
DO (mg/L) |
pH |
Sal (ppt) |
Temp (¢XC) |
Turbidty (NTU) note 1 |
SS
(mg/L) (Note 2) |
|
WSR03 |
20210427 Cloudy |
Moderate |
Mid-Flood |
S |
1.00 |
16:35 |
8.99 |
8.20 |
30.86 |
23.24 |
2.20 2.5 |
|
WSR03 |
20210427 Cloudy |
Moderate |
Mid-Flood |
S |
1.00 |
16:35 |
8.89 |
8.35 |
31.54 |
23.20 |
2.46 2.5 |
|
WSR03 |
20210427 Cloudy |
Moderate |
Mid-Flood |
S |
3.85 |
16:34 |
8.68 |
8.24 |
31.17 |
23.21 |
2.12 4.8 |
|
WSR03 |
20210427 Cloudy |
Moderate |
Mid-Flood |
S |
3.85 |
16:34 |
9.55 |
8.34 |
31.24 |
23.42 |
2.40 3.1 |
|
WSR03 |
20210427 Cloudy |
Moderate |
Mid-Flood |
B |
6.70 |
16:33 |
8.46 |
8.35 |
31.11 |
23.14 |
2.05 3.2 |
|
WSR03 |
20210427 Cloudy |
Moderate |
Mid-Flood |
B |
6.70 |
16:33 |
9.41 |
8.50 |
31.62 |
23.34 |
2.36 4.6 |
|
WSR03 |
20210429 Sunny |
Moderate |
Mid-Flood |
S |
1.00 |
9:01 |
8.44 |
8.32 |
30.19 |
24.89 |
2.33 4.5 |
|
WSR03 |
20210429 Sunny |
Moderate |
Mid-Flood |
S |
1.00 |
9:01 |
8.97 |
8.22 |
30.25 |
24.66 |
2.04 3.0 |
|
WSR03 |
20210429 Sunny |
Moderate |
Mid-Flood |
S |
3.70 |
9:00 |
8.41 |
8.26 |
30.61 |
24.69 |
2.55 2.9 |
|
WSR03 |
20210429 Sunny |
Moderate |
Mid-Flood |
S |
3.70 |
9:00 |
8.51 |
8.34 |
29.97 |
24.75 |
2.19 4.5 |
|
WSR03 |
20210429 Sunny |
Moderate |
Mid-Flood |
B |
6.40 |
8:59 |
8.72 |
8.28 |
30.17 |
24.79 |
2.18 4.4 |
|
WSR03 |
20210429 Sunny |
Moderate |
Mid-Flood |
B |
6.40 |
8:59 |
8.97 |
8.19 |
30.11 |
24.79 |
1.83 4.2 |
|
WSR04 |
20210401 Sunny |
Moderate |
Mid-Flood |
S |
1.00 |
9:21 |
9.20 |
8.11 |
31.32 |
26.90 |
3.11 2.5 |
|
WSR04 |
20210401 Sunny |
Moderate |
Mid-Flood |
S |
1.00 |
9:21 |
9.60 |
8.21 |
31.48 |
26.94 |
2.64 2.5 |
|
WSR04 |
20210401 Sunny |
Moderate |
Mid-Flood |
S |
3.75 |
9:20 |
9.34 |
8.11 |
31.11 |
27.04 |
2.41 2.5 |
|
WSR04 |
20210401 Sunny |
Moderate |
Mid-Flood |
S |
3.75 |
9:20 |
8.94 |
8.12 |
31.56 |
27.14 |
2.62 2.5 |
|
WSR04 |
20210401 Sunny |
Moderate |
Mid-Flood |
B |
6.50 |
9:19 |
8.16 |
8.06 |
31.19 |
27.10 |
2.11 2.5 |
|
WSR04 |
20210401 Sunny |
Moderate |
Mid-Flood |
B |
6.50 |
9:19 |
7.80 |
8.12 |
31.34 |
27.01 |
2.07 2.5 |
|
WSR04 |
20210403 Sunny |
Moderate |
Mid-Flood |
S |
1.00 |
9:17 |
8.67 |
8.15 |
29.18 |
26.31 |
2.92 2.5 |
|
WSR04 |
20210403 Sunny |
Moderate |
Mid-Flood |
S |
1.00 |
9:17 |
8.28 |
8.09 |
29.52 |
26.62 |
2.65 2.5 |
|
WSR04 |
20210403 Sunny |
Moderate |
Mid-Flood |
S |
3.65 |
9:16 |
8.22 |
8.06 |
29.65 |
26.70 |
2.46 2.5 |
|
WSR04 |
20210403 Sunny |
Moderate |
Mid-Flood |
S |
3.65 |
9:16 |
8.20 |
8.25 |
29.62 |
26.45 |
2.60 2.5 |
|
WSR04 |
20210403 Sunny |
Moderate |
Mid-Flood |
B |
6.30 |
9:15 |
8.26 |
8.06 |
29.32 |
26.40 |
2.77 2.5 |
|
WSR04 |
20210403 Sunny |
Moderate |
Mid-Flood |
B |
6.30 |
9:15 |
8.28 |
8.02 |
29.51 |
26.77 |
2.59 2.5 |
|
WSR04 |
20210406 Cloudy |
Moderate |
Mid-Flood |
S |
1.00 |
9:10 |
8.56 |
8.37 |
29.78 |
22.47 |
2.75 4.6 |
|
WSR04 |
20210406 Cloudy |
Moderate |
Mid-Flood |
S |
1.00 |
9:10 |
8.59 |
8.29 |
30.14 |
22.37 |
2.60 4.5 |
|
WSR04 |
20210406 Cloudy |
Moderate |
Mid-Flood |
S |
3.35 |
9:09 |
8.47 |
8.38 |
30.13 |
22.60 |
2.93 4.2 |
|
Location |
Date (YYYYMMDD) |
Weather |
Sea Condition |
Tidal |
Water Level |
Depth (m) |
Time (hh:mm) |
DO (mg/L) |
pH |
Sal (ppt) |
Temp (¢XC) |
Turbidty (NTU) note 1 |
SS
(mg/L) (Note 2) |
|
WSR04 |
20210406 Cloudy |
Moderate |
Mid-Flood |
S |
3.35 |
9:09 |
8.75 |
8.31 |
29.86 |
22.52 |
2.45 6.1 |
|
WSR04 |
20210406 Cloudy |
Moderate |
Mid-Flood |
B |
5.70 |
9:08 |
8.26 |
8.33 |
30.13 |
22.63 |
2.59 6.4 |
|
WSR04 |
20210406 Cloudy |
Moderate |
Mid-Flood |
B |
5.70 |
9:08 |
8.32 |
8.39 |
30.09 |
22.42 |
2.64 6.2 |
|
WSR04 |
20210408 Cloudy |
Moderate |
Mid-Flood |
S |
1.00 |
14:56 |
8.47 |
8.59 |
30.25 |
24.02 |
2.70 2.5 |
|
WSR04 |
20210408 Cloudy |
Moderate |
Mid-Flood |
S |
1.00 |
14:56 |
9.08 |
8.51 |
30.51 |
24.14 |
2.47 2.5 |
|
WSR04 |
20210408 Cloudy |
Moderate |
Mid-Flood |
S |
3.90 |
14:55 |
8.52 |
8.45 |
30.65 |
23.86 |
2.93 2.5 |
|
WSR04 |
20210408 Cloudy |
Moderate |
Mid-Flood |
S |
3.90 |
14:55 |
8.66 |
8.50 |
30.42 |
24.00 |
2.48 2.5 |
|
WSR04 |
20210408 Cloudy |
Moderate |
Mid-Flood |
B |
6.80 |
14:54 |
9.21 |
8.35 |
29.74 |
23.85 |
2.72 2.5 |
|
WSR04 |
20210408 Cloudy |
Moderate |
Mid-Flood |
B |
6.80 |
14:54 |
8.80 |
8.36 |
30.65 |
24.15 |
2.29 2.5 |
|
WSR04 |
20210410 Cloudy |
Moderate |
Mid-Flood |
S |
1.00 |
16:34 |
9.11 |
8.28 |
31.59 |
23.61 |
3.23 2.5 |
|
WSR04 |
20210410 Cloudy |
Moderate |
Mid-Flood |
S |
1.00 |
16:34 |
8.31 |
8.20 |
31.34 |
23.60 |
3.37 3.5 |
|
WSR04 |
20210410 Cloudy |
Moderate |
Mid-Flood |
S |
3.40 |
16:33 |
8.70 |
8.51 |
31.10 |
23.45 |
2.91 2.8 |
|
WSR04 |
20210410 Cloudy |
Moderate |
Mid-Flood |
S |
3.40 |
16:33 |
9.01 |
8.36 |
31.23 |
23.42 |
2.80 3.6 |
|
WSR04 |
20210410 Cloudy |
Moderate |
Mid-Flood |
B |
5.80 |
16:32 |
8.45 |
8.43 |
31.14 |
23.51 |
2.57 3.3 |
|
WSR04 |
20210410 Cloudy |
Moderate |
Mid-Flood |
B |
5.80 |
16:32 |
9.10 |
8.33 |
31.28 |
23.60 |
2.69 4.5 |
|
WSR04 |
20210413 Sunny |
Moderate |
Mid-Flood |
S |
1.00 |
17:15 |
8.95 |
8.44 |
30.71 |
27.89 |
2.61 4.4 |
|
WSR04 |
20210413 Sunny |
Moderate |
Mid-Flood |
S |
1.00 |
17:15 |
9.11 |
8.17 |
31.58 |
27.93 |
2.48 4.9 |
|
WSR04 |
20210413 Sunny |
Moderate |
Mid-Flood |
S |
3.65 |
17:14 |
8.76 |
8.32 |
31.55 |
28.00 |
2.34 6.1 |
|
WSR04 |
20210413 Sunny |
Moderate |
Mid-Flood |
S |
3.65 |
17:14 |
8.84 |
8.36 |
31.75 |
28.01 |
2.59 5.5 |
|
WSR04 |
20210413 Sunny |
Moderate |
Mid-Flood |
B |
6.30 |
17:13 |
9.83 |
8.38 |
31.62 |
27.83 |
1.86 6.7 |
|
WSR04 |
20210413 Sunny |
Moderate |
Mid-Flood |
B |
6.30 |
17:13 |
9.97 |
8.21 |
31.65 |
27.93 |
1.67 4.2 |
|
WSR04 |
20210415 Cloudy |
Moderate |
Mid-Flood |
S |
1.00 |
9:21 |
9.15 |
8.31 |
32.10 |
22.73 |
2.05 2.5 |
|
WSR04 |
20210415 Cloudy |
Moderate |
Mid-Flood |
S |
1.00 |
9:21 |
9.77 |
8.36 |
32.09 |
22.87 |
1.86 2.5 |
|
WSR04 |
20210415 Cloudy |
Moderate |
Mid-Flood |
S |
3.75 |
9:20 |
9.55 |
8.35 |
31.64 |
22.83 |
2.03 2.5 |
|
WSR04 |
20210415 Cloudy |
Moderate |
Mid-Flood |
S |
3.75 |
9:20 |
8.79 |
8.53 |
32.00 |
22.89 |
1.85 2.5 |
|
WSR04 |
20210415 Cloudy |
Moderate |
Mid-Flood |
B |
6.50 |
9:19 |
8.71 |
8.43 |
31.43 |
22.74 |
1.41 2.5 |
|
WSR04 |
20210415 Cloudy |
Moderate |
Mid-Flood |
B |
6.50 |
9:19 |
9.46 |
8.47 |
31.71 |
22.81 |
1.36 4.6 |
|
Location |
Date (YYYYMMDD) |
Weather |
Sea Condition |
Tidal |
Water Level |
Depth (m) |
Time (hh:mm) |
DO (mg/L) |
pH |
Sal (ppt) |
Temp (¢XC) |
Turbidty (NTU) note 1 |
SS
(mg/L) (Note 2) |
|
WSR04 |
20210417 Cloudy |
Moderate |
Mid-Flood |
S |
1.00 |
9:18 |
8.72 |
8.71 |
32.32 |
22.79 |
2.73 3.5 |
|
WSR04 |
20210417 Cloudy |
Moderate |
Mid-Flood |
S |
1.00 |
9:18 |
9.73 |
8.74 |
32.22 |
22.55 |
3.02 4.1 |
|
WSR04 |
20210417 Cloudy |
Moderate |
Mid-Flood |
S |
3.35 |
9:17 |
8.57 |
8.72 |
32.30 |
22.60 |
2.14 3.9 |
|
WSR04 |
20210417 Cloudy |
Moderate |
Mid-Flood |
S |
3.35 |
9:17 |
9.71 |
8.75 |
31.93 |
22.72 |
2.34 4.2 |
|
WSR04 |
20210417 Cloudy |
Moderate |
Mid-Flood |
B |
5.70 |
9:16 |
8.36 |
8.68 |
32.12 |
22.55 |
1.91 3.2 |
|
WSR04 |
20210417 Cloudy |
Moderate |
Mid-Flood |
B |
5.70 |
9:16 |
9.64 |
8.56 |
32.07 |
22.58 |
2.21 3.6 |
|
WSR04 |
20210420 Cloudy |
Moderate |
Mid-Flood |
S |
1.00 |
9:17 |
7.93 |
8.37 |
26.89 |
23.80 |
3.15 8.0 |
|
WSR04 |
20210420 Cloudy |
Moderate |
Mid-Flood |
S |
1.00 |
9:17 |
8.37 |
8.40 |
27.12 |
23.73 |
2.94 5.0 |
|
WSR04 |
20210420 Cloudy |
Moderate |
Mid-Flood |
S |
3.85 |
9:16 |
8.16 |
8.26 |
27.05 |
23.76 |
2.19 4.3 |
|
WSR04 |
20210420 Cloudy |
Moderate |
Mid-Flood |
S |
3.85 |
9:16 |
8.75 |
8.47 |
27.32 |
23.71 |
2.41 4.3 |
|
WSR04 |
20210420 Cloudy |
Moderate |
Mid-Flood |
B |
6.70 |
9:15 |
7.48 |
8.44 |
27.64 |
23.68 |
2.61 4.6 |
|
WSR04 |
20210420 Cloudy |
Moderate |
Mid-Flood |
B |
6.70 |
9:15 |
8.43 |
8.18 |
27.59 |
23.78 |
2.53 4.2 |
|
WSR04 |
20210422 Sunny |
Moderate |
Mid-Flood |
S |
1.00 |
10:21 |
8.42 |
8.14 |
30.86 |
28.72 |
2.67 4.5 |
|
WSR04 |
20210422 Sunny |
Moderate |
Mid-Flood |
S |
1.00 |
10:21 |
8.19 |
8.07 |
30.64 |
28.77 |
2.85 2.5 |
|
WSR04 |
20210422 Sunny |
Moderate |
Mid-Flood |
S |
3.40 |
10:20 |
8.19 |
8.09 |
30.79 |
28.88 |
2.23 3.5 |
|
WSR04 |
20210422 Sunny |
Moderate |
Mid-Flood |
S |
3.40 |
10:20 |
9.08 |
8.12 |
31.09 |
28.88 |
1.87 3.4 |
|
WSR04 |
20210422 Sunny |
Moderate |
Mid-Flood |
B |
5.80 |
10:19 |
8.00 |
8.11 |
30.83 |
28.93 |
2.06 3.0 |
|
WSR04 |
20210422 Sunny |
Moderate |
Mid-Flood |
B |
5.80 |
10:19 |
8.32 |
8.11 |
30.50 |
28.98 |
2.08 3.7 |
|
WSR04 |
20210424 Cloudy |
Moderate |
Mid-Flood |
S |
1.00 |
15:15 |
8.95 |
8.11 |
31.19 |
24.24 |
2.51 3.7 |
|
WSR04 |
20210424 Cloudy |
Moderate |
Mid-Flood |
S |
1.00 |
15:15 |
9.56 |
8.27 |
31.43 |
24.24 |
2.37 4.6 |
|
WSR04 |
20210424 Cloudy |
Moderate |
Mid-Flood |
S |
3.85 |
15:14 |
9.60 |
8.33 |
31.38 |
24.32 |
2.05 3.7 |
|
WSR04 |
20210424 Cloudy |
Moderate |
Mid-Flood |
S |
3.85 |
15:14 |
8.73 |
8.24 |
31.65 |
24.46 |
2.39 5.0 |
|
WSR04 |
20210424 Cloudy |
Moderate |
Mid-Flood |
B |
6.70 |
15:13 |
9.39 |
8.32 |
31.13 |
24.33 |
2.05 3.3 |
|
WSR04 |
20210424 Cloudy |
Moderate |
Mid-Flood |
B |
6.70 |
15:13 |
8.71 |
8.29 |
31.35 |
24.42 |
1.86 2.6 |
|
WSR04 |
20210427 Cloudy |
Moderate |
Mid-Flood |
S |
1.00 |
16:51 |
9.60 |
8.46 |
31.84 |
23.15 |
2.49 3.3 |
|
WSR04 |
20210427 Cloudy |
Moderate |
Mid-Flood |
S |
1.00 |
16:51 |
9.91 |
8.27 |
31.45 |
23.27 |
2.79 2.5 |
|
WSR04 |
20210427 Cloudy |
Moderate |
Mid-Flood |
S |
3.65 |
16:50 |
9.70 |
8.22 |
31.08 |
23.36 |
2.03 2.5 |
|
Location |
Date (YYYYMMDD) |
Weather |
Sea Condition |
Tidal |
Water Level |
Depth (m) |
Time (hh:mm) |
DO (mg/L) |
pH |
Sal (ppt) |
Temp (¢XC) |
Turbidty (NTU) note 1 |
SS
(mg/L) (Note 2) |
|
WSR04 |
20210427 Cloudy |
Moderate |
Mid-Flood |
S |
3.65 |
16:50 |
9.59 |
8.41 |
30.69 |
23.41 |
2.27 3.3 |
|
WSR04 |
20210427 Cloudy |
Moderate |
Mid-Flood |
B |
6.30 |
16:49 |
8.61 |
8.20 |
31.19 |
23.17 |
1.89 2.5 |
|
WSR04 |
20210427 Cloudy |
Moderate |
Mid-Flood |
B |
6.30 |
16:49 |
9.77 |
8.35 |
30.70 |
23.39 |
1.68 2.5 |
|
WSR04 |
20210429 Sunny |
Moderate |
Mid-Flood |
S |
1.00 |
9:15 |
8.88 |
8.42 |
30.69 |
24.86 |
2.28 5.1 |
|
WSR04 |
20210429 Sunny |
Moderate |
Mid-Flood |
S |
1.00 |
9:15 |
8.94 |
8.33 |
30.39 |
24.86 |
2.60 4.7 |
|
WSR04 |
20210429 Sunny |
Moderate |
Mid-Flood |
S |
3.60 |
9:14 |
8.56 |
8.41 |
30.54 |
24.82 |
2.31 3.1 |
|
WSR04 |
20210429 Sunny |
Moderate |
Mid-Flood |
S |
3.60 |
9:14 |
8.59 |
8.43 |
30.15 |
25.01 |
2.59 2.5 |
|
WSR04 |
20210429 Sunny |
Moderate |
Mid-Flood |
B |
6.20 |
9:13 |
8.75 |
8.20 |
30.25 |
25.02 |
1.99 5.5 |
|
WSR04 |
20210429 Sunny |
Moderate |
Mid-Flood |
B |
6.20 |
9:13 |
8.83 |
8.43 |
30.06 |
24.78 |
2.17 4.9 |
|
WSR16 |
20210401 Sunny |
Moderate |
Mid-Flood |
S |
1.00 |
10:37 |
9.24 |
8.24 |
31.85 |
27.42 |
2.48 2.5 |
|
WSR16 |
20210401 Sunny |
Moderate |
Mid-Flood |
S |
1.00 |
10:37 |
8.21 |
8.10 |
31.54 |
27.22 |
2.90 2.5 |
|
WSR16 |
20210401 Sunny |
Moderate |
Mid-Flood |
S |
7.95 |
10:36 |
7.87 |
8.06 |
31.89 |
27.25 |
2.31 2.5 |
|
WSR16 |
20210401 Sunny |
Moderate |
Mid-Flood |
S |
7.95 |
10:36 |
8.52 |
8.24 |
31.45 |
27.41 |
2.68 2.5 |
|
WSR16 |
20210401 Sunny |
Moderate |
Mid-Flood |
B |
14.90 |
10:35 |
8.16 |
8.25 |
31.11 |
27.39 |
2.10 2.5 |
|
WSR16 |
20210401 Sunny |
Moderate |
Mid-Flood |
B |
14.90 |
10:35 |
9.26 |
8.13 |
31.38 |
27.46 |
2.17 2.5 |
|
WSR16 |
20210403 Sunny |
Moderate |
Mid-Flood |
S |
1.00 |
10:26 |
8.36 |
8.14 |
29.58 |
27.02 |
2.87 2.5 |
|
WSR16 |
20210403 Sunny |
Moderate |
Mid-Flood |
S |
1.00 |
10:26 |
8.33 |
8.12 |
29.24 |
26.88 |
2.79 2.5 |
|
WSR16 |
20210403 Sunny |
Moderate |
Mid-Flood |
S |
8.55 |
10:25 |
8.19 |
8.05 |
29.47 |
27.25 |
2.76 2.5 |
|
WSR16 |
20210403 Sunny |
Moderate |
Mid-Flood |
S |
8.55 |
10:25 |
8.66 |
8.13 |
29.50 |
27.06 |
2.86 2.5 |
|
WSR16 |
20210403 Sunny |
Moderate |
Mid-Flood |
B |
16.10 |
10:24 |
8.17 |
8.06 |
29.48 |
26.97 |
2.72 2.5 |
|
WSR16 |
20210403 Sunny |
Moderate |
Mid-Flood |
B |
16.10 |
10:24 |
8.14 |
8.24 |
29.32 |
26.85 |
2.86 2.5 |
|
WSR16 |
20210406 Cloudy |
Moderate |
Mid-Flood |
S |
1.00 |
10:15 |
8.72 |
8.35 |
30.08 |
22.73 |
2.73 4.1 |
|
WSR16 |
20210406 Cloudy |
Moderate |
Mid-Flood |
S |
1.00 |
10:15 |
8.51 |
8.29 |
30.12 |
22.71 |
3.01 4.1 |
|
WSR16 |
20210406 Cloudy |
Moderate |
Mid-Flood |
S |
8.65 |
10:14 |
8.41 |
8.20 |
29.75 |
22.57 |
2.87 6.7 |
|
WSR16 |
20210406 Cloudy |
Moderate |
Mid-Flood |
S |
8.65 |
10:14 |
8.73 |
8.37 |
29.88 |
22.72 |
2.97 6.1 |
|
WSR16 |
20210406 Cloudy |
Moderate |
Mid-Flood |
B |
16.30 |
10:13 |
8.31 |
8.27 |
30.03 |
22.74 |
2.67 5.0 |
|
WSR16 |
20210406 Cloudy |
Moderate |
Mid-Flood |
B |
16.30 |
10:13 |
8.54 |
8.38 |
30.11 |
22.74 |
2.23 4.3 |
|
Location |
Date (YYYYMMDD) |
Weather |
Sea Condition |
Tidal |
Water Level |
Depth (m) |
Time (hh:mm) |
DO (mg/L) |
pH |
Sal (ppt) |
Temp (¢XC) |
Turbidty (NTU) note 1 |
SS
(mg/L) (Note 2) |
|
WSR16 |
20210408 Cloudy |
Moderate |
Mid-Flood |
S |
1.00 |
16:04 |
9.16 |
8.41 |
29.77 |
24.13 |
2.54 2.5 |
|
WSR16 |
20210408 Cloudy |
Moderate |
Mid-Flood |
S |
1.00 |
16:04 |
8.77 |
8.44 |
30.28 |
23.95 |
2.95 5.7 |
|
WSR16 |
20210408 Cloudy |
Moderate |
Mid-Flood |
S |
8.00 |
16:03 |
8.55 |
8.52 |
29.86 |
24.14 |
2.91 2.5 |
|
WSR16 |
20210408 Cloudy |
Moderate |
Mid-Flood |
S |
8.00 |
16:03 |
8.54 |
8.52 |
30.63 |
24.13 |
2.44 2.5 |
|
WSR16 |
20210408 Cloudy |
Moderate |
Mid-Flood |
B |
15.00 |
16:02 |
9.05 |
8.33 |
29.99 |
24.02 |
2.64 2.5 |
|
WSR16 |
20210408 Cloudy |
Moderate |
Mid-Flood |
B |
15.00 |
16:02 |
8.62 |
8.39 |
30.15 |
24.08 |
2.32 2.5 |
|
WSR16 |
20210410 Cloudy |
Moderate |
Mid-Flood |
S |
1.00 |
17:33 |
8.88 |
8.46 |
31.43 |
23.16 |
2.88 4.3 |
|
WSR16 |
20210410 Cloudy |
Moderate |
Mid-Flood |
S |
1.00 |
17:33 |
8.82 |
8.48 |
31.72 |
23.16 |
2.96 5.7 |
|
WSR16 |
20210410 Cloudy |
Moderate |
Mid-Flood |
S |
7.85 |
17:32 |
8.67 |
8.30 |
31.78 |
23.30 |
2.87 4.0 |
|
WSR16 |
20210410 Cloudy |
Moderate |
Mid-Flood |
S |
7.85 |
17:32 |
8.61 |
8.38 |
31.09 |
23.16 |
2.72 4.6 |
|
WSR16 |
20210410 Cloudy |
Moderate |
Mid-Flood |
B |
14.70 |
17:31 |
8.84 |
8.27 |
31.68 |
23.36 |
2.32 3.2 |
|
WSR16 |
20210410 Cloudy |
Moderate |
Mid-Flood |
B |
14.70 |
17:31 |
8.26 |
8.46 |
31.29 |
23.40 |
2.69 2.5 |
|
WSR16 |
20210413 Sunny |
Moderate |
Mid-Flood |
S |
1.00 |
18:28 |
8.96 |
8.17 |
31.82 |
27.81 |
2.51 6.1 |
|
WSR16 |
20210413 Sunny |
Moderate |
Mid-Flood |
S |
1.00 |
18:28 |
9.04 |
8.30 |
31.81 |
27.72 |
2.50 5.2 |
|
WSR16 |
20210413 Sunny |
Moderate |
Mid-Flood |
S |
8.10 |
18:27 |
8.44 |
8.42 |
30.53 |
27.75 |
2.32 4.1 |
|
WSR16 |
20210413 Sunny |
Moderate |
Mid-Flood |
S |
8.10 |
18:27 |
8.73 |
8.31 |
30.52 |
27.87 |
2.09 6.0 |
|
WSR16 |
20210413 Sunny |
Moderate |
Mid-Flood |
B |
15.20 |
18:26 |
8.81 |
8.44 |
30.66 |
27.91 |
2.15 3.4 |
|
WSR16 |
20210413 Sunny |
Moderate |
Mid-Flood |
B |
15.20 |
18:26 |
9.22 |
8.47 |
31.37 |
27.82 |
2.27 4.7 |
|
WSR16 |
20210415 Cloudy |
Moderate |
Mid-Flood |
S |
1.00 |
10:37 |
8.04 |
8.42 |
31.52 |
22.81 |
2.72 2.5 |
|
WSR16 |
20210415 Cloudy |
Moderate |
Mid-Flood |
S |
1.00 |
10:37 |
9.31 |
8.34 |
31.65 |
22.86 |
2.45 2.5 |
|
WSR16 |
20210415 Cloudy |
Moderate |
Mid-Flood |
S |
7.85 |
10:36 |
8.60 |
8.52 |
31.43 |
22.89 |
2.59 2.5 |
|
WSR16 |
20210415 Cloudy |
Moderate |
Mid-Flood |
S |
7.85 |
10:36 |
9.57 |
8.32 |
32.00 |
22.81 |
2.61 2.5 |
|
WSR16 |
20210415 Cloudy |
Moderate |
Mid-Flood |
B |
14.70 |
10:35 |
9.65 |
8.31 |
31.92 |
22.97 |
1.64 3.1 |
|
WSR16 |
20210415 Cloudy |
Moderate |
Mid-Flood |
B |
14.70 |
10:35 |
9.60 |
8.48 |
32.10 |
22.96 |
1.55 2.5 |
|
WSR16 |
20210417 Cloudy |
Moderate |
Mid-Flood |
S |
1.00 |
10:29 |
9.12 |
8.70 |
32.30 |
22.69 |
3.15 2.6 |
|
WSR16 |
20210417 Cloudy |
Moderate |
Mid-Flood |
S |
1.00 |
10:29 |
8.56 |
8.77 |
32.23 |
22.63 |
3.00 2.9 |
|
WSR16 |
20210417 Cloudy |
Moderate |
Mid-Flood |
S |
8.40 |
10:28 |
8.89 |
8.62 |
32.18 |
22.66 |
2.27 2.5 |
|
Location |
Date (YYYYMMDD) |
Weather |
Sea Condition |
Tidal |
Water Level |
Depth (m) |
Time (hh:mm) |
DO (mg/L) |
pH |
Sal (ppt) |
Temp (¢XC) |
Turbidty (NTU) note 1 |
SS
(mg/L) (Note 2) |
|
WSR16 |
20210417 Cloudy |
Moderate |
Mid-Flood |
S |
8.40 |
10:28 |
9.35 |
8.70 |
31.82 |
22.71 |
2.62 3.0 |
|
WSR16 |
20210417 Cloudy |
Moderate |
Mid-Flood |
B |
15.80 |
10:27 |
9.47 |
8.59 |
32.29 |
22.58 |
2.37 5.2 |
|
WSR16 |
20210417 Cloudy |
Moderate |
Mid-Flood |
B |
15.80 |
10:27 |
9.51 |
8.80 |
31.99 |
22.62 |
2.58 3.1 |
|
WSR16 |
20210420 Cloudy |
Moderate |
Mid-Flood |
S |
1.00 |
10:23 |
7.36 |
8.23 |
25.37 |
23.97 |
3.56 4.1 |
|
WSR16 |
20210420 Cloudy |
Moderate |
Mid-Flood |
S |
1.00 |
10:23 |
7.37 |
8.25 |
26.59 |
23.78 |
4.03 4.1 |
|
WSR16 |
20210420 Cloudy |
Moderate |
Mid-Flood |
S |
8.25 |
10:25 |
7.38 |
8.21 |
27.03 |
24.02 |
4.01 3.2 |
|
WSR16 |
20210420 Cloudy |
Moderate |
Mid-Flood |
S |
8.25 |
10:25 |
7.49 |
8.48 |
27.16 |
24.09 |
3.53 3.6 |
|
WSR16 |
20210420 Cloudy |
Moderate |
Mid-Flood |
B |
15.50 |
10:25 |
7.71 |
8.28 |
27.71 |
23.84 |
2.03 4.4 |
|
WSR16 |
20210420 Cloudy |
Moderate |
Mid-Flood |
B |
15.50 |
10:25 |
8.41 |
8.33 |
27.17 |
23.64 |
1.92 5.4 |
|
WSR16 |
20210422 Sunny |
Moderate |
Mid-Flood |
S |
1.00 |
11:37 |
8.46 |
8.08 |
31.08 |
28.95 |
2.21 2.5 |
|
WSR16 |
20210422 Sunny |
Moderate |
Mid-Flood |
S |
1.00 |
11:37 |
9.07 |
8.16 |
30.54 |
29.00 |
2.25 2.5 |
|
WSR16 |
20210422 Sunny |
Moderate |
Mid-Flood |
S |
7.70 |
11:36 |
8.74 |
8.21 |
30.73 |
28.96 |
1.81 2.5 |
|
WSR16 |
20210422 Sunny |
Moderate |
Mid-Flood |
S |
7.70 |
11:36 |
9.15 |
8.13 |
31.05 |
28.94 |
2.16 2.5 |
|
WSR16 |
20210422 Sunny |
Moderate |
Mid-Flood |
B |
14.40 |
11:35 |
8.85 |
8.19 |
30.68 |
28.90 |
2.45 2.5 |
|
WSR16 |
20210422 Sunny |
Moderate |
Mid-Flood |
B |
14.40 |
11:35 |
8.47 |
8.10 |
30.19 |
28.97 |
2.31 2.5 |
|
WSR16 |
20210424 Cloudy |
Moderate |
Mid-Flood |
S |
1.00 |
16:31 |
9.02 |
8.12 |
31.19 |
24.22 |
2.05 2.5 |
|
WSR16 |
20210424 Cloudy |
Moderate |
Mid-Flood |
S |
1.00 |
16:31 |
9.49 |
8.34 |
31.59 |
24.25 |
2.37 2.8 |
|
WSR16 |
20210424 Cloudy |
Moderate |
Mid-Flood |
S |
7.60 |
16:30 |
8.48 |
8.17 |
31.60 |
24.15 |
2.25 3.5 |
|
WSR16 |
20210424 Cloudy |
Moderate |
Mid-Flood |
S |
7.60 |
16:30 |
9.13 |
8.29 |
31.51 |
24.21 |
2.11 3.1 |
|
WSR16 |
20210424 Cloudy |
Moderate |
Mid-Flood |
B |
14.20 |
16:29 |
9.15 |
8.34 |
31.35 |
24.16 |
2.37 2.5 |
|
WSR16 |
20210424 Cloudy |
Moderate |
Mid-Flood |
B |
14.20 |
16:29 |
9.63 |
8.15 |
31.31 |
24.14 |
2.02 3.7 |
|
WSR16 |
20210427 Cloudy |
Moderate |
Mid-Flood |
S |
1.00 |
18:05 |
9.21 |
8.21 |
30.56 |
23.27 |
2.29 2.5 |
|
WSR16 |
20210427 Cloudy |
Moderate |
Mid-Flood |
S |
1.00 |
18:05 |
9.73 |
8.37 |
31.32 |
23.23 |
2.13 3.1 |
|
WSR16 |
20210427 Cloudy |
Moderate |
Mid-Flood |
S |
8.30 |
18:04 |
8.62 |
8.23 |
30.76 |
23.03 |
2.38 3.5 |
|
WSR16 |
20210427 Cloudy |
Moderate |
Mid-Flood |
S |
8.30 |
18:04 |
9.05 |
8.20 |
30.96 |
23.22 |
2.15 2.7 |
|
WSR16 |
20210427 Cloudy |
Moderate |
Mid-Flood |
B |
15.60 |
18:03 |
8.55 |
8.18 |
31.37 |
23.17 |
2.34 4.5 |
|
WSR16 |
20210427 Cloudy |
Moderate |
Mid-Flood |
B |
15.60 |
18:03 |
8.69 |
8.31 |
30.97 |
23.11 |
2.33 3.7 |
|
Location |
Date (YYYYMMDD) |
Weather |
Sea Condition |
Tidal |
Water Level |
Depth (m) |
Time (hh:mm) |
DO (mg/L) |
pH |
Sal (ppt) |
Temp (¢XC) |
Turbidty (NTU) note 1 |
SS
(mg/L) (Note 2) |
|
WSR16 |
20210429 Sunny |
Moderate |
Mid-Flood |
S |
1.00 |
10:26 |
9.01 |
8.30 |
29.94 |
25.52 |
2.21 4.8 |
|
WSR16 |
20210429 Sunny |
Moderate |
Mid-Flood |
S |
1.00 |
10:26 |
8.65 |
8.24 |
30.50 |
25.45 |
2.33 5.0 |
|
WSR16 |
20210429 Sunny |
Moderate |
Mid-Flood |
S |
8.55 |
10:25 |
8.54 |
8.41 |
30.84 |
25.27 |
2.25 4.5 |
|
WSR16 |
20210429 Sunny |
Moderate |
Mid-Flood |
S |
8.55 |
10:25 |
9.06 |
8.33 |
30.03 |
25.28 |
2.39 6.6 |
|
WSR16 |
20210429 Sunny |
Moderate |
Mid-Flood |
B |
16.10 |
10:24 |
8.96 |
8.45 |
29.91 |
25.53 |
2.04 7.0 |
|
WSR16 |
20210429 Sunny |
Moderate |
Mid-Flood |
B |
16.10 |
10:24 |
8.99 |
8.25 |
30.51 |
25.34 |
2.33 4.7 |
|
WSR33 |
20210401 Sunny |
Moderate |
Mid-Flood |
S |
1.00 |
9:38 |
8.72 |
8.15 |
31.61 |
27.25 |
2.77 2.5 |
|
WSR33 |
20210401 Sunny |
Moderate |
Mid-Flood |
S |
1.00 |
9:38 |
8.84 |
8.12 |
31.52 |
27.09 |
2.64 2.5 |
|
WSR33 |
20210401 Sunny |
Moderate |
Mid-Flood |
S |
3.60 |
9:37 |
8.54 |
8.11 |
31.55 |
27.13 |
1.95 2.5 |
|
WSR33 |
20210401 Sunny |
Moderate |
Mid-Flood |
S |
3.60 |
9:37 |
7.55 |
8.15 |
31.59 |
26.97 |
1.79 2.5 |
|
WSR33 |
20210401 Sunny |
Moderate |
Mid-Flood |
B |
6.20 |
9:36 |
7.48 |
8.05 |
31.77 |
27.20 |
2.44 2.5 |
|
WSR33 |
20210401 Sunny |
Moderate |
Mid-Flood |
B |
6.20 |
9:36 |
7.97 |
8.22 |
31.36 |
27.04 |
2.32 2.5 |
|
WSR33 |
20210403 Sunny |
Moderate |
Mid-Flood |
S |
1.00 |
9:32 |
8.19 |
8.27 |
29.38 |
26.51 |
3.07 2.5 |
|
WSR33 |
20210403 Sunny |
Moderate |
Mid-Flood |
S |
1.00 |
9:32 |
8.36 |
8.26 |
29.44 |
26.44 |
3.19 2.5 |
|
WSR33 |
20210403 Sunny |
Moderate |
Mid-Flood |
S |
3.55 |
9:31 |
8.54 |
8.17 |
29.23 |
26.44 |
2.49 2.5 |
|
WSR33 |
20210403 Sunny |
Moderate |
Mid-Flood |
S |
3.55 |
9:31 |
8.24 |
8.28 |
29.62 |
26.84 |
2.90 2.5 |
|
WSR33 |
20210403 Sunny |
Moderate |
Mid-Flood |
B |
6.10 |
9:30 |
8.46 |
8.12 |
29.49 |
26.82 |
2.92 2.5 |
|
WSR33 |
20210403 Sunny |
Moderate |
Mid-Flood |
B |
6.10 |
9:30 |
8.13 |
8.11 |
29.15 |
26.88 |
2.89 2.5 |
|
WSR33 |
20210406 Cloudy |
Moderate |
Mid-Flood |
S |
1.00 |
9:25 |
8.25 |
8.31 |
29.89 |
22.51 |
3.03 4.4 |
|
WSR33 |
20210406 Cloudy |
Moderate |
Mid-Flood |
S |
1.00 |
9:25 |
8.31 |
8.29 |
30.00 |
22.71 |
2.59 3.2 |
|
WSR33 |
20210406 Cloudy |
Moderate |
Mid-Flood |
S |
3.70 |
9:24 |
8.29 |
8.28 |
29.92 |
22.53 |
2.67 4.7 |
|
WSR33 |
20210406 Cloudy |
Moderate |
Mid-Flood |
S |
3.70 |
9:24 |
8.62 |
8.21 |
29.85 |
22.73 |
2.71 3.3 |
|
WSR33 |
20210406 Cloudy |
Moderate |
Mid-Flood |
B |
6.40 |
9:23 |
8.73 |
8.20 |
29.93 |
22.75 |
2.28 3.8 |
|
WSR33 |
20210406 Cloudy |
Moderate |
Mid-Flood |
B |
6.40 |
9:23 |
8.71 |
8.40 |
29.74 |
22.70 |
2.52 4.6 |
|
WSR33 |
20210408 Cloudy |
Moderate |
Mid-Flood |
S |
1.00 |
15:11 |
9.11 |
8.41 |
30.21 |
24.21 |
2.54 2.5 |
|
WSR33 |
20210408 Cloudy |
Moderate |
Mid-Flood |
S |
1.00 |
15:11 |
8.57 |
8.47 |
30.02 |
23.96 |
2.51 2.7 |
|
WSR33 |
20210408 Cloudy |
Moderate |
Mid-Flood |
S |
3.65 |
15:10 |
8.91 |
8.55 |
30.68 |
24.21 |
2.33 2.5 |
|
Location |
Date (YYYYMMDD) |
Weather |
Sea Condition |
Tidal |
Water Level |
Depth (m) |
Time (hh:mm) |
DO (mg/L) |
pH |
Sal (ppt) |
Temp (¢XC) |
Turbidty (NTU) note 1 |
SS
(mg/L) (Note 2) |
|
WSR33 |
20210408 Cloudy |
Moderate |
Mid-Flood |
S |
3.65 |
15:10 |
8.86 |
8.55 |
30.77 |
24.08 |
2.31 2.5 |
|
WSR33 |
20210408 Cloudy |
Moderate |
Mid-Flood |
B |
6.30 |
15:09 |
8.67 |
8.40 |
30.49 |
24.12 |
2.25 2.5 |
|
WSR33 |
20210408 Cloudy |
Moderate |
Mid-Flood |
B |
6.30 |
15:09 |
8.78 |
8.50 |
30.30 |
24.18 |
1.89 2.5 |
|
WSR33 |
20210410 Cloudy |
Moderate |
Mid-Flood |
S |
1.00 |
16:47 |
9.21 |
8.26 |
31.10 |
23.51 |
2.94 3.7 |
|
WSR33 |
20210410 Cloudy |
Moderate |
Mid-Flood |
S |
1.00 |
16:47 |
8.97 |
8.39 |
31.80 |
23.54 |
3.18 3.0 |
|
WSR33 |
20210410 Cloudy |
Moderate |
Mid-Flood |
S |
3.50 |
16:46 |
8.93 |
8.31 |
31.68 |
23.32 |
2.92 2.5 |
|
WSR33 |
20210410 Cloudy |
Moderate |
Mid-Flood |
S |
3.50 |
16:46 |
8.61 |
8.45 |
31.37 |
23.24 |
3.17 3.5 |
|
WSR33 |
20210410 Cloudy |
Moderate |
Mid-Flood |
B |
6.00 |
16:45 |
8.63 |
8.28 |
31.74 |
23.45 |
2.72 3.3 |
|
WSR33 |
20210410 Cloudy |
Moderate |
Mid-Flood |
B |
6.00 |
16:45 |
8.94 |
8.37 |
31.40 |
23.59 |
2.69 3.2 |
|
WSR33 |
20210413 Sunny |
Moderate |
Mid-Flood |
S |
1.00 |
17:32 |
9.53 |
8.50 |
30.53 |
27.88 |
2.46 3.4 |
|
WSR33 |
20210413 Sunny |
Moderate |
Mid-Flood |
S |
1.00 |
17:32 |
8.61 |
8.39 |
31.62 |
27.86 |
2.84 5.9 |
|
WSR33 |
20210413 Sunny |
Moderate |
Mid-Flood |
S |
3.60 |
17:31 |
9.17 |
8.43 |
30.67 |
27.98 |
2.26 4.1 |
|
WSR33 |
20210413 Sunny |
Moderate |
Mid-Flood |
S |
3.60 |
17:31 |
9.22 |
8.21 |
30.64 |
27.99 |
2.08 5.9 |
|
WSR33 |
20210413 Sunny |
Moderate |
Mid-Flood |
B |
6.20 |
17:30 |
8.50 |
8.37 |
31.77 |
27.91 |
2.09 7.0 |
|
WSR33 |
20210413 Sunny |
Moderate |
Mid-Flood |
B |
6.20 |
17:30 |
8.60 |
8.39 |
31.28 |
27.99 |
2.28 6.8 |
|
WSR33 |
20210415 Cloudy |
Moderate |
Mid-Flood |
S |
1.00 |
9:38 |
9.93 |
8.49 |
31.49 |
22.79 |
2.52 2.5 |
|
WSR33 |
20210415 Cloudy |
Moderate |
Mid-Flood |
S |
1.00 |
9:38 |
8.18 |
8.34 |
32.01 |
22.89 |
2.64 3.0 |
|
WSR33 |
20210415 Cloudy |
Moderate |
Mid-Flood |
S |
3.85 |
9:37 |
9.74 |
8.36 |
32.07 |
22.82 |
1.78 3.2 |
|
WSR33 |
20210415 Cloudy |
Moderate |
Mid-Flood |
S |
3.85 |
9:37 |
9.27 |
8.49 |
31.89 |
22.83 |
1.58 2.5 |
|
WSR33 |
20210415 Cloudy |
Moderate |
Mid-Flood |
B |
6.70 |
9:36 |
8.92 |
8.35 |
32.08 |
22.82 |
2.33 2.5 |
|
WSR33 |
20210415 Cloudy |
Moderate |
Mid-Flood |
B |
6.70 |
9:36 |
9.76 |
8.42 |
31.59 |
22.75 |
2.37 2.6 |
|
WSR33 |
20210417 Cloudy |
Moderate |
Mid-Flood |
S |
1.00 |
9:35 |
9.21 |
8.71 |
31.74 |
22.72 |
2.99 3.0 |
|
WSR33 |
20210417 Cloudy |
Moderate |
Mid-Flood |
S |
1.00 |
9:35 |
9.03 |
8.68 |
31.66 |
22.59 |
3.12 2.9 |
|
WSR33 |
20210417 Cloudy |
Moderate |
Mid-Flood |
S |
3.85 |
9:34 |
9.82 |
8.73 |
32.02 |
22.54 |
2.30 4.0 |
|
WSR33 |
20210417 Cloudy |
Moderate |
Mid-Flood |
S |
3.85 |
9:34 |
10.12 |
8.56 |
31.84 |
22.57 |
2.12 3.7 |
|
WSR33 |
20210417 Cloudy |
Moderate |
Mid-Flood |
B |
6.70 |
9:33 |
9.33 |
8.66 |
32.42 |
22.69 |
2.48 4.0 |
|
WSR33 |
20210417 Cloudy |
Moderate |
Mid-Flood |
B |
6.70 |
9:33 |
10.13 |
8.63 |
32.22 |
22.53 |
2.30 2.5 |
|
Location |
Date (YYYYMMDD) |
Weather |
Sea Condition |
Tidal |
Water Level |
Depth (m) |
Time (hh:mm) |
DO (mg/L) |
pH |
Sal (ppt) |
Temp (¢XC) |
Turbidty (NTU) note 1 |
SS
(mg/L) (Note 2) |
|
WSR33 |
20210420 Cloudy |
Moderate |
Mid-Flood |
S |
1.00 |
9:31 |
7.81 |
8.20 |
27.52 |
23.80 |
3.20 4.7 |
|
WSR33 |
20210420 Cloudy |
Moderate |
Mid-Flood |
S |
1.00 |
9:31 |
8.50 |
8.50 |
27.80 |
23.67 |
3.19 5.0 |
|
WSR33 |
20210420 Cloudy |
Moderate |
Mid-Flood |
S |
3.70 |
9:30 |
7.85 |
8.39 |
26.95 |
23.76 |
2.28 5.4 |
|
WSR33 |
20210420 Cloudy |
Moderate |
Mid-Flood |
S |
3.70 |
9:30 |
7.89 |
8.33 |
27.45 |
23.64 |
2.24 3.3 |
|
WSR33 |
20210420 Cloudy |
Moderate |
Mid-Flood |
B |
6.40 |
9:29 |
8.04 |
8.35 |
27.50 |
23.65 |
2.46 3.8 |
|
WSR33 |
20210420 Cloudy |
Moderate |
Mid-Flood |
B |
6.40 |
9:29 |
8.37 |
8.21 |
27.55 |
23.74 |
2.30 3.0 |
|
WSR33 |
20210422 Sunny |
Moderate |
Mid-Flood |
S |
1.00 |
10:38 |
9.15 |
8.12 |
30.76 |
28.98 |
2.59 2.5 |
|
WSR33 |
20210422 Sunny |
Moderate |
Mid-Flood |
S |
1.00 |
10:38 |
8.51 |
8.07 |
31.00 |
28.97 |
2.32 2.5 |
|
WSR33 |
20210422 Sunny |
Moderate |
Mid-Flood |
S |
3.85 |
10:37 |
8.13 |
8.18 |
30.62 |
28.98 |
2.40 2.5 |
|
WSR33 |
20210422 Sunny |
Moderate |
Mid-Flood |
S |
3.85 |
10:37 |
8.53 |
8.25 |
30.98 |
28.72 |
2.36 2.5 |
|
WSR33 |
20210422 Sunny |
Moderate |
Mid-Flood |
B |
6.70 |
10:36 |
8.97 |
8.11 |
31.16 |
28.95 |
2.41 2.5 |
|
WSR33 |
20210422 Sunny |
Moderate |
Mid-Flood |
B |
6.70 |
10:36 |
8.15 |
8.28 |
30.82 |
28.96 |
2.39 2.5 |
|
WSR33 |
20210424 Cloudy |
Moderate |
Mid-Flood |
S |
1.00 |
15:32 |
8.53 |
8.16 |
31.51 |
24.25 |
2.13 4.3 |
|
WSR33 |
20210424 Cloudy |
Moderate |
Mid-Flood |
S |
1.00 |
15:32 |
8.70 |
8.27 |
31.65 |
24.34 |
2.09 3.1 |
|
WSR33 |
20210424 Cloudy |
Moderate |
Mid-Flood |
S |
3.80 |
15:31 |
9.03 |
8.36 |
31.40 |
24.25 |
2.44 3.4 |
|
WSR33 |
20210424 Cloudy |
Moderate |
Mid-Flood |
S |
3.80 |
15:31 |
8.55 |
8.13 |
31.64 |
24.45 |
2.46 3.6 |
|
WSR33 |
20210424 Cloudy |
Moderate |
Mid-Flood |
B |
6.60 |
15:30 |
9.48 |
8.17 |
31.20 |
24.33 |
1.94 3.2 |
|
WSR33 |
20210424 Cloudy |
Moderate |
Mid-Flood |
B |
6.60 |
15:30 |
8.86 |
8.23 |
31.29 |
24.25 |
2.23 2.5 |
|
WSR33 |
20210427 Cloudy |
Moderate |
Mid-Flood |
S |
1.00 |
17:06 |
8.41 |
8.31 |
31.51 |
23.18 |
2.56 3.5 |
|
WSR33 |
20210427 Cloudy |
Moderate |
Mid-Flood |
S |
1.00 |
17:06 |
9.50 |
8.42 |
31.60 |
23.33 |
2.64 3.1 |
|
WSR33 |
20210427 Cloudy |
Moderate |
Mid-Flood |
S |
3.65 |
17:05 |
8.50 |
8.45 |
31.35 |
23.11 |
2.19 3.2 |
|
WSR33 |
20210427 Cloudy |
Moderate |
Mid-Flood |
S |
3.65 |
17:05 |
8.55 |
8.31 |
30.85 |
23.20 |
1.92 3.0 |
|
WSR33 |
20210427 Cloudy |
Moderate |
Mid-Flood |
B |
6.30 |
17:04 |
9.03 |
8.32 |
31.65 |
23.13 |
2.28 2.5 |
|
WSR33 |
20210427 Cloudy |
Moderate |
Mid-Flood |
B |
6.30 |
17:04 |
8.73 |
8.28 |
31.10 |
23.31 |
2.15 4.3 |
|
WSR33 |
20210429 Sunny |
Moderate |
Mid-Flood |
S |
1.00 |
9:32 |
8.70 |
8.35 |
29.91 |
24.94 |
2.90 10.1 |
|
WSR33 |
20210429 Sunny |
Moderate |
Mid-Flood |
S |
1.00 |
9:32 |
8.68 |
8.41 |
30.33 |
25.15 |
2.54 4.5 |
|
WSR33 |
20210429 Sunny |
Moderate |
Mid-Flood |
S |
3.65 |
9:31 |
8.40 |
8.20 |
30.78 |
24.98 |
2.43 4.7 |
|
Location |
Date (YYYYMMDD) |
Weather |
Sea Condition |
Tidal |
Water Level |
Depth (m) |
Time (hh:mm) |
DO (mg/L) |
pH |
Sal (ppt) |
Temp (¢XC) |
Turbidty (NTU) note 1 |
SS
(mg/L) (Note 2) |
|
WSR33 |
20210429 Sunny |
Moderate |
Mid-Flood |
S |
3.65 |
9:31 |
8.55 |
8.26 |
30.06 |
25.13 |
2.13 3.9 |
|
WSR33 |
20210429 Sunny |
Moderate |
Mid-Flood |
B |
6.30 |
9:30 |
8.68 |
8.19 |
30.30 |
24.89 |
1.88 3.2 |
|
WSR33 |
20210429 Sunny |
Moderate |
Mid-Flood |
B |
6.30 |
9:30 |
8.74 |
8.24 |
30.58 |
25.12 |
1.86 5.2 |
|
WSR36 |
20210401 Sunny |
Moderate |
Mid-Flood |
S |
1.00 |
9:54 |
8.63 |
8.11 |
31.39 |
27.20 |
2.41 2.5 |
|
WSR36 |
20210401 Sunny |
Moderate |
Mid-Flood |
S |
1.00 |
9:54 |
7.73 |
8.24 |
31.92 |
27.19 |
2.84 2.5 |
|
WSR36 |
20210401 Sunny |
Moderate |
Mid-Flood |
S |
3.20 |
9:54 |
8.07 |
8.19 |
31.76 |
27.35 |
1.91 2.5 |
|
WSR36 |
20210401 Sunny |
Moderate |
Mid-Flood |
S |
3.20 |
9:54 |
8.33 |
8.19 |
31.25 |
26.98 |
1.88 2.5 |
|
WSR36 |
20210401 Sunny |
Moderate |
Mid-Flood |
B |
5.40 |
9:53 |
8.48 |
8.11 |
31.23 |
27.02 |
2.07 2.5 |
|
WSR36 |
20210401 Sunny |
Moderate |
Mid-Flood |
B |
5.40 |
9:53 |
7.48 |
8.17 |
31.42 |
27.26 |
1.79 2.5 |
|
WSR36 |
20210403 Sunny |
Moderate |
Mid-Flood |
S |
1.00 |
9:46 |
8.48 |
8.16 |
29.36 |
26.91 |
2.96 2.5 |
|
WSR36 |
20210403 Sunny |
Moderate |
Mid-Flood |
S |
1.00 |
9:46 |
8.30 |
8.28 |
29.38 |
26.54 |
3.14 2.5 |
|
WSR36 |
20210403 Sunny |
Moderate |
Mid-Flood |
S |
3.35 |
9:46 |
8.06 |
8.05 |
29.21 |
26.63 |
3.17 2.5 |
|
WSR36 |
20210403 Sunny |
Moderate |
Mid-Flood |
S |
3.35 |
9:46 |
8.42 |
8.18 |
29.54 |
27.03 |
2.92 2.5 |
|
WSR36 |
20210403 Sunny |
Moderate |
Mid-Flood |
B |
5.70 |
9:45 |
8.31 |
8.01 |
29.25 |
26.64 |
2.91 2.5 |
|
WSR36 |
20210403 Sunny |
Moderate |
Mid-Flood |
B |
5.70 |
9:45 |
8.06 |
8.17 |
29.18 |
26.55 |
2.44 2.5 |
|
WSR36 |
20210406 Cloudy |
Moderate |
Mid-Flood |
S |
1.00 |
9:39 |
8.21 |
8.22 |
29.90 |
22.77 |
3.22 5.0 |
|
WSR36 |
20210406 Cloudy |
Moderate |
Mid-Flood |
S |
1.00 |
9:39 |
8.40 |
8.32 |
29.80 |
22.71 |
2.80 5.1 |
|
WSR36 |
20210406 Cloudy |
Moderate |
Mid-Flood |
S |
3.40 |
9:39 |
8.33 |
8.20 |
29.89 |
22.74 |
2.59 4.3 |
|
WSR36 |
20210406 Cloudy |
Moderate |
Mid-Flood |
S |
3.40 |
9:39 |
8.70 |
8.40 |
30.13 |
22.73 |
3.02 6.9 |
|
WSR36 |
20210406 Cloudy |
Moderate |
Mid-Flood |
B |
5.80 |
9:38 |
8.33 |
8.34 |
29.71 |
22.59 |
2.72 6.2 |
|
WSR36 |
20210406 Cloudy |
Moderate |
Mid-Flood |
B |
5.80 |
9:38 |
8.48 |
8.36 |
29.81 |
22.60 |
2.69 2.5 |
|
WSR36 |
20210408 Cloudy |
Moderate |
Mid-Flood |
S |
1.00 |
15:25 |
8.80 |
8.54 |
30.49 |
23.92 |
3.21 2.5 |
|
WSR36 |
20210408 Cloudy |
Moderate |
Mid-Flood |
S |
1.00 |
15:25 |
9.24 |
8.44 |
29.98 |
24.16 |
3.17 2.5 |
|
WSR36 |
20210408 Cloudy |
Moderate |
Mid-Flood |
S |
3.60 |
15:25 |
8.74 |
8.59 |
30.38 |
24.17 |
2.41 2.5 |
|
WSR36 |
20210408 Cloudy |
Moderate |
Mid-Flood |
S |
3.60 |
15:25 |
9.14 |
8.35 |
30.66 |
24.19 |
2.87 2.9 |
|
WSR36 |
20210408 Cloudy |
Moderate |
Mid-Flood |
B |
6.20 |
15:24 |
8.89 |
8.44 |
30.26 |
24.17 |
2.53 2.8 |
|
WSR36 |
20210408 Cloudy |
Moderate |
Mid-Flood |
B |
6.20 |
15:24 |
8.60 |
8.55 |
30.42 |
23.90 |
2.65 2.8 |
|
Location |
Date (YYYYMMDD) |
Weather |
Sea Condition |
Tidal |
Water Level |
Depth (m) |
Time (hh:mm) |
DO (mg/L) |
pH |
Sal (ppt) |
Temp (¢XC) |
Turbidty (NTU) note 1 |
SS
(mg/L) (Note 2) |
|
WSR36 |
20210410 Cloudy |
Moderate |
Mid-Flood |
S |
1.00 |
17:01 |
8.91 |
8.41 |
31.82 |
23.25 |
2.94 2.5 |
|
WSR36 |
20210410 Cloudy |
Moderate |
Mid-Flood |
S |
1.00 |
17:01 |
8.67 |
8.16 |
31.23 |
23.44 |
2.56 2.6 |
|
WSR36 |
20210410 Cloudy |
Moderate |
Mid-Flood |
S |
3.20 |
17:01 |
9.21 |
8.40 |
31.55 |
23.38 |
2.54 3.4 |
|
WSR36 |
20210410 Cloudy |
Moderate |
Mid-Flood |
S |
3.20 |
17:01 |
8.94 |
8.34 |
31.60 |
23.24 |
2.79 3.6 |
|
WSR36 |
20210410 Cloudy |
Moderate |
Mid-Flood |
B |
5.40 |
17:00 |
8.82 |
8.46 |
31.11 |
23.52 |
2.44 2.5 |
|
WSR36 |
20210410 Cloudy |
Moderate |
Mid-Flood |
B |
5.40 |
17:00 |
8.60 |
8.22 |
31.12 |
23.28 |
2.34 2.5 |
|
WSR36 |
20210413 Sunny |
Moderate |
Mid-Flood |
S |
1.00 |
17:46 |
9.96 |
8.21 |
30.55 |
27.72 |
2.27 5.5 |
|
WSR36 |
20210413 Sunny |
Moderate |
Mid-Flood |
S |
1.00 |
17:46 |
9.79 |
8.27 |
30.60 |
27.95 |
2.41 5.6 |
|
WSR36 |
20210413 Sunny |
Moderate |
Mid-Flood |
S |
3.35 |
17:46 |
8.79 |
8.29 |
31.42 |
27.89 |
2.06 5.2 |
|
WSR36 |
20210413 Sunny |
Moderate |
Mid-Flood |
S |
3.35 |
17:46 |
9.11 |
8.50 |
31.83 |
27.68 |
1.79 4.7 |
|
WSR36 |
20210413 Sunny |
Moderate |
Mid-Flood |
B |
5.70 |
17:45 |
9.93 |
8.40 |
31.72 |
27.95 |
2.25 5.1 |
|
WSR36 |
20210413 Sunny |
Moderate |
Mid-Flood |
B |
5.70 |
17:45 |
9.87 |
8.31 |
31.44 |
27.61 |
2.04 5.5 |
|
WSR36 |
20210415 Cloudy |
Moderate |
Mid-Flood |
S |
1.00 |
9:54 |
7.89 |
8.30 |
31.98 |
22.83 |
2.67 2.5 |
|
WSR36 |
20210415 Cloudy |
Moderate |
Mid-Flood |
S |
1.00 |
9:54 |
8.94 |
8.33 |
31.55 |
22.81 |
2.24 2.5 |
|
WSR36 |
20210415 Cloudy |
Moderate |
Mid-Flood |
S |
3.65 |
9:54 |
8.90 |
8.37 |
32.04 |
22.84 |
2.59 3.1 |
|
WSR36 |
20210415 Cloudy |
Moderate |
Mid-Flood |
S |
3.65 |
9:54 |
9.56 |
8.36 |
31.47 |
22.88 |
2.22 2.5 |
|
WSR36 |
20210415 Cloudy |
Moderate |
Mid-Flood |
B |
6.30 |
9:53 |
9.73 |
8.33 |
32.16 |
22.77 |
1.83 2.5 |
|
WSR36 |
20210415 Cloudy |
Moderate |
Mid-Flood |
B |
6.30 |
9:53 |
9.18 |
8.41 |
31.93 |
22.76 |
1.76 2.5 |
|
WSR36 |
20210417 Cloudy |
Moderate |
Mid-Flood |
S |
1.00 |
9:49 |
8.65 |
8.67 |
31.93 |
22.65 |
2.14 2.5 |
|
WSR36 |
20210417 Cloudy |
Moderate |
Mid-Flood |
S |
1.00 |
9:49 |
10.06 |
8.71 |
31.79 |
22.77 |
2.42 3.9 |
|
WSR36 |
20210417 Cloudy |
Moderate |
Mid-Flood |
S |
3.50 |
9:49 |
8.82 |
8.74 |
32.39 |
22.82 |
2.62 3.2 |
|
WSR36 |
20210417 Cloudy |
Moderate |
Mid-Flood |
S |
3.50 |
9:49 |
8.59 |
8.64 |
32.18 |
22.79 |
2.66 2.5 |
|
WSR36 |
20210417 Cloudy |
Moderate |
Mid-Flood |
B |
6.00 |
9:48 |
8.17 |
8.71 |
32.26 |
22.76 |
1.91 4.4 |
|
WSR36 |
20210417 Cloudy |
Moderate |
Mid-Flood |
B |
6.00 |
9:48 |
8.71 |
8.59 |
32.43 |
22.66 |
2.28 2.8 |
|
WSR36 |
20210420 Cloudy |
Moderate |
Mid-Flood |
S |
1.00 |
9:51 |
6.76 |
8.25 |
27.81 |
23.94 |
3.18 2.5 |
|
WSR36 |
20210420 Cloudy |
Moderate |
Mid-Flood |
S |
1.00 |
9:51 |
7.93 |
8.25 |
24.50 |
23.90 |
3.25 4.4 |
|
WSR36 |
20210420 Cloudy |
Moderate |
Mid-Flood |
S |
3.45 |
9:53 |
7.01 |
8.22 |
27.14 |
23.94 |
4.30 3.2 |
|
Location |
Date (YYYYMMDD) |
Weather |
Sea Condition |
Tidal |
Water Level |
Depth (m) |
Time (hh:mm) |
DO (mg/L) |
pH |
Sal (ppt) |
Temp (¢XC) |
Turbidty (NTU) note 1 |
SS
(mg/L) (Note 2) |
|
WSR36 |
20210420 Cloudy |
Moderate |
Mid-Flood |
S |
3.45 |
9:53 |
7.69 |
8.24 |
27.24 |
23.94 |
4.54 4.1 |
|
WSR36 |
20210420 Cloudy |
Moderate |
Mid-Flood |
B |
5.90 |
9:55 |
7.22 |
8.22 |
27.49 |
23.94 |
3.70 3.4 |
|
WSR36 |
20210420 Cloudy |
Moderate |
Mid-Flood |
B |
5.90 |
9:55 |
7.63 |
8.23 |
27.51 |
23.93 |
4.02 4.5 |
|
WSR36 |
20210422 Sunny |
Moderate |
Mid-Flood |
S |
1.00 |
10:54 |
8.22 |
8.09 |
30.89 |
28.82 |
2.15 2.5 |
|
WSR36 |
20210422 Sunny |
Moderate |
Mid-Flood |
S |
1.00 |
10:54 |
9.12 |
8.09 |
30.69 |
28.82 |
2.04 2.5 |
|
WSR36 |
20210422 Sunny |
Moderate |
Mid-Flood |
S |
3.55 |
10:54 |
8.65 |
8.19 |
30.47 |
28.81 |
2.08 2.5 |
|
WSR36 |
20210422 Sunny |
Moderate |
Mid-Flood |
S |
3.55 |
10:54 |
8.02 |
8.18 |
30.26 |
28.87 |
2.27 2.5 |
|
WSR36 |
20210422 Sunny |
Moderate |
Mid-Flood |
B |
6.10 |
10:53 |
8.93 |
8.16 |
31.08 |
28.93 |
2.13 2.5 |
|
WSR36 |
20210422 Sunny |
Moderate |
Mid-Flood |
B |
6.10 |
10:53 |
8.77 |
8.25 |
30.26 |
28.85 |
2.21 2.5 |
|
WSR36 |
20210424 Cloudy |
Moderate |
Mid-Flood |
S |
1.00 |
15:48 |
8.97 |
8.13 |
31.51 |
24.26 |
2.50 2.6 |
|
WSR36 |
20210424 Cloudy |
Moderate |
Mid-Flood |
S |
1.00 |
15:48 |
8.87 |
8.27 |
31.67 |
24.31 |
2.51 2.5 |
|
WSR36 |
20210424 Cloudy |
Moderate |
Mid-Flood |
S |
3.20 |
15:48 |
8.89 |
8.31 |
31.67 |
24.46 |
2.43 2.7 |
|
WSR36 |
20210424 Cloudy |
Moderate |
Mid-Flood |
S |
3.20 |
15:48 |
9.35 |
8.30 |
31.11 |
24.30 |
2.33 2.7 |
|
WSR36 |
20210424 Cloudy |
Moderate |
Mid-Flood |
B |
5.40 |
15:47 |
9.24 |
8.14 |
31.10 |
24.34 |
1.70 4.3 |
|
WSR36 |
20210424 Cloudy |
Moderate |
Mid-Flood |
B |
5.40 |
15:47 |
9.62 |
8.32 |
31.15 |
24.29 |
1.99 2.8 |
|
WSR36 |
20210427 Cloudy |
Moderate |
Mid-Flood |
S |
1.00 |
17:24 |
9.96 |
8.37 |
31.55 |
23.13 |
2.28 2.5 |
|
WSR36 |
20210427 Cloudy |
Moderate |
Mid-Flood |
S |
1.00 |
17:24 |
9.32 |
8.45 |
30.73 |
23.33 |
2.29 2.5 |
|
WSR36 |
20210427 Cloudy |
Moderate |
Mid-Flood |
S |
3.15 |
17:24 |
9.24 |
8.31 |
30.51 |
23.35 |
2.14 2.6 |
|
WSR36 |
20210427 Cloudy |
Moderate |
Mid-Flood |
S |
3.15 |
17:24 |
9.34 |
8.45 |
30.75 |
23.33 |
1.85 4.7 |
|
WSR36 |
20210427 Cloudy |
Moderate |
Mid-Flood |
B |
5.30 |
17:23 |
9.79 |
8.45 |
31.41 |
23.33 |
1.68 3.1 |
|
WSR36 |
20210427 Cloudy |
Moderate |
Mid-Flood |
B |
5.30 |
17:23 |
8.77 |
8.35 |
30.65 |
23.21 |
1.89 2.5 |
|
WSR36 |
20210429 Sunny |
Moderate |
Mid-Flood |
S |
1.00 |
9:45 |
8.57 |
8.39 |
30.78 |
24.99 |
2.40 5.0 |
|
WSR36 |
20210429 Sunny |
Moderate |
Mid-Flood |
S |
1.00 |
9:45 |
8.95 |
8.30 |
30.32 |
25.23 |
2.35 5.9 |
|
WSR36 |
20210429 Sunny |
Moderate |
Mid-Flood |
S |
3.40 |
9:45 |
8.60 |
8.21 |
30.16 |
25.23 |
2.15 5.7 |
|
WSR36 |
20210429 Sunny |
Moderate |
Mid-Flood |
S |
3.40 |
9:45 |
8.41 |
8.30 |
30.48 |
25.17 |
2.07 5.4 |
|
WSR36 |
20210429 Sunny |
Moderate |
Mid-Flood |
B |
5.80 |
9:44 |
8.39 |
8.21 |
30.11 |
24.93 |
2.17 4.6 |
|
WSR36 |
20210429 Sunny |
Moderate |
Mid-Flood |
B |
5.80 |
9:44 |
8.94 |
8.37 |
30.65 |
25.00 |
2.16 5.4 |
|
Location |
Date (YYYYMMDD) |
Weather |
Sea Condition |
Tidal |
Water Level |
Depth (m) |
Time (hh:mm) |
DO (mg/L) |
pH |
Sal (ppt) |
Temp (¢XC) |
Turbidty (NTU) note 1 |
SS
(mg/L) (Note 2) |
|
WSR37 |
20210401 Sunny |
Moderate |
Mid-Flood |
S |
1.00 |
10:12 |
9.68 |
8.17 |
31.89 |
27.42 |
2.62 2.5 |
|
WSR37 |
20210401 Sunny |
Moderate |
Mid-Flood |
S |
1.00 |
10:12 |
8.26 |
8.23 |
31.23 |
27.37 |
2.48 2.5 |
|
WSR37 |
20210401 Sunny |
Moderate |
Mid-Flood |
S |
3.80 |
10:11 |
9.09 |
8.24 |
31.90 |
27.25 |
2.61 2.5 |
|
WSR37 |
20210401 Sunny |
Moderate |
Mid-Flood |
S |
3.80 |
10:11 |
8.97 |
8.14 |
31.61 |
27.12 |
2.32 2.5 |
|
WSR37 |
20210401 Sunny |
Moderate |
Mid-Flood |
B |
6.60 |
10:10 |
8.29 |
8.10 |
31.61 |
27.47 |
1.75 2.5 |
|
WSR37 |
20210401 Sunny |
Moderate |
Mid-Flood |
B |
6.60 |
10:10 |
9.52 |
8.02 |
31.19 |
27.45 |
1.56 2.5 |
|
WSR37 |
20210403 Sunny |
Moderate |
Mid-Flood |
S |
1.00 |
10:03 |
8.34 |
8.14 |
29.09 |
26.90 |
3.40 2.8 |
|
WSR37 |
20210403 Sunny |
Moderate |
Mid-Flood |
S |
1.00 |
10:03 |
8.35 |
8.21 |
29.64 |
27.07 |
2.88 2.5 |
|
WSR37 |
20210403 Sunny |
Moderate |
Mid-Flood |
S |
4.40 |
10:02 |
8.36 |
8.04 |
29.47 |
27.08 |
2.65 2.5 |
|
WSR37 |
20210403 Sunny |
Moderate |
Mid-Flood |
S |
4.40 |
10:02 |
8.18 |
8.02 |
29.59 |
26.82 |
2.95 2.5 |
|
WSR37 |
20210403 Sunny |
Moderate |
Mid-Flood |
B |
7.80 |
10:01 |
8.28 |
8.06 |
29.26 |
27.03 |
2.33 2.5 |
|
WSR37 |
20210403 Sunny |
Moderate |
Mid-Flood |
B |
7.80 |
10:01 |
8.33 |
8.17 |
29.61 |
26.78 |
2.55 2.5 |
|
WSR37 |
20210406 Cloudy |
Moderate |
Mid-Flood |
S |
1.00 |
9:52 |
8.26 |
8.39 |
29.94 |
22.59 |
3.18 4.4 |
|
WSR37 |
20210406 Cloudy |
Moderate |
Mid-Flood |
S |
1.00 |
9:52 |
8.63 |
8.20 |
30.01 |
22.67 |
2.69 4.3 |
|
WSR37 |
20210406 Cloudy |
Moderate |
Mid-Flood |
S |
3.80 |
9:51 |
8.52 |
8.28 |
29.96 |
22.89 |
2.95 5.1 |
|
WSR37 |
20210406 Cloudy |
Moderate |
Mid-Flood |
S |
3.80 |
9:51 |
8.53 |
8.25 |
29.94 |
22.76 |
2.67 4.3 |
|
WSR37 |
20210406 Cloudy |
Moderate |
Mid-Flood |
B |
6.60 |
9:50 |
8.26 |
8.35 |
29.83 |
22.74 |
2.43 6.6 |
|
WSR37 |
20210406 Cloudy |
Moderate |
Mid-Flood |
B |
6.60 |
9:50 |
8.34 |
8.20 |
30.15 |
22.77 |
2.53 4.8 |
|
WSR37 |
20210408 Cloudy |
Moderate |
Mid-Flood |
S |
1.00 |
15:41 |
9.13 |
8.42 |
30.32 |
24.18 |
2.51 2.5 |
|
WSR37 |
20210408 Cloudy |
Moderate |
Mid-Flood |
S |
1.00 |
15:41 |
8.47 |
8.34 |
29.90 |
24.21 |
2.60 2.5 |
|
WSR37 |
20210408 Cloudy |
Moderate |
Mid-Flood |
S |
4.00 |
15:40 |
8.76 |
8.44 |
30.38 |
23.94 |
2.94 2.7 |
|
WSR37 |
20210408 Cloudy |
Moderate |
Mid-Flood |
S |
4.00 |
15:40 |
8.75 |
8.47 |
30.77 |
24.00 |
2.65 2.5 |
|
WSR37 |
20210408 Cloudy |
Moderate |
Mid-Flood |
B |
7.00 |
15:39 |
9.07 |
8.50 |
30.40 |
24.05 |
2.49 2.5 |
|
WSR37 |
20210408 Cloudy |
Moderate |
Mid-Flood |
B |
7.00 |
15:39 |
9.04 |
8.45 |
30.24 |
24.19 |
2.13 2.5 |
|
WSR37 |
20210410 Cloudy |
Moderate |
Mid-Flood |
S |
1.00 |
17:14 |
8.66 |
8.26 |
31.79 |
23.43 |
3.36 3.0 |
|
WSR37 |
20210410 Cloudy |
Moderate |
Mid-Flood |
S |
1.00 |
17:14 |
9.20 |
8.18 |
31.77 |
23.25 |
3.07 3.1 |
|
WSR37 |
20210410 Cloudy |
Moderate |
Mid-Flood |
S |
4.10 |
17:13 |
8.77 |
8.39 |
31.23 |
23.29 |
2.95 3.0 |
|
Location |
Date (YYYYMMDD) |
Weather |
Sea Condition |
Tidal |
Water Level |
Depth (m) |
Time (hh:mm) |
DO (mg/L) |
pH |
Sal (ppt) |
Temp (¢XC) |
Turbidty (NTU) note 1 |
SS
(mg/L) (Note 2) |
|
WSR37 |
20210410 Cloudy |
Moderate |
Mid-Flood |
S |
4.10 |
17:13 |
8.34 |
8.45 |
31.25 |
23.46 |
3.14 3.8 |
|
WSR37 |
20210410 Cloudy |
Moderate |
Mid-Flood |
B |
7.20 |
17:12 |
9.18 |
8.45 |
31.54 |
23.23 |
2.16 3.4 |
|
WSR37 |
20210410 Cloudy |
Moderate |
Mid-Flood |
B |
7.20 |
17:12 |
8.73 |
8.34 |
31.27 |
23.42 |
2.47 2.5 |
|
WSR37 |
20210413 Sunny |
Moderate |
Mid-Flood |
S |
1.00 |
18:04 |
8.54 |
8.23 |
31.66 |
27.92 |
2.45 5.0 |
|
WSR37 |
20210413 Sunny |
Moderate |
Mid-Flood |
S |
1.00 |
18:04 |
9.18 |
8.39 |
30.97 |
27.73 |
2.09 4.2 |
|
WSR37 |
20210413 Sunny |
Moderate |
Mid-Flood |
S |
4.00 |
18:03 |
8.84 |
8.33 |
30.53 |
27.89 |
2.54 6.2 |
|
WSR37 |
20210413 Sunny |
Moderate |
Mid-Flood |
S |
4.00 |
18:03 |
9.01 |
8.25 |
31.80 |
27.76 |
2.34 5.2 |
|
WSR37 |
20210413 Sunny |
Moderate |
Mid-Flood |
B |
7.00 |
18:02 |
8.71 |
8.44 |
31.24 |
27.89 |
1.67 6.0 |
|
WSR37 |
20210413 Sunny |
Moderate |
Mid-Flood |
B |
7.00 |
18:02 |
8.40 |
8.18 |
31.83 |
27.80 |
1.97 6.5 |
|
WSR37 |
20210415 Cloudy |
Moderate |
Mid-Flood |
S |
1.00 |
10:12 |
9.71 |
8.32 |
32.07 |
22.83 |
2.19 3.0 |
|
WSR37 |
20210415 Cloudy |
Moderate |
Mid-Flood |
S |
1.00 |
10:12 |
9.37 |
8.30 |
31.60 |
22.90 |
2.20 2.5 |
|
WSR37 |
20210415 Cloudy |
Moderate |
Mid-Flood |
S |
4.15 |
10:11 |
8.54 |
8.45 |
31.55 |
22.89 |
1.76 2.8 |
|
WSR37 |
20210415 Cloudy |
Moderate |
Mid-Flood |
S |
4.15 |
10:11 |
9.49 |
8.45 |
31.60 |
22.88 |
1.49 2.5 |
|
WSR37 |
20210415 Cloudy |
Moderate |
Mid-Flood |
B |
7.30 |
10:10 |
8.69 |
8.52 |
32.19 |
22.93 |
2.13 2.5 |
|
WSR37 |
20210415 Cloudy |
Moderate |
Mid-Flood |
B |
7.30 |
10:10 |
8.21 |
8.42 |
31.57 |
22.86 |
1.78 2.5 |
|
WSR37 |
20210417 Cloudy |
Moderate |
Mid-Flood |
S |
1.00 |
10:07 |
8.54 |
8.61 |
32.06 |
22.63 |
2.93 3.1 |
|
WSR37 |
20210417 Cloudy |
Moderate |
Mid-Flood |
S |
1.00 |
10:07 |
8.53 |
8.74 |
32.05 |
22.81 |
2.72 2.5 |
|
WSR37 |
20210417 Cloudy |
Moderate |
Mid-Flood |
S |
4.20 |
10:06 |
9.52 |
8.69 |
32.12 |
22.66 |
2.84 2.5 |
|
WSR37 |
20210417 Cloudy |
Moderate |
Mid-Flood |
S |
4.20 |
10:06 |
8.63 |
8.56 |
31.92 |
22.91 |
2.87 3.3 |
|
WSR37 |
20210417 Cloudy |
Moderate |
Mid-Flood |
B |
7.40 |
10:05 |
8.08 |
8.75 |
31.90 |
22.61 |
2.58 2.5 |
|
WSR37 |
20210417 Cloudy |
Moderate |
Mid-Flood |
B |
7.40 |
10:05 |
9.66 |
8.58 |
32.12 |
22.83 |
2.63 2.5 |
|
WSR37 |
20210420 Cloudy |
Moderate |
Mid-Flood |
S |
1.00 |
10:14 |
7.48 |
8.26 |
26.80 |
23.87 |
3.53 6.2 |
|
WSR37 |
20210420 Cloudy |
Moderate |
Mid-Flood |
S |
1.00 |
10:14 |
8.07 |
8.34 |
27.82 |
23.94 |
2.95 4.2 |
|
WSR37 |
20210420 Cloudy |
Moderate |
Mid-Flood |
S |
4.30 |
10:13 |
7.77 |
8.46 |
27.58 |
23.69 |
2.42 5.1 |
|
WSR37 |
20210420 Cloudy |
Moderate |
Mid-Flood |
S |
4.30 |
10:13 |
7.81 |
8.41 |
27.01 |
23.67 |
2.30 5.0 |
|
WSR37 |
20210420 Cloudy |
Moderate |
Mid-Flood |
B |
7.60 |
10:12 |
7.60 |
8.28 |
27.85 |
23.70 |
3.08 3.7 |
|
WSR37 |
20210420 Cloudy |
Moderate |
Mid-Flood |
B |
7.60 |
10:12 |
7.94 |
8.33 |
27.64 |
23.84 |
2.64 4.1 |
|
Location |
Date (YYYYMMDD) |
Weather |
Sea Condition |
Tidal |
Water Level |
Depth (m) |
Time (hh:mm) |
DO (mg/L) |
pH |
Sal (ppt) |
Temp (¢XC) |
Turbidty (NTU) note 1 |
SS
(mg/L) (Note 2) |
|
WSR37 |
20210422 Sunny |
Moderate |
Mid-Flood |
S |
1.00 |
11:12 |
8.53 |
8.10 |
30.22 |
28.88 |
2.47 2.5 |
|
WSR37 |
20210422 Sunny |
Moderate |
Mid-Flood |
S |
1.00 |
11:12 |
8.26 |
8.14 |
30.40 |
28.80 |
2.44 3.0 |
|
WSR37 |
20210422 Sunny |
Moderate |
Mid-Flood |
S |
4.45 |
11:11 |
8.78 |
8.09 |
30.90 |
28.94 |
2.07 2.5 |
|
WSR37 |
20210422 Sunny |
Moderate |
Mid-Flood |
S |
4.45 |
11:11 |
8.71 |
8.08 |
30.26 |
28.81 |
2.21 2.5 |
|
WSR37 |
20210422 Sunny |
Moderate |
Mid-Flood |
B |
7.90 |
11:10 |
9.20 |
8.11 |
31.30 |
28.95 |
2.13 2.5 |
|
WSR37 |
20210422 Sunny |
Moderate |
Mid-Flood |
B |
7.90 |
11:10 |
8.76 |
8.18 |
30.26 |
28.93 |
2.06 2.5 |
|
WSR37 |
20210424 Cloudy |
Moderate |
Mid-Flood |
S |
1.00 |
16:06 |
8.77 |
8.26 |
31.19 |
24.16 |
2.36 5.6 |
|
WSR37 |
20210424 Cloudy |
Moderate |
Mid-Flood |
S |
1.00 |
16:06 |
9.22 |
8.19 |
31.37 |
24.26 |
2.19 2.5 |
|
WSR37 |
20210424 Cloudy |
Moderate |
Mid-Flood |
S |
4.45 |
16:05 |
9.53 |
8.17 |
31.15 |
24.08 |
1.93 2.9 |
|
WSR37 |
20210424 Cloudy |
Moderate |
Mid-Flood |
S |
4.45 |
16:05 |
9.54 |
8.15 |
31.20 |
24.19 |
1.66 2.7 |
|
WSR37 |
20210424 Cloudy |
Moderate |
Mid-Flood |
B |
7.90 |
16:04 |
9.26 |
8.31 |
31.43 |
24.29 |
1.65 2.5 |
|
WSR37 |
20210424 Cloudy |
Moderate |
Mid-Flood |
B |
7.90 |
16:04 |
8.93 |
8.14 |
31.39 |
24.17 |
1.69 4.2 |
|
WSR37 |
20210427 Cloudy |
Moderate |
Mid-Flood |
S |
1.00 |
17:38 |
8.45 |
8.45 |
31.62 |
23.18 |
2.45 2.5 |
|
WSR37 |
20210427 Cloudy |
Moderate |
Mid-Flood |
S |
1.00 |
17:38 |
9.74 |
8.45 |
31.25 |
23.03 |
2.47 4.2 |
|
WSR37 |
20210427 Cloudy |
Moderate |
Mid-Flood |
S |
4.05 |
17:37 |
8.40 |
8.44 |
31.07 |
23.07 |
1.90 4.2 |
|
WSR37 |
20210427 Cloudy |
Moderate |
Mid-Flood |
S |
4.05 |
17:37 |
9.47 |
8.34 |
30.90 |
23.26 |
2.04 6.1 |
|
WSR37 |
20210427 Cloudy |
Moderate |
Mid-Flood |
B |
7.10 |
17:36 |
9.29 |
8.49 |
31.41 |
23.04 |
2.09 3.3 |
|
WSR37 |
20210427 Cloudy |
Moderate |
Mid-Flood |
B |
7.10 |
17:36 |
9.03 |
8.46 |
30.79 |
23.19 |
1.86 3.6 |
|
WSR37 |
20210429 Sunny |
Moderate |
Mid-Flood |
S |
1.00 |
10:03 |
8.50 |
8.40 |
30.16 |
25.31 |
2.42 4.4 |
|
WSR37 |
20210429 Sunny |
Moderate |
Mid-Flood |
S |
1.00 |
10:03 |
8.90 |
8.21 |
30.11 |
25.21 |
2.86 4.9 |
|
WSR37 |
20210429 Sunny |
Moderate |
Mid-Flood |
S |
4.10 |
10:02 |
9.06 |
8.41 |
30.15 |
25.29 |
2.34 4.9 |
|
WSR37 |
20210429 Sunny |
Moderate |
Mid-Flood |
S |
4.10 |
10:02 |
8.83 |
8.36 |
30.34 |
25.23 |
2.54 5.4 |
|
WSR37 |
20210429 Sunny |
Moderate |
Mid-Flood |
B |
7.20 |
10:01 |
8.51 |
8.39 |
30.86 |
25.33 |
2.38 5.2 |
|
WSR37 |
20210429 Sunny |
Moderate |
Mid-Flood |
B |
7.20 |
10:01 |
8.91 |
8.43 |
30.35 |
25.26 |
2.03 4.6 |
Note 1: Measurements of turbidity would be rounding to 0.1 NTU for proven accuracy as per the equipment specs during utilization of data. Note 2: Measurement data of Suspending Solids would be rounding to 2.5mg/L if the value was less than 2.5mg/L to facilitate data analysing
|
Location |
Date (YYYYMMDD) |
Weather |
Sea Condition |
Tidal |
Water Level |
Depth (m) |
Time (hh:mm) |
DO (mg/L) |
pH |
Sal (ppt) |
Temp (¢XC) |
Turbidty (NTU) note 1 |
SS
(mg/L) (Note 2) |
|
CE |
20210401 Sunny |
Moderate |
Mid-Ebb |
Surface |
1.00 |
13:13 |
8.10 |
8.37 |
31.18 |
27.83 |
3.60 2.5 |
|
CE |
20210401 Sunny |
Moderate |
Mid-Ebb |
Surface |
1.00 |
13:13 |
8.83 |
8.36 |
31.00 |
27.63 |
3.88 2.5 |
|
CE |
20210401 Sunny |
Moderate |
Mid-Ebb |
Middle |
11.55 |
13:12 |
7.93 |
8.16 |
31.04 |
27.92 |
3.90 2.5 |
|
CE |
20210401 Sunny |
Moderate |
Mid-Ebb |
Middle |
11.55 |
13:12 |
8.76 |
8.35 |
31.73 |
27.88 |
3.36 2.5 |
|
CE |
20210401 Sunny |
Moderate |
Mid-Ebb |
Bottom |
22.10 |
13:11 |
8.00 |
8.16 |
31.50 |
27.97 |
3.25 2.5 |
|
CE |
20210401 Sunny |
Moderate |
Mid-Ebb |
Bottom |
22.10 |
13:11 |
9.22 |
8.26 |
30.90 |
27.69 |
2.96 2.5 |
|
CE |
20210403 Sunny |
Moderate |
Mid-Ebb |
Surface |
1.00 |
14:58 |
8.43 |
7.95 |
28.89 |
27.33 |
3.95 2.9 |
|
CE |
20210403 Sunny |
Moderate |
Mid-Ebb |
Surface |
1.00 |
14:58 |
8.29 |
8.24 |
28.77 |
27.18 |
3.75 2.5 |
|
CE |
20210403 Sunny |
Moderate |
Mid-Ebb |
Middle |
12.05 |
14:57 |
8.88 |
8.11 |
29.35 |
27.16 |
3.95 2.5 |
|
CE |
20210403 Sunny |
Moderate |
Mid-Ebb |
Middle |
12.05 |
14:57 |
8.07 |
8.23 |
29.17 |
27.18 |
3.46 2.9 |
|
CE |
20210403 Sunny |
Moderate |
Mid-Ebb |
Bottom |
23.10 |
14:56 |
8.49 |
8.19 |
29.04 |
27.26 |
3.61 2.5 |
|
CE |
20210403 Sunny |
Moderate |
Mid-Ebb |
Bottom |
23.10 |
14:56 |
8.21 |
8.07 |
29.42 |
27.11 |
3.97 2.5 |
|
CE |
20210406 Cloudy |
Moderate |
Mid-Ebb |
Surface |
1.00 |
15:32 |
8.38 |
8.21 |
29.79 |
23.41 |
3.55 5.2 |
|
CE |
20210406 Cloudy |
Moderate |
Mid-Ebb |
Surface |
1.00 |
15:32 |
8.26 |
8.36 |
29.59 |
23.22 |
3.63 5.7 |
|
CE |
20210406 Cloudy |
Moderate |
Mid-Ebb |
Middle |
11.80 |
15:31 |
8.74 |
8.30 |
29.87 |
23.24 |
3.46 3.1 |
|
CE |
20210406 Cloudy |
Moderate |
Mid-Ebb |
Middle |
11.80 |
15:31 |
8.64 |
8.28 |
29.58 |
23.29 |
3.91 2.5 |
|
CE |
20210406 Cloudy |
Moderate |
Mid-Ebb |
Bottom |
22.60 |
15:30 |
8.55 |
8.30 |
29.72 |
23.27 |
3.12 3.1 |
|
CE |
20210406 Cloudy |
Moderate |
Mid-Ebb |
Bottom |
22.60 |
15:30 |
8.40 |
8.21 |
29.66 |
23.34 |
3.22 4.3 |
|
CE |
20210408 Cloudy |
Moderate |
Mid-Ebb |
Surface |
1.00 |
8:47 |
9.29 |
8.26 |
30.02 |
23.69 |
3.63 2.5 |
|
CE |
20210408 Cloudy |
Moderate |
Mid-Ebb |
Surface |
1.00 |
8:47 |
8.60 |
8.43 |
30.49 |
23.64 |
3.28 2.5 |
|
CE |
20210408 Cloudy |
Moderate |
Mid-Ebb |
Middle |
11.65 |
8:46 |
9.14 |
8.26 |
30.22 |
23.32 |
3.39 2.5 |
|
CE |
20210408 Cloudy |
Moderate |
Mid-Ebb |
Middle |
11.65 |
8:46 |
8.86 |
8.33 |
30.38 |
23.44 |
3.46 2.5 |
|
CE |
20210408 Cloudy |
Moderate |
Mid-Ebb |
Bottom |
22.30 |
8:45 |
9.18 |
8.25 |
30.11 |
23.68 |
3.08 2.5 |
|
CE |
20210408 Cloudy |
Moderate |
Mid-Ebb |
Bottom |
22.30 |
8:45 |
9.38 |
8.22 |
30.50 |
23.53 |
3.37 2.5 |
|
CE |
20210410 Cloudy |
Moderate |
Mid-Ebb |
Surface |
1.00 |
9:46 |
8.60 |
8.17 |
31.33 |
23.81 |
3.74 2.5 |
|
CE |
20210410 Cloudy |
Moderate |
Mid-Ebb |
Surface |
1.00 |
9:46 |
9.18 |
8.41 |
31.80 |
23.47 |
3.84 2.5 |
|
CE |
20210410 Cloudy |
Moderate |
Mid-Ebb |
Middle |
11.95 |
9:45 |
9.10 |
8.40 |
31.39 |
23.71 |
3.60 2.5 |
|
Location |
Date (YYYYMMDD) |
Weather |
Sea Condition |
Tidal |
Water Level |
Depth (m) |
Time (hh:mm) |
DO (mg/L) |
pH |
Sal (ppt) |
Temp (¢XC) |
Turbidty (NTU) note 1 |
SS
(mg/L) (Note 2) |
|
CE |
20210410 Cloudy |
Moderate |
Mid-Ebb |
Middle |
11.95 |
9:45 |
9.13 |
8.21 |
31.19 |
23.56 |
3.79 2.7 |
|
CE |
20210410 Cloudy |
Moderate |
Mid-Ebb |
Bottom |
22.90 |
9:44 |
8.68 |
8.18 |
30.98 |
23.53 |
3.42 3.2 |
|
CE |
20210410 Cloudy |
Moderate |
Mid-Ebb |
Bottom |
22.90 |
9:44 |
9.15 |
8.15 |
31.93 |
23.73 |
3.86 2.5 |
|
CE |
20210413 Sunny |
Moderate |
Mid-Ebb |
Surface |
1.00 |
11:32 |
9.20 |
8.50 |
30.42 |
28.39 |
3.25 2.5 |
|
CE |
20210413 Sunny |
Moderate |
Mid-Ebb |
Surface |
1.00 |
11:32 |
8.69 |
8.26 |
30.35 |
28.32 |
3.49 2.5 |
|
CE |
20210413 Sunny |
Moderate |
Mid-Ebb |
Middle |
10.05 |
11:31 |
9.71 |
8.34 |
31.42 |
28.71 |
3.03 2.5 |
|
CE |
20210413 Sunny |
Moderate |
Mid-Ebb |
Middle |
10.05 |
11:31 |
9.98 |
8.36 |
31.51 |
28.46 |
3.00 2.5 |
|
CE |
20210413 Sunny |
Moderate |
Mid-Ebb |
Bottom |
19.10 |
11:30 |
9.13 |
8.31 |
30.63 |
28.41 |
3.16 2.5 |
|
CE |
20210413 Sunny |
Moderate |
Mid-Ebb |
Bottom |
19.10 |
11:30 |
8.87 |
8.53 |
30.92 |
28.51 |
3.35 2.5 |
|
CE |
20210415 Cloudy |
Moderate |
Mid-Ebb |
Surface |
1.00 |
12:17 |
8.03 |
8.47 |
32.05 |
23.08 |
3.73 2.5 |
|
CE |
20210415 Cloudy |
Moderate |
Mid-Ebb |
Surface |
1.00 |
12:17 |
8.81 |
8.36 |
31.82 |
23.17 |
3.55 2.5 |
|
CE |
20210415 Cloudy |
Moderate |
Mid-Ebb |
Middle |
10.85 |
12:16 |
9.50 |
8.45 |
31.43 |
23.24 |
3.58 2.9 |
|
CE |
20210415 Cloudy |
Moderate |
Mid-Ebb |
Middle |
10.85 |
12:16 |
8.87 |
8.33 |
31.55 |
23.25 |
3.25 2.5 |
|
CE |
20210415 Cloudy |
Moderate |
Mid-Ebb |
Bottom |
20.70 |
12:15 |
8.48 |
8.38 |
31.62 |
23.26 |
3.00 3 |
|
CE |
20210415 Cloudy |
Moderate |
Mid-Ebb |
Bottom |
20.70 |
12:15 |
8.95 |
8.43 |
32.32 |
23.05 |
3.29 3.3 |
|
CE |
20210417 Cloudy |
Moderate |
Mid-Ebb |
Surface |
1.00 |
12:47 |
8.56 |
8.55 |
31.37 |
23.14 |
3.98 2.5 |
|
CE |
20210417 Cloudy |
Moderate |
Mid-Ebb |
Surface |
1.00 |
12:47 |
9.71 |
8.58 |
32.31 |
23.27 |
3.38 2.5 |
|
CE |
20210417 Cloudy |
Moderate |
Mid-Ebb |
Middle |
11.15 |
12:46 |
9.17 |
8.49 |
31.28 |
23.09 |
3.15 4.1 |
|
CE |
20210417 Cloudy |
Moderate |
Mid-Ebb |
Middle |
11.15 |
12:46 |
9.61 |
8.66 |
31.37 |
23.03 |
3.73 3.1 |
|
CE |
20210417 Cloudy |
Moderate |
Mid-Ebb |
Bottom |
21.30 |
12:45 |
9.09 |
8.64 |
31.30 |
23.16 |
2.73 2.7 |
|
CE |
20210417 Cloudy |
Moderate |
Mid-Ebb |
Bottom |
21.30 |
12:45 |
9.61 |
8.51 |
31.75 |
23.03 |
3.15 2.5 |
|
CE |
20210420 Cloudy |
Moderate |
Mid-Ebb |
Surface |
1.00 |
15:32 |
8.19 |
8.44 |
27.76 |
23.88 |
4.15 2.5 |
|
CE |
20210420 Cloudy |
Moderate |
Mid-Ebb |
Surface |
1.00 |
15:32 |
7.45 |
8.41 |
26.98 |
24.05 |
3.77 3.6 |
|
CE |
20210420 Cloudy |
Moderate |
Mid-Ebb |
Middle |
10.05 |
15:31 |
7.68 |
8.31 |
27.27 |
23.99 |
3.97 4.4 |
|
CE |
20210420 Cloudy |
Moderate |
Mid-Ebb |
Middle |
10.05 |
15:31 |
7.92 |
8.48 |
26.78 |
23.89 |
3.74 3.2 |
|
CE |
20210420 Cloudy |
Moderate |
Mid-Ebb |
Bottom |
19.10 |
15:30 |
7.48 |
8.29 |
27.29 |
23.90 |
4.64 2.5 |
|
CE |
20210420 Cloudy |
Moderate |
Mid-Ebb |
Bottom |
19.10 |
15:30 |
7.74 |
8.40 |
27.12 |
23.97 |
4.57 2.5 |
|
Location |
Date (YYYYMMDD) |
Weather |
Sea Condition |
Tidal |
Water Level |
Depth (m) |
Time (hh:mm) |
DO (mg/L) |
pH |
Sal (ppt) |
Temp (¢XC) |
Turbidty (NTU) note 1 |
SS
(mg/L) (Note 2) |
|
CE |
20210422 Sunny |
Moderate |
Mid-Ebb |
Surface |
1.00 |
16:02 |
8.01 |
8.13 |
30.66 |
28.94 |
3.59 2.8 |
|
CE |
20210422 Sunny |
Moderate |
Mid-Ebb |
Surface |
1.00 |
16:02 |
8.07 |
8.18 |
30.43 |
28.91 |
3.13 2.6 |
|
CE |
20210422 Sunny |
Moderate |
Mid-Ebb |
Middle |
12.00 |
16:01 |
9.00 |
8.24 |
30.65 |
28.94 |
3.61 3.3 |
|
CE |
20210422 Sunny |
Moderate |
Mid-Ebb |
Middle |
12.00 |
16:01 |
8.99 |
8.27 |
31.16 |
28.83 |
3.27 2.5 |
|
CE |
20210422 Sunny |
Moderate |
Mid-Ebb |
Bottom |
23.00 |
16:00 |
8.80 |
8.28 |
30.46 |
28.97 |
2.85 2.5 |
|
CE |
20210422 Sunny |
Moderate |
Mid-Ebb |
Bottom |
23.00 |
16:00 |
8.29 |
8.21 |
30.83 |
29.04 |
3.08 2.5 |
|
CE |
20210424 Cloudy |
Moderate |
Mid-Ebb |
Surface |
1.00 |
8:34 |
8.84 |
8.17 |
31.11 |
23.67 |
3.12 3.0 |
|
CE |
20210424 Cloudy |
Moderate |
Mid-Ebb |
Surface |
1.00 |
8:34 |
9.11 |
8.27 |
31.22 |
23.70 |
3.06 2.5 |
|
CE |
20210424 Cloudy |
Moderate |
Mid-Ebb |
Middle |
11.65 |
8:33 |
8.89 |
8.27 |
31.38 |
23.71 |
3.08 2.5 |
|
CE |
20210424 Cloudy |
Moderate |
Mid-Ebb |
Middle |
11.65 |
8:33 |
8.70 |
8.33 |
31.02 |
23.56 |
3.12 5.1 |
|
CE |
20210424 Cloudy |
Moderate |
Mid-Ebb |
Bottom |
22.30 |
8:32 |
8.96 |
8.10 |
31.11 |
23.67 |
3.11 2.7 |
|
CE |
20210424 Cloudy |
Moderate |
Mid-Ebb |
Bottom |
22.30 |
8:32 |
8.96 |
8.36 |
30.74 |
23.62 |
3.01 2.9 |
|
CE |
20210427 Cloudy |
Moderate |
Mid-Ebb |
Surface |
1.00 |
10:27 |
9.39 |
8.41 |
31.02 |
23.31 |
3.66 2.9 |
|
CE |
20210427 Cloudy |
Moderate |
Mid-Ebb |
Surface |
1.00 |
10:27 |
9.27 |
8.30 |
30.84 |
23.29 |
3.72 2.5 |
|
CE |
20210427 Cloudy |
Moderate |
Mid-Ebb |
Middle |
11.80 |
10:26 |
8.59 |
8.25 |
31.20 |
23.35 |
3.18 3.1 |
|
CE |
20210427 Cloudy |
Moderate |
Mid-Ebb |
Middle |
11.80 |
10:26 |
9.77 |
8.23 |
30.87 |
23.34 |
3.49 2.9 |
|
CE |
20210427 Cloudy |
Moderate |
Mid-Ebb |
Bottom |
22.60 |
10:25 |
9.12 |
8.51 |
30.94 |
23.34 |
3.27 2.5 |
|
CE |
20210427 Cloudy |
Moderate |
Mid-Ebb |
Bottom |
22.60 |
10:25 |
10.13 |
8.44 |
30.98 |
23.21 |
3.29 2.5 |
|
CE |
20210429 Sunny |
Moderate |
Mid-Ebb |
Surface |
1.00 |
11:53 |
8.88 |
8.27 |
30.08 |
26.14 |
3.14 4.3 |
|
CE |
20210429 Sunny |
Moderate |
Mid-Ebb |
Surface |
1.00 |
11:53 |
8.77 |
8.21 |
30.72 |
26.31 |
3.66 4.7 |
|
CE |
20210429 Sunny |
Moderate |
Mid-Ebb |
Middle |
10.80 |
11:52 |
9.07 |
8.24 |
30.42 |
26.33 |
3.03 4.9 |
|
CE |
20210429 Sunny |
Moderate |
Mid-Ebb |
Middle |
10.80 |
11:52 |
8.65 |
8.23 |
30.68 |
26.11 |
2.81 3.2 |
|
CE |
20210429 Sunny |
Moderate |
Mid-Ebb |
Bottom |
20.60 |
11:51 |
8.76 |
8.33 |
30.39 |
26.16 |
3.15 5.1 |
|
CE |
20210429 Sunny |
Moderate |
Mid-Ebb |
Bottom |
20.60 |
11:51 |
8.71 |
8.15 |
30.09 |
26.17 |
2.94 5.3 |
|
CF |
20210401 Sunny |
Moderate |
Mid-Ebb |
Surface |
1.00 |
16:12 |
8.04 |
8.38 |
31.96 |
28.03 |
3.46 2.5 |
|
CF |
20210401 Sunny |
Moderate |
Mid-Ebb |
Surface |
1.00 |
16:12 |
9.54 |
8.35 |
31.73 |
27.78 |
3.37 2.5 |
|
CF |
20210401 Sunny |
Moderate |
Mid-Ebb |
Middle |
10.05 |
16:11 |
8.02 |
8.28 |
31.33 |
27.92 |
3.66 2.5 |
|
Location |
Date (YYYYMMDD) |
Weather |
Sea Condition |
Tidal |
Water Level |
Depth (m) |
Time (hh:mm) |
DO (mg/L) |
pH |
Sal (ppt) |
Temp (¢XC) |
Turbidty (NTU) note 1 |
SS
(mg/L) (Note 2) |
|
CF |
20210401 Sunny |
Moderate |
Mid-Ebb |
Middle |
10.05 |
16:11 |
9.24 |
8.11 |
31.32 |
28.00 |
4.15 2.5 |
|
CF |
20210401 Sunny |
Moderate |
Mid-Ebb |
Bottom |
19.10 |
16:10 |
8.86 |
8.31 |
31.26 |
27.74 |
3.24 2.5 |
|
CF |
20210401 Sunny |
Moderate |
Mid-Ebb |
Bottom |
19.10 |
16:10 |
8.99 |
8.09 |
31.33 |
27.90 |
3.06 2.5 |
|
CF |
20210403 Sunny |
Moderate |
Mid-Ebb |
Surface |
1.00 |
17:40 |
8.68 |
8.19 |
29.26 |
27.26 |
3.24 3.3 |
|
CF |
20210403 Sunny |
Moderate |
Mid-Ebb |
Surface |
1.00 |
17:40 |
8.80 |
8.18 |
29.04 |
27.39 |
2.98 2.5 |
|
CF |
20210403 Sunny |
Moderate |
Mid-Ebb |
Middle |
9.95 |
17:39 |
8.22 |
8.31 |
29.37 |
27.24 |
2.92 2.5 |
|
CF |
20210403 Sunny |
Moderate |
Mid-Ebb |
Middle |
9.95 |
17:39 |
8.86 |
8.10 |
28.82 |
27.28 |
2.57 2.5 |
|
CF |
20210403 Sunny |
Moderate |
Mid-Ebb |
Bottom |
18.90 |
17:38 |
8.09 |
8.28 |
29.12 |
27.28 |
3.59 2.5 |
|
CF |
20210403 Sunny |
Moderate |
Mid-Ebb |
Bottom |
18.90 |
17:38 |
8.57 |
7.97 |
29.10 |
27.32 |
3.06 2.5 |
|
CF |
20210406 Cloudy |
Moderate |
Mid-Ebb |
Surface |
1.00 |
17:59 |
8.49 |
8.36 |
29.88 |
23.21 |
3.05 4.8 |
|
CF |
20210406 Cloudy |
Moderate |
Mid-Ebb |
Surface |
1.00 |
17:59 |
8.34 |
8.27 |
29.85 |
23.06 |
3.52 2.7 |
|
CF |
20210406 Cloudy |
Moderate |
Mid-Ebb |
Middle |
10.50 |
17:58 |
8.33 |
8.21 |
29.66 |
23.21 |
3.94 3.1 |
|
CF |
20210406 Cloudy |
Moderate |
Mid-Ebb |
Middle |
10.50 |
17:58 |
8.62 |
8.27 |
29.78 |
23.16 |
3.41 2.5 |
|
CF |
20210406 Cloudy |
Moderate |
Mid-Ebb |
Bottom |
20.00 |
17:57 |
8.44 |
8.27 |
29.71 |
23.20 |
3.55 3.3 |
|
CF |
20210406 Cloudy |
Moderate |
Mid-Ebb |
Bottom |
20.00 |
17:57 |
8.51 |
8.33 |
29.71 |
23.22 |
3.74 3.3 |
|
CF |
20210408 Cloudy |
Moderate |
Mid-Ebb |
Surface |
1.00 |
11:25 |
8.84 |
8.33 |
30.08 |
23.78 |
3.42 2.5 |
|
CF |
20210408 Cloudy |
Moderate |
Mid-Ebb |
Surface |
1.00 |
11:25 |
9.31 |
8.27 |
30.32 |
23.63 |
4.10 2.5 |
|
CF |
20210408 Cloudy |
Moderate |
Mid-Ebb |
Middle |
10.55 |
11:24 |
8.61 |
8.40 |
30.01 |
23.64 |
3.99 2.9 |
|
CF |
20210408 Cloudy |
Moderate |
Mid-Ebb |
Middle |
10.55 |
11:24 |
8.62 |
8.29 |
30.09 |
23.77 |
3.65 2.5 |
|
CF |
20210408 Cloudy |
Moderate |
Mid-Ebb |
Bottom |
20.10 |
11:23 |
9.15 |
8.25 |
30.00 |
23.90 |
3.60 2.5 |
|
CF |
20210408 Cloudy |
Moderate |
Mid-Ebb |
Bottom |
20.10 |
11:23 |
9.00 |
8.29 |
29.96 |
23.61 |
3.35 2.5 |
|
CF |
20210410 Cloudy |
Moderate |
Mid-Ebb |
Surface |
1.00 |
12:06 |
8.95 |
8.32 |
31.62 |
23.45 |
3.87 2.5 |
|
CF |
20210410 Cloudy |
Moderate |
Mid-Ebb |
Surface |
1.00 |
12:06 |
8.77 |
8.44 |
31.67 |
23.71 |
3.79 2.5 |
|
CF |
20210410 Cloudy |
Moderate |
Mid-Ebb |
Middle |
9.85 |
12:05 |
8.77 |
8.33 |
30.87 |
23.53 |
3.16 2.6 |
|
CF |
20210410 Cloudy |
Moderate |
Mid-Ebb |
Middle |
9.85 |
12:05 |
8.67 |
8.12 |
31.11 |
23.45 |
3.02 2.7 |
|
CF |
20210410 Cloudy |
Moderate |
Mid-Ebb |
Bottom |
18.70 |
12:04 |
8.85 |
8.33 |
31.98 |
23.55 |
3.71 2.5 |
|
CF |
20210410 Cloudy |
Moderate |
Mid-Ebb |
Bottom |
18.70 |
12:04 |
8.98 |
8.20 |
31.16 |
23.72 |
3.27 2.5 |
|
Location |
Date (YYYYMMDD) |
Weather |
Sea Condition |
Tidal |
Water Level |
Depth (m) |
Time (hh:mm) |
DO (mg/L) |
pH |
Sal (ppt) |
Temp (¢XC) |
Turbidty (NTU) note 1 |
SS
(mg/L) (Note 2) |
|
CF |
20210413 Sunny |
Moderate |
Mid-Ebb |
Surface |
1.00 |
14:18 |
9.25 |
8.39 |
31.30 |
28.49 |
3.02 2.5 |
|
CF |
20210413 Sunny |
Moderate |
Mid-Ebb |
Surface |
1.00 |
14:18 |
9.44 |
8.40 |
30.49 |
28.88 |
3.28 3.2 |
|
CF |
20210413 Sunny |
Moderate |
Mid-Ebb |
Middle |
10.80 |
14:17 |
9.47 |
8.47 |
31.34 |
28.82 |
3.24 3.0 |
|
CF |
20210413 Sunny |
Moderate |
Mid-Ebb |
Middle |
10.80 |
14:17 |
8.84 |
8.43 |
30.57 |
28.84 |
3.36 3.0 |
|
CF |
20210413 Sunny |
Moderate |
Mid-Ebb |
Bottom |
20.60 |
14:16 |
9.52 |
8.32 |
31.39 |
28.70 |
2.82 2.8 |
|
CF |
20210413 Sunny |
Moderate |
Mid-Ebb |
Bottom |
20.60 |
14:16 |
9.35 |
8.50 |
30.50 |
28.82 |
3.08 2.8 |
|
CF |
20210415 Cloudy |
Moderate |
Mid-Ebb |
Surface |
1.00 |
15:16 |
9.55 |
8.49 |
31.83 |
23.28 |
1.73 4.1 |
|
CF |
20210415 Cloudy |
Moderate |
Mid-Ebb |
Surface |
1.00 |
15:16 |
8.54 |
8.22 |
32.10 |
23.09 |
2.00 4.6 |
|
CF |
20210415 Cloudy |
Moderate |
Mid-Ebb |
Middle |
10.70 |
15:15 |
8.15 |
8.41 |
31.95 |
23.20 |
1.79 7.5 |
|
CF |
20210415 Cloudy |
Moderate |
Mid-Ebb |
Middle |
10.70 |
15:15 |
9.58 |
8.31 |
31.32 |
23.19 |
1.64 3 |
|
CF |
20210415 Cloudy |
Moderate |
Mid-Ebb |
Bottom |
20.40 |
15:14 |
8.66 |
8.32 |
31.09 |
23.27 |
1.78 3 |
|
CF |
20210415 Cloudy |
Moderate |
Mid-Ebb |
Bottom |
20.40 |
15:14 |
8.47 |
8.40 |
32.30 |
23.24 |
1.66 3 |
|
CF |
20210417 Cloudy |
Moderate |
Mid-Ebb |
Surface |
1.00 |
15:38 |
8.53 |
8.64 |
32.06 |
23.11 |
3.35 2.5 |
|
CF |
20210417 Cloudy |
Moderate |
Mid-Ebb |
Surface |
1.00 |
15:38 |
9.07 |
8.52 |
31.21 |
23.22 |
3.79 2.5 |
|
CF |
20210417 Cloudy |
Moderate |
Mid-Ebb |
Middle |
10.20 |
15:37 |
8.95 |
8.59 |
32.21 |
23.04 |
3.60 2.5 |
|
CF |
20210417 Cloudy |
Moderate |
Mid-Ebb |
Middle |
10.20 |
15:37 |
8.72 |
8.58 |
31.97 |
23.07 |
3.27 2.5 |
|
CF |
20210417 Cloudy |
Moderate |
Mid-Ebb |
Bottom |
19.40 |
15:36 |
8.40 |
8.68 |
31.28 |
23.02 |
3.44 2.5 |
|
CF |
20210417 Cloudy |
Moderate |
Mid-Ebb |
Bottom |
19.40 |
15:36 |
8.07 |
8.72 |
31.92 |
23.04 |
3.08 3.8 |
|
CF |
20210420 Cloudy |
Moderate |
Mid-Ebb |
Surface |
1.00 |
18:15 |
7.99 |
8.46 |
27.98 |
23.91 |
4.33 3.4 |
|
CF |
20210420 Cloudy |
Moderate |
Mid-Ebb |
Surface |
1.00 |
18:15 |
8.10 |
8.48 |
27.91 |
24.06 |
4.30 4.4 |
|
CF |
20210420 Cloudy |
Moderate |
Mid-Ebb |
Middle |
10.05 |
18:14 |
7.65 |
8.33 |
27.17 |
24.17 |
4.31 3.6 |
|
CF |
20210420 Cloudy |
Moderate |
Mid-Ebb |
Middle |
10.05 |
18:14 |
7.98 |
8.22 |
27.80 |
24.07 |
3.85 4.1 |
|
CF |
20210420 Cloudy |
Moderate |
Mid-Ebb |
Bottom |
19.10 |
18:13 |
7.58 |
8.34 |
27.67 |
23.97 |
4.61 2.9 |
|
CF |
20210420 Cloudy |
Moderate |
Mid-Ebb |
Bottom |
19.10 |
18:13 |
8.15 |
8.37 |
27.71 |
24.10 |
4.50 3.6 |
|
CF |
20210422 Sunny |
Moderate |
Mid-Ebb |
Surface |
1.00 |
19:01 |
8.19 |
8.13 |
31.04 |
28.81 |
2.87 3.5 |
|
CF |
20210422 Sunny |
Moderate |
Mid-Ebb |
Surface |
1.00 |
19:01 |
8.69 |
8.24 |
30.74 |
28.62 |
2.45 4.5 |
|
CF |
20210422 Sunny |
Moderate |
Mid-Ebb |
Middle |
9.85 |
19:00 |
8.27 |
8.15 |
31.07 |
28.65 |
2.62 3.9 |
|
Location |
Date (YYYYMMDD) |
Weather |
Sea Condition |
Tidal |
Water Level |
Depth (m) |
Time (hh:mm) |
DO (mg/L) |
pH |
Sal (ppt) |
Temp (¢XC) |
Turbidty (NTU) note 1 |
SS
(mg/L) (Note 2) |
|
CF |
20210422 Sunny |
Moderate |
Mid-Ebb |
Middle |
9.85 |
19:00 |
8.76 |
8.11 |
30.98 |
28.78 |
2.66 3.3 |
|
CF |
20210422 Sunny |
Moderate |
Mid-Ebb |
Bottom |
18.70 |
18:59 |
8.52 |
8.18 |
31.07 |
28.77 |
3.55 2.8 |
|
CF |
20210422 Sunny |
Moderate |
Mid-Ebb |
Bottom |
18.70 |
18:59 |
8.59 |
8.15 |
31.12 |
28.77 |
2.96 2.5 |
|
CF |
20210424 Cloudy |
Moderate |
Mid-Ebb |
Surface |
1.00 |
11:33 |
9.22 |
8.34 |
31.10 |
23.99 |
2.81 2.6 |
|
CF |
20210424 Cloudy |
Moderate |
Mid-Ebb |
Surface |
1.00 |
11:33 |
9.36 |
8.25 |
31.05 |
23.96 |
2.90 2.5 |
|
CF |
20210424 Cloudy |
Moderate |
Mid-Ebb |
Middle |
9.95 |
11:32 |
9.15 |
8.19 |
31.27 |
24.17 |
2.90 2.5 |
|
CF |
20210424 Cloudy |
Moderate |
Mid-Ebb |
Middle |
9.95 |
11:32 |
8.76 |
8.10 |
30.99 |
24.17 |
3.00 2.5 |
|
CF |
20210424 Cloudy |
Moderate |
Mid-Ebb |
Bottom |
18.90 |
11:31 |
9.06 |
8.36 |
30.98 |
24.01 |
3.79 2.5 |
|
CF |
20210424 Cloudy |
Moderate |
Mid-Ebb |
Bottom |
18.90 |
11:31 |
9.02 |
8.29 |
30.78 |
24.14 |
3.34 2.5 |
|
CF |
20210427 Cloudy |
Moderate |
Mid-Ebb |
Surface |
1.00 |
13:26 |
8.95 |
8.22 |
30.93 |
23.69 |
3.65 3.0 |
|
CF |
20210427 Cloudy |
Moderate |
Mid-Ebb |
Surface |
1.00 |
13:26 |
9.16 |
8.36 |
31.66 |
23.75 |
3.22 2.6 |
|
CF |
20210427 Cloudy |
Moderate |
Mid-Ebb |
Middle |
10.05 |
13:25 |
10.05 |
8.24 |
31.36 |
23.80 |
3.30 2.9 |
|
CF |
20210427 Cloudy |
Moderate |
Mid-Ebb |
Middle |
10.05 |
13:25 |
9.01 |
8.36 |
31.51 |
23.89 |
3.17 3.4 |
|
CF |
20210427 Cloudy |
Moderate |
Mid-Ebb |
Bottom |
19.10 |
13:24 |
9.47 |
8.39 |
30.71 |
23.66 |
2.80 2.5 |
|
CF |
20210427 Cloudy |
Moderate |
Mid-Ebb |
Bottom |
19.10 |
13:24 |
10.05 |
8.35 |
31.51 |
23.86 |
2.79 3.4 |
|
CF |
20210429 Sunny |
Moderate |
Mid-Ebb |
Surface |
1.00 |
14:39 |
9.11 |
8.20 |
30.40 |
26.80 |
3.18 4.0 |
|
CF |
20210429 Sunny |
Moderate |
Mid-Ebb |
Surface |
1.00 |
14:39 |
8.77 |
8.20 |
30.34 |
26.62 |
3.00 4.9 |
|
CF |
20210429 Sunny |
Moderate |
Mid-Ebb |
Middle |
9.75 |
14:38 |
8.89 |
8.25 |
30.73 |
26.69 |
2.85 4.9 |
|
CF |
20210429 Sunny |
Moderate |
Mid-Ebb |
Middle |
9.75 |
14:38 |
8.58 |
8.32 |
30.54 |
26.75 |
3.07 4.6 |
|
CF |
20210429 Sunny |
Moderate |
Mid-Ebb |
Bottom |
18.50 |
14:37 |
8.62 |
8.20 |
30.30 |
26.75 |
2.81 4.5 |
|
CF |
20210429 Sunny |
Moderate |
Mid-Ebb |
Bottom |
18.50 |
14:37 |
8.93 |
8.32 |
30.54 |
26.77 |
2.96 4.5 |
|
WSR01 |
20210401 Sunny |
Moderate |
Mid-Ebb |
Surface |
1.00 |
15:46 |
8.86 |
8.13 |
30.92 |
27.71 |
2.51 2.5 |
|
WSR01 |
20210401 Sunny |
Moderate |
Mid-Ebb |
Surface |
1.00 |
15:46 |
8.21 |
8.22 |
31.13 |
27.72 |
2.36 2.5 |
|
WSR01 |
20210401 Sunny |
Moderate |
Mid-Ebb |
Middle |
4.55 |
15:45 |
8.51 |
8.10 |
31.88 |
27.66 |
2.14 2.5 |
|
WSR01 |
20210401 Sunny |
Moderate |
Mid-Ebb |
Middle |
4.55 |
15:45 |
8.92 |
8.28 |
30.79 |
27.92 |
2.11 2.5 |
|
WSR01 |
20210401 Sunny |
Moderate |
Mid-Ebb |
Bottom |
8.10 |
15:44 |
8.57 |
8.30 |
31.85 |
27.79 |
2.07 2.5 |
|
WSR01 |
20210401 Sunny |
Moderate |
Mid-Ebb |
Bottom |
8.10 |
15:44 |
8.55 |
8.13 |
31.94 |
27.86 |
2.11 2.5 |
|
Location |
Date (YYYYMMDD) |
Weather |
Sea Condition |
Tidal |
Water Level |
Depth (m) |
Time (hh:mm) |
DO (mg/L) |
pH |
Sal (ppt) |
Temp (¢XC) |
Turbidty (NTU) note 1 |
SS
(mg/L) (Note 2) |
|
WSR01 |
20210403 Sunny |
Moderate |
Mid-Ebb |
Surface |
1.00 |
17:17 |
8.18 |
8.02 |
29.24 |
27.30 |
3.49 2.5 |
|
WSR01 |
20210403 Sunny |
Moderate |
Mid-Ebb |
Surface |
1.00 |
17:17 |
8.42 |
8.09 |
29.36 |
27.45 |
3.24 2.5 |
|
WSR01 |
20210403 Sunny |
Moderate |
Mid-Ebb |
Middle |
4.20 |
17:16 |
8.45 |
8.24 |
29.35 |
27.46 |
3.02 2.5 |
|
WSR01 |
20210403 Sunny |
Moderate |
Mid-Ebb |
Middle |
4.20 |
17:16 |
8.18 |
8.07 |
29.43 |
27.31 |
2.76 2.5 |
|
WSR01 |
20210403 Sunny |
Moderate |
Mid-Ebb |
Bottom |
7.40 |
17:15 |
8.93 |
8.04 |
29.42 |
27.34 |
2.56 4.1 |
|
WSR01 |
20210403 Sunny |
Moderate |
Mid-Ebb |
Bottom |
7.40 |
17:15 |
8.66 |
8.10 |
29.14 |
27.33 |
2.76 4.2 |
|
WSR01 |
20210406 Cloudy |
Moderate |
Mid-Ebb |
Surface |
1.00 |
17:36 |
8.32 |
8.35 |
29.79 |
23.11 |
2.63 4.0 |
|
WSR01 |
20210406 Cloudy |
Moderate |
Mid-Ebb |
Surface |
1.00 |
17:36 |
8.44 |
8.25 |
29.91 |
23.21 |
3.02 3.8 |
|
WSR01 |
20210406 Cloudy |
Moderate |
Mid-Ebb |
Middle |
4.50 |
17:35 |
8.56 |
8.19 |
29.81 |
23.13 |
2.21 4.0 |
|
WSR01 |
20210406 Cloudy |
Moderate |
Mid-Ebb |
Middle |
4.50 |
17:35 |
8.72 |
8.23 |
29.64 |
23.28 |
2.44 3.4 |
|
WSR01 |
20210406 Cloudy |
Moderate |
Mid-Ebb |
Bottom |
8.00 |
17:34 |
8.61 |
8.21 |
29.71 |
23.10 |
2.69 2.5 |
|
WSR01 |
20210406 Cloudy |
Moderate |
Mid-Ebb |
Bottom |
8.00 |
17:34 |
8.78 |
8.27 |
29.84 |
23.11 |
2.40 3.2 |
|
WSR01 |
20210408 Cloudy |
Moderate |
Mid-Ebb |
Surface |
1.00 |
11:02 |
9.07 |
8.33 |
30.62 |
23.88 |
2.43 2.5 |
|
WSR01 |
20210408 Cloudy |
Moderate |
Mid-Ebb |
Surface |
1.00 |
11:02 |
9.17 |
8.24 |
30.35 |
23.86 |
2.11 2.5 |
|
WSR01 |
20210408 Cloudy |
Moderate |
Mid-Ebb |
Middle |
4.50 |
11:01 |
8.61 |
8.34 |
30.39 |
23.62 |
2.67 2.5 |
|
WSR01 |
20210408 Cloudy |
Moderate |
Mid-Ebb |
Middle |
4.50 |
11:01 |
8.91 |
8.56 |
30.51 |
23.83 |
2.85 3.2 |
|
WSR01 |
20210408 Cloudy |
Moderate |
Mid-Ebb |
Bottom |
8.00 |
11:00 |
9.14 |
8.47 |
30.42 |
23.72 |
2.15 3.5 |
|
WSR01 |
20210408 Cloudy |
Moderate |
Mid-Ebb |
Bottom |
8.00 |
11:00 |
8.91 |
8.54 |
30.19 |
23.63 |
2.07 2.5 |
|
WSR01 |
20210410 Cloudy |
Moderate |
Mid-Ebb |
Surface |
1.00 |
11:45 |
9.11 |
8.31 |
31.66 |
23.74 |
3.02 2.5 |
|
WSR01 |
20210410 Cloudy |
Moderate |
Mid-Ebb |
Surface |
1.00 |
11:45 |
8.87 |
8.17 |
30.74 |
23.66 |
2.97 2.5 |
|
WSR01 |
20210410 Cloudy |
Moderate |
Mid-Ebb |
Middle |
4.35 |
11:44 |
8.74 |
8.15 |
31.33 |
23.86 |
2.80 2.5 |
|
WSR01 |
20210410 Cloudy |
Moderate |
Mid-Ebb |
Middle |
4.35 |
11:44 |
9.07 |
8.31 |
31.08 |
23.68 |
2.71 2.5 |
|
WSR01 |
20210410 Cloudy |
Moderate |
Mid-Ebb |
Bottom |
7.70 |
11:43 |
8.77 |
8.34 |
31.55 |
23.73 |
2.80 2.5 |
|
WSR01 |
20210410 Cloudy |
Moderate |
Mid-Ebb |
Bottom |
7.70 |
11:43 |
8.78 |
8.18 |
31.63 |
23.88 |
2.55 3.2 |
|
WSR01 |
20210413 Sunny |
Moderate |
Mid-Ebb |
Surface |
1.00 |
13:52 |
9.52 |
8.33 |
30.71 |
28.64 |
2.48 2.7 |
|
WSR01 |
20210413 Sunny |
Moderate |
Mid-Ebb |
Surface |
1.00 |
13:52 |
8.71 |
8.27 |
30.90 |
28.71 |
2.42 3.0 |
|
WSR01 |
20210413 Sunny |
Moderate |
Mid-Ebb |
Middle |
4.70 |
13:51 |
9.57 |
8.48 |
30.43 |
28.60 |
2.21 2.5 |
|
Location |
Date (YYYYMMDD) |
Weather |
Sea Condition |
Tidal |
Water Level |
Depth (m) |
Time (hh:mm) |
DO (mg/L) |
pH |
Sal (ppt) |
Temp (¢XC) |
Turbidty (NTU) note 1 |
SS
(mg/L) (Note 2) |
|
WSR01 |
20210413 Sunny |
Moderate |
Mid-Ebb |
Middle |
4.70 |
13:51 |
9.37 |
8.24 |
30.40 |
28.75 |
2.21 2.6 |
|
WSR01 |
20210413 Sunny |
Moderate |
Mid-Ebb |
Bottom |
8.40 |
13:50 |
9.62 |
8.33 |
31.53 |
28.71 |
2.02 2.5 |
|
WSR01 |
20210413 Sunny |
Moderate |
Mid-Ebb |
Bottom |
8.40 |
13:50 |
9.43 |
8.48 |
30.97 |
28.60 |
2.17 3.1 |
|
WSR01 |
20210415 Cloudy |
Moderate |
Mid-Ebb |
Surface |
1.00 |
14:50 |
9.09 |
8.45 |
32.02 |
23.16 |
2.58 3.4 |
|
WSR01 |
20210415 Cloudy |
Moderate |
Mid-Ebb |
Surface |
1.00 |
14:50 |
9.20 |
8.21 |
32.21 |
23.31 |
2.53 4.7 |
|
WSR01 |
20210415 Cloudy |
Moderate |
Mid-Ebb |
Middle |
4.70 |
14:49 |
8.22 |
8.50 |
31.66 |
23.25 |
2.06 3.9 |
|
WSR01 |
20210415 Cloudy |
Moderate |
Mid-Ebb |
Middle |
4.70 |
14:49 |
8.02 |
8.44 |
31.80 |
23.16 |
2.06 4.2 |
|
WSR01 |
20210415 Cloudy |
Moderate |
Mid-Ebb |
Bottom |
8.40 |
14:48 |
9.29 |
8.36 |
31.42 |
23.36 |
1.85 2.5 |
|
WSR01 |
20210415 Cloudy |
Moderate |
Mid-Ebb |
Bottom |
8.40 |
14:48 |
8.77 |
8.47 |
31.63 |
23.27 |
1.61 2.5 |
|
WSR01 |
20210417 Cloudy |
Moderate |
Mid-Ebb |
Surface |
1.00 |
15:15 |
8.34 |
8.47 |
31.81 |
23.35 |
2.27 4.2 |
|
WSR01 |
20210417 Cloudy |
Moderate |
Mid-Ebb |
Surface |
1.00 |
15:15 |
9.29 |
8.71 |
31.59 |
23.35 |
2.37 4.1 |
|
WSR01 |
20210417 Cloudy |
Moderate |
Mid-Ebb |
Middle |
4.35 |
15:14 |
8.42 |
8.64 |
32.03 |
23.37 |
2.64 4.1 |
|
WSR01 |
20210417 Cloudy |
Moderate |
Mid-Ebb |
Middle |
4.35 |
15:14 |
8.04 |
8.65 |
31.55 |
23.21 |
2.75 2.5 |
|
WSR01 |
20210417 Cloudy |
Moderate |
Mid-Ebb |
Bottom |
7.70 |
15:13 |
9.78 |
8.52 |
31.61 |
23.39 |
2.55 3.1 |
|
WSR01 |
20210417 Cloudy |
Moderate |
Mid-Ebb |
Bottom |
7.70 |
15:13 |
8.25 |
8.49 |
31.93 |
23.38 |
2.47 3.5 |
|
WSR01 |
20210420 Cloudy |
Moderate |
Mid-Ebb |
Surface |
1.00 |
17:52 |
7.58 |
8.21 |
27.35 |
24.24 |
2.88 3.1 |
|
WSR01 |
20210420 Cloudy |
Moderate |
Mid-Ebb |
Surface |
1.00 |
17:52 |
7.98 |
8.46 |
26.76 |
24.12 |
3.26 3.0 |
|
WSR01 |
20210420 Cloudy |
Moderate |
Mid-Ebb |
Middle |
4.60 |
17:51 |
7.64 |
8.36 |
27.33 |
24.06 |
2.98 2.9 |
|
WSR01 |
20210420 Cloudy |
Moderate |
Mid-Ebb |
Middle |
4.60 |
17:51 |
7.45 |
8.44 |
27.73 |
24.14 |
2.55 5.2 |
|
WSR01 |
20210420 Cloudy |
Moderate |
Mid-Ebb |
Bottom |
8.20 |
17:50 |
7.76 |
8.48 |
27.47 |
24.25 |
2.45 3.7 |
|
WSR01 |
20210420 Cloudy |
Moderate |
Mid-Ebb |
Bottom |
8.20 |
17:50 |
7.49 |
8.37 |
27.86 |
24.03 |
2.65 4.3 |
|
WSR01 |
20210422 Sunny |
Moderate |
Mid-Ebb |
Surface |
1.00 |
18:35 |
8.17 |
8.27 |
30.37 |
28.74 |
2.90 2.7 |
|
WSR01 |
20210422 Sunny |
Moderate |
Mid-Ebb |
Surface |
1.00 |
18:35 |
9.06 |
8.19 |
30.92 |
28.62 |
2.89 2.5 |
|
WSR01 |
20210422 Sunny |
Moderate |
Mid-Ebb |
Middle |
4.60 |
18:34 |
8.18 |
8.11 |
30.83 |
28.79 |
2.11 3.4 |
|
WSR01 |
20210422 Sunny |
Moderate |
Mid-Ebb |
Middle |
4.60 |
18:34 |
8.94 |
8.14 |
30.64 |
28.75 |
2.37 3.1 |
|
WSR01 |
20210422 Sunny |
Moderate |
Mid-Ebb |
Bottom |
8.20 |
18:33 |
8.06 |
8.20 |
30.35 |
28.69 |
2.40 3.1 |
|
WSR01 |
20210422 Sunny |
Moderate |
Mid-Ebb |
Bottom |
8.20 |
18:33 |
8.75 |
8.13 |
31.00 |
28.70 |
2.25 2.6 |
|
Location |
Date (YYYYMMDD) |
Weather |
Sea Condition |
Tidal |
Water Level |
Depth (m) |
Time (hh:mm) |
DO (mg/L) |
pH |
Sal (ppt) |
Temp (¢XC) |
Turbidty (NTU) note 1 |
SS
(mg/L) (Note 2) |
|
WSR01 |
20210424 Cloudy |
Moderate |
Mid-Ebb |
Surface |
1.00 |
11:07 |
9.04 |
8.08 |
31.25 |
24.10 |
2.28 2.5 |
|
WSR01 |
20210424 Cloudy |
Moderate |
Mid-Ebb |
Surface |
1.00 |
11:07 |
9.35 |
8.14 |
31.29 |
24.12 |
2.27 2.5 |
|
WSR01 |
20210424 Cloudy |
Moderate |
Mid-Ebb |
Middle |
4.45 |
11:06 |
9.21 |
8.33 |
31.30 |
24.01 |
2.58 2.5 |
|
WSR01 |
20210424 Cloudy |
Moderate |
Mid-Ebb |
Middle |
4.45 |
11:06 |
8.82 |
8.20 |
30.86 |
24.10 |
2.30 2.8 |
|
WSR01 |
20210424 Cloudy |
Moderate |
Mid-Ebb |
Bottom |
7.90 |
11:05 |
8.91 |
8.32 |
31.22 |
24.12 |
1.68 2.5 |
|
WSR01 |
20210424 Cloudy |
Moderate |
Mid-Ebb |
Bottom |
7.90 |
11:05 |
9.41 |
8.36 |
31.12 |
24.07 |
1.96 2.5 |
|
WSR01 |
20210427 Cloudy |
Moderate |
Mid-Ebb |
Surface |
1.00 |
12:58 |
9.17 |
8.37 |
30.48 |
23.74 |
2.35 4.6 |
|
WSR01 |
20210427 Cloudy |
Moderate |
Mid-Ebb |
Surface |
1.00 |
12:58 |
8.71 |
8.51 |
30.90 |
23.57 |
2.12 3.3 |
|
WSR01 |
20210427 Cloudy |
Moderate |
Mid-Ebb |
Middle |
4.20 |
12:57 |
9.81 |
8.47 |
31.52 |
23.74 |
2.08 2.5 |
|
WSR01 |
20210427 Cloudy |
Moderate |
Mid-Ebb |
Middle |
4.20 |
12:57 |
8.93 |
8.42 |
30.66 |
23.67 |
2.26 2.8 |
|
WSR01 |
20210427 Cloudy |
Moderate |
Mid-Ebb |
Bottom |
7.40 |
12:56 |
9.54 |
8.50 |
31.50 |
23.91 |
2.35 2.9 |
|
WSR01 |
20210427 Cloudy |
Moderate |
Mid-Ebb |
Bottom |
7.40 |
12:56 |
9.09 |
8.49 |
30.81 |
23.69 |
2.04 3.2 |
|
WSR01 |
20210429 Sunny |
Moderate |
Mid-Ebb |
Surface |
1.00 |
14:16 |
8.67 |
8.30 |
30.57 |
26.75 |
2.34 5.2 |
|
WSR01 |
20210429 Sunny |
Moderate |
Mid-Ebb |
Surface |
1.00 |
14:16 |
9.02 |
8.16 |
30.59 |
26.65 |
2.25 3.7 |
|
WSR01 |
20210429 Sunny |
Moderate |
Mid-Ebb |
Middle |
4.75 |
14:15 |
8.65 |
8.21 |
30.31 |
26.84 |
2.26 4.7 |
|
WSR01 |
20210429 Sunny |
Moderate |
Mid-Ebb |
Middle |
4.75 |
14:15 |
8.93 |
8.15 |
30.27 |
26.72 |
1.99 5.7 |
|
WSR01 |
20210429 Sunny |
Moderate |
Mid-Ebb |
Bottom |
8.50 |
14:14 |
9.15 |
8.40 |
30.25 |
26.87 |
2.15 4.4 |
|
WSR01 |
20210429 Sunny |
Moderate |
Mid-Ebb |
Bottom |
8.50 |
14:14 |
8.77 |
8.16 |
30.58 |
26.76 |
2.05 3.1 |
|
WSR02 |
20210401 Sunny |
Moderate |
Mid-Ebb |
Surface |
1.00 |
15:25 |
8.52 |
8.10 |
31.73 |
27.84 |
2.71 2.5 |
|
WSR02 |
20210401 Sunny |
Moderate |
Mid-Ebb |
Surface |
1.00 |
15:25 |
8.84 |
8.11 |
31.90 |
27.67 |
2.62 2.5 |
|
WSR02 |
20210401 Sunny |
Moderate |
Mid-Ebb |
Middle |
4.70 |
15:24 |
9.34 |
8.38 |
31.84 |
27.91 |
2.43 2.5 |
|
WSR02 |
20210401 Sunny |
Moderate |
Mid-Ebb |
Middle |
4.70 |
15:24 |
8.75 |
8.33 |
31.69 |
27.60 |
2.58 2.5 |
|
WSR02 |
20210401 Sunny |
Moderate |
Mid-Ebb |
Bottom |
8.40 |
15:23 |
9.16 |
8.28 |
31.11 |
27.63 |
2.23 2.5 |
|
WSR02 |
20210401 Sunny |
Moderate |
Mid-Ebb |
Bottom |
8.40 |
15:23 |
8.43 |
8.27 |
31.05 |
27.73 |
2.30 2.5 |
|
WSR02 |
20210403 Sunny |
Moderate |
Mid-Ebb |
Surface |
1.00 |
16:56 |
8.54 |
8.28 |
28.98 |
27.13 |
2.66 2.5 |
|
WSR02 |
20210403 Sunny |
Moderate |
Mid-Ebb |
Surface |
1.00 |
16:56 |
8.48 |
8.30 |
28.90 |
27.24 |
3.10 2.7 |
|
WSR02 |
20210403 Sunny |
Moderate |
Mid-Ebb |
Middle |
4.85 |
16:55 |
8.78 |
8.04 |
29.37 |
27.15 |
2.97 3.6 |
|
Location |
Date (YYYYMMDD) |
Weather |
Sea Condition |
Tidal |
Water Level |
Depth (m) |
Time (hh:mm) |
DO (mg/L) |
pH |
Sal (ppt) |
Temp (¢XC) |
Turbidty (NTU) note 1 |
SS
(mg/L) (Note 2) |
|
WSR02 |
20210403 Sunny |
Moderate |
Mid-Ebb |
Middle |
4.85 |
16:55 |
8.17 |
8.18 |
28.88 |
27.43 |
2.81 2.9 |
|
WSR02 |
20210403 Sunny |
Moderate |
Mid-Ebb |
Bottom |
8.70 |
16:54 |
8.42 |
8.09 |
28.73 |
27.31 |
3.03 4.5 |
|
WSR02 |
20210403 Sunny |
Moderate |
Mid-Ebb |
Bottom |
8.70 |
16:54 |
8.89 |
7.96 |
29.39 |
27.11 |
3.03 4.7 |
|
WSR02 |
20210406 Cloudy |
Moderate |
Mid-Ebb |
Surface |
1.00 |
17:19 |
8.51 |
8.18 |
29.84 |
23.17 |
2.61 3.5 |
|
WSR02 |
20210406 Cloudy |
Moderate |
Mid-Ebb |
Surface |
1.00 |
17:19 |
8.89 |
8.29 |
29.66 |
23.17 |
2.93 2.5 |
|
WSR02 |
20210406 Cloudy |
Moderate |
Mid-Ebb |
Middle |
4.60 |
17:18 |
8.83 |
8.28 |
29.64 |
23.24 |
2.64 2.5 |
|
WSR02 |
20210406 Cloudy |
Moderate |
Mid-Ebb |
Middle |
4.60 |
17:18 |
8.85 |
8.34 |
29.78 |
23.29 |
2.33 2.8 |
|
WSR02 |
20210406 Cloudy |
Moderate |
Mid-Ebb |
Bottom |
8.20 |
17:17 |
8.32 |
8.24 |
29.90 |
23.28 |
2.51 2.5 |
|
WSR02 |
20210406 Cloudy |
Moderate |
Mid-Ebb |
Bottom |
8.20 |
17:17 |
8.68 |
8.32 |
29.91 |
23.21 |
2.22 2.9 |
|
WSR02 |
20210408 Cloudy |
Moderate |
Mid-Ebb |
Surface |
1.00 |
10:43 |
9.28 |
8.56 |
30.35 |
23.50 |
3.13 2.5 |
|
WSR02 |
20210408 Cloudy |
Moderate |
Mid-Ebb |
Surface |
1.00 |
10:43 |
9.09 |
8.39 |
30.59 |
23.77 |
2.83 2.6 |
|
WSR02 |
20210408 Cloudy |
Moderate |
Mid-Ebb |
Middle |
4.85 |
10:42 |
8.60 |
8.49 |
30.25 |
23.78 |
2.51 2.7 |
|
WSR02 |
20210408 Cloudy |
Moderate |
Mid-Ebb |
Middle |
4.85 |
10:42 |
8.79 |
8.34 |
29.98 |
23.69 |
2.47 2.5 |
|
WSR02 |
20210408 Cloudy |
Moderate |
Mid-Ebb |
Bottom |
8.70 |
10:41 |
9.01 |
8.21 |
29.97 |
23.73 |
2.07 2.5 |
|
WSR02 |
20210408 Cloudy |
Moderate |
Mid-Ebb |
Bottom |
8.70 |
10:41 |
8.88 |
8.55 |
30.28 |
23.59 |
2.40 2.5 |
|
WSR02 |
20210410 Cloudy |
Moderate |
Mid-Ebb |
Surface |
1.00 |
11:29 |
8.83 |
8.36 |
31.75 |
23.89 |
2.78 2.5 |
|
WSR02 |
20210410 Cloudy |
Moderate |
Mid-Ebb |
Surface |
1.00 |
11:29 |
9.12 |
8.30 |
31.17 |
23.90 |
2.74 2.5 |
|
WSR02 |
20210410 Cloudy |
Moderate |
Mid-Ebb |
Middle |
4.90 |
11:28 |
9.20 |
8.45 |
31.44 |
23.80 |
2.64 4.9 |
|
WSR02 |
20210410 Cloudy |
Moderate |
Mid-Ebb |
Middle |
4.90 |
11:28 |
9.24 |
8.29 |
31.59 |
23.98 |
2.25 2.7 |
|
WSR02 |
20210410 Cloudy |
Moderate |
Mid-Ebb |
Bottom |
8.80 |
11:27 |
9.21 |
8.36 |
31.21 |
23.72 |
2.04 2.6 |
|
WSR02 |
20210410 Cloudy |
Moderate |
Mid-Ebb |
Bottom |
8.80 |
11:27 |
8.57 |
8.21 |
31.10 |
23.83 |
2.23 3.4 |
|
WSR02 |
20210413 Sunny |
Moderate |
Mid-Ebb |
Surface |
1.00 |
13:33 |
8.77 |
8.26 |
31.46 |
28.78 |
2.59 2.5 |
|
WSR02 |
20210413 Sunny |
Moderate |
Mid-Ebb |
Surface |
1.00 |
13:33 |
8.95 |
8.37 |
31.03 |
28.62 |
2.54 2.5 |
|
WSR02 |
20210413 Sunny |
Moderate |
Mid-Ebb |
Middle |
4.70 |
13:32 |
9.02 |
8.48 |
30.84 |
28.80 |
2.15 2.5 |
|
WSR02 |
20210413 Sunny |
Moderate |
Mid-Ebb |
Middle |
4.70 |
13:32 |
8.96 |
8.48 |
30.71 |
28.56 |
2.57 2.5 |
|
WSR02 |
20210413 Sunny |
Moderate |
Mid-Ebb |
Bottom |
8.40 |
13:31 |
9.65 |
8.29 |
31.06 |
28.64 |
1.95 3.5 |
|
WSR02 |
20210413 Sunny |
Moderate |
Mid-Ebb |
Bottom |
8.40 |
13:31 |
9.12 |
8.55 |
30.18 |
28.78 |
1.69 3.7 |
|
Location |
Date (YYYYMMDD) |
Weather |
Sea Condition |
Tidal |
Water Level |
Depth (m) |
Time (hh:mm) |
DO (mg/L) |
pH |
Sal (ppt) |
Temp (¢XC) |
Turbidty (NTU) note 1 |
SS
(mg/L) (Note 2) |
|
WSR02 |
20210415 Cloudy |
Moderate |
Mid-Ebb |
Surface |
1.00 |
14:29 |
9.21 |
8.27 |
31.74 |
23.18 |
1.85 3.0 |
|
WSR02 |
20210415 Cloudy |
Moderate |
Mid-Ebb |
Surface |
1.00 |
14:29 |
9.37 |
8.30 |
31.25 |
23.31 |
1.58 3.0 |
|
WSR02 |
20210415 Cloudy |
Moderate |
Mid-Ebb |
Middle |
4.55 |
14:28 |
8.44 |
8.35 |
31.43 |
23.14 |
2.36 4.0 |
|
WSR02 |
20210415 Cloudy |
Moderate |
Mid-Ebb |
Middle |
4.55 |
14:28 |
9.03 |
8.24 |
31.46 |
23.28 |
1.98 3.0 |
|
WSR02 |
20210415 Cloudy |
Moderate |
Mid-Ebb |
Bottom |
8.10 |
14:27 |
8.80 |
8.25 |
32.05 |
23.34 |
1.67 2.5 |
|
WSR02 |
20210415 Cloudy |
Moderate |
Mid-Ebb |
Bottom |
8.10 |
14:27 |
8.29 |
8.23 |
31.59 |
23.36 |
1.81 2.5 |
|
WSR02 |
20210417 Cloudy |
Moderate |
Mid-Ebb |
Surface |
1.00 |
14:56 |
9.75 |
8.60 |
32.16 |
23.41 |
2.23 2.5 |
|
WSR02 |
20210417 Cloudy |
Moderate |
Mid-Ebb |
Surface |
1.00 |
14:56 |
8.08 |
8.51 |
31.49 |
23.14 |
2.35 2.5 |
|
WSR02 |
20210417 Cloudy |
Moderate |
Mid-Ebb |
Middle |
4.75 |
14:55 |
9.76 |
8.58 |
32.35 |
23.38 |
2.55 2.5 |
|
WSR02 |
20210417 Cloudy |
Moderate |
Mid-Ebb |
Middle |
4.75 |
14:55 |
8.80 |
8.63 |
31.66 |
23.34 |
2.14 2.5 |
|
WSR02 |
20210417 Cloudy |
Moderate |
Mid-Ebb |
Bottom |
8.50 |
14:54 |
8.37 |
8.52 |
31.32 |
23.19 |
1.95 2.5 |
|
WSR02 |
20210417 Cloudy |
Moderate |
Mid-Ebb |
Bottom |
8.50 |
14:54 |
9.92 |
8.72 |
31.18 |
23.15 |
2.14 3.4 |
|
WSR02 |
20210420 Cloudy |
Moderate |
Mid-Ebb |
Surface |
1.00 |
17:34 |
7.71 |
8.42 |
27.52 |
24.06 |
3.35 3.0 |
|
WSR02 |
20210420 Cloudy |
Moderate |
Mid-Ebb |
Surface |
1.00 |
17:34 |
8.24 |
8.49 |
27.35 |
24.13 |
3.21 2.5 |
|
WSR02 |
20210420 Cloudy |
Moderate |
Mid-Ebb |
Middle |
4.90 |
17:33 |
8.21 |
8.26 |
27.48 |
23.95 |
2.77 4.4 |
|
WSR02 |
20210420 Cloudy |
Moderate |
Mid-Ebb |
Middle |
4.90 |
17:33 |
7.66 |
8.41 |
27.67 |
24.14 |
3.16 2.5 |
|
WSR02 |
20210420 Cloudy |
Moderate |
Mid-Ebb |
Bottom |
8.80 |
17:32 |
7.79 |
8.36 |
27.74 |
24.24 |
2.99 2.5 |
|
WSR02 |
20210420 Cloudy |
Moderate |
Mid-Ebb |
Bottom |
8.80 |
17:32 |
7.84 |
8.31 |
27.63 |
24.08 |
2.62 5.8 |
|
WSR02 |
20210422 Sunny |
Moderate |
Mid-Ebb |
Surface |
1.00 |
18:14 |
8.12 |
8.29 |
30.28 |
28.76 |
2.15 5.2 |
|
WSR02 |
20210422 Sunny |
Moderate |
Mid-Ebb |
Surface |
1.00 |
18:14 |
8.81 |
8.31 |
30.30 |
28.74 |
2.44 3.0 |
|
WSR02 |
20210422 Sunny |
Moderate |
Mid-Ebb |
Middle |
4.80 |
18:13 |
8.60 |
8.11 |
31.00 |
28.73 |
2.65 4.0 |
|
WSR02 |
20210422 Sunny |
Moderate |
Mid-Ebb |
Middle |
4.80 |
18:13 |
8.05 |
8.21 |
31.08 |
28.90 |
2.54 2.7 |
|
WSR02 |
20210422 Sunny |
Moderate |
Mid-Ebb |
Bottom |
8.60 |
18:12 |
9.12 |
8.30 |
30.40 |
28.79 |
1.71 2.5 |
|
WSR02 |
20210422 Sunny |
Moderate |
Mid-Ebb |
Bottom |
8.60 |
18:12 |
8.08 |
8.22 |
31.11 |
28.68 |
1.90 2.5 |
|
WSR02 |
20210424 Cloudy |
Moderate |
Mid-Ebb |
Surface |
1.00 |
10:46 |
9.28 |
8.11 |
30.79 |
23.89 |
2.81 2.5 |
|
WSR02 |
20210424 Cloudy |
Moderate |
Mid-Ebb |
Surface |
1.00 |
10:46 |
8.82 |
8.25 |
31.19 |
23.88 |
2.70 2.5 |
|
WSR02 |
20210424 Cloudy |
Moderate |
Mid-Ebb |
Middle |
4.50 |
10:45 |
9.21 |
8.17 |
31.35 |
24.00 |
2.30 2.5 |
|
Location |
Date (YYYYMMDD) |
Weather |
Sea Condition |
Tidal |
Water Level |
Depth (m) |
Time (hh:mm) |
DO (mg/L) |
pH |
Sal (ppt) |
Temp (¢XC) |
Turbidty (NTU) note 1 |
SS
(mg/L) (Note 2) |
|
WSR02 |
20210424 Cloudy |
Moderate |
Mid-Ebb |
Middle |
4.50 |
10:45 |
9.48 |
8.33 |
31.05 |
23.88 |
1.95 3.8 |
|
WSR02 |
20210424 Cloudy |
Moderate |
Mid-Ebb |
Bottom |
8.00 |
10:44 |
8.72 |
8.08 |
30.97 |
24.08 |
2.35 3.9 |
|
WSR02 |
20210424 Cloudy |
Moderate |
Mid-Ebb |
Bottom |
8.00 |
10:44 |
8.86 |
8.21 |
31.16 |
23.97 |
2.42 2.5 |
|
WSR02 |
20210427 Cloudy |
Moderate |
Mid-Ebb |
Surface |
1.00 |
12:39 |
9.35 |
8.27 |
30.41 |
23.63 |
2.83 2.5 |
|
WSR02 |
20210427 Cloudy |
Moderate |
Mid-Ebb |
Surface |
1.00 |
12:39 |
9.02 |
8.48 |
30.62 |
23.80 |
2.64 2.5 |
|
WSR02 |
20210427 Cloudy |
Moderate |
Mid-Ebb |
Middle |
4.95 |
12:38 |
9.79 |
8.44 |
30.32 |
23.78 |
2.54 2.8 |
|
WSR02 |
20210427 Cloudy |
Moderate |
Mid-Ebb |
Middle |
4.95 |
12:38 |
9.19 |
8.31 |
31.14 |
23.81 |
2.48 2.7 |
|
WSR02 |
20210427 Cloudy |
Moderate |
Mid-Ebb |
Bottom |
8.90 |
12:37 |
9.30 |
8.45 |
31.44 |
23.73 |
1.96 2.5 |
|
WSR02 |
20210427 Cloudy |
Moderate |
Mid-Ebb |
Bottom |
8.90 |
12:37 |
10.14 |
8.39 |
30.39 |
23.66 |
2.12 2.7 |
|
WSR02 |
20210429 Sunny |
Moderate |
Mid-Ebb |
Surface |
1.00 |
13:55 |
8.70 |
8.17 |
30.22 |
26.59 |
2.37 4.3 |
|
WSR02 |
20210429 Sunny |
Moderate |
Mid-Ebb |
Surface |
1.00 |
13:55 |
8.91 |
8.19 |
30.46 |
26.59 |
2.13 3.4 |
|
WSR02 |
20210429 Sunny |
Moderate |
Mid-Ebb |
Middle |
4.65 |
13:54 |
8.63 |
8.23 |
30.35 |
26.63 |
2.12 3.5 |
|
WSR02 |
20210429 Sunny |
Moderate |
Mid-Ebb |
Middle |
4.65 |
13:54 |
9.17 |
8.34 |
30.20 |
26.81 |
1.95 2.5 |
|
WSR02 |
20210429 Sunny |
Moderate |
Mid-Ebb |
Bottom |
8.30 |
13:53 |
8.59 |
8.20 |
30.27 |
26.50 |
2.11 2.5 |
|
WSR02 |
20210429 Sunny |
Moderate |
Mid-Ebb |
Bottom |
8.30 |
13:53 |
8.84 |
8.18 |
30.58 |
26.59 |
1.99 4.1 |
|
WSR03 |
20210401 Sunny |
Moderate |
Mid-Ebb |
Surface |
1.00 |
15:07 |
8.55 |
8.18 |
31.20 |
27.62 |
2.64 2.5 |
|
WSR03 |
20210401 Sunny |
Moderate |
Mid-Ebb |
Surface |
1.00 |
15:07 |
8.31 |
8.20 |
31.30 |
27.57 |
2.28 2.5 |
|
WSR03 |
20210401 Sunny |
Moderate |
Mid-Ebb |
Middle |
3.90 |
15:06 |
8.31 |
8.38 |
31.18 |
27.66 |
2.63 2.5 |
|
WSR03 |
20210401 Sunny |
Moderate |
Mid-Ebb |
Middle |
3.90 |
15:06 |
8.92 |
8.32 |
31.62 |
27.58 |
2.40 2.5 |
|
WSR03 |
20210401 Sunny |
Moderate |
Mid-Ebb |
Bottom |
6.80 |
15:05 |
8.91 |
8.26 |
31.90 |
27.81 |
2.25 2.5 |
|
WSR03 |
20210401 Sunny |
Moderate |
Mid-Ebb |
Bottom |
6.80 |
15:05 |
8.49 |
8.35 |
31.88 |
27.93 |
2.32 2.5 |
|
WSR03 |
20210403 Sunny |
Moderate |
Mid-Ebb |
Surface |
1.00 |
16:40 |
8.37 |
8.24 |
29.06 |
27.09 |
3.25 4.9 |
|
WSR03 |
20210403 Sunny |
Moderate |
Mid-Ebb |
Surface |
1.00 |
16:40 |
8.12 |
8.26 |
29.47 |
27.03 |
2.73 6.2 |
|
WSR03 |
20210403 Sunny |
Moderate |
Mid-Ebb |
Middle |
4.10 |
16:39 |
8.10 |
8.08 |
29.44 |
27.06 |
2.88 4.3 |
|
WSR03 |
20210403 Sunny |
Moderate |
Mid-Ebb |
Middle |
4.10 |
16:39 |
8.19 |
7.97 |
29.13 |
27.27 |
2.71 3.2 |
|
WSR03 |
20210403 Sunny |
Moderate |
Mid-Ebb |
Bottom |
7.20 |
16:38 |
8.31 |
8.03 |
29.58 |
27.06 |
2.78 4.4 |
|
WSR03 |
20210403 Sunny |
Moderate |
Mid-Ebb |
Bottom |
7.20 |
16:38 |
8.12 |
8.10 |
28.90 |
27.29 |
2.99 3.4 |
|
Location |
Date (YYYYMMDD) |
Weather |
Sea Condition |
Tidal |
Water Level |
Depth (m) |
Time (hh:mm) |
DO (mg/L) |
pH |
Sal (ppt) |
Temp (¢XC) |
Turbidty (NTU) note 1 |
SS
(mg/L) (Note 2) |
|
WSR03 |
20210406 Cloudy |
Moderate |
Mid-Ebb |
Surface |
1.00 |
17:03 |
8.56 |
8.32 |
29.87 |
23.27 |
2.94 2.6 |
|
WSR03 |
20210406 Cloudy |
Moderate |
Mid-Ebb |
Surface |
1.00 |
17:03 |
8.55 |
8.31 |
29.58 |
23.12 |
2.98 2.5 |
|
WSR03 |
20210406 Cloudy |
Moderate |
Mid-Ebb |
Middle |
3.80 |
17:02 |
8.41 |
8.21 |
29.67 |
23.13 |
2.64 2.7 |
|
WSR03 |
20210406 Cloudy |
Moderate |
Mid-Ebb |
Middle |
3.80 |
17:02 |
8.89 |
8.33 |
29.68 |
23.31 |
2.61 2.9 |
|
WSR03 |
20210406 Cloudy |
Moderate |
Mid-Ebb |
Bottom |
6.60 |
17:01 |
8.33 |
8.29 |
29.66 |
23.17 |
2.67 3.4 |
|
WSR03 |
20210406 Cloudy |
Moderate |
Mid-Ebb |
Bottom |
6.60 |
17:01 |
8.27 |
8.24 |
29.92 |
23.28 |
2.68 2.5 |
|
WSR03 |
20210408 Cloudy |
Moderate |
Mid-Ebb |
Surface |
1.00 |
10:27 |
9.34 |
8.32 |
29.89 |
23.49 |
2.60 2.5 |
|
WSR03 |
20210408 Cloudy |
Moderate |
Mid-Ebb |
Surface |
1.00 |
10:27 |
9.13 |
8.46 |
30.12 |
23.74 |
3.02 2.5 |
|
WSR03 |
20210408 Cloudy |
Moderate |
Mid-Ebb |
Middle |
3.80 |
10:26 |
9.12 |
8.27 |
30.30 |
23.54 |
2.34 2.5 |
|
WSR03 |
20210408 Cloudy |
Moderate |
Mid-Ebb |
Middle |
3.80 |
10:26 |
9.04 |
8.46 |
29.96 |
23.57 |
2.71 2.5 |
|
WSR03 |
20210408 Cloudy |
Moderate |
Mid-Ebb |
Bottom |
6.60 |
10:25 |
8.61 |
8.54 |
30.41 |
23.50 |
2.60 2.5 |
|
WSR03 |
20210408 Cloudy |
Moderate |
Mid-Ebb |
Bottom |
6.60 |
10:25 |
9.39 |
8.47 |
29.95 |
23.63 |
2.70 2.5 |
|
WSR03 |
20210410 Cloudy |
Moderate |
Mid-Ebb |
Surface |
1.00 |
11:13 |
9.25 |
8.44 |
31.30 |
23.82 |
2.87 2.5 |
|
WSR03 |
20210410 Cloudy |
Moderate |
Mid-Ebb |
Surface |
1.00 |
11:13 |
9.09 |
8.34 |
31.61 |
23.76 |
3.24 2.5 |
|
WSR03 |
20210410 Cloudy |
Moderate |
Mid-Ebb |
Middle |
3.95 |
11:12 |
8.79 |
8.29 |
30.90 |
23.77 |
2.59 3.8 |
|
WSR03 |
20210410 Cloudy |
Moderate |
Mid-Ebb |
Middle |
3.95 |
11:12 |
8.96 |
8.34 |
31.46 |
23.86 |
2.33 2.7 |
|
WSR03 |
20210410 Cloudy |
Moderate |
Mid-Ebb |
Bottom |
6.90 |
11:11 |
9.12 |
8.35 |
31.93 |
23.89 |
2.53 2.8 |
|
WSR03 |
20210410 Cloudy |
Moderate |
Mid-Ebb |
Bottom |
6.90 |
11:11 |
8.67 |
8.33 |
31.24 |
23.69 |
2.61 2.9 |
|
WSR03 |
20210413 Sunny |
Moderate |
Mid-Ebb |
Surface |
1.00 |
13:15 |
8.96 |
8.32 |
30.60 |
28.51 |
2.43 2.8 |
|
WSR03 |
20210413 Sunny |
Moderate |
Mid-Ebb |
Surface |
1.00 |
13:15 |
8.95 |
8.39 |
30.21 |
28.59 |
2.07 2.5 |
|
WSR03 |
20210413 Sunny |
Moderate |
Mid-Ebb |
Middle |
4.15 |
13:14 |
9.57 |
8.43 |
30.98 |
28.67 |
2.18 2.5 |
|
WSR03 |
20210413 Sunny |
Moderate |
Mid-Ebb |
Middle |
4.15 |
13:14 |
9.93 |
8.51 |
30.79 |
28.81 |
2.60 2.5 |
|
WSR03 |
20210413 Sunny |
Moderate |
Mid-Ebb |
Bottom |
7.30 |
13:13 |
9.44 |
8.46 |
30.42 |
28.64 |
2.23 2.8 |
|
WSR03 |
20210413 Sunny |
Moderate |
Mid-Ebb |
Bottom |
7.30 |
13:13 |
9.55 |
8.29 |
30.96 |
28.74 |
2.14 2.5 |
|
WSR03 |
20210415 Cloudy |
Moderate |
Mid-Ebb |
Surface |
1.00 |
14:11 |
9.50 |
8.33 |
31.18 |
23.28 |
1.90 3.2 |
|
WSR03 |
20210415 Cloudy |
Moderate |
Mid-Ebb |
Surface |
1.00 |
14:11 |
9.03 |
8.32 |
31.84 |
23.35 |
2.14 2.5 |
|
WSR03 |
20210415 Cloudy |
Moderate |
Mid-Ebb |
Middle |
4.00 |
14:10 |
8.51 |
8.25 |
31.94 |
23.41 |
2.22 4.3 |
|
Location |
Date (YYYYMMDD) |
Weather |
Sea Condition |
Tidal |
Water Level |
Depth (m) |
Time (hh:mm) |
DO (mg/L) |
pH |
Sal (ppt) |
Temp (¢XC) |
Turbidty (NTU) note 1 |
SS
(mg/L) (Note 2) |
|
WSR03 |
20210415 Cloudy |
Moderate |
Mid-Ebb |
Middle |
4.00 |
14:10 |
9.03 |
8.46 |
31.15 |
23.36 |
2.02 2.5 |
|
WSR03 |
20210415 Cloudy |
Moderate |
Mid-Ebb |
Bottom |
7.00 |
14:09 |
8.09 |
8.48 |
31.53 |
23.22 |
1.72 3.8 |
|
WSR03 |
20210415 Cloudy |
Moderate |
Mid-Ebb |
Bottom |
7.00 |
14:09 |
8.12 |
8.43 |
31.31 |
23.19 |
1.80 2.6 |
|
WSR03 |
20210417 Cloudy |
Moderate |
Mid-Ebb |
Surface |
1.00 |
14:38 |
8.01 |
8.70 |
31.53 |
23.31 |
2.22 3.0 |
|
WSR03 |
20210417 Cloudy |
Moderate |
Mid-Ebb |
Surface |
1.00 |
14:38 |
8.02 |
8.51 |
31.61 |
23.42 |
2.35 2.5 |
|
WSR03 |
20210417 Cloudy |
Moderate |
Mid-Ebb |
Middle |
3.75 |
14:37 |
9.31 |
8.66 |
31.50 |
23.42 |
2.61 2.6 |
|
WSR03 |
20210417 Cloudy |
Moderate |
Mid-Ebb |
Middle |
3.75 |
14:37 |
9.27 |
8.58 |
31.24 |
23.41 |
2.21 3.5 |
|
WSR03 |
20210417 Cloudy |
Moderate |
Mid-Ebb |
Bottom |
6.50 |
14:36 |
9.69 |
8.50 |
31.18 |
23.30 |
2.18 2.5 |
|
WSR03 |
20210417 Cloudy |
Moderate |
Mid-Ebb |
Bottom |
6.50 |
14:36 |
8.58 |
8.63 |
31.18 |
23.31 |
2.01 2.6 |
|
WSR03 |
20210420 Cloudy |
Moderate |
Mid-Ebb |
Surface |
1.00 |
17:19 |
8.13 |
8.27 |
26.95 |
23.97 |
3.24 3.1 |
|
WSR03 |
20210420 Cloudy |
Moderate |
Mid-Ebb |
Surface |
1.00 |
17:19 |
7.60 |
8.43 |
27.96 |
24.26 |
3.38 5.3 |
|
WSR03 |
20210420 Cloudy |
Moderate |
Mid-Ebb |
Middle |
3.95 |
17:18 |
7.99 |
8.39 |
27.06 |
24.02 |
2.81 6.9 |
|
WSR03 |
20210420 Cloudy |
Moderate |
Mid-Ebb |
Middle |
3.95 |
17:18 |
7.53 |
8.40 |
27.07 |
24.13 |
2.58 3.9 |
|
WSR03 |
20210420 Cloudy |
Moderate |
Mid-Ebb |
Bottom |
6.90 |
17:17 |
7.59 |
8.26 |
27.75 |
24.13 |
2.68 4.7 |
|
WSR03 |
20210420 Cloudy |
Moderate |
Mid-Ebb |
Bottom |
6.90 |
17:17 |
8.21 |
8.22 |
27.39 |
24.26 |
3.01 3.6 |
|
WSR03 |
20210422 Sunny |
Moderate |
Mid-Ebb |
Surface |
1.00 |
17:56 |
8.82 |
8.21 |
30.46 |
28.87 |
2.80 2.5 |
|
WSR03 |
20210422 Sunny |
Moderate |
Mid-Ebb |
Surface |
1.00 |
17:56 |
9.21 |
8.21 |
30.45 |
28.72 |
2.48 2.5 |
|
WSR03 |
20210422 Sunny |
Moderate |
Mid-Ebb |
Middle |
3.75 |
17:55 |
8.26 |
8.18 |
31.05 |
28.61 |
2.08 3.3 |
|
WSR03 |
20210422 Sunny |
Moderate |
Mid-Ebb |
Middle |
3.75 |
17:55 |
8.88 |
8.13 |
31.08 |
28.74 |
2.03 3.5 |
|
WSR03 |
20210422 Sunny |
Moderate |
Mid-Ebb |
Bottom |
6.50 |
17:54 |
8.65 |
8.14 |
30.78 |
28.81 |
2.11 3.6 |
|
WSR03 |
20210422 Sunny |
Moderate |
Mid-Ebb |
Bottom |
6.50 |
17:54 |
8.90 |
8.26 |
30.59 |
28.87 |
2.30 2.7 |
|
WSR03 |
20210424 Cloudy |
Moderate |
Mid-Ebb |
Surface |
1.00 |
10:28 |
9.06 |
8.29 |
31.10 |
23.85 |
2.02 2.5 |
|
WSR03 |
20210424 Cloudy |
Moderate |
Mid-Ebb |
Surface |
1.00 |
10:28 |
9.14 |
8.32 |
31.14 |
23.97 |
2.15 2.5 |
|
WSR03 |
20210424 Cloudy |
Moderate |
Mid-Ebb |
Middle |
3.95 |
10:27 |
8.85 |
8.32 |
30.93 |
23.95 |
2.40 2.5 |
|
WSR03 |
20210424 Cloudy |
Moderate |
Mid-Ebb |
Middle |
3.95 |
10:27 |
9.02 |
8.08 |
30.97 |
23.90 |
2.56 2.5 |
|
WSR03 |
20210424 Cloudy |
Moderate |
Mid-Ebb |
Bottom |
6.90 |
10:26 |
8.96 |
8.23 |
30.77 |
23.85 |
1.54 2.5 |
|
WSR03 |
20210424 Cloudy |
Moderate |
Mid-Ebb |
Bottom |
6.90 |
10:26 |
8.68 |
8.22 |
31.11 |
23.91 |
1.80 2.5 |
|
Location |
Date (YYYYMMDD) |
Weather |
Sea Condition |
Tidal |
Water Level |
Depth (m) |
Time (hh:mm) |
DO (mg/L) |
pH |
Sal (ppt) |
Temp (¢XC) |
Turbidty (NTU) note 1 |
SS
(mg/L) (Note 2) |
|
WSR03 |
20210427 Cloudy |
Moderate |
Mid-Ebb |
Surface |
1.00 |
12:19 |
10.18 |
8.37 |
31.24 |
23.71 |
2.58 3.4 |
|
WSR03 |
20210427 Cloudy |
Moderate |
Mid-Ebb |
Surface |
1.00 |
12:19 |
9.72 |
8.33 |
31.01 |
23.82 |
2.26 2.5 |
|
WSR03 |
20210427 Cloudy |
Moderate |
Mid-Ebb |
Middle |
4.05 |
12:18 |
9.65 |
8.31 |
31.61 |
23.63 |
2.59 2.9 |
|
WSR03 |
20210427 Cloudy |
Moderate |
Mid-Ebb |
Middle |
4.05 |
12:18 |
9.13 |
8.22 |
31.36 |
23.57 |
2.24 3.8 |
|
WSR03 |
20210427 Cloudy |
Moderate |
Mid-Ebb |
Bottom |
7.10 |
12:17 |
9.17 |
8.28 |
30.48 |
23.88 |
2.28 2.8 |
|
WSR03 |
20210427 Cloudy |
Moderate |
Mid-Ebb |
Bottom |
7.10 |
12:17 |
9.19 |
8.42 |
30.95 |
23.72 |
2.59 3.0 |
|
WSR03 |
20210429 Sunny |
Moderate |
Mid-Ebb |
Surface |
1.00 |
13:39 |
8.69 |
8.40 |
30.39 |
26.65 |
2.88 6.0 |
|
WSR03 |
20210429 Sunny |
Moderate |
Mid-Ebb |
Surface |
1.00 |
13:39 |
8.98 |
8.35 |
30.30 |
26.51 |
2.47 4.0 |
|
WSR03 |
20210429 Sunny |
Moderate |
Mid-Ebb |
Middle |
4.00 |
13:38 |
8.88 |
8.28 |
30.50 |
26.46 |
2.64 2.6 |
|
WSR03 |
20210429 Sunny |
Moderate |
Mid-Ebb |
Middle |
4.00 |
13:38 |
9.21 |
8.37 |
30.70 |
26.72 |
2.32 4.6 |
|
WSR03 |
20210429 Sunny |
Moderate |
Mid-Ebb |
Bottom |
7.00 |
13:37 |
9.18 |
8.31 |
30.22 |
26.55 |
1.61 8.8 |
|
WSR03 |
20210429 Sunny |
Moderate |
Mid-Ebb |
Bottom |
7.00 |
13:37 |
8.85 |
8.14 |
30.26 |
26.78 |
1.77 3.1 |
|
WSR04 |
20210401 Sunny |
Moderate |
Mid-Ebb |
Surface |
1.00 |
14:52 |
9.15 |
8.13 |
31.14 |
27.76 |
2.43 2.5 |
|
WSR04 |
20210401 Sunny |
Moderate |
Mid-Ebb |
Surface |
1.00 |
14:52 |
8.03 |
8.19 |
31.30 |
27.61 |
2.27 2.5 |
|
WSR04 |
20210401 Sunny |
Moderate |
Mid-Ebb |
Middle |
3.55 |
14:51 |
9.35 |
8.17 |
30.98 |
27.78 |
2.22 2.9 |
|
WSR04 |
20210401 Sunny |
Moderate |
Mid-Ebb |
Middle |
3.55 |
14:51 |
8.38 |
8.11 |
31.12 |
27.73 |
2.66 2.5 |
|
WSR04 |
20210401 Sunny |
Moderate |
Mid-Ebb |
Bottom |
6.10 |
14:50 |
8.64 |
8.25 |
30.74 |
27.72 |
2.52 2.5 |
|
WSR04 |
20210401 Sunny |
Moderate |
Mid-Ebb |
Bottom |
6.10 |
14:50 |
8.76 |
8.30 |
31.84 |
27.62 |
2.87 2.5 |
|
WSR04 |
20210403 Sunny |
Moderate |
Mid-Ebb |
Surface |
1.00 |
16:25 |
8.46 |
8.02 |
29.29 |
27.09 |
2.80 3.7 |
|
WSR04 |
20210403 Sunny |
Moderate |
Mid-Ebb |
Surface |
1.00 |
16:25 |
8.24 |
8.04 |
29.12 |
27.30 |
2.67 2.9 |
|
WSR04 |
20210403 Sunny |
Moderate |
Mid-Ebb |
Middle |
3.90 |
16:24 |
8.12 |
7.95 |
29.10 |
27.14 |
2.45 2.5 |
|
WSR04 |
20210403 Sunny |
Moderate |
Mid-Ebb |
Middle |
3.90 |
16:24 |
8.81 |
8.29 |
28.73 |
27.12 |
2.82 3.6 |
|
WSR04 |
20210403 Sunny |
Moderate |
Mid-Ebb |
Bottom |
6.80 |
16:23 |
8.34 |
8.12 |
29.56 |
27.16 |
2.89 4.5 |
|
WSR04 |
20210403 Sunny |
Moderate |
Mid-Ebb |
Bottom |
6.80 |
16:23 |
8.84 |
8.23 |
29.22 |
27.18 |
2.75 3.9 |
|
WSR04 |
20210406 Cloudy |
Moderate |
Mid-Ebb |
Surface |
1.00 |
16:50 |
8.73 |
8.22 |
29.58 |
23.28 |
2.90 2.8 |
|
WSR04 |
20210406 Cloudy |
Moderate |
Mid-Ebb |
Surface |
1.00 |
16:50 |
8.32 |
8.17 |
29.74 |
23.28 |
3.17 2.5 |
|
WSR04 |
20210406 Cloudy |
Moderate |
Mid-Ebb |
Middle |
3.75 |
16:49 |
8.69 |
8.33 |
29.76 |
23.16 |
2.73 3.0 |
|
Location |
Date (YYYYMMDD) |
Weather |
Sea Condition |
Tidal |
Water Level |
Depth (m) |
Time (hh:mm) |
DO (mg/L) |
pH |
Sal (ppt) |
Temp (¢XC) |
Turbidty (NTU) note 1 |
SS
(mg/L) (Note 2) |
|
WSR04 |
20210406 Cloudy |
Moderate |
Mid-Ebb |
Middle |
3.75 |
16:49 |
8.58 |
8.23 |
29.67 |
23.31 |
2.60 2.9 |
|
WSR04 |
20210406 Cloudy |
Moderate |
Mid-Ebb |
Bottom |
6.50 |
16:48 |
8.59 |
8.26 |
29.74 |
23.19 |
2.59 2.9 |
|
WSR04 |
20210406 Cloudy |
Moderate |
Mid-Ebb |
Bottom |
6.50 |
16:48 |
8.65 |
8.23 |
29.68 |
23.13 |
2.43 3.0 |
|
WSR04 |
20210408 Cloudy |
Moderate |
Mid-Ebb |
Surface |
1.00 |
10:14 |
9.05 |
8.33 |
30.27 |
23.61 |
2.74 2.5 |
|
WSR04 |
20210408 Cloudy |
Moderate |
Mid-Ebb |
Surface |
1.00 |
10:14 |
8.85 |
8.22 |
29.95 |
23.65 |
2.95 2.5 |
|
WSR04 |
20210408 Cloudy |
Moderate |
Mid-Ebb |
Middle |
3.45 |
10:13 |
9.37 |
8.33 |
30.19 |
23.65 |
2.57 2.5 |
|
WSR04 |
20210408 Cloudy |
Moderate |
Mid-Ebb |
Middle |
3.45 |
10:13 |
8.78 |
8.42 |
29.96 |
23.56 |
2.87 2.5 |
|
WSR04 |
20210408 Cloudy |
Moderate |
Mid-Ebb |
Bottom |
5.90 |
10:12 |
8.97 |
8.40 |
30.42 |
23.66 |
2.22 2.5 |
|
WSR04 |
20210408 Cloudy |
Moderate |
Mid-Ebb |
Bottom |
5.90 |
10:12 |
8.88 |
8.32 |
30.50 |
23.44 |
2.61 2.9 |
|
WSR04 |
20210410 Cloudy |
Moderate |
Mid-Ebb |
Surface |
1.00 |
11:02 |
9.22 |
8.20 |
31.42 |
23.77 |
2.49 2.7 |
|
WSR04 |
20210410 Cloudy |
Moderate |
Mid-Ebb |
Surface |
1.00 |
11:02 |
8.89 |
8.45 |
31.95 |
23.61 |
2.62 3.4 |
|
WSR04 |
20210410 Cloudy |
Moderate |
Mid-Ebb |
Middle |
3.50 |
11:01 |
8.90 |
8.39 |
31.94 |
23.70 |
3.07 2.5 |
|
WSR04 |
20210410 Cloudy |
Moderate |
Mid-Ebb |
Middle |
3.50 |
11:01 |
8.82 |
8.26 |
30.89 |
23.77 |
2.67 3.8 |
|
WSR04 |
20210410 Cloudy |
Moderate |
Mid-Ebb |
Bottom |
6.00 |
11:00 |
8.88 |
8.26 |
30.91 |
23.66 |
2.20 2.5 |
|
WSR04 |
20210410 Cloudy |
Moderate |
Mid-Ebb |
Bottom |
6.00 |
11:00 |
8.77 |
8.28 |
31.72 |
23.91 |
2.59 3.0 |
|
WSR04 |
20210413 Sunny |
Moderate |
Mid-Ebb |
Surface |
1.00 |
13:01 |
9.51 |
8.49 |
30.69 |
28.55 |
2.31 2.5 |
|
WSR04 |
20210413 Sunny |
Moderate |
Mid-Ebb |
Surface |
1.00 |
13:01 |
9.67 |
8.54 |
31.36 |
28.75 |
2.05 2.5 |
|
WSR04 |
20210413 Sunny |
Moderate |
Mid-Ebb |
Middle |
3.35 |
13:00 |
9.82 |
8.51 |
30.81 |
28.57 |
2.01 2.5 |
|
WSR04 |
20210413 Sunny |
Moderate |
Mid-Ebb |
Middle |
3.35 |
13:00 |
9.55 |
8.32 |
30.74 |
28.58 |
1.91 2.5 |
|
WSR04 |
20210413 Sunny |
Moderate |
Mid-Ebb |
Bottom |
5.70 |
12:59 |
9.04 |
8.41 |
30.67 |
28.49 |
1.97 2.5 |
|
WSR04 |
20210413 Sunny |
Moderate |
Mid-Ebb |
Bottom |
5.70 |
12:59 |
9.91 |
8.41 |
31.23 |
28.41 |
2.07 2.6 |
|
WSR04 |
20210415 Cloudy |
Moderate |
Mid-Ebb |
Surface |
1.00 |
13:56 |
7.78 |
8.37 |
31.09 |
23.32 |
2.49 3.7 |
|
WSR04 |
20210415 Cloudy |
Moderate |
Mid-Ebb |
Surface |
1.00 |
13:56 |
9.33 |
8.34 |
31.40 |
23.38 |
2.57 4.1 |
|
WSR04 |
20210415 Cloudy |
Moderate |
Mid-Ebb |
Middle |
3.35 |
13:55 |
9.33 |
8.30 |
31.27 |
23.34 |
1.63 4.3 |
|
WSR04 |
20210415 Cloudy |
Moderate |
Mid-Ebb |
Middle |
3.35 |
13:55 |
8.77 |
8.22 |
32.16 |
23.25 |
1.88 3.2 |
|
WSR04 |
20210415 Cloudy |
Moderate |
Mid-Ebb |
Bottom |
5.70 |
13:54 |
8.09 |
8.45 |
31.94 |
23.30 |
1.57 2.5 |
|
WSR04 |
20210415 Cloudy |
Moderate |
Mid-Ebb |
Bottom |
5.70 |
13:54 |
9.60 |
8.27 |
31.19 |
23.20 |
1.86 4.6 |
|
Location |
Date (YYYYMMDD) |
Weather |
Sea Condition |
Tidal |
Water Level |
Depth (m) |
Time (hh:mm) |
DO (mg/L) |
pH |
Sal (ppt) |
Temp (¢XC) |
Turbidty (NTU) note 1 |
SS
(mg/L) (Note 2) |
|
WSR04 |
20210417 Cloudy |
Moderate |
Mid-Ebb |
Surface |
1.00 |
14:23 |
8.71 |
8.74 |
32.15 |
23.25 |
2.77 2.5 |
|
WSR04 |
20210417 Cloudy |
Moderate |
Mid-Ebb |
Surface |
1.00 |
14:23 |
8.02 |
8.75 |
32.29 |
23.23 |
3.08 4.3 |
|
WSR04 |
20210417 Cloudy |
Moderate |
Mid-Ebb |
Middle |
3.50 |
14:22 |
8.36 |
8.55 |
32.11 |
23.17 |
2.67 2.5 |
|
WSR04 |
20210417 Cloudy |
Moderate |
Mid-Ebb |
Middle |
3.50 |
14:22 |
8.04 |
8.52 |
31.18 |
23.15 |
2.55 3.4 |
|
WSR04 |
20210417 Cloudy |
Moderate |
Mid-Ebb |
Bottom |
6.00 |
14:21 |
8.89 |
8.54 |
31.42 |
23.14 |
2.50 3.4 |
|
WSR04 |
20210417 Cloudy |
Moderate |
Mid-Ebb |
Bottom |
6.00 |
14:21 |
8.67 |
8.56 |
31.74 |
23.24 |
2.31 3.2 |
|
WSR04 |
20210420 Cloudy |
Moderate |
Mid-Ebb |
Surface |
1.00 |
17:04 |
8.02 |
8.27 |
27.95 |
24.00 |
3.36 3.9 |
|
WSR04 |
20210420 Cloudy |
Moderate |
Mid-Ebb |
Surface |
1.00 |
17:04 |
7.76 |
8.22 |
27.78 |
24.08 |
2.96 3.9 |
|
WSR04 |
20210420 Cloudy |
Moderate |
Mid-Ebb |
Middle |
3.55 |
17:03 |
8.12 |
8.39 |
27.19 |
24.16 |
2.87 5.4 |
|
WSR04 |
20210420 Cloudy |
Moderate |
Mid-Ebb |
Middle |
3.55 |
17:03 |
8.18 |
8.35 |
26.88 |
24.01 |
2.97 3.5 |
|
WSR04 |
20210420 Cloudy |
Moderate |
Mid-Ebb |
Bottom |
6.10 |
17:02 |
8.00 |
8.37 |
27.48 |
24.10 |
2.68 3.6 |
|
WSR04 |
20210420 Cloudy |
Moderate |
Mid-Ebb |
Bottom |
6.10 |
17:02 |
7.58 |
8.34 |
27.79 |
23.93 |
2.58 4.1 |
|
WSR04 |
20210422 Sunny |
Moderate |
Mid-Ebb |
Surface |
1.00 |
17:41 |
9.14 |
8.24 |
30.72 |
28.82 |
2.43 2.5 |
|
WSR04 |
20210422 Sunny |
Moderate |
Mid-Ebb |
Surface |
1.00 |
17:41 |
8.32 |
8.29 |
30.54 |
28.72 |
2.67 2.5 |
|
WSR04 |
20210422 Sunny |
Moderate |
Mid-Ebb |
Middle |
3.75 |
17:40 |
8.56 |
8.18 |
30.45 |
28.63 |
2.21 2.6 |
|
WSR04 |
20210422 Sunny |
Moderate |
Mid-Ebb |
Middle |
3.75 |
17:40 |
9.02 |
8.26 |
31.13 |
28.71 |
1.97 3.0 |
|
WSR04 |
20210422 Sunny |
Moderate |
Mid-Ebb |
Bottom |
6.50 |
17:39 |
9.02 |
8.12 |
31.03 |
28.70 |
2.34 2.9 |
|
WSR04 |
20210422 Sunny |
Moderate |
Mid-Ebb |
Bottom |
6.50 |
17:39 |
9.04 |
8.30 |
30.84 |
28.68 |
2.62 2.5 |
|
WSR04 |
20210424 Cloudy |
Moderate |
Mid-Ebb |
Surface |
1.00 |
10:13 |
8.58 |
8.25 |
31.06 |
23.92 |
2.16 3.0 |
|
WSR04 |
20210424 Cloudy |
Moderate |
Mid-Ebb |
Surface |
1.00 |
10:13 |
8.94 |
8.24 |
31.33 |
23.85 |
2.30 2.5 |
|
WSR04 |
20210424 Cloudy |
Moderate |
Mid-Ebb |
Middle |
3.70 |
10:12 |
8.70 |
8.14 |
31.31 |
23.90 |
1.94 2.9 |
|
WSR04 |
20210424 Cloudy |
Moderate |
Mid-Ebb |
Middle |
3.70 |
10:12 |
9.35 |
8.14 |
30.89 |
23.85 |
2.22 2.8 |
|
WSR04 |
20210424 Cloudy |
Moderate |
Mid-Ebb |
Bottom |
6.40 |
10:11 |
9.30 |
8.21 |
30.76 |
23.86 |
2.37 2.5 |
|
WSR04 |
20210424 Cloudy |
Moderate |
Mid-Ebb |
Bottom |
6.40 |
10:11 |
9.28 |
8.11 |
31.22 |
23.82 |
2.41 3.3 |
|
WSR04 |
20210427 Cloudy |
Moderate |
Mid-Ebb |
Surface |
1.00 |
12:06 |
9.53 |
8.26 |
30.84 |
23.68 |
2.36 4.5 |
|
WSR04 |
20210427 Cloudy |
Moderate |
Mid-Ebb |
Surface |
1.00 |
12:06 |
9.27 |
8.39 |
30.30 |
23.79 |
2.16 2.5 |
|
WSR04 |
20210427 Cloudy |
Moderate |
Mid-Ebb |
Middle |
3.50 |
12:05 |
9.82 |
8.27 |
31.10 |
23.71 |
2.25 2.5 |
|
Location |
Date (YYYYMMDD) |
Weather |
Sea Condition |
Tidal |
Water Level |
Depth (m) |
Time (hh:mm) |
DO (mg/L) |
pH |
Sal (ppt) |
Temp (¢XC) |
Turbidty (NTU) note 1 |
SS
(mg/L) (Note 2) |
|
WSR04 |
20210427 Cloudy |
Moderate |
Mid-Ebb |
Middle |
3.50 |
12:05 |
10.06 |
8.35 |
31.02 |
23.77 |
2.58 3.8 |
|
WSR04 |
20210427 Cloudy |
Moderate |
Mid-Ebb |
Bottom |
6.00 |
12:04 |
9.08 |
8.28 |
30.91 |
23.80 |
2.05 3.3 |
|
WSR04 |
20210427 Cloudy |
Moderate |
Mid-Ebb |
Bottom |
6.00 |
12:04 |
9.63 |
8.22 |
30.88 |
23.79 |
2.24 3.4 |
|
WSR04 |
20210429 Sunny |
Moderate |
Mid-Ebb |
Surface |
1.00 |
13:24 |
8.90 |
8.31 |
30.31 |
26.49 |
2.21 2.9 |
|
WSR04 |
20210429 Sunny |
Moderate |
Mid-Ebb |
Surface |
1.00 |
13:24 |
8.60 |
8.14 |
30.75 |
26.59 |
2.34 3.2 |
|
WSR04 |
20210429 Sunny |
Moderate |
Mid-Ebb |
Middle |
3.55 |
13:23 |
8.99 |
8.23 |
30.19 |
26.65 |
2.62 2.9 |
|
WSR04 |
20210429 Sunny |
Moderate |
Mid-Ebb |
Middle |
3.55 |
13:23 |
8.97 |
8.25 |
30.42 |
26.48 |
2.28 3.1 |
|
WSR04 |
20210429 Sunny |
Moderate |
Mid-Ebb |
Bottom |
6.10 |
13:22 |
8.98 |
8.33 |
30.53 |
26.65 |
1.94 3.3 |
|
WSR04 |
20210429 Sunny |
Moderate |
Mid-Ebb |
Bottom |
6.10 |
13:22 |
9.23 |
8.21 |
30.17 |
26.78 |
2.16 4.4 |
|
WSR16 |
20210401 Sunny |
Moderate |
Mid-Ebb |
Surface |
1.00 |
13:38 |
8.05 |
8.33 |
31.46 |
27.69 |
2.63 2.5 |
|
WSR16 |
20210401 Sunny |
Moderate |
Mid-Ebb |
Surface |
1.00 |
13:38 |
8.35 |
8.22 |
31.57 |
27.79 |
2.84 2.9 |
|
WSR16 |
20210401 Sunny |
Moderate |
Mid-Ebb |
Middle |
7.85 |
13:37 |
8.26 |
8.11 |
31.74 |
27.86 |
2.01 2.5 |
|
WSR16 |
20210401 Sunny |
Moderate |
Mid-Ebb |
Middle |
7.85 |
13:37 |
8.63 |
8.20 |
31.60 |
27.67 |
2.19 2.5 |
|
WSR16 |
20210401 Sunny |
Moderate |
Mid-Ebb |
Bottom |
14.70 |
13:36 |
8.82 |
8.35 |
31.45 |
27.91 |
2.14 3.6 |
|
WSR16 |
20210401 Sunny |
Moderate |
Mid-Ebb |
Bottom |
14.70 |
13:36 |
8.45 |
8.14 |
31.42 |
27.83 |
2.36 2.5 |
|
WSR16 |
20210403 Sunny |
Moderate |
Mid-Ebb |
Surface |
1.00 |
15:20 |
8.50 |
7.97 |
28.93 |
27.45 |
2.83 7.2 |
|
WSR16 |
20210403 Sunny |
Moderate |
Mid-Ebb |
Surface |
1.00 |
15:20 |
8.47 |
8.28 |
28.93 |
27.37 |
3.24 3.6 |
|
WSR16 |
20210403 Sunny |
Moderate |
Mid-Ebb |
Middle |
7.85 |
15:19 |
8.28 |
8.23 |
29.04 |
27.19 |
2.83 3.0 |
|
WSR16 |
20210403 Sunny |
Moderate |
Mid-Ebb |
Middle |
7.85 |
15:19 |
8.28 |
8.21 |
29.19 |
27.33 |
3.02 3.5 |
|
WSR16 |
20210403 Sunny |
Moderate |
Mid-Ebb |
Bottom |
14.70 |
15:18 |
8.25 |
8.27 |
29.00 |
27.56 |
2.60 3.9 |
|
WSR16 |
20210403 Sunny |
Moderate |
Mid-Ebb |
Bottom |
14.70 |
15:18 |
8.61 |
8.22 |
29.42 |
27.44 |
2.97 5.8 |
|
WSR16 |
20210406 Cloudy |
Moderate |
Mid-Ebb |
Surface |
1.00 |
15:52 |
8.25 |
8.26 |
29.85 |
23.27 |
3.30 2.5 |
|
WSR16 |
20210406 Cloudy |
Moderate |
Mid-Ebb |
Surface |
1.00 |
15:52 |
8.84 |
8.26 |
29.85 |
23.46 |
2.87 3.8 |
|
WSR16 |
20210406 Cloudy |
Moderate |
Mid-Ebb |
Middle |
8.40 |
15:51 |
8.25 |
8.33 |
29.69 |
23.27 |
2.51 4.5 |
|
WSR16 |
20210406 Cloudy |
Moderate |
Mid-Ebb |
Middle |
8.40 |
15:51 |
8.38 |
8.17 |
29.80 |
23.46 |
2.44 2.6 |
|
WSR16 |
20210406 Cloudy |
Moderate |
Mid-Ebb |
Bottom |
15.80 |
15:50 |
8.85 |
8.25 |
29.86 |
23.46 |
2.60 2.5 |
|
WSR16 |
20210406 Cloudy |
Moderate |
Mid-Ebb |
Bottom |
15.80 |
15:50 |
8.28 |
8.28 |
29.88 |
23.26 |
2.75 2.5 |
|
Location |
Date (YYYYMMDD) |
Weather |
Sea Condition |
Tidal |
Water Level |
Depth (m) |
Time (hh:mm) |
DO (mg/L) |
pH |
Sal (ppt) |
Temp (¢XC) |
Turbidty (NTU) note 1 |
SS
(mg/L) (Note 2) |
|
WSR16 |
20210408 Cloudy |
Moderate |
Mid-Ebb |
Surface |
1.00 |
9:09 |
9.33 |
8.48 |
30.33 |
23.53 |
3.23 2.5 |
|
WSR16 |
20210408 Cloudy |
Moderate |
Mid-Ebb |
Surface |
1.00 |
9:09 |
8.76 |
8.44 |
30.38 |
23.57 |
2.89 2.5 |
|
WSR16 |
20210408 Cloudy |
Moderate |
Mid-Ebb |
Middle |
7.95 |
9:08 |
9.37 |
8.23 |
30.04 |
23.41 |
2.81 2.5 |
|
WSR16 |
20210408 Cloudy |
Moderate |
Mid-Ebb |
Middle |
7.95 |
9:08 |
9.10 |
8.24 |
29.97 |
23.45 |
2.56 2.5 |
|
WSR16 |
20210408 Cloudy |
Moderate |
Mid-Ebb |
Bottom |
14.90 |
9:07 |
9.31 |
8.28 |
30.02 |
23.40 |
2.53 2.5 |
|
WSR16 |
20210408 Cloudy |
Moderate |
Mid-Ebb |
Bottom |
14.90 |
9:07 |
8.81 |
8.49 |
30.12 |
23.55 |
2.66 2.5 |
|
WSR16 |
20210410 Cloudy |
Moderate |
Mid-Ebb |
Surface |
1.00 |
10:05 |
8.97 |
8.35 |
31.45 |
23.59 |
2.59 2.5 |
|
WSR16 |
20210410 Cloudy |
Moderate |
Mid-Ebb |
Surface |
1.00 |
10:05 |
8.84 |
8.34 |
31.90 |
23.52 |
2.84 2.5 |
|
WSR16 |
20210410 Cloudy |
Moderate |
Mid-Ebb |
Middle |
8.15 |
10:04 |
8.83 |
8.29 |
31.72 |
23.65 |
2.68 2.7 |
|
WSR16 |
20210410 Cloudy |
Moderate |
Mid-Ebb |
Middle |
8.15 |
10:04 |
9.24 |
8.27 |
31.50 |
23.76 |
3.01 2.8 |
|
WSR16 |
20210410 Cloudy |
Moderate |
Mid-Ebb |
Bottom |
15.30 |
10:03 |
8.73 |
8.44 |
31.88 |
23.82 |
2.23 2.5 |
|
WSR16 |
20210410 Cloudy |
Moderate |
Mid-Ebb |
Bottom |
15.30 |
10:03 |
8.72 |
8.17 |
31.74 |
23.57 |
2.46 2.5 |
|
WSR16 |
20210413 Sunny |
Moderate |
Mid-Ebb |
Surface |
1.00 |
11:55 |
9.70 |
8.41 |
30.27 |
28.31 |
2.34 2.5 |
|
WSR16 |
20210413 Sunny |
Moderate |
Mid-Ebb |
Surface |
1.00 |
11:55 |
9.05 |
8.26 |
30.60 |
28.30 |
2.17 2.5 |
|
WSR16 |
20210413 Sunny |
Moderate |
Mid-Ebb |
Middle |
8.25 |
11:54 |
9.36 |
8.44 |
30.69 |
28.43 |
2.62 2.5 |
|
WSR16 |
20210413 Sunny |
Moderate |
Mid-Ebb |
Middle |
8.25 |
11:54 |
8.70 |
8.33 |
30.85 |
28.52 |
2.61 2.5 |
|
WSR16 |
20210413 Sunny |
Moderate |
Mid-Ebb |
Bottom |
15.50 |
11:53 |
8.75 |
8.30 |
30.69 |
28.34 |
1.82 3.1 |
|
WSR16 |
20210413 Sunny |
Moderate |
Mid-Ebb |
Bottom |
15.50 |
11:53 |
8.96 |
8.46 |
31.27 |
28.47 |
1.58 2.5 |
|
WSR16 |
20210415 Cloudy |
Moderate |
Mid-Ebb |
Surface |
1.00 |
12:42 |
8.45 |
8.45 |
31.64 |
23.17 |
2.13 2.8 |
|
WSR16 |
20210415 Cloudy |
Moderate |
Mid-Ebb |
Surface |
1.00 |
12:42 |
9.65 |
8.47 |
32.09 |
23.06 |
2.16 3.7 |
|
WSR16 |
20210415 Cloudy |
Moderate |
Mid-Ebb |
Middle |
8.10 |
12:41 |
9.35 |
8.22 |
31.43 |
23.16 |
1.98 3.7 |
|
WSR16 |
20210415 Cloudy |
Moderate |
Mid-Ebb |
Middle |
8.10 |
12:41 |
8.99 |
8.46 |
31.25 |
23.31 |
2.23 2.9 |
|
WSR16 |
20210415 Cloudy |
Moderate |
Mid-Ebb |
Bottom |
15.20 |
12:40 |
8.57 |
8.30 |
31.74 |
23.30 |
2.23 2.5 |
|
WSR16 |
20210415 Cloudy |
Moderate |
Mid-Ebb |
Bottom |
15.20 |
12:40 |
8.10 |
8.24 |
31.94 |
23.06 |
2.02 2.6 |
|
WSR16 |
20210417 Cloudy |
Moderate |
Mid-Ebb |
Surface |
1.00 |
13:11 |
9.93 |
8.64 |
31.47 |
23.17 |
2.49 3.4 |
|
WSR16 |
20210417 Cloudy |
Moderate |
Mid-Ebb |
Surface |
1.00 |
13:11 |
8.30 |
8.45 |
32.02 |
23.22 |
2.78 4.2 |
|
WSR16 |
20210417 Cloudy |
Moderate |
Mid-Ebb |
Middle |
8.45 |
13:10 |
9.15 |
8.63 |
31.38 |
23.27 |
2.43 2.5 |
|
Location |
Date (YYYYMMDD) |
Weather |
Sea Condition |
Tidal |
Water Level |
Depth (m) |
Time (hh:mm) |
DO (mg/L) |
pH |
Sal (ppt) |
Temp (¢XC) |
Turbidty (NTU) note 1 |
SS
(mg/L) (Note 2) |
|
WSR16 |
20210417 Cloudy |
Moderate |
Mid-Ebb |
Middle |
8.45 |
13:10 |
9.04 |
8.68 |
32.42 |
23.07 |
2.48 3.4 |
|
WSR16 |
20210417 Cloudy |
Moderate |
Mid-Ebb |
Bottom |
15.90 |
13:09 |
9.70 |
8.52 |
32.13 |
23.21 |
2.22 2.5 |
|
WSR16 |
20210417 Cloudy |
Moderate |
Mid-Ebb |
Bottom |
15.90 |
13:09 |
9.14 |
8.55 |
32.30 |
23.07 |
1.95 3.2 |
|
WSR16 |
20210420 Cloudy |
Moderate |
Mid-Ebb |
Surface |
1.00 |
15:55 |
7.68 |
8.39 |
26.94 |
24.14 |
3.25 3.0 |
|
WSR16 |
20210420 Cloudy |
Moderate |
Mid-Ebb |
Surface |
1.00 |
15:55 |
7.61 |
8.48 |
27.87 |
24.26 |
2.87 4.5 |
|
WSR16 |
20210420 Cloudy |
Moderate |
Mid-Ebb |
Middle |
7.80 |
15:54 |
7.80 |
8.49 |
27.25 |
23.95 |
2.70 4.2 |
|
WSR16 |
20210420 Cloudy |
Moderate |
Mid-Ebb |
Middle |
7.80 |
15:54 |
8.31 |
8.34 |
27.44 |
24.12 |
2.63 5.3 |
|
WSR16 |
20210420 Cloudy |
Moderate |
Mid-Ebb |
Bottom |
14.60 |
15:53 |
7.77 |
8.25 |
27.39 |
24.17 |
2.36 4.3 |
|
WSR16 |
20210420 Cloudy |
Moderate |
Mid-Ebb |
Bottom |
14.60 |
15:53 |
8.10 |
8.45 |
27.75 |
24.18 |
2.75 5.7 |
|
WSR16 |
20210422 Sunny |
Moderate |
Mid-Ebb |
Surface |
1.00 |
16:27 |
8.03 |
8.21 |
30.93 |
28.98 |
2.65 3.1 |
|
WSR16 |
20210422 Sunny |
Moderate |
Mid-Ebb |
Surface |
1.00 |
16:27 |
8.47 |
8.15 |
30.35 |
28.80 |
2.46 2.5 |
|
WSR16 |
20210422 Sunny |
Moderate |
Mid-Ebb |
Middle |
7.65 |
16:26 |
9.15 |
8.15 |
30.34 |
28.74 |
2.26 4.5 |
|
WSR16 |
20210422 Sunny |
Moderate |
Mid-Ebb |
Middle |
7.65 |
16:26 |
8.14 |
8.17 |
31.08 |
28.98 |
2.02 3.2 |
|
WSR16 |
20210422 Sunny |
Moderate |
Mid-Ebb |
Bottom |
14.30 |
16:25 |
8.15 |
8.16 |
30.35 |
28.87 |
2.58 2.8 |
|
WSR16 |
20210422 Sunny |
Moderate |
Mid-Ebb |
Bottom |
14.30 |
16:25 |
8.53 |
8.21 |
30.97 |
28.76 |
2.32 2.5 |
|
WSR16 |
20210424 Cloudy |
Moderate |
Mid-Ebb |
Surface |
1.00 |
8:59 |
9.41 |
8.26 |
31.11 |
23.66 |
2.40 3.4 |
|
WSR16 |
20210424 Cloudy |
Moderate |
Mid-Ebb |
Surface |
1.00 |
8:59 |
8.92 |
8.25 |
31.32 |
23.63 |
2.42 3.4 |
|
WSR16 |
20210424 Cloudy |
Moderate |
Mid-Ebb |
Middle |
8.00 |
8:58 |
9.15 |
8.36 |
31.31 |
23.71 |
2.22 2.5 |
|
WSR16 |
20210424 Cloudy |
Moderate |
Mid-Ebb |
Middle |
8.00 |
8:58 |
9.40 |
8.13 |
31.14 |
23.69 |
2.00 2.6 |
|
WSR16 |
20210424 Cloudy |
Moderate |
Mid-Ebb |
Bottom |
15.00 |
8:57 |
8.88 |
8.20 |
31.05 |
23.69 |
2.22 3.0 |
|
WSR16 |
20210424 Cloudy |
Moderate |
Mid-Ebb |
Bottom |
15.00 |
8:57 |
8.73 |
8.14 |
30.84 |
23.70 |
2.33 4.1 |
|
WSR16 |
20210427 Cloudy |
Moderate |
Mid-Ebb |
Surface |
1.00 |
10:50 |
8.72 |
8.32 |
31.41 |
23.32 |
2.59 3.9 |
|
WSR16 |
20210427 Cloudy |
Moderate |
Mid-Ebb |
Surface |
1.00 |
10:50 |
10.05 |
8.43 |
30.97 |
23.54 |
2.80 4.3 |
|
WSR16 |
20210427 Cloudy |
Moderate |
Mid-Ebb |
Middle |
8.25 |
10:49 |
9.86 |
8.21 |
30.83 |
23.51 |
2.54 4.4 |
|
WSR16 |
20210427 Cloudy |
Moderate |
Mid-Ebb |
Middle |
8.25 |
10:49 |
8.80 |
8.47 |
31.11 |
23.67 |
2.29 3.3 |
|
WSR16 |
20210427 Cloudy |
Moderate |
Mid-Ebb |
Bottom |
15.50 |
10:48 |
10.04 |
8.44 |
31.32 |
23.49 |
1.83 4.3 |
|
WSR16 |
20210427 Cloudy |
Moderate |
Mid-Ebb |
Bottom |
15.50 |
10:48 |
9.29 |
8.36 |
31.66 |
23.42 |
1.92 4.7 |
|
Location |
Date (YYYYMMDD) |
Weather |
Sea Condition |
Tidal |
Water Level |
Depth (m) |
Time (hh:mm) |
DO (mg/L) |
pH |
Sal (ppt) |
Temp (¢XC) |
Turbidty (NTU) note 1 |
SS
(mg/L) (Note 2) |
|
WSR16 |
20210429 Sunny |
Moderate |
Mid-Ebb |
Surface |
1.00 |
12:16 |
8.87 |
8.24 |
30.12 |
26.42 |
2.86 4.5 |
|
WSR16 |
20210429 Sunny |
Moderate |
Mid-Ebb |
Surface |
1.00 |
12:16 |
9.19 |
8.20 |
30.51 |
26.45 |
2.60 3.4 |
|
WSR16 |
20210429 Sunny |
Moderate |
Mid-Ebb |
Middle |
8.30 |
12:15 |
8.88 |
8.29 |
30.43 |
26.30 |
1.86 3.1 |
|
WSR16 |
20210429 Sunny |
Moderate |
Mid-Ebb |
Middle |
8.30 |
12:15 |
9.12 |
8.31 |
30.45 |
26.44 |
2.08 3.4 |
|
WSR16 |
20210429 Sunny |
Moderate |
Mid-Ebb |
Bottom |
15.60 |
12:14 |
8.68 |
8.33 |
30.16 |
26.39 |
2.37 3.7 |
|
WSR16 |
20210429 Sunny |
Moderate |
Mid-Ebb |
Bottom |
15.60 |
12:14 |
8.95 |
8.37 |
30.08 |
26.48 |
2.30 3.5 |
|
WSR33 |
20210401 Sunny |
Moderate |
Mid-Ebb |
Surface |
1.00 |
14:35 |
7.92 |
8.29 |
31.25 |
27.82 |
2.73 2.5 |
|
WSR33 |
20210401 Sunny |
Moderate |
Mid-Ebb |
Surface |
1.00 |
14:35 |
8.59 |
8.28 |
30.95 |
27.76 |
2.34 2.5 |
|
WSR33 |
20210401 Sunny |
Moderate |
Mid-Ebb |
Middle |
3.55 |
14:34 |
8.47 |
8.38 |
31.71 |
27.86 |
2.31 2.5 |
|
WSR33 |
20210401 Sunny |
Moderate |
Mid-Ebb |
Middle |
3.55 |
14:34 |
8.40 |
8.32 |
31.62 |
27.76 |
2.61 2.5 |
|
WSR33 |
20210401 Sunny |
Moderate |
Mid-Ebb |
Bottom |
6.10 |
14:33 |
7.92 |
8.26 |
31.08 |
27.63 |
2.36 2.5 |
|
WSR33 |
20210401 Sunny |
Moderate |
Mid-Ebb |
Bottom |
6.10 |
14:33 |
9.43 |
8.16 |
31.74 |
27.54 |
2.79 2.5 |
|
WSR33 |
20210403 Sunny |
Moderate |
Mid-Ebb |
Surface |
1.00 |
16:10 |
8.34 |
7.99 |
29.02 |
27.64 |
3.19 5.1 |
|
WSR33 |
20210403 Sunny |
Moderate |
Mid-Ebb |
Surface |
1.00 |
16:10 |
8.30 |
8.15 |
29.29 |
27.36 |
3.25 4.8 |
|
WSR33 |
20210403 Sunny |
Moderate |
Mid-Ebb |
Middle |
3.85 |
16:09 |
8.81 |
8.00 |
29.12 |
27.51 |
2.65 5.1 |
|
WSR33 |
20210403 Sunny |
Moderate |
Mid-Ebb |
Middle |
3.85 |
16:09 |
8.84 |
8.18 |
29.55 |
27.64 |
2.52 3.4 |
|
WSR33 |
20210403 Sunny |
Moderate |
Mid-Ebb |
Bottom |
6.70 |
16:08 |
8.39 |
8.08 |
29.12 |
27.30 |
2.72 4.7 |
|
WSR33 |
20210403 Sunny |
Moderate |
Mid-Ebb |
Bottom |
6.70 |
16:08 |
8.38 |
8.11 |
28.92 |
27.31 |
2.89 3.9 |
|
WSR33 |
20210406 Cloudy |
Moderate |
Mid-Ebb |
Surface |
1.00 |
16:35 |
8.31 |
8.18 |
29.83 |
23.32 |
2.84 4.0 |
|
WSR33 |
20210406 Cloudy |
Moderate |
Mid-Ebb |
Surface |
1.00 |
16:35 |
8.43 |
8.18 |
29.73 |
23.24 |
2.89 2.8 |
|
WSR33 |
20210406 Cloudy |
Moderate |
Mid-Ebb |
Middle |
3.85 |
16:34 |
8.56 |
8.35 |
29.87 |
23.30 |
2.75 2.7 |
|
WSR33 |
20210406 Cloudy |
Moderate |
Mid-Ebb |
Middle |
3.85 |
16:34 |
8.83 |
8.35 |
29.78 |
23.16 |
2.33 2.5 |
|
WSR33 |
20210406 Cloudy |
Moderate |
Mid-Ebb |
Bottom |
6.70 |
16:33 |
8.78 |
8.28 |
29.70 |
23.24 |
2.65 2.5 |
|
WSR33 |
20210406 Cloudy |
Moderate |
Mid-Ebb |
Bottom |
6.70 |
16:33 |
8.63 |
8.31 |
29.75 |
23.32 |
2.81 3.8 |
|
WSR33 |
20210408 Cloudy |
Moderate |
Mid-Ebb |
Surface |
1.00 |
9:59 |
9.17 |
8.30 |
30.12 |
23.59 |
2.74 2.5 |
|
WSR33 |
20210408 Cloudy |
Moderate |
Mid-Ebb |
Surface |
1.00 |
9:59 |
9.36 |
8.36 |
29.95 |
23.58 |
3.19 2.5 |
|
WSR33 |
20210408 Cloudy |
Moderate |
Mid-Ebb |
Middle |
3.55 |
9:58 |
9.07 |
8.21 |
30.36 |
23.73 |
2.83 2.5 |
|
Location |
Date (YYYYMMDD) |
Weather |
Sea Condition |
Tidal |
Water Level |
Depth (m) |
Time (hh:mm) |
DO (mg/L) |
pH |
Sal (ppt) |
Temp (¢XC) |
Turbidty (NTU) note 1 |
SS (mg/L) (Note 2) |
|
WSR33 |
20210408 Cloudy |
Moderate |
Mid-Ebb |
Middle |
3.55 |
9:58 |
8.90 |
8.50 |
30.32 |
23.44 |
2.88 2.5 |
|
WSR33 |
20210408 Cloudy |
Moderate |
Mid-Ebb |
Bottom |
6.10 |
9:57 |
8.79 |
8.30 |
30.13 |
23.61 |
2.51 2.5 |
|
WSR33 |
20210408 Cloudy |
Moderate |
Mid-Ebb |
Bottom |
6.10 |
9:57 |
9.08 |
8.22 |
30.08 |
23.47 |
2.52 2.5 |
|
WSR33 |
20210410 Cloudy |
Moderate |
Mid-Ebb |
Surface |
1.00 |
10:47 |
9.16 |
8.20 |
31.61 |
23.79 |
2.51 2.5 |
|
WSR33 |
20210410 Cloudy |
Moderate |
Mid-Ebb |
Surface |
1.00 |
10:47 |
8.62 |
8.45 |
31.91 |
23.84 |
2.48 2.5 |
|
WSR33 |
20210410 Cloudy |
Moderate |
Mid-Ebb |
Middle |
3.75 |
10:46 |
8.92 |
8.18 |
31.20 |
23.94 |
2.55 2.5 |
|
WSR33 |
20210410 Cloudy |
Moderate |
Mid-Ebb |
Middle |
3.75 |
10:46 |
8.78 |
8.37 |
31.11 |
23.85 |
2.28 2.7 |
|
WSR33 |
20210410 Cloudy |
Moderate |
Mid-Ebb |
Bottom |
6.50 |
10:45 |
8.96 |
8.29 |
30.83 |
23.76 |
2.86 2.9 |
|
WSR33 |
20210410 Cloudy |
Moderate |
Mid-Ebb |
Bottom |
6.50 |
10:45 |
8.99 |
8.26 |
31.15 |
23.90 |
2.88 2.5 |
|
WSR33 |
20210413 Sunny |
Moderate |
Mid-Ebb |
Surface |
1.00 |
12:46 |
9.75 |
8.51 |
30.90 |
28.66 |
2.47 7.3 |
|
WSR33 |
20210413 Sunny |
Moderate |
Mid-Ebb |
Surface |
1.00 |
12:46 |
8.82 |
8.25 |
30.34 |
28.61 |
2.79 12.7 |
|
WSR33 |
20210413 Sunny |
Moderate |
Mid-Ebb |
Middle |
3.80 |
12:45 |
8.74 |
8.24 |
30.92 |
28.50 |
2.46 2.5 |
|
WSR33 |
20210413 Sunny |
Moderate |
Mid-Ebb |
Middle |
3.80 |
12:45 |
9.15 |
8.38 |
30.65 |
28.44 |
2.53 3.0 |
|
WSR33 |
20210413 Sunny |
Moderate |
Mid-Ebb |
Bottom |
6.60 |
12:44 |
9.60 |
8.25 |
30.89 |
28.47 |
1.89 3.3 |
|
WSR33 |
20210413 Sunny |
Moderate |
Mid-Ebb |
Bottom |
6.60 |
12:44 |
9.12 |
8.24 |
30.89 |
28.68 |
2.04 4.3 |
|
WSR33 |
20210415 Cloudy |
Moderate |
Mid-Ebb |
Surface |
1.00 |
13:39 |
8.60 |
8.29 |
31.42 |
23.30 |
2.08 7.5 |
|
WSR33 |
20210415 Cloudy |
Moderate |
Mid-Ebb |
Surface |
1.00 |
13:39 |
8.27 |
8.27 |
31.91 |
23.31 |
2.45 4.7 |
|
WSR33 |
20210415 Cloudy |
Moderate |
Mid-Ebb |
Middle |
3.75 |
13:38 |
7.77 |
8.42 |
32.20 |
23.41 |
2.11 3.9 |
|
WSR33 |
20210415 Cloudy |
Moderate |
Mid-Ebb |
Middle |
3.75 |
13:38 |
9.58 |
8.24 |
31.78 |
23.33 |
2.21 4.8 |
|
WSR33 |
20210415 Cloudy |
Moderate |
Mid-Ebb |
Bottom |
6.50 |
13:37 |
9.09 |
8.39 |
31.41 |
23.29 |
1.89 4 |
|
WSR33 |
20210415 Cloudy |
Moderate |
Mid-Ebb |
Bottom |
6.50 |
13:37 |
8.68 |
8.37 |
31.34 |
23.30 |
1.72 4.2 |
|
WSR33 |
20210417 Cloudy |
Moderate |
Mid-Ebb |
Surface |
1.00 |
14:08 |
9.39 |
8.64 |
32.41 |
23.29 |
2.60 3.0 |
|
WSR33 |
20210417 Cloudy |
Moderate |
Mid-Ebb |
Surface |
1.00 |
14:08 |
9.90 |
8.49 |
32.36 |
23.30 |
2.98 2.5 |
|
WSR33 |
20210417 Cloudy |
Moderate |
Mid-Ebb |
Middle |
3.50 |
14:07 |
8.95 |
8.50 |
32.35 |
23.27 |
2.48 2.5 |
|
WSR33 |
20210417 Cloudy |
Moderate |
Mid-Ebb |
Middle |
3.50 |
14:07 |
8.98 |
8.66 |
31.44 |
23.21 |
2.58 2.5 |
|
WSR33 |
20210417 Cloudy |
Moderate |
Mid-Ebb |
Bottom |
6.00 |
14:06 |
8.79 |
8.65 |
31.48 |
23.20 |
2.53 2.5 |
|
WSR33 |
20210417 Cloudy |
Moderate |
Mid-Ebb |
Bottom |
6.00 |
14:06 |
9.39 |
8.53 |
32.38 |
23.34 |
2.30 3.2 |
|
Location |
Date (YYYYMMDD) |
Weather |
Sea Condition |
Tidal |
Water Level |
Depth (m) |
Time (hh:mm) |
DO (mg/L) |
pH |
Sal (ppt) |
Temp (¢XC) |
Turbidty (NTU) note 1 |
SS
(mg/L) (Note 2) |
|
WSR33 |
20210420 Cloudy |
Moderate |
Mid-Ebb |
Surface |
1.00 |
16:50 |
7.65 |
8.25 |
27.91 |
23.97 |
2.54 4.2 |
|
WSR33 |
20210420 Cloudy |
Moderate |
Mid-Ebb |
Surface |
1.00 |
16:50 |
7.87 |
8.33 |
27.94 |
24.21 |
2.75 5.1 |
|
WSR33 |
20210420 Cloudy |
Moderate |
Mid-Ebb |
Middle |
3.70 |
16:49 |
7.62 |
8.31 |
27.53 |
23.90 |
3.13 5.6 |
|
WSR33 |
20210420 Cloudy |
Moderate |
Mid-Ebb |
Middle |
3.70 |
16:49 |
7.99 |
8.49 |
27.48 |
24.06 |
3.11 2.5 |
|
WSR33 |
20210420 Cloudy |
Moderate |
Mid-Ebb |
Bottom |
6.40 |
16:48 |
7.86 |
8.27 |
27.68 |
24.19 |
2.63 3.4 |
|
WSR33 |
20210420 Cloudy |
Moderate |
Mid-Ebb |
Bottom |
6.40 |
16:48 |
7.80 |
8.36 |
26.96 |
24.04 |
2.97 2.8 |
|
WSR33 |
20210422 Sunny |
Moderate |
Mid-Ebb |
Surface |
1.00 |
17:24 |
8.96 |
8.16 |
30.61 |
28.73 |
2.56 3.3 |
|
WSR33 |
20210422 Sunny |
Moderate |
Mid-Ebb |
Surface |
1.00 |
17:24 |
8.51 |
8.19 |
30.60 |
28.87 |
2.78 2.8 |
|
WSR33 |
20210422 Sunny |
Moderate |
Mid-Ebb |
Middle |
3.70 |
17:23 |
8.15 |
8.31 |
30.89 |
28.74 |
2.09 4.3 |
|
WSR33 |
20210422 Sunny |
Moderate |
Mid-Ebb |
Middle |
3.70 |
17:23 |
8.11 |
8.28 |
30.27 |
28.87 |
2.40 2.8 |
|
WSR33 |
20210422 Sunny |
Moderate |
Mid-Ebb |
Bottom |
6.40 |
17:22 |
8.77 |
8.16 |
30.75 |
28.82 |
1.89 3.1 |
|
WSR33 |
20210422 Sunny |
Moderate |
Mid-Ebb |
Bottom |
6.40 |
17:22 |
8.65 |
8.29 |
30.53 |
28.88 |
1.58 3.4 |
|
WSR33 |
20210424 Cloudy |
Moderate |
Mid-Ebb |
Surface |
1.00 |
9:56 |
8.88 |
8.34 |
30.83 |
23.87 |
2.60 2.8 |
|
WSR33 |
20210424 Cloudy |
Moderate |
Mid-Ebb |
Surface |
1.00 |
9:56 |
8.62 |
8.15 |
30.85 |
23.67 |
2.78 3.4 |
|
WSR33 |
20210424 Cloudy |
Moderate |
Mid-Ebb |
Middle |
3.80 |
9:55 |
9.44 |
8.09 |
30.93 |
23.86 |
2.61 3.5 |
|
WSR33 |
20210424 Cloudy |
Moderate |
Mid-Ebb |
Middle |
3.80 |
9:55 |
8.76 |
8.08 |
31.22 |
23.70 |
2.37 2.5 |
|
WSR33 |
20210424 Cloudy |
Moderate |
Mid-Ebb |
Bottom |
6.60 |
9:54 |
9.31 |
8.32 |
30.74 |
23.73 |
1.85 2.5 |
|
WSR33 |
20210424 Cloudy |
Moderate |
Mid-Ebb |
Bottom |
6.60 |
9:54 |
9.29 |
8.14 |
31.27 |
23.79 |
2.17 2.5 |
|
WSR33 |
20210427 Cloudy |
Moderate |
Mid-Ebb |
Surface |
1.00 |
11:47 |
9.15 |
8.51 |
31.16 |
23.83 |
2.90 3.4 |
|
WSR33 |
20210427 Cloudy |
Moderate |
Mid-Ebb |
Surface |
1.00 |
11:47 |
9.15 |
8.42 |
30.93 |
23.86 |
2.55 4.4 |
|
WSR33 |
20210427 Cloudy |
Moderate |
Mid-Ebb |
Middle |
3.70 |
11:46 |
8.66 |
8.38 |
31.09 |
23.57 |
1.84 3.2 |
|
WSR33 |
20210427 Cloudy |
Moderate |
Mid-Ebb |
Middle |
3.70 |
11:46 |
10.17 |
8.27 |
30.40 |
23.80 |
2.15 5.2 |
|
WSR33 |
20210427 Cloudy |
Moderate |
Mid-Ebb |
Bottom |
6.40 |
11:45 |
8.74 |
8.48 |
30.30 |
23.57 |
1.56 3.2 |
|
WSR33 |
20210427 Cloudy |
Moderate |
Mid-Ebb |
Bottom |
6.40 |
11:45 |
10.12 |
8.25 |
30.75 |
23.69 |
1.69 4.4 |
|
WSR33 |
20210429 Sunny |
Moderate |
Mid-Ebb |
Surface |
1.00 |
13:11 |
8.81 |
8.37 |
30.63 |
26.46 |
2.85 3.9 |
|
WSR33 |
20210429 Sunny |
Moderate |
Mid-Ebb |
Surface |
1.00 |
13:11 |
9.17 |
8.22 |
30.21 |
26.54 |
2.78 4.9 |
|
WSR33 |
20210429 Sunny |
Moderate |
Mid-Ebb |
Middle |
3.50 |
13:10 |
8.59 |
8.19 |
30.42 |
26.42 |
2.53 3.1 |
|
Location |
Date (YYYYMMDD) |
Weather |
Sea Condition |
Tidal |
Water Level |
Depth (m) |
Time (hh:mm) |
DO (mg/L) |
pH |
Sal (ppt) |
Temp (¢XC) |
Turbidty (NTU) note 1 |
SS
(mg/L) (Note 2) |
|
WSR33 |
20210429 Sunny |
Moderate |
Mid-Ebb |
Middle |
3.50 |
13:10 |
8.99 |
8.27 |
30.61 |
26.42 |
2.26 3.0 |
|
WSR33 |
20210429 Sunny |
Moderate |
Mid-Ebb |
Bottom |
6.00 |
13:09 |
8.72 |
8.33 |
30.36 |
26.60 |
1.63 3.0 |
|
WSR33 |
20210429 Sunny |
Moderate |
Mid-Ebb |
Bottom |
6.00 |
13:09 |
9.19 |
8.37 |
30.63 |
26.45 |
1.85 2.7 |
|
WSR36 |
20210401 Sunny |
Moderate |
Mid-Ebb |
Surface |
1.00 |
14:18 |
9.50 |
8.11 |
31.97 |
27.60 |
2.77 2.5 |
|
WSR36 |
20210401 Sunny |
Moderate |
Mid-Ebb |
Surface |
1.00 |
14:18 |
8.27 |
8.28 |
31.16 |
27.77 |
2.64 2.5 |
|
WSR36 |
20210401 Sunny |
Moderate |
Mid-Ebb |
Middle |
3.80 |
14:18 |
7.99 |
8.27 |
31.82 |
27.90 |
2.04 2.5 |
|
WSR36 |
20210401 Sunny |
Moderate |
Mid-Ebb |
Middle |
3.80 |
14:18 |
7.96 |
8.18 |
31.60 |
27.84 |
2.26 2.5 |
|
WSR36 |
20210401 Sunny |
Moderate |
Mid-Ebb |
Bottom |
6.60 |
14:17 |
8.59 |
8.25 |
31.08 |
27.86 |
2.20 2.5 |
|
WSR36 |
20210401 Sunny |
Moderate |
Mid-Ebb |
Bottom |
6.60 |
14:17 |
8.50 |
8.37 |
31.78 |
27.75 |
2.32 2.5 |
|
WSR36 |
20210403 Sunny |
Moderate |
Mid-Ebb |
Surface |
1.00 |
15:55 |
8.41 |
8.13 |
29.51 |
27.36 |
3.09 4.8 |
|
WSR36 |
20210403 Sunny |
Moderate |
Mid-Ebb |
Surface |
1.00 |
15:55 |
8.09 |
8.08 |
29.12 |
27.53 |
3.07 5.1 |
|
WSR36 |
20210403 Sunny |
Moderate |
Mid-Ebb |
Middle |
3.15 |
15:55 |
8.17 |
8.18 |
29.07 |
27.34 |
2.88 3.6 |
|
WSR36 |
20210403 Sunny |
Moderate |
Mid-Ebb |
Middle |
3.15 |
15:55 |
8.17 |
8.29 |
29.51 |
27.36 |
2.56 3.8 |
|
WSR36 |
20210403 Sunny |
Moderate |
Mid-Ebb |
Bottom |
5.30 |
15:54 |
8.52 |
8.21 |
29.50 |
27.62 |
2.65 2.8 |
|
WSR36 |
20210403 Sunny |
Moderate |
Mid-Ebb |
Bottom |
5.30 |
15:54 |
8.12 |
8.19 |
29.06 |
27.33 |
2.86 3.0 |
|
WSR36 |
20210406 Cloudy |
Moderate |
Mid-Ebb |
Surface |
1.00 |
16:22 |
8.50 |
8.27 |
29.67 |
23.25 |
3.16 2.5 |
|
WSR36 |
20210406 Cloudy |
Moderate |
Mid-Ebb |
Surface |
1.00 |
16:22 |
8.66 |
8.22 |
29.68 |
23.22 |
3.18 2.8 |
|
WSR36 |
20210406 Cloudy |
Moderate |
Mid-Ebb |
Middle |
3.40 |
16:22 |
8.54 |
8.21 |
29.60 |
23.24 |
2.76 2.5 |
|
WSR36 |
20210406 Cloudy |
Moderate |
Mid-Ebb |
Middle |
3.40 |
16:22 |
8.61 |
8.20 |
29.78 |
23.24 |
2.39 3.8 |
|
WSR36 |
20210406 Cloudy |
Moderate |
Mid-Ebb |
Bottom |
5.80 |
16:21 |
8.85 |
8.31 |
29.67 |
23.36 |
2.55 4.3 |
|
WSR36 |
20210406 Cloudy |
Moderate |
Mid-Ebb |
Bottom |
5.80 |
16:21 |
8.39 |
8.35 |
29.64 |
23.21 |
2.43 4.0 |
|
WSR36 |
20210408 Cloudy |
Moderate |
Mid-Ebb |
Surface |
1.00 |
9:44 |
8.62 |
8.36 |
30.51 |
23.46 |
2.52 2.5 |
|
WSR36 |
20210408 Cloudy |
Moderate |
Mid-Ebb |
Surface |
1.00 |
9:44 |
9.33 |
8.30 |
30.63 |
23.64 |
2.87 2.5 |
|
WSR36 |
20210408 Cloudy |
Moderate |
Mid-Ebb |
Middle |
3.05 |
9:44 |
8.82 |
8.43 |
29.89 |
23.38 |
2.19 2.5 |
|
WSR36 |
20210408 Cloudy |
Moderate |
Mid-Ebb |
Middle |
3.05 |
9:44 |
9.00 |
8.29 |
29.98 |
23.49 |
2.00 2.5 |
|
WSR36 |
20210408 Cloudy |
Moderate |
Mid-Ebb |
Bottom |
5.10 |
9:43 |
8.89 |
8.48 |
30.50 |
23.70 |
2.24 2.9 |
|
WSR36 |
20210408 Cloudy |
Moderate |
Mid-Ebb |
Bottom |
5.10 |
9:43 |
8.65 |
8.42 |
30.05 |
23.64 |
2.21 2.5 |
|
Location |
Date (YYYYMMDD) |
Weather |
Sea Condition |
Tidal |
Water Level |
Depth (m) |
Time (hh:mm) |
DO (mg/L) |
pH |
Sal (ppt) |
Temp (¢XC) |
Turbidty (NTU) note 1 |
SS
(mg/L) (Note 2) |
|
WSR36 |
20210410 Cloudy |
Moderate |
Mid-Ebb |
Surface |
1.00 |
10:34 |
8.87 |
8.21 |
31.38 |
23.86 |
2.71 2.5 |
|
WSR36 |
20210410 Cloudy |
Moderate |
Mid-Ebb |
Surface |
1.00 |
10:34 |
8.62 |
8.44 |
30.77 |
23.54 |
2.51 2.5 |
|
WSR36 |
20210410 Cloudy |
Moderate |
Mid-Ebb |
Middle |
3.05 |
10:34 |
9.30 |
8.15 |
31.77 |
23.77 |
2.92 2.5 |
|
WSR36 |
20210410 Cloudy |
Moderate |
Mid-Ebb |
Middle |
3.05 |
10:34 |
8.87 |
8.22 |
30.90 |
23.67 |
2.84 2.5 |
|
WSR36 |
20210410 Cloudy |
Moderate |
Mid-Ebb |
Bottom |
5.10 |
10:33 |
8.78 |
8.41 |
30.81 |
23.77 |
2.38 2.5 |
|
WSR36 |
20210410 Cloudy |
Moderate |
Mid-Ebb |
Bottom |
5.10 |
10:33 |
8.68 |
8.37 |
31.24 |
23.70 |
2.09 2.5 |
|
WSR36 |
20210413 Sunny |
Moderate |
Mid-Ebb |
Surface |
1.00 |
12:31 |
9.54 |
8.38 |
31.47 |
28.55 |
2.83 2.8 |
|
WSR36 |
20210413 Sunny |
Moderate |
Mid-Ebb |
Surface |
1.00 |
12:31 |
9.19 |
8.34 |
30.30 |
28.42 |
2.59 3.9 |
|
WSR36 |
20210413 Sunny |
Moderate |
Mid-Ebb |
Middle |
3.35 |
12:31 |
9.49 |
8.39 |
31.45 |
28.37 |
1.98 2.5 |
|
WSR36 |
20210413 Sunny |
Moderate |
Mid-Ebb |
Middle |
3.35 |
12:31 |
9.61 |
8.39 |
30.97 |
28.46 |
1.82 3.0 |
|
WSR36 |
20210413 Sunny |
Moderate |
Mid-Ebb |
Bottom |
5.70 |
12:30 |
9.41 |
8.25 |
30.16 |
28.65 |
1.36 3.3 |
|
WSR36 |
20210413 Sunny |
Moderate |
Mid-Ebb |
Bottom |
5.70 |
12:30 |
9.35 |
8.29 |
30.45 |
28.60 |
1.59 3.2 |
|
WSR36 |
20210415 Cloudy |
Moderate |
Mid-Ebb |
Surface |
1.00 |
13:22 |
8.75 |
8.26 |
31.29 |
23.19 |
2.18 4.4 |
|
WSR36 |
20210415 Cloudy |
Moderate |
Mid-Ebb |
Surface |
1.00 |
13:22 |
7.92 |
8.28 |
31.13 |
23.29 |
2.57 2.7 |
|
WSR36 |
20210415 Cloudy |
Moderate |
Mid-Ebb |
Middle |
3.70 |
13:22 |
8.54 |
8.47 |
32.29 |
23.31 |
2.45 2.6 |
|
WSR36 |
20210415 Cloudy |
Moderate |
Mid-Ebb |
Middle |
3.70 |
13:22 |
9.16 |
8.40 |
32.24 |
23.25 |
2.15 2.5 |
|
WSR36 |
20210415 Cloudy |
Moderate |
Mid-Ebb |
Bottom |
6.40 |
13:21 |
9.48 |
8.41 |
31.60 |
23.34 |
2.27 4.2 |
|
WSR36 |
20210415 Cloudy |
Moderate |
Mid-Ebb |
Bottom |
6.40 |
13:21 |
7.87 |
8.32 |
31.74 |
23.26 |
2.07 3.6 |
|
WSR36 |
20210417 Cloudy |
Moderate |
Mid-Ebb |
Surface |
1.00 |
13:51 |
9.13 |
8.52 |
32.10 |
23.13 |
2.07 4.6 |
|
WSR36 |
20210417 Cloudy |
Moderate |
Mid-Ebb |
Surface |
1.00 |
13:51 |
9.40 |
8.48 |
31.25 |
23.10 |
2.35 3.8 |
|
WSR36 |
20210417 Cloudy |
Moderate |
Mid-Ebb |
Middle |
3.65 |
13:51 |
8.79 |
8.67 |
32.12 |
23.14 |
2.43 6.0 |
|
WSR36 |
20210417 Cloudy |
Moderate |
Mid-Ebb |
Middle |
3.65 |
13:51 |
9.69 |
8.67 |
31.70 |
23.19 |
2.74 2.5 |
|
WSR36 |
20210417 Cloudy |
Moderate |
Mid-Ebb |
Bottom |
6.30 |
13:50 |
8.44 |
8.55 |
31.62 |
23.18 |
1.90 2.7 |
|
WSR36 |
20210417 Cloudy |
Moderate |
Mid-Ebb |
Bottom |
6.30 |
13:50 |
8.03 |
8.70 |
32.00 |
23.23 |
1.79 2.5 |
|
WSR36 |
20210420 Cloudy |
Moderate |
Mid-Ebb |
Surface |
1.00 |
16:33 |
7.50 |
8.42 |
27.85 |
24.04 |
3.13 3.7 |
|
WSR36 |
20210420 Cloudy |
Moderate |
Mid-Ebb |
Surface |
1.00 |
16:33 |
7.66 |
8.29 |
27.71 |
23.99 |
3.55 2.5 |
|
WSR36 |
20210420 Cloudy |
Moderate |
Mid-Ebb |
Middle |
3.20 |
16:33 |
7.91 |
8.44 |
26.85 |
24.18 |
2.83 3.8 |
|
Location |
Date (YYYYMMDD) |
Weather |
Sea Condition |
Tidal |
Water Level |
Depth (m) |
Time (hh:mm) |
DO (mg/L) |
pH |
Sal (ppt) |
Temp (¢XC) |
Turbidty (NTU) note 1 |
SS
(mg/L) (Note 2) |
|
WSR36 |
20210420 Cloudy |
Moderate |
Mid-Ebb |
Middle |
3.20 |
16:33 |
8.07 |
8.24 |
27.54 |
23.96 |
3.24 3.0 |
|
WSR36 |
20210420 Cloudy |
Moderate |
Mid-Ebb |
Bottom |
5.40 |
16:32 |
7.60 |
8.31 |
26.74 |
24.09 |
3.04 4.2 |
|
WSR36 |
20210420 Cloudy |
Moderate |
Mid-Ebb |
Bottom |
5.40 |
16:32 |
7.88 |
8.44 |
27.88 |
24.17 |
2.66 3.5 |
|
WSR36 |
20210422 Sunny |
Moderate |
Mid-Ebb |
Surface |
1.00 |
17:07 |
8.34 |
8.27 |
30.23 |
28.80 |
2.72 2.5 |
|
WSR36 |
20210422 Sunny |
Moderate |
Mid-Ebb |
Surface |
1.00 |
17:07 |
9.12 |
8.15 |
30.67 |
28.87 |
2.41 5.0 |
|
WSR36 |
20210422 Sunny |
Moderate |
Mid-Ebb |
Middle |
3.35 |
17:07 |
9.21 |
8.22 |
30.84 |
28.69 |
2.29 3.4 |
|
WSR36 |
20210422 Sunny |
Moderate |
Mid-Ebb |
Middle |
3.35 |
17:07 |
8.98 |
8.13 |
30.46 |
28.63 |
2.62 4.4 |
|
WSR36 |
20210422 Sunny |
Moderate |
Mid-Ebb |
Bottom |
5.70 |
17:06 |
8.10 |
8.29 |
30.49 |
28.62 |
1.96 3.3 |
|
WSR36 |
20210422 Sunny |
Moderate |
Mid-Ebb |
Bottom |
5.70 |
17:06 |
8.54 |
8.21 |
30.23 |
28.76 |
2.29 2.9 |
|
WSR36 |
20210424 Cloudy |
Moderate |
Mid-Ebb |
Surface |
1.00 |
9:39 |
9.04 |
8.17 |
30.85 |
23.65 |
2.61 2.9 |
|
WSR36 |
20210424 Cloudy |
Moderate |
Mid-Ebb |
Surface |
1.00 |
9:39 |
8.62 |
8.13 |
31.22 |
23.56 |
2.33 3.6 |
|
WSR36 |
20210424 Cloudy |
Moderate |
Mid-Ebb |
Middle |
3.80 |
9:39 |
8.91 |
8.26 |
30.95 |
23.72 |
2.10 2.5 |
|
WSR36 |
20210424 Cloudy |
Moderate |
Mid-Ebb |
Middle |
3.80 |
9:39 |
9.49 |
8.15 |
31.18 |
23.55 |
1.91 3.7 |
|
WSR36 |
20210424 Cloudy |
Moderate |
Mid-Ebb |
Bottom |
6.60 |
9:38 |
8.76 |
8.12 |
31.12 |
23.56 |
2.15 4.1 |
|
WSR36 |
20210424 Cloudy |
Moderate |
Mid-Ebb |
Bottom |
6.60 |
9:38 |
9.47 |
8.11 |
31.26 |
23.53 |
2.26 3.0 |
|
WSR36 |
20210427 Cloudy |
Moderate |
Mid-Ebb |
Surface |
1.00 |
11:32 |
10.19 |
8.31 |
31.38 |
23.56 |
2.45 3.9 |
|
WSR36 |
20210427 Cloudy |
Moderate |
Mid-Ebb |
Surface |
1.00 |
11:32 |
8.66 |
8.30 |
30.64 |
23.72 |
2.29 3.7 |
|
WSR36 |
20210427 Cloudy |
Moderate |
Mid-Ebb |
Middle |
3.75 |
11:32 |
9.11 |
8.27 |
31.50 |
23.50 |
2.46 4.9 |
|
WSR36 |
20210427 Cloudy |
Moderate |
Mid-Ebb |
Middle |
3.75 |
11:32 |
10.16 |
8.32 |
31.36 |
23.52 |
2.38 3.9 |
|
WSR36 |
20210427 Cloudy |
Moderate |
Mid-Ebb |
Bottom |
6.50 |
11:31 |
8.65 |
8.50 |
31.56 |
23.73 |
1.71 3.1 |
|
WSR36 |
20210427 Cloudy |
Moderate |
Mid-Ebb |
Bottom |
6.50 |
11:31 |
8.60 |
8.44 |
30.46 |
23.63 |
1.94 3.8 |
|
WSR36 |
20210429 Sunny |
Moderate |
Mid-Ebb |
Surface |
1.00 |
12:54 |
8.69 |
8.33 |
30.44 |
26.50 |
2.53 3.2 |
|
WSR36 |
20210429 Sunny |
Moderate |
Mid-Ebb |
Surface |
1.00 |
12:54 |
9.15 |
8.24 |
30.13 |
26.49 |
2.76 2.9 |
|
WSR36 |
20210429 Sunny |
Moderate |
Mid-Ebb |
Middle |
3.30 |
12:54 |
9.09 |
8.16 |
30.76 |
26.61 |
2.51 3.1 |
|
WSR36 |
20210429 Sunny |
Moderate |
Mid-Ebb |
Middle |
3.30 |
12:54 |
8.79 |
8.18 |
30.43 |
26.48 |
2.52 3.3 |
|
WSR36 |
20210429 Sunny |
Moderate |
Mid-Ebb |
Bottom |
5.60 |
12:53 |
8.60 |
8.36 |
30.79 |
26.46 |
2.20 3.5 |
|
WSR36 |
20210429 Sunny |
Moderate |
Mid-Ebb |
Bottom |
5.60 |
12:53 |
8.99 |
8.14 |
30.12 |
26.55 |
2.15 3.0 |
|
Location |
Date (YYYYMMDD) |
Weather |
Sea Condition |
Tidal |
Water Level |
Depth (m) |
Time (hh:mm) |
DO (mg/L) |
pH |
Sal (ppt) |
Temp (¢XC) |
Turbidty (NTU) note 1 |
SS
(mg/L) (Note 2) |
|
WSR37 |
20210401 Sunny |
Moderate |
Mid-Ebb |
Surface |
1.00 |
14:02 |
8.42 |
8.23 |
30.85 |
27.87 |
2.13 2.5 |
|
WSR37 |
20210401 Sunny |
Moderate |
Mid-Ebb |
Surface |
1.00 |
14:02 |
9.35 |
8.12 |
31.78 |
27.91 |
2.49 2.5 |
|
WSR37 |
20210401 Sunny |
Moderate |
Mid-Ebb |
Middle |
4.05 |
14:01 |
8.93 |
8.24 |
30.79 |
27.88 |
2.05 2.5 |
|
WSR37 |
20210401 Sunny |
Moderate |
Mid-Ebb |
Middle |
4.05 |
14:01 |
8.21 |
8.35 |
31.42 |
27.61 |
2.24 2.5 |
|
WSR37 |
20210401 Sunny |
Moderate |
Mid-Ebb |
Bottom |
7.10 |
14:00 |
8.03 |
8.30 |
31.62 |
27.57 |
1.89 2.5 |
|
WSR37 |
20210401 Sunny |
Moderate |
Mid-Ebb |
Bottom |
7.10 |
14:00 |
8.70 |
8.31 |
31.60 |
27.73 |
1.79 2.5 |
|
WSR37 |
20210403 Sunny |
Moderate |
Mid-Ebb |
Surface |
1.00 |
15:41 |
8.41 |
8.13 |
29.22 |
27.42 |
2.94 2.6 |
|
WSR37 |
20210403 Sunny |
Moderate |
Mid-Ebb |
Surface |
1.00 |
15:41 |
8.51 |
8.10 |
29.23 |
27.43 |
3.19 4.7 |
|
WSR37 |
20210403 Sunny |
Moderate |
Mid-Ebb |
Middle |
4.35 |
15:40 |
8.44 |
8.29 |
29.01 |
27.59 |
3.17 5.9 |
|
WSR37 |
20210403 Sunny |
Moderate |
Mid-Ebb |
Middle |
4.35 |
15:40 |
8.45 |
8.05 |
29.17 |
27.29 |
2.80 4.7 |
|
WSR37 |
20210403 Sunny |
Moderate |
Mid-Ebb |
Bottom |
7.70 |
15:39 |
8.50 |
8.02 |
29.21 |
27.41 |
2.90 4.5 |
|
WSR37 |
20210403 Sunny |
Moderate |
Mid-Ebb |
Bottom |
7.70 |
15:39 |
8.17 |
8.14 |
28.81 |
27.48 |
2.65 4.1 |
|
WSR37 |
20210406 Cloudy |
Moderate |
Mid-Ebb |
Surface |
1.00 |
16:11 |
8.80 |
8.28 |
29.61 |
23.34 |
2.96 3.6 |
|
WSR37 |
20210406 Cloudy |
Moderate |
Mid-Ebb |
Surface |
1.00 |
16:11 |
8.74 |
8.31 |
29.72 |
23.43 |
2.56 4.2 |
|
WSR37 |
20210406 Cloudy |
Moderate |
Mid-Ebb |
Middle |
4.10 |
16:10 |
8.77 |
8.36 |
29.92 |
23.28 |
2.59 4.0 |
|
WSR37 |
20210406 Cloudy |
Moderate |
Mid-Ebb |
Middle |
4.10 |
16:10 |
8.32 |
8.26 |
29.73 |
23.25 |
3.02 4.7 |
|
WSR37 |
20210406 Cloudy |
Moderate |
Mid-Ebb |
Bottom |
7.20 |
16:09 |
8.57 |
8.21 |
29.83 |
23.33 |
2.60 2.8 |
|
WSR37 |
20210406 Cloudy |
Moderate |
Mid-Ebb |
Bottom |
7.20 |
16:09 |
8.53 |
8.36 |
29.85 |
23.29 |
2.48 2.9 |
|
WSR37 |
20210408 Cloudy |
Moderate |
Mid-Ebb |
Surface |
1.00 |
9:30 |
8.73 |
8.22 |
30.16 |
23.59 |
3.23 2.5 |
|
WSR37 |
20210408 Cloudy |
Moderate |
Mid-Ebb |
Surface |
1.00 |
9:30 |
8.69 |
8.49 |
30.48 |
23.38 |
3.02 2.5 |
|
WSR37 |
20210408 Cloudy |
Moderate |
Mid-Ebb |
Middle |
4.45 |
9:29 |
9.30 |
8.24 |
29.94 |
23.38 |
2.71 2.5 |
|
WSR37 |
20210408 Cloudy |
Moderate |
Mid-Ebb |
Middle |
4.45 |
9:29 |
9.14 |
8.46 |
30.12 |
23.52 |
2.52 3.4 |
|
WSR37 |
20210408 Cloudy |
Moderate |
Mid-Ebb |
Bottom |
7.90 |
9:28 |
9.39 |
8.48 |
30.62 |
23.48 |
2.65 2.6 |
|
WSR37 |
20210408 Cloudy |
Moderate |
Mid-Ebb |
Bottom |
7.90 |
9:28 |
9.38 |
8.38 |
30.26 |
23.39 |
2.28 2.5 |
|
WSR37 |
20210410 Cloudy |
Moderate |
Mid-Ebb |
Surface |
1.00 |
10:22 |
8.75 |
8.31 |
31.73 |
23.83 |
2.95 2.5 |
|
WSR37 |
20210410 Cloudy |
Moderate |
Mid-Ebb |
Surface |
1.00 |
10:22 |
8.79 |
8.41 |
31.82 |
23.78 |
3.01 2.6 |
|
WSR37 |
20210410 Cloudy |
Moderate |
Mid-Ebb |
Middle |
4.10 |
10:21 |
8.92 |
8.38 |
31.50 |
23.80 |
2.97 2.5 |
|
Location |
Date (YYYYMMDD) |
Weather |
Sea Condition |
Tidal |
Water Level |
Depth (m) |
Time (hh:mm) |
DO (mg/L) |
pH |
Sal (ppt) |
Temp (¢XC) |
Turbidty (NTU) note 1 |
SS
(mg/L) (Note 2) |
|
WSR37 |
20210410 Cloudy |
Moderate |
Mid-Ebb |
Middle |
4.10 |
10:21 |
8.77 |
8.46 |
31.89 |
23.73 |
2.86 2.5 |
|
WSR37 |
20210410 Cloudy |
Moderate |
Mid-Ebb |
Bottom |
7.20 |
10:20 |
8.65 |
8.33 |
31.77 |
23.61 |
2.70 2.5 |
|
WSR37 |
20210410 Cloudy |
Moderate |
Mid-Ebb |
Bottom |
7.20 |
10:20 |
8.60 |
8.26 |
31.57 |
23.71 |
2.62 2.5 |
|
WSR37 |
20210413 Sunny |
Moderate |
Mid-Ebb |
Surface |
1.00 |
12:17 |
8.76 |
8.29 |
30.69 |
28.51 |
2.45 3.0 |
|
WSR37 |
20210413 Sunny |
Moderate |
Mid-Ebb |
Surface |
1.00 |
12:17 |
9.13 |
8.44 |
31.43 |
28.73 |
2.80 3.2 |
|
WSR37 |
20210413 Sunny |
Moderate |
Mid-Ebb |
Middle |
4.10 |
12:16 |
9.57 |
8.55 |
30.38 |
28.75 |
1.64 3.0 |
|
WSR37 |
20210413 Sunny |
Moderate |
Mid-Ebb |
Middle |
4.10 |
12:16 |
9.99 |
8.37 |
30.64 |
28.64 |
1.88 3.1 |
|
WSR37 |
20210413 Sunny |
Moderate |
Mid-Ebb |
Bottom |
7.20 |
12:15 |
9.99 |
8.51 |
30.80 |
28.50 |
2.34 2.5 |
|
WSR37 |
20210413 Sunny |
Moderate |
Mid-Ebb |
Bottom |
7.20 |
12:15 |
9.19 |
8.41 |
30.98 |
28.73 |
2.16 3.3 |
|
WSR37 |
20210415 Cloudy |
Moderate |
Mid-Ebb |
Surface |
1.00 |
13:06 |
8.47 |
8.38 |
31.73 |
23.22 |
2.14 2.5 |
|
WSR37 |
20210415 Cloudy |
Moderate |
Mid-Ebb |
Surface |
1.00 |
13:06 |
9.27 |
8.42 |
31.14 |
23.09 |
2.56 3.9 |
|
WSR37 |
20210415 Cloudy |
Moderate |
Mid-Ebb |
Middle |
4.10 |
13:05 |
8.44 |
8.24 |
31.80 |
23.19 |
2.35 3.2 |
|
WSR37 |
20210415 Cloudy |
Moderate |
Mid-Ebb |
Middle |
4.10 |
13:05 |
8.32 |
8.21 |
31.94 |
23.14 |
2.24 4.2 |
|
WSR37 |
20210415 Cloudy |
Moderate |
Mid-Ebb |
Bottom |
7.20 |
13:04 |
8.77 |
8.30 |
31.24 |
23.16 |
1.55 4.4 |
|
WSR37 |
20210415 Cloudy |
Moderate |
Mid-Ebb |
Bottom |
7.20 |
13:04 |
8.76 |
8.23 |
32.20 |
23.17 |
1.65 3.2 |
|
WSR37 |
20210417 Cloudy |
Moderate |
Mid-Ebb |
Surface |
1.00 |
13:35 |
9.31 |
8.49 |
31.90 |
23.16 |
2.76 2.5 |
|
WSR37 |
20210417 Cloudy |
Moderate |
Mid-Ebb |
Surface |
1.00 |
13:35 |
8.06 |
8.67 |
31.73 |
23.21 |
2.82 2.5 |
|
WSR37 |
20210417 Cloudy |
Moderate |
Mid-Ebb |
Middle |
4.15 |
13:34 |
8.99 |
8.46 |
31.62 |
23.28 |
2.21 2.5 |
|
WSR37 |
20210417 Cloudy |
Moderate |
Mid-Ebb |
Middle |
4.15 |
13:34 |
8.34 |
8.51 |
31.68 |
23.13 |
2.21 2.5 |
|
WSR37 |
20210417 Cloudy |
Moderate |
Mid-Ebb |
Bottom |
7.30 |
13:33 |
8.79 |
8.63 |
31.36 |
23.30 |
2.09 4.7 |
|
WSR37 |
20210417 Cloudy |
Moderate |
Mid-Ebb |
Bottom |
7.30 |
13:33 |
8.83 |
8.67 |
32.23 |
23.19 |
2.33 2.5 |
|
WSR37 |
20210420 Cloudy |
Moderate |
Mid-Ebb |
Surface |
1.00 |
16:19 |
7.50 |
8.29 |
27.53 |
23.89 |
2.99 3.3 |
|
WSR37 |
20210420 Cloudy |
Moderate |
Mid-Ebb |
Surface |
1.00 |
16:19 |
8.23 |
8.32 |
27.01 |
24.10 |
3.03 3.7 |
|
WSR37 |
20210420 Cloudy |
Moderate |
Mid-Ebb |
Middle |
4.40 |
16:18 |
7.43 |
8.47 |
26.89 |
24.17 |
2.86 4.0 |
|
WSR37 |
20210420 Cloudy |
Moderate |
Mid-Ebb |
Middle |
4.40 |
16:18 |
7.47 |
8.38 |
26.86 |
24.17 |
2.56 3.5 |
|
WSR37 |
20210420 Cloudy |
Moderate |
Mid-Ebb |
Bottom |
7.80 |
16:17 |
7.67 |
8.35 |
26.92 |
24.05 |
2.52 4.4 |
|
WSR37 |
20210420 Cloudy |
Moderate |
Mid-Ebb |
Bottom |
7.80 |
16:17 |
7.98 |
8.32 |
27.45 |
24.18 |
2.87 4.5 |
|
Location |
Date (YYYYMMDD) |
Weather |
Sea Condition |
Tidal |
Water Level |
Depth (m) |
Time (hh:mm) |
DO (mg/L) |
pH |
Sal (ppt) |
Temp (¢XC) |
Turbidty (NTU) note 1 |
SS
(mg/L) (Note 2) |
|
WSR37 |
20210422 Sunny |
Moderate |
Mid-Ebb |
Surface |
1.00 |
16:51 |
8.89 |
8.11 |
31.02 |
29.00 |
2.80 4.1 |
|
WSR37 |
20210422 Sunny |
Moderate |
Mid-Ebb |
Surface |
1.00 |
16:51 |
9.15 |
8.30 |
30.56 |
28.88 |
2.86 3.1 |
|
WSR37 |
20210422 Sunny |
Moderate |
Mid-Ebb |
Middle |
4.45 |
16:50 |
8.79 |
8.23 |
31.03 |
28.78 |
2.49 3.1 |
|
WSR37 |
20210422 Sunny |
Moderate |
Mid-Ebb |
Middle |
4.45 |
16:50 |
8.34 |
8.24 |
30.23 |
28.95 |
2.52 4.0 |
|
WSR37 |
20210422 Sunny |
Moderate |
Mid-Ebb |
Bottom |
7.90 |
16:49 |
8.76 |
8.26 |
30.56 |
28.73 |
2.03 3.1 |
|
WSR37 |
20210422 Sunny |
Moderate |
Mid-Ebb |
Bottom |
7.90 |
16:49 |
8.74 |
8.14 |
30.94 |
28.91 |
2.16 3.2 |
|
WSR37 |
20210424 Cloudy |
Moderate |
Mid-Ebb |
Surface |
1.00 |
9:23 |
9.33 |
8.12 |
31.01 |
23.53 |
2.06 4.3 |
|
WSR37 |
20210424 Cloudy |
Moderate |
Mid-Ebb |
Surface |
1.00 |
9:23 |
9.24 |
8.22 |
31.11 |
23.54 |
1.81 2.8 |
|
WSR37 |
20210424 Cloudy |
Moderate |
Mid-Ebb |
Middle |
3.85 |
9:22 |
9.10 |
8.16 |
31.03 |
23.60 |
2.18 3.4 |
|
WSR37 |
20210424 Cloudy |
Moderate |
Mid-Ebb |
Middle |
3.85 |
9:22 |
8.98 |
8.32 |
31.26 |
23.66 |
1.96 2.6 |
|
WSR37 |
20210424 Cloudy |
Moderate |
Mid-Ebb |
Bottom |
6.70 |
9:21 |
8.74 |
8.17 |
30.91 |
23.57 |
2.11 2.5 |
|
WSR37 |
20210424 Cloudy |
Moderate |
Mid-Ebb |
Bottom |
6.70 |
9:21 |
9.32 |
8.16 |
30.75 |
23.54 |
2.26 2.9 |
|
WSR37 |
20210427 Cloudy |
Moderate |
Mid-Ebb |
Surface |
1.00 |
11:16 |
9.92 |
8.40 |
30.73 |
23.42 |
2.27 2.7 |
|
WSR37 |
20210427 Cloudy |
Moderate |
Mid-Ebb |
Surface |
1.00 |
11:16 |
9.19 |
8.33 |
31.61 |
23.57 |
2.02 4.2 |
|
WSR37 |
20210427 Cloudy |
Moderate |
Mid-Ebb |
Middle |
3.80 |
11:15 |
8.58 |
8.44 |
31.12 |
23.68 |
2.37 3.1 |
|
WSR37 |
20210427 Cloudy |
Moderate |
Mid-Ebb |
Middle |
3.80 |
11:15 |
8.82 |
8.24 |
31.66 |
23.35 |
2.31 3.3 |
|
WSR37 |
20210427 Cloudy |
Moderate |
Mid-Ebb |
Bottom |
6.60 |
11:14 |
9.43 |
8.46 |
31.68 |
23.53 |
2.25 2.7 |
|
WSR37 |
20210427 Cloudy |
Moderate |
Mid-Ebb |
Bottom |
6.60 |
11:14 |
9.27 |
8.45 |
31.31 |
23.49 |
2.35 3.1 |
|
WSR37 |
20210429 Sunny |
Moderate |
Mid-Ebb |
Surface |
1.00 |
12:40 |
8.79 |
8.30 |
30.35 |
26.35 |
2.48 4.0 |
|
WSR37 |
20210429 Sunny |
Moderate |
Mid-Ebb |
Surface |
1.00 |
12:40 |
9.13 |
8.31 |
30.79 |
26.38 |
2.32 3.7 |
|
WSR37 |
20210429 Sunny |
Moderate |
Mid-Ebb |
Middle |
3.85 |
12:39 |
9.12 |
8.17 |
30.08 |
26.42 |
2.14 4.0 |
|
WSR37 |
20210429 Sunny |
Moderate |
Mid-Ebb |
Middle |
3.85 |
12:39 |
8.71 |
8.39 |
30.62 |
26.49 |
1.85 3.0 |
|
WSR37 |
20210429 Sunny |
Moderate |
Mid-Ebb |
Bottom |
6.70 |
12:38 |
8.60 |
8.21 |
30.21 |
26.50 |
2.28 3.2 |
|
WSR37 Remark: |
20210429 Sunny |
Moderate |
Mid-Ebb |
Bottom |
6.70 |
12:38 |
9.20 |
8.14 |
30.11 |
26.42 |
2.09 3.8 |
Note 1: Measurements of turbidity would be rounding to 0.1 NTU for proven accuracy as per the equipment specs during utilization of data.
|
Location |
Date (YYYYMMDD) |
Weather |
Sea Condition |
Tidal |
Water Level |
Depth (m) |
Time (hh:mm) |
DO (mg/L) |
pH |
Sal (ppt) |
Temp (¢XC) |
Turbidty (NTU) note 1 |
SS
(mg/L) (Note 2) |
Note 2: Measurement data of Suspending Solids would be rounding to 2.5mg/L if the value was less than 2.5mg/L to facilitate data analysing
|
Location |
Date (YYYYMMDD) |
Weather |
Sea Condition |
Tidal |
Water Level |
Depth (m) |
Time (hh:mm) |
DO (mg/L) |
pH |
Sal (ppt) |
Temp (¢XC) |
Turbidty (NTU) note 1 |
SS
(mg/L) (Note 2) |
|
CE |
20210501 Cloudy |
Moderate |
Mid-Flood |
Surface |
1.00 |
10:47 |
10.02 |
8.45 |
29.81 |
26.91 |
2.91 |
2.90 |
|
CE |
20210501 Cloudy |
Moderate |
Mid-Flood |
Surface |
1.00 |
10:47 |
10.08 |
8.33 |
29.52 |
26.86 |
3.29 |
2.50 |
|
CE |
20210501 Cloudy |
Moderate |
Mid-Flood |
Middle |
11.70 |
10:46 |
10.00 |
8.56 |
29.81 |
26.84 |
3.67 |
2.50 |
|
CE |
20210501 Cloudy |
Moderate |
Mid-Flood |
Middle |
11.70 |
10:46 |
10.35 |
8.56 |
29.69 |
26.97 |
3.13 |
2.50 |
|
CE |
20210501 Cloudy |
Moderate |
Mid-Flood |
Bottom |
22.40 |
10:45 |
9.94 |
8.33 |
29.36 |
26.87 |
3.19 |
2.50 |
|
CE |
20210501 Cloudy |
Moderate |
Mid-Flood |
Bottom |
22.40 |
10:45 |
10.39 |
8.55 |
29.62 |
27.12 |
3.14 |
2.50 |
|
CE |
20210504 Cloudy |
Moderate |
Mid-Flood |
Surface |
1.00 |
10:48 |
9.26 |
8.50 |
29.99 |
27.82 |
3.19 |
2.50 |
|
CE |
20210504 Cloudy |
Moderate |
Mid-Flood |
Surface |
1.00 |
10:48 |
9.62 |
8.24 |
30.06 |
27.77 |
3.00 |
2.50 |
|
CE |
20210504 Cloudy |
Moderate |
Mid-Flood |
Middle |
10.60 |
10:47 |
9.94 |
8.27 |
30.13 |
27.84 |
3.42 |
2.50 |
|
CE |
20210504 Cloudy |
Moderate |
Mid-Flood |
Middle |
10.60 |
10:47 |
9.08 |
8.52 |
29.77 |
27.58 |
3.31 |
2.50 |
|
CE |
20210504 Cloudy |
Moderate |
Mid-Flood |
Bottom |
20.20 |
10:46 |
9.18 |
8.45 |
29.67 |
27.61 |
3.18 |
3.10 |
|
CE |
20210504 Cloudy |
Moderate |
Mid-Flood |
Bottom |
20.20 |
10:46 |
9.20 |
8.38 |
30.00 |
27.60 |
3.39 |
2.90 |
|
CE |
20210506 Cloudy |
Moderate |
Mid-Flood |
Surface |
1.00 |
15:21 |
9.32 |
8.64 |
31.15 |
27.13 |
4.14 |
3.00 |
|
CE |
20210506 Cloudy |
Moderate |
Mid-Flood |
Surface |
1.00 |
15:21 |
8.50 |
8.47 |
31.14 |
27.08 |
3.50 |
2.50 |
|
CE |
20210506 Cloudy |
Moderate |
Mid-Flood |
Middle |
10.00 |
15:20 |
10.08 |
8.61 |
30.87 |
27.32 |
3.73 |
2.50 |
|
CE |
20210506 Cloudy |
Moderate |
Mid-Flood |
Middle |
10.00 |
15:20 |
9.74 |
8.58 |
30.64 |
27.30 |
3.22 |
2.50 |
|
CE |
20210506 Cloudy |
Moderate |
Mid-Flood |
Bottom |
19.00 |
15:19 |
8.71 |
8.57 |
31.13 |
27.08 |
3.48 |
2.50 |
|
CE |
20210506 Cloudy |
Moderate |
Mid-Flood |
Bottom |
19.00 |
15:19 |
9.98 |
8.64 |
31.05 |
27.09 |
3.10 |
3.10 |
|
CE |
20210508 Sunny |
Moderate |
Mid-Flood |
Surface |
1.00 |
17:33 |
10.48 |
8.56 |
28.01 |
26.92 |
4.10 |
2.50 |
|
CE |
20210508 Sunny |
Moderate |
Mid-Flood |
Surface |
1.00 |
17:33 |
10.75 |
8.42 |
27.80 |
26.84 |
4.03 |
2.50 |
|
CE |
20210508 Sunny |
Moderate |
Mid-Flood |
Middle |
12.30 |
17:32 |
9.60 |
8.43 |
27.49 |
27.12 |
3.42 |
2.50 |
|
CE |
20210508 Sunny |
Moderate |
Mid-Flood |
Middle |
12.30 |
17:32 |
9.74 |
8.50 |
28.10 |
27.03 |
3.90 |
5.10 |
|
CE |
20210508 Sunny |
Moderate |
Mid-Flood |
Bottom |
23.60 |
17:31 |
9.14 |
8.55 |
27.87 |
28.05 |
3.16 |
2.80 |
|
CE |
20210508 Sunny |
Moderate |
Mid-Flood |
Bottom |
23.60 |
17:31 |
10.67 |
8.63 |
27.66 |
27.92 |
3.25 |
2.50 |
|
CE |
20210511 Sunny |
Moderate |
Mid-Flood |
Surface |
1.00 |
18:21 |
9.83 |
8.58 |
29.64 |
28.85 |
4.51 |
2.50 |
|
CE |
20210511 Sunny |
Moderate |
Mid-Flood |
Surface |
1.00 |
18:21 |
9.80 |
8.58 |
29.58 |
28.81 |
4.72 |
2.50 |
|
Location |
Date (YYYYMMDD) |
Weather |
Sea Condition |
Tidal |
Water Level |
Depth (m) |
Time (hh:mm) |
DO (mg/L) |
pH |
Sal (ppt) |
Temp (¢XC) |
Turbidty (NTU) note 1 |
SS
(mg/L) (Note 2) |
|
CE |
20210511 Sunny |
Moderate |
Mid-Flood |
Middle |
10.65 |
18:20 |
9.47 |
8.56 |
29.70 |
28.76 |
5.00 |
2.50 |
|
CE |
20210511 Sunny |
Moderate |
Mid-Flood |
Middle |
10.65 |
18:20 |
9.34 |
8.60 |
29.70 |
28.86 |
4.45 |
2.50 |
|
CE |
20210511 Sunny |
Moderate |
Mid-Flood |
Bottom |
20.30 |
18:19 |
9.20 |
8.36 |
29.95 |
28.92 |
4.68 |
2.50 |
|
CE |
20210511 Sunny |
Moderate |
Mid-Flood |
Bottom |
20.30 |
18:19 |
9.10 |
8.36 |
29.36 |
28.69 |
4.04 |
2.50 |
|
CE |
20210513 Sunny |
Moderate |
Mid-Flood |
Surface |
1.00 |
18:27 |
8.92 |
8.61 |
31.15 |
29.55 |
5.16 |
2.80 |
|
CE |
20210513 Sunny |
Moderate |
Mid-Flood |
Surface |
1.00 |
18:27 |
9.91 |
8.71 |
30.64 |
29.42 |
4.78 |
3.10 |
|
CE |
20210513 Sunny |
Moderate |
Mid-Flood |
Middle |
10.85 |
18:26 |
10.17 |
8.55 |
30.90 |
29.52 |
4.21 |
2.90 |
|
CE |
20210513 Sunny |
Moderate |
Mid-Flood |
Middle |
10.85 |
18:26 |
9.97 |
8.68 |
30.49 |
29.43 |
4.24 |
2.50 |
|
CE |
20210513 Sunny |
Moderate |
Mid-Flood |
Bottom |
20.70 |
18:25 |
9.51 |
8.64 |
31.19 |
29.42 |
3.93 |
2.50 |
|
CE |
20210513 Sunny |
Moderate |
Mid-Flood |
Bottom |
20.70 |
18:25 |
9.34 |
8.62 |
31.00 |
29.41 |
4.14 |
3.10 |
|
CE |
20210515 Sunny |
Moderate |
Mid-Flood |
Surface |
1.00 |
11:10 |
9.40 |
8.49 |
30.78 |
29.65 |
4.04 |
2.50 |
|
CE |
20210515 Sunny |
Moderate |
Mid-Flood |
Surface |
1.00 |
11:10 |
9.49 |
8.44 |
30.48 |
29.66 |
4.44 |
2.50 |
|
CE |
20210515 Sunny |
Moderate |
Mid-Flood |
Middle |
10.55 |
11:09 |
10.20 |
8.38 |
30.58 |
29.79 |
4.55 |
2.50 |
|
CE |
20210515 Sunny |
Moderate |
Mid-Flood |
Middle |
10.55 |
11:09 |
10.14 |
8.46 |
30.36 |
29.78 |
4.57 |
2.50 |
|
CE |
20210515 Sunny |
Moderate |
Mid-Flood |
Bottom |
20.10 |
11:08 |
9.91 |
8.33 |
30.30 |
29.74 |
4.32 |
2.50 |
|
CE |
20210515 Sunny |
Moderate |
Mid-Flood |
Bottom |
20.10 |
11:08 |
10.11 |
8.56 |
30.04 |
29.76 |
4.23 |
2.50 |
|
CE |
20210518 Sunny |
Moderate |
Mid-Flood |
Surface |
1.00 |
10:57 |
8.80 |
8.56 |
30.92 |
29.83 |
5.55 |
3.40 |
|
CE |
20210518 Sunny |
Moderate |
Mid-Flood |
Surface |
1.00 |
10:57 |
9.80 |
8.54 |
31.03 |
29.82 |
5.16 |
2.50 |
|
CE |
20210518 Sunny |
Moderate |
Mid-Flood |
Middle |
12.25 |
10:56 |
8.96 |
8.72 |
30.84 |
30.01 |
4.90 |
2.50 |
|
CE |
20210518 Sunny |
Moderate |
Mid-Flood |
Middle |
12.25 |
10:56 |
9.69 |
8.56 |
30.74 |
29.93 |
5.10 |
2.50 |
|
CE |
20210518 Sunny |
Moderate |
Mid-Flood |
Bottom |
23.50 |
10:55 |
8.78 |
8.67 |
31.04 |
29.95 |
5.18 |
2.90 |
|
CE |
20210518 Sunny |
Moderate |
Mid-Flood |
Bottom |
23.50 |
10:55 |
9.11 |
8.69 |
31.09 |
29.80 |
4.42 |
3.80 |
|
CE |
20210520 Cloudy |
Moderate |
Mid-Flood |
Surface |
1.00 |
10:53 |
8.92 |
8.55 |
30.63 |
30.07 |
4.37 |
3.10 |
|
CE |
20210520 Cloudy |
Moderate |
Mid-Flood |
Surface |
1.00 |
10:53 |
9.26 |
8.38 |
30.62 |
30.07 |
4.31 |
3.00 |
|
CE |
20210520 Cloudy |
Moderate |
Mid-Flood |
Middle |
12.35 |
10:52 |
9.26 |
8.40 |
29.81 |
29.99 |
4.69 |
2.50 |
|
CE |
20210520 Cloudy |
Moderate |
Mid-Flood |
Middle |
12.35 |
10:52 |
9.11 |
8.38 |
30.07 |
30.07 |
4.10 |
3.80 |
|
CE |
20210520 Cloudy |
Moderate |
Mid-Flood |
Bottom |
23.70 |
10:51 |
9.42 |
8.56 |
30.28 |
30.05 |
4.43 |
3.60 |
|
Location |
Date (YYYYMMDD) |
Weather |
Sea Condition |
Tidal |
Water Level |
Depth (m) |
Time (hh:mm) |
DO (mg/L) |
pH |
Sal (ppt) |
Temp (¢XC) |
Turbidty (NTU) note 1 |
SS
(mg/L) (Note 2) |
|
CE |
20210520 Cloudy |
Moderate |
Mid-Flood |
Bottom |
23.70 |
10:51 |
9.81 |
8.41 |
30.08 |
30.02 |
4.17 |
3.80 |
|
CE |
20210522 Sunny |
Moderate |
Mid-Flood |
Surface |
1.00 |
16:18 |
8.59 |
8.42 |
30.46 |
30.04 |
4.01 |
2.90 |
|
CE |
20210522 Sunny |
Moderate |
Mid-Flood |
Surface |
1.00 |
16:18 |
9.42 |
8.44 |
30.14 |
29.97 |
4.49 |
2.90 |
|
CE |
20210522 Sunny |
Moderate |
Mid-Flood |
Middle |
12.30 |
16:17 |
9.73 |
8.37 |
30.85 |
29.89 |
3.58 |
2.50 |
|
CE |
20210522 Sunny |
Moderate |
Mid-Flood |
Middle |
12.30 |
16:17 |
9.23 |
8.40 |
30.18 |
30.02 |
3.88 |
3.80 |
|
CE |
20210522 Sunny |
Moderate |
Mid-Flood |
Bottom |
23.60 |
16:16 |
7.97 |
8.41 |
30.55 |
30.07 |
3.70 |
4.00 |
|
CE |
20210522 Sunny |
Moderate |
Mid-Flood |
Bottom |
23.60 |
16:16 |
9.52 |
8.42 |
30.25 |
30.08 |
3.83 |
3.10 |
|
CE |
20210525 Sunny |
Moderate |
Mid-Flood |
Surface |
1.00 |
18:23 |
8.47 |
8.27 |
30.16 |
28.84 |
3.66 |
2.90 |
|
CE |
20210525 Sunny |
Moderate |
Mid-Flood |
Surface |
1.00 |
18:23 |
10.34 |
8.32 |
30.08 |
28.84 |
3.23 |
3.10 |
|
CE |
20210525 Sunny |
Moderate |
Mid-Flood |
Middle |
10.65 |
18:22 |
10.15 |
8.28 |
30.27 |
28.91 |
3.16 |
2.50 |
|
CE |
20210525 Sunny |
Moderate |
Mid-Flood |
Middle |
10.65 |
18:22 |
8.71 |
8.40 |
30.36 |
28.80 |
3.33 |
3.60 |
|
CE |
20210525 Sunny |
Moderate |
Mid-Flood |
Bottom |
20.30 |
18:21 |
8.59 |
8.27 |
30.33 |
28.73 |
3.47 |
2.50 |
|
CE |
20210525 Sunny |
Moderate |
Mid-Flood |
Bottom |
20.30 |
18:21 |
9.94 |
8.40 |
30.73 |
28.93 |
3.11 |
3.80 |
|
CE |
20210527 Sunny |
Moderate |
Mid-Flood |
Surface |
1.00 |
18:21 |
9.67 |
8.52 |
30.19 |
29.82 |
3.30 |
5.00 |
|
CE |
20210527 Sunny |
Moderate |
Mid-Flood |
Surface |
1.00 |
18:21 |
9.76 |
8.30 |
30.11 |
29.78 |
3.79 |
2.50 |
|
CE |
20210527 Sunny |
Moderate |
Mid-Flood |
Middle |
11.40 |
18:20 |
9.29 |
8.54 |
30.09 |
29.74 |
3.39 |
3.30 |
|
CE |
20210527 Sunny |
Moderate |
Mid-Flood |
Middle |
11.40 |
18:20 |
8.92 |
8.30 |
30.05 |
29.86 |
3.18 |
12.50 |
|
CE |
20210527 Sunny |
Moderate |
Mid-Flood |
Bottom |
21.80 |
18:19 |
9.61 |
8.48 |
30.17 |
29.83 |
3.51 |
3.50 |
|
CE |
20210527 Sunny |
Moderate |
Mid-Flood |
Bottom |
21.80 |
18:19 |
9.85 |
8.45 |
30.03 |
29.74 |
3.48 |
15.50 |
|
CE |
20210529 Sunny |
Moderate |
Mid-Flood |
Surface |
1.00 |
11:00 |
9.65 |
8.49 |
30.12 |
30.17 |
3.99 |
3.80 |
|
CE |
20210529 Sunny |
Moderate |
Mid-Flood |
Surface |
1.00 |
11:00 |
8.69 |
8.48 |
30.32 |
29.97 |
3.90 |
3.50 |
|
CE |
20210529 Sunny |
Moderate |
Mid-Flood |
Middle |
11.80 |
10:59 |
9.60 |
8.49 |
30.29 |
29.98 |
3.75 |
4.10 |
|
CE |
20210529 Sunny |
Moderate |
Mid-Flood |
Middle |
11.80 |
10:59 |
9.40 |
8.51 |
30.57 |
30.23 |
3.59 |
2.50 |
|
CE |
20210529 Sunny |
Moderate |
Mid-Flood |
Bottom |
22.60 |
10:58 |
8.92 |
8.47 |
30.09 |
30.11 |
3.21 |
2.50 |
|
CE |
20210529 Sunny |
Moderate |
Mid-Flood |
Bottom |
22.60 |
10:58 |
9.02 |
8.44 |
30.43 |
30.00 |
2.80 |
2.60 |
|
CF |
20210501 Cloudy |
Moderate |
Mid-Flood |
Surface |
1.00 |
8:02 |
10.42 |
8.30 |
29.50 |
26.26 |
2.73 |
2.60 |
|
CF |
20210501 Cloudy |
Moderate |
Mid-Flood |
Surface |
1.00 |
8:02 |
9.90 |
8.33 |
29.62 |
26.46 |
3.13 |
2.50 |
|
Location |
Date (YYYYMMDD) |
Weather |
Sea Condition |
Tidal |
Water Level |
Depth (m) |
Time (hh:mm) |
DO (mg/L) |
pH |
Sal (ppt) |
Temp (¢XC) |
Turbidty (NTU) note 1 |
SS
(mg/L) (Note 2) |
|
CF |
20210501 Cloudy |
Moderate |
Mid-Flood |
Middle |
10.55 |
8:01 |
10.06 |
8.40 |
29.68 |
26.48 |
3.12 |
2.50 |
|
CF |
20210501 Cloudy |
Moderate |
Mid-Flood |
Middle |
10.55 |
8:01 |
9.66 |
8.58 |
29.68 |
26.53 |
2.99 |
2.50 |
|
CF |
20210501 Cloudy |
Moderate |
Mid-Flood |
Bottom |
20.10 |
8:00 |
10.19 |
8.49 |
29.48 |
26.32 |
3.37 |
3.00 |
|
CF |
20210501 Cloudy |
Moderate |
Mid-Flood |
Bottom |
20.10 |
8:00 |
10.53 |
8.33 |
29.39 |
26.33 |
3.41 |
3.90 |
|
CF |
20210504 Cloudy |
Moderate |
Mid-Flood |
Surface |
1.00 |
8:02 |
9.54 |
8.47 |
30.13 |
27.14 |
3.09 |
2.50 |
|
CF |
20210504 Cloudy |
Moderate |
Mid-Flood |
Surface |
1.00 |
8:02 |
9.34 |
8.46 |
29.79 |
27.02 |
2.97 |
2.50 |
|
CF |
20210504 Cloudy |
Moderate |
Mid-Flood |
Middle |
9.90 |
8:01 |
9.67 |
8.23 |
30.07 |
27.18 |
3.15 |
2.50 |
|
CF |
20210504 Cloudy |
Moderate |
Mid-Flood |
Middle |
9.90 |
8:01 |
9.90 |
8.32 |
29.89 |
26.90 |
3.11 |
3.40 |
|
CF |
20210504 Cloudy |
Moderate |
Mid-Flood |
Bottom |
18.80 |
8:00 |
9.76 |
8.28 |
29.63 |
27.09 |
3.11 |
2.50 |
|
CF |
20210504 Cloudy |
Moderate |
Mid-Flood |
Bottom |
18.80 |
8:00 |
9.25 |
8.29 |
29.75 |
27.03 |
3.05 |
2.50 |
|
CF |
20210506 Cloudy |
Moderate |
Mid-Flood |
Surface |
1.00 |
12:33 |
9.00 |
8.53 |
30.84 |
27.19 |
3.86 |
3.00 |
|
CF |
20210506 Cloudy |
Moderate |
Mid-Flood |
Surface |
1.00 |
12:33 |
8.76 |
8.57 |
30.76 |
27.07 |
4.23 |
3.60 |
|
CF |
20210506 Cloudy |
Moderate |
Mid-Flood |
Middle |
10.15 |
12:32 |
10.44 |
8.55 |
30.45 |
27.27 |
3.78 |
2.50 |
|
CF |
20210506 Cloudy |
Moderate |
Mid-Flood |
Middle |
10.15 |
12:32 |
9.91 |
8.65 |
30.71 |
27.24 |
3.40 |
3.80 |
|
CF |
20210506 Cloudy |
Moderate |
Mid-Flood |
Bottom |
19.30 |
12:31 |
8.84 |
8.68 |
30.85 |
27.31 |
3.26 |
3.50 |
|
CF |
20210506 Cloudy |
Moderate |
Mid-Flood |
Bottom |
19.30 |
12:31 |
9.85 |
8.60 |
31.14 |
27.17 |
3.78 |
3.70 |
|
CF |
20210508 Sunny |
Moderate |
Mid-Flood |
Surface |
1.00 |
14:42 |
9.56 |
8.60 |
28.18 |
27.06 |
4.06 |
2.50 |
|
CF |
20210508 Sunny |
Moderate |
Mid-Flood |
Surface |
1.00 |
14:42 |
10.12 |
8.53 |
28.03 |
27.01 |
3.62 |
3.00 |
|
CF |
20210508 Sunny |
Moderate |
Mid-Flood |
Middle |
10.20 |
14:41 |
9.41 |
8.60 |
27.65 |
26.93 |
4.22 |
2.50 |
|
CF |
20210508 Sunny |
Moderate |
Mid-Flood |
Middle |
10.20 |
14:41 |
9.38 |
8.44 |
27.78 |
27.20 |
3.87 |
2.50 |
|
CF |
20210508 Sunny |
Moderate |
Mid-Flood |
Bottom |
19.40 |
14:40 |
9.28 |
8.51 |
27.65 |
26.96 |
3.83 |
2.50 |
|
CF |
20210508 Sunny |
Moderate |
Mid-Flood |
Bottom |
19.40 |
14:40 |
10.54 |
8.45 |
27.82 |
27.11 |
3.57 |
2.50 |
|
CF |
20210511 Sunny |
Moderate |
Mid-Flood |
Surface |
1.00 |
15:32 |
8.91 |
8.59 |
30.01 |
29.13 |
5.24 |
2.70 |
|
CF |
20210511 Sunny |
Moderate |
Mid-Flood |
Surface |
1.00 |
15:32 |
9.85 |
8.56 |
29.33 |
29.01 |
4.48 |
2.50 |
|
CF |
20210511 Sunny |
Moderate |
Mid-Flood |
Middle |
10.35 |
15:31 |
8.95 |
8.53 |
28.84 |
29.10 |
4.87 |
2.50 |
|
CF |
20210511 Sunny |
Moderate |
Mid-Flood |
Middle |
10.35 |
15:31 |
9.89 |
8.67 |
28.88 |
28.95 |
5.03 |
2.50 |
|
CF |
20210511 Sunny |
Moderate |
Mid-Flood |
Bottom |
19.70 |
15:30 |
9.00 |
8.42 |
29.12 |
28.95 |
4.34 |
2.50 |
|
Location |
Date (YYYYMMDD) |
Weather |
Sea Condition |
Tidal |
Water Level |
Depth (m) |
Time (hh:mm) |
DO (mg/L) |
pH |
Sal (ppt) |
Temp (¢XC) |
Turbidty (NTU) note 1 |
SS
(mg/L) (Note 2) |
|
CF |
20210511 Sunny |
Moderate |
Mid-Flood |
Bottom |
19.70 |
15:30 |
9.57 |
8.66 |
29.99 |
29.13 |
4.30 |
2.50 |
|
CF |
20210513 Sunny |
Moderate |
Mid-Flood |
Surface |
1.00 |
15:32 |
9.44 |
8.49 |
30.58 |
29.55 |
4.59 |
3.70 |
|
CF |
20210513 Sunny |
Moderate |
Mid-Flood |
Surface |
1.00 |
15:32 |
9.99 |
8.52 |
31.20 |
29.72 |
4.99 |
3.80 |
|
CF |
20210513 Sunny |
Moderate |
Mid-Flood |
Middle |
9.90 |
15:31 |
10.16 |
8.58 |
30.67 |
29.58 |
4.47 |
2.70 |
|
CF |
20210513 Sunny |
Moderate |
Mid-Flood |
Middle |
9.90 |
15:31 |
9.45 |
8.67 |
31.15 |
29.80 |
4.25 |
3.50 |
|
CF |
20210513 Sunny |
Moderate |
Mid-Flood |
Bottom |
18.80 |
15:30 |
9.08 |
8.59 |
30.49 |
29.63 |
4.32 |
4.70 |
|
CF |
20210513 Sunny |
Moderate |
Mid-Flood |
Bottom |
18.80 |
15:30 |
9.81 |
8.63 |
31.26 |
29.82 |
4.61 |
3.20 |
|
CF |
20210515 Sunny |
Moderate |
Mid-Flood |
Surface |
1.00 |
8:02 |
10.27 |
8.47 |
30.51 |
29.13 |
4.25 |
2.80 |
|
CF |
20210515 Sunny |
Moderate |
Mid-Flood |
Surface |
1.00 |
8:02 |
9.36 |
8.42 |
30.55 |
29.09 |
4.09 |
2.90 |
|
CF |
20210515 Sunny |
Moderate |
Mid-Flood |
Middle |
9.55 |
8:01 |
8.87 |
8.49 |
30.14 |
29.16 |
4.29 |
2.50 |
|
CF |
20210515 Sunny |
Moderate |
Mid-Flood |
Bottom |
9.55 |
8:01 |
9.80 |
8.42 |
30.04 |
29.16 |
4.51 |
2.90 |
|
CF |
20210515 Sunny |
Moderate |
Mid-Flood |
Bottom |
18.10 |
8:00 |
9.18 |
8.49 |
30.43 |
29.09 |
3.79 |
2.50 |
|
CF |
20210515 Sunny |
Moderate |
Mid-Flood |
Bottom |
18.10 |
8:00 |
10.24 |
8.42 |
30.15 |
29.22 |
3.64 |
2.50 |
|
CF |
20210518 Sunny |
Moderate |
Mid-Flood |
Surface |
1.00 |
8:02 |
9.36 |
8.49 |
31.10 |
29.75 |
4.75 |
4.40 |
|
CF |
20210518 Sunny |
Moderate |
Mid-Flood |
Surface |
1.00 |
8:02 |
9.19 |
8.56 |
30.66 |
29.64 |
5.07 |
2.60 |
|
CF |
20210518 Sunny |
Moderate |
Mid-Flood |
Middle |
10.30 |
8:01 |
9.68 |
8.55 |
30.87 |
29.75 |
4.90 |
3.20 |
|
CF |
20210518 Sunny |
Moderate |
Mid-Flood |
Middle |
10.30 |
8:01 |
9.02 |
8.58 |
30.87 |
29.64 |
4.41 |
3.90 |
|
CF |
20210518 Sunny |
Moderate |
Mid-Flood |
Bottom |
19.60 |
8:00 |
9.50 |
8.47 |
30.88 |
29.83 |
3.95 |
3.50 |
|
CF |
20210518 Sunny |
Moderate |
Mid-Flood |
Bottom |
19.60 |
8:00 |
9.40 |
8.49 |
31.13 |
29.65 |
4.18 |
3.30 |
|
CF |
20210520 Cloudy |
Moderate |
Mid-Flood |
Surface |
1.00 |
8:02 |
9.86 |
8.41 |
30.46 |
29.59 |
4.54 |
4.10 |
|
CF |
20210520 Cloudy |
Moderate |
Mid-Flood |
Surface |
1.00 |
8:02 |
8.84 |
8.56 |
29.85 |
29.72 |
4.50 |
4.70 |
|
CF |
20210520 Cloudy |
Moderate |
Mid-Flood |
Middle |
10.05 |
8:01 |
9.27 |
8.47 |
29.88 |
29.77 |
4.03 |
4.60 |
|
CF |
20210520 Cloudy |
Moderate |
Mid-Flood |
Middle |
10.05 |
8:01 |
10.05 |
8.48 |
30.13 |
29.62 |
4.26 |
5.60 |
|
CF |
20210520 Cloudy |
Moderate |
Mid-Flood |
Bottom |
19.10 |
8:00 |
9.48 |
8.42 |
29.87 |
29.67 |
3.75 |
4.30 |
|
CF |
20210520 Cloudy |
Moderate |
Mid-Flood |
Bottom |
19.10 |
8:00 |
10.05 |
8.61 |
29.82 |
29.63 |
3.88 |
4.80 |
|
CF |
20210522 Sunny |
Moderate |
Mid-Flood |
Surface |
1.00 |
13:17 |
9.51 |
8.45 |
30.36 |
30.10 |
4.29 |
2.50 |
|
CF |
20210522 Sunny |
Moderate |
Mid-Flood |
Surface |
1.00 |
13:17 |
9.53 |
8.32 |
30.27 |
30.02 |
4.34 |
3.00 |
|
Location |
Date (YYYYMMDD) |
Weather |
Sea Condition |
Tidal |
Water Level |
Depth (m) |
Time (hh:mm) |
DO (mg/L) |
pH |
Sal (ppt) |
Temp (¢XC) |
Turbidty (NTU) note 1 |
SS
(mg/L) (Note 2) |
|
CF |
20210522 Sunny |
Moderate |
Mid-Flood |
Middle |
9.65 |
13:16 |
9.90 |
8.39 |
30.95 |
30.08 |
4.18 |
3.00 |
|
CF |
20210522 Sunny |
Moderate |
Mid-Flood |
Middle |
9.65 |
13:16 |
9.52 |
8.33 |
30.50 |
29.98 |
4.22 |
3.00 |
|
CF |
20210522 Sunny |
Moderate |
Mid-Flood |
Bottom |
18.30 |
13:15 |
9.43 |
8.37 |
30.21 |
29.93 |
3.58 |
3.10 |
|
CF |
20210522 Sunny |
Moderate |
Mid-Flood |
Bottom |
18.30 |
13:15 |
8.16 |
8.48 |
30.41 |
30.05 |
3.31 |
3.60 |
|
CF |
20210525 Sunny |
Moderate |
Mid-Flood |
Surface |
1.00 |
15:32 |
9.98 |
8.41 |
30.51 |
29.23 |
3.01 |
2.70 |
|
CF |
20210525 Sunny |
Moderate |
Mid-Flood |
Surface |
1.00 |
15:32 |
10.33 |
8.29 |
30.81 |
28.96 |
3.22 |
3.50 |
|
CF |
20210525 Sunny |
Moderate |
Mid-Flood |
Middle |
10.05 |
15:31 |
8.36 |
8.39 |
30.32 |
28.98 |
3.01 |
3.60 |
|
CF |
20210525 Sunny |
Moderate |
Mid-Flood |
Middle |
10.05 |
15:31 |
8.94 |
8.45 |
30.37 |
29.04 |
3.08 |
2.50 |
|
CF |
20210525 Sunny |
Moderate |
Mid-Flood |
Bottom |
19.10 |
15:30 |
10.44 |
8.29 |
30.31 |
29.11 |
2.67 |
2.70 |
|
CF |
20210525 Sunny |
Moderate |
Mid-Flood |
Bottom |
19.10 |
15:30 |
9.54 |
8.36 |
30.79 |
29.20 |
3.03 |
2.80 |
|
CF |
20210527 Sunny |
Moderate |
Mid-Flood |
Surface |
1.00 |
15:32 |
9.89 |
8.51 |
29.70 |
29.93 |
4.81 |
3.60 |
|
CF |
20210527 Sunny |
Moderate |
Mid-Flood |
Surface |
1.00 |
15:32 |
9.04 |
8.52 |
30.30 |
29.90 |
4.71 |
4.10 |
|
CF |
20210527 Sunny |
Moderate |
Mid-Flood |
Middle |
9.90 |
15:31 |
9.72 |
8.38 |
29.75 |
29.93 |
4.13 |
3.20 |
|
CF |
20210527 Sunny |
Moderate |
Mid-Flood |
Middle |
9.90 |
15:31 |
9.40 |
8.52 |
30.45 |
30.01 |
4.75 |
3.50 |
|
CF |
20210527 Sunny |
Moderate |
Mid-Flood |
Bottom |
18.80 |
15:30 |
9.56 |
8.34 |
30.24 |
29.97 |
4.19 |
3.80 |
|
CF |
20210527 Sunny |
Moderate |
Mid-Flood |
Bottom |
18.80 |
15:30 |
9.89 |
8.41 |
29.78 |
29.92 |
4.43 |
3.00 |
|
CF |
20210529 Sunny |
Moderate |
Mid-Flood |
Surface |
1.00 |
8:02 |
9.05 |
8.46 |
30.04 |
29.58 |
3.61 |
2.90 |
|
CF |
20210529 Sunny |
Moderate |
Mid-Flood |
Surface |
1.00 |
8:02 |
9.26 |
8.43 |
30.73 |
29.62 |
3.91 |
4.60 |
|
CF |
20210529 Sunny |
Moderate |
Mid-Flood |
Middle |
10.65 |
8:01 |
8.91 |
8.42 |
30.83 |
29.63 |
3.45 |
2.70 |
|
CF |
20210529 Sunny |
Moderate |
Mid-Flood |
Middle |
10.65 |
8:01 |
9.33 |
8.40 |
30.44 |
29.53 |
3.79 |
4.20 |
|
CF |
20210529 Sunny |
Moderate |
Mid-Flood |
Bottom |
20.30 |
8:00 |
8.60 |
8.47 |
30.28 |
29.73 |
3.58 |
5.90 |
|
CF |
20210529 Sunny |
Moderate |
Mid-Flood |
Bottom |
20.30 |
8:00 |
8.73 |
8.35 |
30.82 |
29.64 |
3.10 |
3.80 |
|
WSR01 |
20210501 Cloudy |
Moderate |
Mid-Flood |
Surface |
1.00 |
8:25 |
10.11 |
8.54 |
29.35 |
26.30 |
2.64 |
2.50 |
|
WSR01 |
20210501 Cloudy |
Moderate |
Mid-Flood |
Surface |
1.00 |
8:25 |
10.25 |
8.34 |
29.66 |
26.51 |
3.02 |
2.50 |
|
WSR01 |
20210501 Cloudy |
Moderate |
Mid-Flood |
Middle |
4.70 |
8:24 |
10.15 |
8.29 |
29.66 |
26.24 |
2.39 |
2.50 |
|
WSR01 |
20210501 Cloudy |
Moderate |
Mid-Flood |
Middle |
4.70 |
8:24 |
10.38 |
8.35 |
29.58 |
26.35 |
2.55 |
2.50 |
|
WSR01 |
20210501 Cloudy |
Moderate |
Mid-Flood |
Bottom |
8.40 |
8:23 |
10.11 |
8.52 |
29.47 |
26.27 |
2.07 |
2.50 |
|
Location |
Date (YYYYMMDD) |
Weather |
Sea Condition |
Tidal |
Water Level |
Depth (m) |
Time (hh:mm) |
DO (mg/L) |
pH |
Sal (ppt) |
Temp (¢XC) |
Turbidty (NTU) note 1 |
SS
(mg/L) (Note 2) |
|
WSR01 |
20210501 Cloudy |
Moderate |
Mid-Flood |
Bottom |
8.40 |
8:23 |
9.71 |
8.53 |
29.86 |
26.36 |
2.47 |
2.50 |
|
WSR01 |
20210504 Cloudy |
Moderate |
Mid-Flood |
Surface |
1.00 |
8:26 |
9.62 |
8.37 |
29.95 |
27.09 |
2.55 |
2.50 |
|
WSR01 |
20210504 Cloudy |
Moderate |
Mid-Flood |
Surface |
1.00 |
8:26 |
9.12 |
8.30 |
29.71 |
27.09 |
2.37 |
3.30 |
|
WSR01 |
20210504 Cloudy |
Moderate |
Mid-Flood |
Middle |
4.25 |
8:25 |
9.69 |
8.48 |
29.62 |
27.08 |
2.23 |
2.50 |
|
WSR01 |
20210504 Cloudy |
Moderate |
Mid-Flood |
Middle |
4.25 |
8:25 |
9.11 |
8.45 |
29.64 |
26.92 |
2.15 |
3.10 |
|
WSR01 |
20210504 Cloudy |
Moderate |
Mid-Flood |
Bottom |
7.50 |
8:24 |
9.33 |
8.46 |
30.01 |
26.96 |
2.29 |
5.50 |
|
WSR01 |
20210504 Cloudy |
Moderate |
Mid-Flood |
Bottom |
7.50 |
8:24 |
9.38 |
8.32 |
30.10 |
26.97 |
2.16 |
2.50 |
|
WSR01 |
20210506 Cloudy |
Moderate |
Mid-Flood |
Surface |
1.00 |
12:57 |
10.48 |
8.61 |
30.85 |
27.35 |
2.41 |
3.80 |
|
WSR01 |
20210506 Cloudy |
Moderate |
Mid-Flood |
Surface |
1.00 |
12:57 |
10.10 |
8.67 |
30.41 |
27.36 |
2.57 |
3.80 |
|
WSR01 |
20210506 Cloudy |
Moderate |
Mid-Flood |
Middle |
4.25 |
12:56 |
8.86 |
8.66 |
30.66 |
27.17 |
2.34 |
2.50 |
|
WSR01 |
20210506 Cloudy |
Moderate |
Mid-Flood |
Middle |
4.25 |
12:56 |
10.27 |
8.51 |
30.38 |
27.17 |
2.62 |
4.10 |
|
WSR01 |
20210506 Cloudy |
Moderate |
Mid-Flood |
Bottom |
7.50 |
12:55 |
10.49 |
8.63 |
30.55 |
27.38 |
2.07 |
4.00 |
|
WSR01 |
20210506 Cloudy |
Moderate |
Mid-Flood |
Bottom |
7.50 |
12:55 |
9.36 |
8.70 |
30.85 |
27.33 |
2.45 |
4.20 |
|
WSR01 |
20210508 Sunny |
Moderate |
Mid-Flood |
Surface |
1.00 |
15:06 |
9.24 |
8.49 |
28.11 |
27.39 |
2.80 |
2.50 |
|
WSR01 |
20210508 Sunny |
Moderate |
Mid-Flood |
Surface |
1.00 |
15:06 |
9.36 |
8.50 |
28.27 |
27.34 |
2.73 |
3.00 |
|
WSR01 |
20210508 Sunny |
Moderate |
Mid-Flood |
Middle |
4.45 |
15:05 |
10.09 |
8.48 |
27.63 |
27.31 |
2.22 |
4.10 |
|
WSR01 |
20210508 Sunny |
Moderate |
Mid-Flood |
Middle |
4.45 |
15:05 |
10.21 |
8.63 |
28.32 |
27.39 |
2.08 |
2.50 |
|
WSR01 |
20210508 Sunny |
Moderate |
Mid-Flood |
Bottom |
7.90 |
15:04 |
9.45 |
8.43 |
28.29 |
27.16 |
2.26 |
2.50 |
|
WSR01 |
20210508 Sunny |
Moderate |
Mid-Flood |
Bottom |
7.90 |
15:04 |
10.22 |
8.61 |
27.74 |
27.09 |
2.15 |
2.50 |
|
WSR01 |
20210511 Sunny |
Moderate |
Mid-Flood |
Surface |
1.00 |
15:56 |
9.13 |
8.40 |
29.59 |
29.31 |
2.17 |
2.50 |
|
WSR01 |
20210511 Sunny |
Moderate |
Mid-Flood |
Surface |
1.00 |
15:56 |
9.40 |
8.63 |
29.42 |
29.27 |
2.55 |
2.50 |
|
WSR01 |
20210511 Sunny |
Moderate |
Mid-Flood |
Middle |
4.45 |
15:55 |
9.00 |
8.63 |
29.06 |
29.25 |
1.94 |
2.50 |
|
WSR01 |
20210511 Sunny |
Moderate |
Mid-Flood |
Middle |
4.45 |
15:55 |
9.61 |
8.68 |
28.78 |
29.30 |
2.05 |
2.50 |
|
WSR01 |
20210511 Sunny |
Moderate |
Mid-Flood |
Bottom |
7.90 |
15:54 |
9.41 |
8.48 |
28.70 |
29.19 |
2.13 |
2.50 |
|
WSR01 |
20210511 Sunny |
Moderate |
Mid-Flood |
Bottom |
7.90 |
15:54 |
9.24 |
8.66 |
28.72 |
29.26 |
2.29 |
2.50 |
|
WSR01 |
20210513 Sunny |
Moderate |
Mid-Flood |
Surface |
1.00 |
15:57 |
9.52 |
8.70 |
30.87 |
29.70 |
2.95 |
2.70 |
|
WSR01 |
20210513 Sunny |
Moderate |
Mid-Flood |
Surface |
1.00 |
15:57 |
9.18 |
8.58 |
30.58 |
29.75 |
3.03 |
4.30 |
|
Location |
Date (YYYYMMDD) |
Weather |
Sea Condition |
Tidal |
Water Level |
Depth (m) |
Time (hh:mm) |
DO (mg/L) |
pH |
Sal (ppt) |
Temp (¢XC) |
Turbidty (NTU) note 1 |
SS
(mg/L) (Note 2) |
|
WSR01 |
20210513 Sunny |
Moderate |
Mid-Flood |
Middle |
4.65 |
15:56 |
9.39 |
8.56 |
31.21 |
29.75 |
3.04 |
3.20 |
|
WSR01 |
20210513 Sunny |
Moderate |
Mid-Flood |
Middle |
4.65 |
15:56 |
9.79 |
8.55 |
30.44 |
29.81 |
3.04 |
5.70 |
|
WSR01 |
20210513 Sunny |
Moderate |
Mid-Flood |
Bottom |
8.30 |
15:55 |
9.04 |
8.72 |
30.87 |
29.64 |
2.51 |
2.50 |
|
WSR01 |
20210513 Sunny |
Moderate |
Mid-Flood |
Bottom |
8.30 |
15:55 |
9.80 |
8.52 |
30.88 |
29.64 |
2.16 |
3.70 |
|
WSR01 |
20210515 Sunny |
Moderate |
Mid-Flood |
Surface |
1.00 |
8:28 |
9.42 |
8.47 |
30.45 |
29.37 |
2.53 |
2.80 |
|
WSR01 |
20210515 Sunny |
Moderate |
Mid-Flood |
Surface |
1.00 |
8:28 |
10.13 |
8.49 |
30.56 |
29.23 |
3.00 |
2.50 |
|
WSR01 |
20210515 Sunny |
Moderate |
Mid-Flood |
Middle |
4.40 |
8:27 |
10.18 |
8.51 |
30.37 |
29.17 |
2.12 |
4.50 |
|
WSR01 |
20210515 Sunny |
Moderate |
Mid-Flood |
Middle |
4.40 |
8:27 |
10.01 |
8.33 |
30.01 |
29.30 |
2.48 |
2.60 |
|
WSR01 |
20210515 Sunny |
Moderate |
Mid-Flood |
Bottom |
7.80 |
8:26 |
10.07 |
8.42 |
30.00 |
29.28 |
2.58 |
2.50 |
|
WSR01 |
20210515 Sunny |
Moderate |
Mid-Flood |
Bottom |
7.80 |
8:26 |
9.09 |
8.42 |
30.68 |
29.18 |
2.18 |
2.50 |
|
WSR01 |
20210518 Sunny |
Moderate |
Mid-Flood |
Surface |
1.00 |
8:27 |
9.75 |
8.53 |
31.08 |
29.76 |
2.21 |
3.90 |
|
WSR01 |
20210518 Sunny |
Moderate |
Mid-Flood |
Surface |
1.00 |
8:27 |
9.85 |
8.54 |
31.07 |
29.68 |
2.55 |
3.00 |
|
WSR01 |
20210518 Sunny |
Moderate |
Mid-Flood |
Middle |
4.30 |
8:26 |
9.20 |
8.49 |
31.09 |
29.67 |
2.23 |
4.10 |
|
WSR01 |
20210518 Sunny |
Moderate |
Mid-Flood |
Middle |
4.30 |
8:26 |
8.66 |
8.50 |
31.11 |
29.76 |
2.09 |
4.00 |
|
WSR01 |
20210518 Sunny |
Moderate |
Mid-Flood |
Bottom |
7.60 |
8:25 |
8.49 |
8.70 |
30.87 |
29.61 |
2.28 |
6.80 |
|
WSR01 |
20210518 Sunny |
Moderate |
Mid-Flood |
Bottom |
7.60 |
8:25 |
9.27 |
8.59 |
31.20 |
29.83 |
2.39 |
4.10 |
|
WSR01 |
20210520 Cloudy |
Moderate |
Mid-Flood |
Surface |
1.00 |
8:26 |
8.89 |
8.53 |
30.40 |
29.61 |
2.29 |
4.70 |
|
WSR01 |
20210520 Cloudy |
Moderate |
Mid-Flood |
Surface |
1.00 |
8:26 |
9.64 |
8.45 |
30.00 |
29.76 |
2.06 |
7.20 |
|
WSR01 |
20210520 Cloudy |
Moderate |
Mid-Flood |
Middle |
4.30 |
8:25 |
9.64 |
8.59 |
30.03 |
29.56 |
2.76 |
2.50 |
|
WSR01 |
20210520 Cloudy |
Moderate |
Mid-Flood |
Middle |
4.30 |
8:25 |
9.31 |
8.47 |
30.46 |
29.57 |
2.64 |
3.80 |
|
WSR01 |
20210520 Cloudy |
Moderate |
Mid-Flood |
Bottom |
7.60 |
8:24 |
9.33 |
8.47 |
30.12 |
29.59 |
1.93 |
4.30 |
|
WSR01 |
20210520 Cloudy |
Moderate |
Mid-Flood |
Bottom |
7.60 |
8:24 |
9.73 |
8.43 |
30.01 |
29.74 |
2.10 |
3.50 |
|
WSR01 |
20210522 Sunny |
Moderate |
Mid-Flood |
Surface |
1.00 |
13:43 |
9.24 |
8.33 |
30.84 |
30.13 |
2.83 |
2.70 |
|
WSR01 |
20210522 Sunny |
Moderate |
Mid-Flood |
Surface |
1.00 |
13:43 |
9.63 |
8.25 |
30.45 |
30.12 |
2.81 |
3.80 |
|
WSR01 |
20210522 Sunny |
Moderate |
Mid-Flood |
Middle |
4.35 |
13:42 |
9.38 |
8.26 |
30.69 |
29.95 |
2.21 |
3.30 |
|
WSR01 |
20210522 Sunny |
Moderate |
Mid-Flood |
Middle |
4.35 |
13:42 |
9.86 |
8.31 |
30.43 |
29.98 |
2.07 |
4.90 |
|
WSR01 |
20210522 Sunny |
Moderate |
Mid-Flood |
Bottom |
7.70 |
13:41 |
7.90 |
8.34 |
30.75 |
30.13 |
2.55 |
2.60 |
|
Location |
Date (YYYYMMDD) |
Weather |
Sea Condition |
Tidal |
Water Level |
Depth (m) |
Time (hh:mm) |
DO (mg/L) |
pH |
Sal (ppt) |
Temp (¢XC) |
Turbidty (NTU) note 1 |
SS
(mg/L) (Note 2) |
|
WSR01 |
20210522 Sunny |
Moderate |
Mid-Flood |
Bottom |
7.70 |
13:41 |
7.84 |
8.28 |
30.94 |
29.95 |
2.68 |
3.00 |
|
WSR01 |
20210525 Sunny |
Moderate |
Mid-Flood |
Surface |
1.00 |
15:56 |
9.43 |
8.35 |
30.62 |
29.21 |
2.50 |
3.60 |
|
WSR01 |
20210525 Sunny |
Moderate |
Mid-Flood |
Surface |
1.00 |
15:56 |
9.22 |
8.33 |
30.30 |
29.18 |
2.24 |
4.50 |
|
WSR01 |
20210525 Sunny |
Moderate |
Mid-Flood |
Middle |
4.70 |
15:55 |
9.88 |
8.35 |
30.19 |
29.16 |
2.49 |
2.50 |
|
WSR01 |
20210525 Sunny |
Moderate |
Mid-Flood |
Middle |
4.70 |
15:55 |
9.14 |
8.44 |
30.36 |
29.02 |
2.28 |
2.50 |
|
WSR01 |
20210525 Sunny |
Moderate |
Mid-Flood |
Bottom |
8.40 |
15:54 |
9.49 |
8.30 |
30.65 |
29.06 |
2.17 |
3.10 |
|
WSR01 |
20210525 Sunny |
Moderate |
Mid-Flood |
Bottom |
8.40 |
15:54 |
9.72 |
8.36 |
30.46 |
29.10 |
1.84 |
2.50 |
|
WSR01 |
20210527 Sunny |
Moderate |
Mid-Flood |
Surface |
1.00 |
15:57 |
9.06 |
8.50 |
29.74 |
29.89 |
1.77 |
3.70 |
|
WSR01 |
20210527 Sunny |
Moderate |
Mid-Flood |
Surface |
1.00 |
15:57 |
9.24 |
8.43 |
29.76 |
29.90 |
1.88 |
5.10 |
|
WSR01 |
20210527 Sunny |
Moderate |
Mid-Flood |
Middle |
4.35 |
15:56 |
9.80 |
8.31 |
30.23 |
29.88 |
1.72 |
3.60 |
|
WSR01 |
20210527 Sunny |
Moderate |
Mid-Flood |
Middle |
4.35 |
15:56 |
9.78 |
8.30 |
29.71 |
29.89 |
2.03 |
4.30 |
|
WSR01 |
20210527 Sunny |
Moderate |
Mid-Flood |
Bottom |
7.70 |
15:55 |
9.52 |
8.53 |
29.90 |
29.91 |
1.58 |
5.10 |
|
WSR01 |
20210527 Sunny |
Moderate |
Mid-Flood |
Bottom |
7.70 |
15:55 |
9.80 |
8.50 |
29.84 |
29.90 |
1.82 |
5.40 |
|
WSR01 |
20210529 Sunny |
Moderate |
Mid-Flood |
Surface |
1.00 |
8:28 |
8.48 |
8.32 |
30.43 |
29.61 |
2.85 |
4.50 |
|
WSR01 |
20210529 Sunny |
Moderate |
Mid-Flood |
Surface |
1.00 |
8:28 |
9.19 |
8.33 |
30.38 |
29.68 |
2.82 |
2.70 |
|
WSR01 |
20210529 Sunny |
Moderate |
Mid-Flood |
Middle |
4.50 |
8:27 |
8.97 |
8.54 |
30.25 |
29.75 |
2.86 |
2.50 |
|
WSR01 |
20210529 Sunny |
Moderate |
Mid-Flood |
Middle |
4.50 |
8:27 |
9.35 |
8.38 |
30.30 |
29.71 |
2.93 |
4.40 |
|
WSR01 |
20210529 Sunny |
Moderate |
Mid-Flood |
Bottom |
8.00 |
8:26 |
9.51 |
8.53 |
30.87 |
29.60 |
2.70 |
3.70 |
|
WSR01 |
20210529 Sunny |
Moderate |
Mid-Flood |
Bottom |
8.00 |
8:26 |
9.27 |
8.48 |
30.81 |
29.73 |
2.31 |
3.80 |
|
WSR02 |
20210501 Cloudy |
Moderate |
Mid-Flood |
Surface |
1.00 |
8:43 |
9.70 |
8.59 |
29.51 |
26.65 |
2.29 |
2.50 |
|
WSR02 |
20210501 Cloudy |
Moderate |
Mid-Flood |
Surface |
1.00 |
8:43 |
10.10 |
8.40 |
29.61 |
26.37 |
2.51 |
4.60 |
|
WSR02 |
20210501 Cloudy |
Moderate |
Mid-Flood |
Middle |
4.80 |
8:42 |
9.80 |
8.61 |
29.61 |
26.71 |
2.40 |
2.50 |
|
WSR02 |
20210501 Cloudy |
Moderate |
Mid-Flood |
Middle |
4.80 |
8:42 |
9.60 |
8.41 |
29.56 |
26.47 |
2.60 |
2.50 |
|
WSR02 |
20210501 Cloudy |
Moderate |
Mid-Flood |
Bottom |
8.60 |
8:41 |
9.99 |
8.52 |
29.44 |
26.41 |
2.80 |
2.50 |
|
WSR02 |
20210501 Cloudy |
Moderate |
Mid-Flood |
Bottom |
8.60 |
8:41 |
9.68 |
8.42 |
29.44 |
26.40 |
2.51 |
3.00 |
|
WSR02 |
20210504 Cloudy |
Moderate |
Mid-Flood |
Surface |
1.00 |
8:45 |
9.15 |
8.40 |
30.12 |
27.10 |
2.64 |
2.50 |
|
WSR02 |
20210504 Cloudy |
Moderate |
Mid-Flood |
Surface |
1.00 |
8:45 |
9.98 |
8.44 |
29.64 |
27.09 |
2.90 |
2.50 |
|
Location |
Date (YYYYMMDD) |
Weather |
Sea Condition |
Tidal |
Water Level |
Depth (m) |
Time (hh:mm) |
DO (mg/L) |
pH |
Sal (ppt) |
Temp (¢XC) |
Turbidty (NTU) note 1 |
SS
(mg/L) (Note 2) |
|
WSR02 |
20210504 Cloudy |
Moderate |
Mid-Flood |
Middle |
4.65 |
8:44 |
9.48 |
8.30 |
30.10 |
27.32 |
1.93 |
3.70 |
|
WSR02 |
20210504 Cloudy |
Moderate |
Mid-Flood |
Middle |
4.65 |
8:44 |
9.29 |
8.46 |
30.03 |
27.09 |
2.14 |
5.40 |
|
WSR02 |
20210504 Cloudy |
Moderate |
Mid-Flood |
Bottom |
8.30 |
8:43 |
9.98 |
8.31 |
29.69 |
27.32 |
2.18 |
2.50 |
|
WSR02 |
20210504 Cloudy |
Moderate |
Mid-Flood |
Bottom |
8.30 |
8:43 |
9.13 |
8.24 |
29.63 |
27.29 |
2.40 |
2.80 |
|
WSR02 |
20210506 Cloudy |
Moderate |
Mid-Flood |
Surface |
1.00 |
13:18 |
10.00 |
8.63 |
30.42 |
27.19 |
2.64 |
5.60 |
|
WSR02 |
20210506 Cloudy |
Moderate |
Mid-Flood |
Surface |
1.00 |
13:18 |
9.16 |
8.58 |
30.71 |
27.39 |
2.98 |
3.00 |
|
WSR02 |
20210506 Cloudy |
Moderate |
Mid-Flood |
Middle |
4.85 |
13:17 |
8.55 |
8.64 |
30.82 |
27.28 |
2.46 |
2.50 |
|
WSR02 |
20210506 Cloudy |
Moderate |
Mid-Flood |
Middle |
4.85 |
13:17 |
9.31 |
8.57 |
31.21 |
27.43 |
2.46 |
2.50 |
|
WSR02 |
20210506 Cloudy |
Moderate |
Mid-Flood |
Bottom |
8.70 |
13:16 |
10.44 |
8.57 |
30.83 |
27.28 |
2.16 |
2.50 |
|
WSR02 |
20210506 Cloudy |
Moderate |
Mid-Flood |
Bottom |
8.70 |
13:16 |
9.45 |
8.67 |
30.44 |
27.29 |
2.27 |
3.20 |
|
WSR02 |
20210508 Sunny |
Moderate |
Mid-Flood |
Surface |
1.00 |
15:27 |
10.65 |
8.65 |
27.91 |
26.97 |
2.24 |
2.50 |
|
WSR02 |
20210508 Sunny |
Moderate |
Mid-Flood |
Surface |
1.00 |
15:27 |
10.80 |
8.54 |
28.25 |
27.40 |
2.03 |
2.50 |
|
WSR02 |
20210508 Sunny |
Moderate |
Mid-Flood |
Middle |
4.65 |
15:26 |
9.48 |
8.49 |
27.85 |
27.43 |
1.88 |
2.50 |
|
WSR02 |
20210508 Sunny |
Moderate |
Mid-Flood |
Middle |
4.65 |
15:26 |
9.68 |
8.49 |
28.11 |
27.10 |
2.21 |
2.50 |
|
WSR02 |
20210508 Sunny |
Moderate |
Mid-Flood |
Bottom |
8.30 |
15:25 |
9.71 |
8.49 |
28.32 |
27.10 |
2.34 |
2.50 |
|
WSR02 |
20210508 Sunny |
Moderate |
Mid-Flood |
Bottom |
8.30 |
15:25 |
9.95 |
8.54 |
28.23 |
27.38 |
2.17 |
2.50 |
|
WSR02 |
20210511 Sunny |
Moderate |
Mid-Flood |
Surface |
1.00 |
16:17 |
9.55 |
8.50 |
28.87 |
28.92 |
2.40 |
2.50 |
|
WSR02 |
20210511 Sunny |
Moderate |
Mid-Flood |
Surface |
1.00 |
16:17 |
9.37 |
8.64 |
29.91 |
29.29 |
2.73 |
2.50 |
|
WSR02 |
20210511 Sunny |
Moderate |
Mid-Flood |
Middle |
4.90 |
16:16 |
8.98 |
8.58 |
29.44 |
29.09 |
2.54 |
3.00 |
|
WSR02 |
20210511 Sunny |
Moderate |
Mid-Flood |
Middle |
4.90 |
16:16 |
9.03 |
8.45 |
29.14 |
29.24 |
2.27 |
2.50 |
|
WSR02 |
20210511 Sunny |
Moderate |
Mid-Flood |
Bottom |
8.80 |
16:15 |
9.71 |
8.60 |
29.64 |
28.97 |
2.34 |
2.50 |
|
WSR02 |
20210511 Sunny |
Moderate |
Mid-Flood |
Bottom |
8.80 |
16:15 |
9.87 |
8.58 |
28.70 |
29.22 |
2.42 |
2.50 |
|
WSR02 |
20210513 Sunny |
Moderate |
Mid-Flood |
Surface |
1.00 |
16:18 |
8.57 |
8.65 |
31.22 |
29.76 |
3.03 |
4.40 |
|
WSR02 |
20210513 Sunny |
Moderate |
Mid-Flood |
Surface |
1.00 |
16:18 |
8.86 |
8.66 |
30.82 |
29.62 |
2.66 |
3.10 |
|
WSR02 |
20210513 Sunny |
Moderate |
Mid-Flood |
Middle |
4.70 |
16:17 |
8.72 |
8.49 |
31.09 |
29.63 |
2.73 |
4.00 |
|
WSR02 |
20210513 Sunny |
Moderate |
Mid-Flood |
Middle |
4.70 |
16:17 |
10.10 |
8.60 |
30.50 |
29.73 |
2.74 |
4.00 |
|
WSR02 |
20210513 Sunny |
Moderate |
Mid-Flood |
Bottom |
8.40 |
16:16 |
9.11 |
8.58 |
31.07 |
29.70 |
2.28 |
3.30 |
|
Location |
Date (YYYYMMDD) |
Weather |
Sea Condition |
Tidal |
Water Level |
Depth (m) |
Time (hh:mm) |
DO (mg/L) |
pH |
Sal (ppt) |
Temp (¢XC) |
Turbidty (NTU) note 1 |
SS
(mg/L) (Note 2) |
|
WSR02 |
20210513 Sunny |
Moderate |
Mid-Flood |
Bottom |
8.40 |
16:16 |
8.75 |
8.49 |
30.72 |
29.74 |
2.18 |
6.20 |
|
WSR02 |
20210515 Sunny |
Moderate |
Mid-Flood |
Surface |
1.00 |
8:49 |
9.67 |
8.53 |
30.14 |
29.37 |
2.79 |
2.50 |
|
WSR02 |
20210515 Sunny |
Moderate |
Mid-Flood |
Surface |
1.00 |
8:49 |
9.51 |
8.34 |
30.48 |
29.35 |
2.88 |
2.50 |
|
WSR02 |
20210515 Sunny |
Moderate |
Mid-Flood |
Middle |
4.55 |
8:48 |
10.12 |
8.51 |
30.44 |
29.35 |
2.31 |
3.10 |
|
WSR02 |
20210515 Sunny |
Moderate |
Mid-Flood |
Middle |
4.55 |
8:48 |
9.41 |
8.39 |
30.66 |
29.39 |
2.15 |
2.50 |
|
WSR02 |
20210515 Sunny |
Moderate |
Mid-Flood |
Bottom |
8.10 |
8:47 |
9.14 |
8.48 |
30.52 |
29.20 |
2.25 |
3.10 |
|
WSR02 |
20210515 Sunny |
Moderate |
Mid-Flood |
Bottom |
8.10 |
8:47 |
9.90 |
8.44 |
30.46 |
29.39 |
2.59 |
12.00 |
|
WSR02 |
20210518 Sunny |
Moderate |
Mid-Flood |
Surface |
1.00 |
8:48 |
9.31 |
8.56 |
30.80 |
29.71 |
2.73 |
2.50 |
|
WSR02 |
20210518 Sunny |
Moderate |
Mid-Flood |
Surface |
1.00 |
8:48 |
9.78 |
8.63 |
30.66 |
29.75 |
2.45 |
3.00 |
|
WSR02 |
20210518 Sunny |
Moderate |
Mid-Flood |
Middle |
4.50 |
8:47 |
9.55 |
8.68 |
30.67 |
29.69 |
2.69 |
4.00 |
|
WSR02 |
20210518 Sunny |
Moderate |
Mid-Flood |
Middle |
4.50 |
8:47 |
9.03 |
8.49 |
30.83 |
29.77 |
2.35 |
3.10 |
|
WSR02 |
20210518 Sunny |
Moderate |
Mid-Flood |
Bottom |
8.00 |
8:46 |
8.64 |
8.50 |
31.00 |
29.75 |
2.40 |
4.60 |
|
WSR02 |
20210518 Sunny |
Moderate |
Mid-Flood |
Bottom |
8.00 |
8:46 |
8.91 |
8.72 |
30.68 |
29.62 |
2.36 |
3.60 |
|
WSR02 |
20210520 Cloudy |
Moderate |
Mid-Flood |
Surface |
1.00 |
8:45 |
10.03 |
8.57 |
30.47 |
29.85 |
2.48 |
2.50 |
|
WSR02 |
20210520 Cloudy |
Moderate |
Mid-Flood |
Surface |
1.00 |
8:45 |
9.91 |
8.56 |
30.43 |
29.85 |
2.38 |
4.20 |
|
WSR02 |
20210520 Cloudy |
Moderate |
Mid-Flood |
Middle |
4.80 |
8:44 |
9.17 |
8.43 |
30.41 |
29.79 |
2.03 |
3.70 |
|
WSR02 |
20210520 Cloudy |
Moderate |
Mid-Flood |
Middle |
4.80 |
8:44 |
9.48 |
8.52 |
30.18 |
29.81 |
2.36 |
2.60 |
|
WSR02 |
20210520 Cloudy |
Moderate |
Mid-Flood |
Bottom |
8.60 |
8:43 |
9.45 |
8.52 |
30.15 |
29.70 |
2.18 |
4.10 |
|
WSR02 |
20210520 Cloudy |
Moderate |
Mid-Flood |
Bottom |
8.60 |
8:43 |
9.51 |
8.44 |
30.39 |
29.65 |
2.46 |
3.60 |
|
WSR02 |
20210522 Sunny |
Moderate |
Mid-Flood |
Surface |
1.00 |
14:04 |
8.70 |
8.35 |
30.38 |
30.07 |
2.29 |
2.90 |
|
WSR02 |
20210522 Sunny |
Moderate |
Mid-Flood |
Surface |
1.00 |
14:04 |
8.55 |
8.26 |
30.29 |
30.13 |
2.70 |
3.30 |
|
WSR02 |
20210522 Sunny |
Moderate |
Mid-Flood |
Middle |
4.80 |
14:03 |
9.26 |
8.35 |
30.14 |
29.95 |
2.57 |
4.40 |
|
WSR02 |
20210522 Sunny |
Moderate |
Mid-Flood |
Middle |
4.80 |
14:03 |
8.69 |
8.43 |
30.54 |
29.96 |
2.28 |
3.70 |
|
WSR02 |
20210522 Sunny |
Moderate |
Mid-Flood |
Bottom |
8.60 |
14:02 |
8.83 |
8.42 |
30.42 |
29.96 |
2.60 |
4.40 |
|
WSR02 |
20210522 Sunny |
Moderate |
Mid-Flood |
Bottom |
8.60 |
14:02 |
8.84 |
8.41 |
30.23 |
29.98 |
2.26 |
4.10 |
|
WSR02 |
20210525 Sunny |
Moderate |
Mid-Flood |
Surface |
1.00 |
16:17 |
8.45 |
8.34 |
30.53 |
28.97 |
2.86 |
2.50 |
|
WSR02 |
20210525 Sunny |
Moderate |
Mid-Flood |
Surface |
1.00 |
16:17 |
8.29 |
8.50 |
30.27 |
29.02 |
2.76 |
3.40 |
|
Location |
Date (YYYYMMDD) |
Weather |
Sea Condition |
Tidal |
Water Level |
Depth (m) |
Time (hh:mm) |
DO (mg/L) |
pH |
Sal (ppt) |
Temp (¢XC) |
Turbidty (NTU) note 1 |
SS
(mg/L) (Note 2) |
|
WSR02 |
20210525 Sunny |
Moderate |
Mid-Flood |
Middle |
4.85 |
16:16 |
8.70 |
8.46 |
30.45 |
29.19 |
2.43 |
3.20 |
|
WSR02 |
20210525 Sunny |
Moderate |
Mid-Flood |
Middle |
4.85 |
16:16 |
10.39 |
8.46 |
30.64 |
29.05 |
2.11 |
2.50 |
|
WSR02 |
20210525 Sunny |
Moderate |
Mid-Flood |
Bottom |
8.70 |
16:15 |
10.17 |
8.42 |
30.24 |
29.12 |
2.45 |
2.90 |
|
WSR02 |
20210525 Sunny |
Moderate |
Mid-Flood |
Bottom |
8.70 |
16:15 |
10.26 |
8.42 |
30.52 |
29.06 |
2.13 |
2.50 |
|
WSR02 |
20210527 Sunny |
Moderate |
Mid-Flood |
Surface |
1.00 |
16:18 |
9.92 |
8.46 |
30.35 |
29.77 |
2.65 |
5.20 |
|
WSR02 |
20210527 Sunny |
Moderate |
Mid-Flood |
Surface |
1.00 |
16:18 |
10.11 |
8.45 |
30.40 |
29.88 |
2.44 |
5.40 |
|
WSR02 |
20210527 Sunny |
Moderate |
Mid-Flood |
Middle |
4.50 |
16:17 |
9.94 |
8.36 |
29.89 |
29.90 |
1.99 |
4.50 |
|
WSR02 |
20210527 Sunny |
Moderate |
Mid-Flood |
Middle |
4.50 |
16:17 |
9.93 |
8.43 |
29.83 |
30.01 |
2.18 |
6.10 |
|
WSR02 |
20210527 Sunny |
Moderate |
Mid-Flood |
Bottom |
8.00 |
16:16 |
10.04 |
8.37 |
30.35 |
29.90 |
2.22 |
4.30 |
|
WSR02 |
20210527 Sunny |
Moderate |
Mid-Flood |
Bottom |
8.00 |
16:16 |
9.21 |
8.30 |
30.10 |
29.96 |
2.31 |
2.50 |
|
WSR02 |
20210529 Sunny |
Moderate |
Mid-Flood |
Surface |
1.00 |
8:49 |
8.54 |
8.30 |
30.50 |
29.83 |
2.49 |
2.60 |
|
WSR02 |
20210529 Sunny |
Moderate |
Mid-Flood |
Surface |
1.00 |
8:49 |
9.38 |
8.39 |
30.39 |
29.89 |
2.34 |
4.70 |
|
WSR02 |
20210529 Sunny |
Moderate |
Mid-Flood |
Middle |
4.60 |
8:48 |
9.65 |
8.51 |
30.50 |
29.79 |
2.09 |
2.70 |
|
WSR02 |
20210529 Sunny |
Moderate |
Mid-Flood |
Middle |
4.60 |
8:48 |
9.24 |
8.30 |
30.87 |
29.84 |
2.32 |
2.50 |
|
WSR02 |
20210529 Sunny |
Moderate |
Mid-Flood |
Bottom |
8.20 |
8:47 |
9.06 |
8.52 |
30.42 |
29.70 |
2.60 |
4.70 |
|
WSR02 |
20210529 Sunny |
Moderate |
Mid-Flood |
Bottom |
8.20 |
8:47 |
8.89 |
8.46 |
30.81 |
29.81 |
2.34 |
3.60 |
|
WSR03 |
20210501 Cloudy |
Moderate |
Mid-Flood |
Surface |
1.00 |
8:57 |
9.93 |
8.46 |
29.46 |
26.44 |
2.68 |
2.50 |
|
WSR03 |
20210501 Cloudy |
Moderate |
Mid-Flood |
Surface |
1.00 |
8:57 |
9.84 |
8.43 |
29.77 |
26.53 |
2.27 |
2.50 |
|
WSR03 |
20210501 Cloudy |
Moderate |
Mid-Flood |
Middle |
4.00 |
8:56 |
9.69 |
8.37 |
29.77 |
26.41 |
2.33 |
3.50 |
|
WSR03 |
20210501 Cloudy |
Moderate |
Mid-Flood |
Middle |
4.00 |
8:56 |
10.46 |
8.52 |
29.81 |
26.46 |
2.11 |
3.10 |
|
WSR03 |
20210501 Cloudy |
Moderate |
Mid-Flood |
Bottom |
7.00 |
8:55 |
9.98 |
8.59 |
29.56 |
26.73 |
2.01 |
2.50 |
|
WSR03 |
20210501 Cloudy |
Moderate |
Mid-Flood |
Bottom |
7.00 |
8:55 |
10.17 |
8.48 |
29.57 |
26.58 |
1.89 |
2.50 |
|
WSR03 |
20210504 Cloudy |
Moderate |
Mid-Flood |
Surface |
1.00 |
9:01 |
9.21 |
8.30 |
29.79 |
27.18 |
2.25 |
4.60 |
|
WSR03 |
20210504 Cloudy |
Moderate |
Mid-Flood |
Surface |
1.00 |
9:01 |
9.27 |
8.38 |
29.65 |
27.26 |
2.40 |
3.10 |
|
WSR03 |
20210504 Cloudy |
Moderate |
Mid-Flood |
Middle |
3.75 |
9:00 |
9.30 |
8.43 |
29.72 |
27.36 |
2.14 |
2.50 |
|
WSR03 |
20210504 Cloudy |
Moderate |
Mid-Flood |
Middle |
3.75 |
9:00 |
10.10 |
8.36 |
29.76 |
27.31 |
2.35 |
2.50 |
|
WSR03 |
20210504 Cloudy |
Moderate |
Mid-Flood |
Bottom |
6.50 |
8:59 |
9.73 |
8.41 |
29.86 |
27.30 |
2.13 |
3.70 |
|
Location |
Date (YYYYMMDD) |
Weather |
Sea Condition |
Tidal |
Water Level |
Depth (m) |
Time (hh:mm) |
DO (mg/L) |
pH |
Sal (ppt) |
Temp (¢XC) |
Turbidty (NTU) note 1 |
SS
(mg/L) (Note 2) |
|
WSR03 |
20210504 Cloudy |
Moderate |
Mid-Flood |
Bottom |
6.50 |
8:59 |
9.90 |
8.46 |
29.59 |
27.37 |
1.89 |
2.50 |
|
WSR03 |
20210506 Cloudy |
Moderate |
Mid-Flood |
Surface |
1.00 |
13:32 |
9.43 |
8.66 |
30.95 |
27.25 |
2.20 |
3.40 |
|
WSR03 |
20210506 Cloudy |
Moderate |
Mid-Flood |
Surface |
1.00 |
13:32 |
9.58 |
8.65 |
30.87 |
27.39 |
2.36 |
3.00 |
|
WSR03 |
20210506 Cloudy |
Moderate |
Mid-Flood |
Middle |
3.70 |
13:31 |
8.79 |
8.60 |
30.80 |
27.26 |
2.51 |
3.90 |
|
WSR03 |
20210506 Cloudy |
Moderate |
Mid-Flood |
Middle |
3.70 |
13:31 |
9.62 |
8.61 |
30.89 |
27.43 |
2.65 |
2.50 |
|
WSR03 |
20210506 Cloudy |
Moderate |
Mid-Flood |
Bottom |
6.40 |
13:30 |
8.63 |
8.62 |
30.86 |
27.36 |
2.32 |
2.50 |
|
WSR03 |
20210506 Cloudy |
Moderate |
Mid-Flood |
Bottom |
6.40 |
13:30 |
9.74 |
8.49 |
30.97 |
27.37 |
2.44 |
3.10 |
|
WSR03 |
20210508 Sunny |
Moderate |
Mid-Flood |
Surface |
1.00 |
15:41 |
9.73 |
8.49 |
27.54 |
27.19 |
2.03 |
2.80 |
|
WSR03 |
20210508 Sunny |
Moderate |
Mid-Flood |
Surface |
1.00 |
15:41 |
9.75 |
8.54 |
27.76 |
27.07 |
2.36 |
2.50 |
|
WSR03 |
20210508 Sunny |
Moderate |
Mid-Flood |
Middle |
4.25 |
15:40 |
9.60 |
8.50 |
27.95 |
26.90 |
2.34 |
2.50 |
|
WSR03 |
20210508 Sunny |
Moderate |
Mid-Flood |
Middle |
4.25 |
15:40 |
9.43 |
8.48 |
27.91 |
26.93 |
2.26 |
2.60 |
|
WSR03 |
20210508 Sunny |
Moderate |
Mid-Flood |
Bottom |
7.50 |
15:39 |
9.26 |
8.54 |
27.83 |
27.02 |
2.06 |
2.50 |
|
WSR03 |
20210508 Sunny |
Moderate |
Mid-Flood |
Bottom |
7.50 |
15:39 |
10.81 |
8.64 |
27.58 |
26.88 |
2.23 |
2.50 |
|
WSR03 |
20210511 Sunny |
Moderate |
Mid-Flood |
Surface |
1.00 |
16:31 |
9.91 |
8.38 |
28.80 |
29.01 |
2.13 |
2.50 |
|
WSR03 |
20210511 Sunny |
Moderate |
Mid-Flood |
Surface |
1.00 |
16:31 |
9.33 |
8.57 |
28.77 |
29.09 |
2.26 |
2.50 |
|
WSR03 |
20210511 Sunny |
Moderate |
Mid-Flood |
Middle |
4.05 |
16:30 |
8.97 |
8.59 |
29.88 |
28.96 |
2.22 |
2.80 |
|
WSR03 |
20210511 Sunny |
Moderate |
Mid-Flood |
Middle |
4.05 |
16:30 |
9.42 |
8.52 |
29.19 |
29.07 |
2.36 |
4.30 |
|
WSR03 |
20210511 Sunny |
Moderate |
Mid-Flood |
Bottom |
7.10 |
16:29 |
9.61 |
8.39 |
28.99 |
29.09 |
1.84 |
2.50 |
|
WSR03 |
20210511 Sunny |
Moderate |
Mid-Flood |
Bottom |
7.10 |
16:29 |
8.93 |
8.40 |
28.90 |
28.95 |
2.44 |
2.50 |
|
WSR03 |
20210513 Sunny |
Moderate |
Mid-Flood |
Surface |
1.00 |
16:34 |
9.25 |
8.49 |
30.81 |
29.76 |
3.14 |
6.00 |
|
WSR03 |
20210513 Sunny |
Moderate |
Mid-Flood |
Surface |
1.00 |
16:34 |
9.54 |
8.71 |
30.50 |
29.56 |
2.74 |
3.80 |
|
WSR03 |
20210513 Sunny |
Moderate |
Mid-Flood |
Middle |
3.80 |
16:33 |
9.43 |
8.59 |
30.92 |
29.70 |
2.88 |
4.20 |
|
WSR03 |
20210513 Sunny |
Moderate |
Mid-Flood |
Middle |
3.80 |
16:33 |
9.74 |
8.66 |
31.06 |
29.75 |
2.87 |
4.40 |
|
WSR03 |
20210513 Sunny |
Moderate |
Mid-Flood |
Bottom |
6.60 |
16:32 |
8.88 |
8.60 |
31.14 |
29.58 |
2.85 |
4.50 |
|
WSR03 |
20210513 Sunny |
Moderate |
Mid-Flood |
Bottom |
6.60 |
16:32 |
9.16 |
8.56 |
31.11 |
29.58 |
2.82 |
2.50 |
|
WSR03 |
20210515 Sunny |
Moderate |
Mid-Flood |
Surface |
1.00 |
10:20 |
8.94 |
8.45 |
30.41 |
29.63 |
2.55 |
2.50 |
|
WSR03 |
20210515 Sunny |
Moderate |
Mid-Flood |
Surface |
1.00 |
10:20 |
8.96 |
8.54 |
30.43 |
29.57 |
2.24 |
6.20 |
|
Location |
Date (YYYYMMDD) |
Weather |
Sea Condition |
Tidal |
Water Level |
Depth (m) |
Time (hh:mm) |
DO (mg/L) |
pH |
Sal (ppt) |
Temp (¢XC) |
Turbidty (NTU) note 1 |
SS
(mg/L) (Note 2) |
|
WSR03 |
20210515 Sunny |
Moderate |
Mid-Flood |
Middle |
4.05 |
10:19 |
8.92 |
8.42 |
30.11 |
29.53 |
2.54 |
2.80 |
|
WSR03 |
20210515 Sunny |
Moderate |
Mid-Flood |
Middle |
4.05 |
10:19 |
8.89 |
8.39 |
30.39 |
29.54 |
2.67 |
2.50 |
|
WSR03 |
20210515 Sunny |
Moderate |
Mid-Flood |
Bottom |
7.10 |
10:18 |
9.64 |
8.50 |
30.10 |
29.66 |
2.23 |
3.90 |
|
WSR03 |
20210515 Sunny |
Moderate |
Mid-Flood |
Bottom |
7.10 |
10:18 |
10.26 |
8.46 |
29.99 |
29.51 |
2.35 |
4.30 |
|
WSR03 |
20210518 Sunny |
Moderate |
Mid-Flood |
Surface |
1.00 |
9:03 |
9.22 |
8.66 |
30.93 |
29.78 |
2.25 |
5.00 |
|
WSR03 |
20210518 Sunny |
Moderate |
Mid-Flood |
Surface |
1.00 |
9:03 |
9.59 |
8.63 |
30.75 |
29.81 |
2.69 |
2.50 |
|
WSR03 |
20210518 Sunny |
Moderate |
Mid-Flood |
Middle |
3.70 |
9:02 |
8.64 |
8.65 |
30.85 |
29.80 |
2.26 |
2.70 |
|
WSR03 |
20210518 Sunny |
Moderate |
Mid-Flood |
Middle |
3.70 |
9:02 |
9.36 |
8.66 |
30.69 |
29.79 |
2.09 |
2.60 |
|
WSR03 |
20210518 Sunny |
Moderate |
Mid-Flood |
Bottom |
6.40 |
9:01 |
9.42 |
8.70 |
30.92 |
29.74 |
2.32 |
3.30 |
|
WSR03 |
20210518 Sunny |
Moderate |
Mid-Flood |
Bottom |
6.40 |
9:01 |
9.23 |
8.54 |
30.84 |
29.78 |
2.23 |
3.70 |
|
WSR03 |
20210520 Cloudy |
Moderate |
Mid-Flood |
Surface |
1.00 |
9:01 |
9.65 |
8.49 |
30.37 |
29.81 |
2.38 |
2.70 |
|
WSR03 |
20210520 Cloudy |
Moderate |
Mid-Flood |
Surface |
1.00 |
9:01 |
9.42 |
8.41 |
30.06 |
29.66 |
2.34 |
3.00 |
|
WSR03 |
20210520 Cloudy |
Moderate |
Mid-Flood |
Middle |
4.00 |
9:00 |
9.06 |
8.41 |
30.18 |
29.68 |
2.38 |
2.80 |
|
WSR03 |
20210520 Cloudy |
Moderate |
Mid-Flood |
Middle |
4.00 |
9:00 |
9.14 |
8.56 |
30.29 |
29.72 |
2.17 |
3.50 |
|
WSR03 |
20210520 Cloudy |
Moderate |
Mid-Flood |
Bottom |
7.00 |
8:59 |
9.85 |
8.60 |
30.61 |
29.84 |
2.16 |
2.60 |
|
WSR03 |
20210520 Cloudy |
Moderate |
Mid-Flood |
Bottom |
7.00 |
8:59 |
10.00 |
8.38 |
30.23 |
29.62 |
2.38 |
2.70 |
|
WSR03 |
20210522 Sunny |
Moderate |
Mid-Flood |
Surface |
1.00 |
14:20 |
9.62 |
8.37 |
30.18 |
30.08 |
2.98 |
4.30 |
|
WSR03 |
20210522 Sunny |
Moderate |
Mid-Flood |
Surface |
1.00 |
14:20 |
9.14 |
8.36 |
30.35 |
30.11 |
2.56 |
2.50 |
|
WSR03 |
20210522 Sunny |
Moderate |
Mid-Flood |
Middle |
4.00 |
14:19 |
7.77 |
8.29 |
30.57 |
30.04 |
2.48 |
4.80 |
|
WSR03 |
20210522 Sunny |
Moderate |
Mid-Flood |
Middle |
4.00 |
14:19 |
9.31 |
8.41 |
30.58 |
29.97 |
2.75 |
8.30 |
|
WSR03 |
20210522 Sunny |
Moderate |
Mid-Flood |
Bottom |
7.00 |
14:18 |
7.92 |
8.36 |
30.20 |
30.00 |
2.24 |
2.80 |
|
WSR03 |
20210522 Sunny |
Moderate |
Mid-Flood |
Bottom |
7.00 |
14:18 |
8.00 |
8.39 |
30.92 |
30.03 |
2.03 |
3.60 |
|
WSR03 |
20210525 Sunny |
Moderate |
Mid-Flood |
Surface |
1.00 |
16:33 |
10.37 |
8.42 |
30.58 |
29.05 |
2.67 |
2.50 |
|
WSR03 |
20210525 Sunny |
Moderate |
Mid-Flood |
Surface |
1.00 |
16:33 |
9.05 |
8.51 |
30.35 |
29.08 |
2.39 |
2.50 |
|
WSR03 |
20210525 Sunny |
Moderate |
Mid-Flood |
Middle |
3.80 |
16:32 |
8.32 |
8.30 |
30.24 |
28.94 |
2.17 |
2.50 |
|
WSR03 |
20210525 Sunny |
Moderate |
Mid-Flood |
Middle |
3.80 |
16:32 |
9.92 |
8.49 |
30.41 |
29.18 |
2.45 |
2.50 |
|
WSR03 |
20210525 Sunny |
Moderate |
Mid-Flood |
Bottom |
6.60 |
16:31 |
10.27 |
8.35 |
30.70 |
29.04 |
1.75 |
2.50 |
|
Location |
Date (YYYYMMDD) |
Weather |
Sea Condition |
Tidal |
Water Level |
Depth (m) |
Time (hh:mm) |
DO (mg/L) |
pH |
Sal (ppt) |
Temp (¢XC) |
Turbidty (NTU) note 1 |
SS
(mg/L) (Note 2) |
|
WSR03 |
20210525 Sunny |
Moderate |
Mid-Flood |
Bottom |
6.60 |
16:31 |
9.13 |
8.49 |
30.34 |
28.93 |
1.95 |
2.50 |
|
WSR03 |
20210527 Sunny |
Moderate |
Mid-Flood |
Surface |
1.00 |
16:32 |
9.76 |
8.33 |
29.80 |
29.81 |
2.68 |
12.60 |
|
WSR03 |
20210527 Sunny |
Moderate |
Mid-Flood |
Surface |
1.00 |
16:32 |
8.99 |
8.35 |
29.95 |
29.85 |
2.51 |
8.50 |
|
WSR03 |
20210527 Sunny |
Moderate |
Mid-Flood |
Middle |
3.75 |
16:31 |
9.07 |
8.52 |
30.18 |
29.86 |
2.48 |
4.60 |
|
WSR03 |
20210527 Sunny |
Moderate |
Mid-Flood |
Middle |
3.75 |
16:31 |
9.86 |
8.43 |
29.79 |
29.88 |
2.24 |
2.80 |
|
WSR03 |
20210527 Sunny |
Moderate |
Mid-Flood |
Bottom |
6.50 |
16:30 |
9.28 |
8.39 |
30.17 |
29.89 |
2.23 |
5.30 |
|
WSR03 |
20210527 Sunny |
Moderate |
Mid-Flood |
Bottom |
6.50 |
16:30 |
8.92 |
8.51 |
29.92 |
29.92 |
2.14 |
2.80 |
|
WSR03 |
20210529 Sunny |
Moderate |
Mid-Flood |
Surface |
1.00 |
9:05 |
9.23 |
8.37 |
30.53 |
29.73 |
2.51 |
3.40 |
|
WSR03 |
20210529 Sunny |
Moderate |
Mid-Flood |
Surface |
1.00 |
9:05 |
8.98 |
8.39 |
30.40 |
29.82 |
2.96 |
2.50 |
|
WSR03 |
20210529 Sunny |
Moderate |
Mid-Flood |
Middle |
3.75 |
9:04 |
8.59 |
8.49 |
30.39 |
29.90 |
2.20 |
3.50 |
|
WSR03 |
20210529 Sunny |
Moderate |
Mid-Flood |
Middle |
3.75 |
9:04 |
9.26 |
8.31 |
30.72 |
29.89 |
2.35 |
3.20 |
|
WSR03 |
20210529 Sunny |
Moderate |
Mid-Flood |
Bottom |
6.50 |
9:03 |
8.76 |
8.47 |
30.75 |
29.74 |
2.26 |
3.30 |
|
WSR03 |
20210529 Sunny |
Moderate |
Mid-Flood |
Bottom |
6.50 |
9:03 |
9.31 |
8.40 |
30.48 |
29.72 |
1.91 |
3.20 |
|
WSR04 |
20210501 Cloudy |
Moderate |
Mid-Flood |
Surface |
1.00 |
9:11 |
10.36 |
8.48 |
29.75 |
26.76 |
2.74 |
2.50 |
|
WSR04 |
20210501 Cloudy |
Moderate |
Mid-Flood |
Surface |
1.00 |
9:11 |
9.70 |
8.32 |
29.59 |
26.67 |
2.50 |
2.50 |
|
WSR04 |
20210501 Cloudy |
Moderate |
Mid-Flood |
Middle |
3.70 |
9:10 |
9.69 |
8.56 |
29.56 |
26.79 |
2.19 |
2.50 |
|
WSR04 |
20210501 Cloudy |
Moderate |
Mid-Flood |
Middle |
3.70 |
9:10 |
9.82 |
8.62 |
29.67 |
26.76 |
2.09 |
2.50 |
|
WSR04 |
20210501 Cloudy |
Moderate |
Mid-Flood |
Bottom |
6.40 |
9:09 |
10.46 |
8.58 |
29.89 |
26.63 |
2.20 |
3.10 |
|
WSR04 |
20210501 Cloudy |
Moderate |
Mid-Flood |
Bottom |
6.40 |
9:09 |
9.86 |
8.45 |
29.84 |
26.50 |
2.56 |
2.50 |
|
WSR04 |
20210504 Cloudy |
Moderate |
Mid-Flood |
Surface |
1.00 |
9:15 |
9.63 |
8.27 |
29.90 |
27.46 |
2.39 |
3.60 |
|
WSR04 |
20210504 Cloudy |
Moderate |
Mid-Flood |
Surface |
1.00 |
9:15 |
9.91 |
8.41 |
29.90 |
27.36 |
2.62 |
2.50 |
|
WSR04 |
20210504 Cloudy |
Moderate |
Mid-Flood |
Middle |
3.85 |
9:14 |
9.74 |
8.38 |
29.74 |
27.35 |
2.32 |
2.50 |
|
WSR04 |
20210504 Cloudy |
Moderate |
Mid-Flood |
Middle |
3.85 |
9:14 |
9.46 |
8.43 |
29.71 |
27.34 |
2.03 |
2.50 |
|
WSR04 |
20210504 Cloudy |
Moderate |
Mid-Flood |
Bottom |
6.70 |
9:13 |
9.13 |
8.34 |
29.60 |
27.45 |
2.18 |
3.90 |
|
WSR04 |
20210504 Cloudy |
Moderate |
Mid-Flood |
Bottom |
6.70 |
9:13 |
9.10 |
8.33 |
29.84 |
27.40 |
2.33 |
2.50 |
|
WSR04 |
20210506 Cloudy |
Moderate |
Mid-Flood |
Surface |
1.00 |
13:48 |
9.73 |
8.49 |
31.11 |
27.23 |
2.10 |
4.40 |
|
WSR04 |
20210506 Cloudy |
Moderate |
Mid-Flood |
Surface |
1.00 |
13:48 |
9.67 |
8.71 |
30.93 |
27.26 |
2.40 |
2.80 |
|
Location |
Date (YYYYMMDD) |
Weather |
Sea Condition |
Tidal |
Water Level |
Depth (m) |
Time (hh:mm) |
DO (mg/L) |
pH |
Sal (ppt) |
Temp (¢XC) |
Turbidty (NTU) note 1 |
SS
(mg/L) (Note 2) |
|
WSR04 |
20210506 Cloudy |
Moderate |
Mid-Flood |
Middle |
3.90 |
13:47 |
8.94 |
8.54 |
30.55 |
27.43 |
2.71 |
3.00 |
|
WSR04 |
20210506 Cloudy |
Moderate |
Mid-Flood |
Middle |
3.90 |
13:47 |
8.71 |
8.55 |
30.50 |
27.28 |
2.98 |
2.50 |
|
WSR04 |
20210506 Cloudy |
Moderate |
Mid-Flood |
Bottom |
6.80 |
13:46 |
8.90 |
8.63 |
30.92 |
27.44 |
2.21 |
2.50 |
|
WSR04 |
20210506 Cloudy |
Moderate |
Mid-Flood |
Bottom |
6.80 |
13:46 |
9.31 |
8.63 |
30.60 |
27.38 |
2.02 |
3.40 |
|
WSR04 |
20210508 Sunny |
Moderate |
Mid-Flood |
Surface |
1.00 |
15:57 |
9.39 |
8.41 |
28.00 |
27.15 |
2.54 |
2.50 |
|
WSR04 |
20210508 Sunny |
Moderate |
Mid-Flood |
Surface |
1.00 |
15:57 |
10.28 |
8.52 |
27.88 |
27.11 |
2.57 |
2.50 |
|
WSR04 |
20210508 Sunny |
Moderate |
Mid-Flood |
Middle |
3.85 |
15:56 |
9.68 |
8.46 |
27.81 |
27.10 |
2.54 |
2.50 |
|
WSR04 |
20210508 Sunny |
Moderate |
Mid-Flood |
Middle |
3.85 |
15:56 |
10.77 |
8.53 |
27.75 |
26.86 |
2.26 |
2.70 |
|
WSR04 |
20210508 Sunny |
Moderate |
Mid-Flood |
Bottom |
6.70 |
15:55 |
9.78 |
8.64 |
28.15 |
26.90 |
2.09 |
3.40 |
|
WSR04 |
20210508 Sunny |
Moderate |
Mid-Flood |
Bottom |
6.70 |
15:55 |
10.87 |
8.63 |
27.76 |
27.11 |
2.35 |
2.80 |
|
WSR04 |
20210511 Sunny |
Moderate |
Mid-Flood |
Surface |
1.00 |
16:47 |
9.05 |
8.41 |
29.31 |
29.12 |
2.20 |
2.50 |
|
WSR04 |
20210511 Sunny |
Moderate |
Mid-Flood |
Surface |
1.00 |
16:47 |
9.23 |
8.44 |
28.81 |
29.18 |
2.49 |
2.50 |
|
WSR04 |
20210511 Sunny |
Moderate |
Mid-Flood |
Middle |
3.35 |
16:46 |
9.14 |
8.60 |
29.48 |
29.20 |
2.21 |
4.80 |
|
WSR04 |
20210511 Sunny |
Moderate |
Mid-Flood |
Middle |
3.35 |
16:46 |
9.18 |
8.53 |
29.47 |
29.06 |
2.52 |
3.30 |
|
WSR04 |
20210511 Sunny |
Moderate |
Mid-Flood |
Bottom |
5.70 |
16:45 |
9.06 |
8.39 |
29.65 |
29.18 |
2.35 |
3.30 |
|
WSR04 |
20210511 Sunny |
Moderate |
Mid-Flood |
Bottom |
5.70 |
16:45 |
8.92 |
8.63 |
28.76 |
28.88 |
1.88 |
5.90 |
|
WSR04 |
20210513 Sunny |
Moderate |
Mid-Flood |
Surface |
1.00 |
16:50 |
9.90 |
8.63 |
30.71 |
29.67 |
2.17 |
5.40 |
|
WSR04 |
20210513 Sunny |
Moderate |
Mid-Flood |
Surface |
1.00 |
16:50 |
9.86 |
8.64 |
30.96 |
29.78 |
2.52 |
3.70 |
|
WSR04 |
20210513 Sunny |
Moderate |
Mid-Flood |
Middle |
3.40 |
16:49 |
9.18 |
8.50 |
30.53 |
29.65 |
2.58 |
2.50 |
|
WSR04 |
20210513 Sunny |
Moderate |
Mid-Flood |
Middle |
3.40 |
16:49 |
9.44 |
8.73 |
30.63 |
29.63 |
3.01 |
3.10 |
|
WSR04 |
20210513 Sunny |
Moderate |
Mid-Flood |
Bottom |
5.80 |
16:48 |
9.61 |
8.62 |
30.52 |
29.50 |
2.24 |
2.50 |
|
WSR04 |
20210513 Sunny |
Moderate |
Mid-Flood |
Bottom |
5.80 |
16:48 |
9.55 |
8.58 |
30.69 |
29.67 |
2.33 |
3.10 |
|
WSR04 |
20210515 Sunny |
Moderate |
Mid-Flood |
Surface |
1.00 |
10:06 |
9.20 |
8.32 |
30.82 |
29.59 |
3.30 |
4.70 |
|
WSR04 |
20210515 Sunny |
Moderate |
Mid-Flood |
Surface |
1.00 |
10:06 |
10.15 |
8.44 |
30.60 |
29.59 |
3.23 |
2.50 |
|
WSR04 |
20210515 Sunny |
Moderate |
Mid-Flood |
Middle |
3.90 |
10:05 |
9.90 |
8.40 |
30.53 |
29.45 |
2.85 |
2.50 |
|
WSR04 |
20210515 Sunny |
Moderate |
Mid-Flood |
Middle |
3.90 |
10:05 |
9.89 |
8.33 |
30.09 |
29.65 |
2.51 |
2.50 |
|
WSR04 |
20210515 Sunny |
Moderate |
Mid-Flood |
Bottom |
6.80 |
10:04 |
8.87 |
8.40 |
30.48 |
29.52 |
2.61 |
9.80 |
|
Location |
Date (YYYYMMDD) |
Weather |
Sea Condition |
Tidal |
Water Level |
Depth (m) |
Time (hh:mm) |
DO (mg/L) |
pH |
Sal (ppt) |
Temp (¢XC) |
Turbidty (NTU) note 1 |
SS
(mg/L) (Note 2) |
|
WSR04 |
20210515 Sunny |
Moderate |
Mid-Flood |
Bottom |
6.80 |
10:04 |
9.15 |
8.43 |
30.10 |
29.46 |
2.92 |
3.10 |
|
WSR04 |
20210518 Sunny |
Moderate |
Mid-Flood |
Surface |
1.00 |
9:19 |
8.80 |
8.48 |
30.94 |
29.80 |
2.76 |
2.50 |
|
WSR04 |
20210518 Sunny |
Moderate |
Mid-Flood |
Surface |
1.00 |
9:19 |
9.04 |
8.63 |
30.74 |
29.98 |
2.39 |
3.70 |
|
WSR04 |
20210518 Sunny |
Moderate |
Mid-Flood |
Middle |
3.40 |
9:18 |
8.99 |
8.63 |
30.83 |
29.78 |
2.48 |
2.80 |
|
WSR04 |
20210518 Sunny |
Moderate |
Mid-Flood |
Middle |
3.40 |
9:18 |
8.85 |
8.52 |
30.84 |
29.87 |
2.81 |
3.00 |
|
WSR04 |
20210518 Sunny |
Moderate |
Mid-Flood |
Bottom |
5.80 |
9:17 |
8.63 |
8.63 |
30.78 |
29.95 |
2.52 |
5.60 |
|
WSR04 |
20210518 Sunny |
Moderate |
Mid-Flood |
Bottom |
5.80 |
9:17 |
9.34 |
8.51 |
30.84 |
29.85 |
2.49 |
4.30 |
|
WSR04 |
20210520 Cloudy |
Moderate |
Mid-Flood |
Surface |
1.00 |
9:15 |
9.40 |
8.45 |
30.49 |
29.74 |
2.81 |
10.40 |
|
WSR04 |
20210520 Cloudy |
Moderate |
Mid-Flood |
Surface |
1.00 |
9:15 |
9.74 |
8.43 |
30.01 |
29.91 |
2.39 |
2.50 |
|
WSR04 |
20210520 Cloudy |
Moderate |
Mid-Flood |
Middle |
3.70 |
9:14 |
9.92 |
8.57 |
29.90 |
29.72 |
2.30 |
3.60 |
|
WSR04 |
20210520 Cloudy |
Moderate |
Mid-Flood |
Middle |
3.70 |
9:14 |
9.59 |
8.42 |
30.06 |
29.74 |
1.98 |
3.80 |
|
WSR04 |
20210520 Cloudy |
Moderate |
Mid-Flood |
Bottom |
6.40 |
9:13 |
10.02 |
8.40 |
29.88 |
29.92 |
1.95 |
2.50 |
|
WSR04 |
20210520 Cloudy |
Moderate |
Mid-Flood |
Bottom |
6.40 |
9:13 |
9.76 |
8.51 |
30.03 |
29.89 |
2.11 |
3.90 |
|
WSR04 |
20210522 Sunny |
Moderate |
Mid-Flood |
Surface |
1.00 |
14:36 |
9.07 |
8.30 |
30.14 |
29.98 |
2.94 |
4.20 |
|
WSR04 |
20210522 Sunny |
Moderate |
Mid-Flood |
Surface |
1.00 |
14:36 |
9.21 |
8.41 |
30.95 |
30.05 |
2.57 |
2.90 |
|
WSR04 |
20210522 Sunny |
Moderate |
Mid-Flood |
Middle |
3.65 |
14:35 |
7.93 |
8.48 |
30.22 |
29.97 |
2.20 |
2.50 |
|
WSR04 |
20210522 Sunny |
Moderate |
Mid-Flood |
Middle |
3.65 |
14:35 |
8.59 |
8.46 |
30.43 |
30.01 |
2.43 |
2.80 |
|
WSR04 |
20210522 Sunny |
Moderate |
Mid-Flood |
Bottom |
6.30 |
14:34 |
8.23 |
8.37 |
30.69 |
29.93 |
2.00 |
2.50 |
|
WSR04 |
20210522 Sunny |
Moderate |
Mid-Flood |
Bottom |
6.30 |
14:34 |
7.97 |
8.33 |
30.87 |
30.17 |
2.06 |
2.60 |
|
WSR04 |
20210525 Sunny |
Moderate |
Mid-Flood |
Surface |
1.00 |
16:47 |
9.89 |
8.32 |
30.54 |
29.01 |
3.06 |
2.50 |
|
WSR04 |
20210525 Sunny |
Moderate |
Mid-Flood |
Surface |
1.00 |
16:47 |
8.37 |
8.37 |
30.66 |
28.92 |
2.95 |
2.50 |
|
WSR04 |
20210525 Sunny |
Moderate |
Mid-Flood |
Middle |
3.50 |
16:46 |
9.37 |
8.48 |
30.69 |
28.96 |
2.09 |
2.50 |
|
WSR04 |
20210525 Sunny |
Moderate |
Mid-Flood |
Middle |
3.50 |
16:46 |
9.61 |
8.39 |
30.10 |
29.11 |
2.26 |
2.50 |
|
WSR04 |
20210525 Sunny |
Moderate |
Mid-Flood |
Bottom |
6.00 |
16:45 |
10.34 |
8.27 |
30.60 |
28.87 |
2.31 |
2.50 |
|
WSR04 |
20210525 Sunny |
Moderate |
Mid-Flood |
Bottom |
6.00 |
16:45 |
9.20 |
8.36 |
30.77 |
28.92 |
2.10 |
2.50 |
|
WSR04 |
20210527 Sunny |
Moderate |
Mid-Flood |
Surface |
1.00 |
16:48 |
9.43 |
8.41 |
30.06 |
29.80 |
2.63 |
2.50 |
|
WSR04 |
20210527 Sunny |
Moderate |
Mid-Flood |
Surface |
1.00 |
16:48 |
9.72 |
8.54 |
30.04 |
29.78 |
2.33 |
4.30 |
|
Location |
Date (YYYYMMDD) |
Weather |
Sea Condition |
Tidal |
Water Level |
Depth (m) |
Time (hh:mm) |
DO (mg/L) |
pH |
Sal (ppt) |
Temp (¢XC) |
Turbidty (NTU) note 1 |
SS
(mg/L) (Note 2) |
|
WSR04 |
20210527 Sunny |
Moderate |
Mid-Flood |
Middle |
3.50 |
16:47 |
9.00 |
8.50 |
30.20 |
29.92 |
2.16 |
15.60 |
|
WSR04 |
20210527 Sunny |
Moderate |
Mid-Flood |
Middle |
3.50 |
16:47 |
8.92 |
8.41 |
30.19 |
29.88 |
2.47 |
14.10 |
|
WSR04 |
20210527 Sunny |
Moderate |
Mid-Flood |
Bottom |
6.00 |
16:46 |
9.49 |
8.43 |
30.43 |
29.86 |
2.34 |
4.30 |
|
WSR04 |
20210527 Sunny |
Moderate |
Mid-Flood |
Bottom |
6.00 |
16:46 |
9.41 |
8.36 |
30.31 |
29.89 |
2.61 |
3.50 |
|
WSR04 |
20210529 Sunny |
Moderate |
Mid-Flood |
Surface |
1.00 |
9:20 |
8.97 |
8.51 |
30.13 |
29.77 |
2.43 |
8.90 |
|
WSR04 |
20210529 Sunny |
Moderate |
Mid-Flood |
Surface |
1.00 |
9:20 |
8.79 |
8.53 |
30.29 |
29.89 |
2.33 |
9.60 |
|
WSR04 |
20210529 Sunny |
Moderate |
Mid-Flood |
Middle |
3.70 |
9:19 |
9.41 |
8.48 |
30.79 |
29.73 |
2.10 |
2.50 |
|
WSR04 |
20210529 Sunny |
Moderate |
Mid-Flood |
Middle |
3.70 |
9:19 |
9.13 |
8.51 |
30.26 |
29.90 |
2.30 |
3.20 |
|
WSR04 |
20210529 Sunny |
Moderate |
Mid-Flood |
Bottom |
6.40 |
9:18 |
8.81 |
8.50 |
30.65 |
29.91 |
1.93 |
3.40 |
|
WSR04 |
20210529 Sunny |
Moderate |
Mid-Flood |
Bottom |
6.40 |
9:18 |
9.28 |
8.38 |
30.84 |
29.73 |
2.23 |
2.50 |
|
WSR16 |
20210501 Cloudy |
Moderate |
Mid-Flood |
Surface |
1.00 |
10:25 |
9.82 |
8.46 |
29.33 |
26.95 |
3.06 |
2.50 |
|
WSR16 |
20210501 Cloudy |
Moderate |
Mid-Flood |
Surface |
1.00 |
10:25 |
9.99 |
8.44 |
29.69 |
26.91 |
2.99 |
2.50 |
|
WSR16 |
20210501 Cloudy |
Moderate |
Mid-Flood |
Middle |
8.15 |
10:24 |
10.48 |
8.53 |
29.42 |
26.87 |
2.36 |
2.50 |
|
WSR16 |
20210501 Cloudy |
Moderate |
Mid-Flood |
Middle |
8.15 |
10:24 |
10.51 |
8.53 |
29.57 |
26.84 |
2.62 |
2.50 |
|
WSR16 |
20210501 Cloudy |
Moderate |
Mid-Flood |
Bottom |
15.30 |
10:23 |
9.88 |
8.43 |
29.46 |
26.84 |
2.27 |
2.50 |
|
WSR16 |
20210501 Cloudy |
Moderate |
Mid-Flood |
Bottom |
15.30 |
10:23 |
9.62 |
8.35 |
29.56 |
26.98 |
2.44 |
2.50 |
|
WSR16 |
20210504 Cloudy |
Moderate |
Mid-Flood |
Surface |
1.00 |
10:25 |
9.40 |
8.52 |
29.85 |
27.47 |
2.49 |
2.50 |
|
WSR16 |
20210504 Cloudy |
Moderate |
Mid-Flood |
Surface |
1.00 |
10:25 |
9.66 |
8.51 |
30.04 |
27.66 |
2.73 |
2.90 |
|
WSR16 |
20210504 Cloudy |
Moderate |
Mid-Flood |
Middle |
8.60 |
10:24 |
9.16 |
8.21 |
30.08 |
27.48 |
2.32 |
3.90 |
|
WSR16 |
20210504 Cloudy |
Moderate |
Mid-Flood |
Middle |
8.60 |
10:24 |
9.48 |
8.46 |
30.10 |
27.60 |
2.33 |
3.00 |
|
WSR16 |
20210504 Cloudy |
Moderate |
Mid-Flood |
Bottom |
16.20 |
10:23 |
9.60 |
8.42 |
29.67 |
27.71 |
1.92 |
4.40 |
|
WSR16 |
20210504 Cloudy |
Moderate |
Mid-Flood |
Bottom |
16.20 |
10:23 |
9.41 |
8.47 |
29.97 |
27.72 |
2.01 |
5.00 |
|
WSR16 |
20210506 Cloudy |
Moderate |
Mid-Flood |
Surface |
1.00 |
14:57 |
8.35 |
8.47 |
30.82 |
27.06 |
2.70 |
2.50 |
|
WSR16 |
20210506 Cloudy |
Moderate |
Mid-Flood |
Surface |
1.00 |
14:57 |
9.07 |
8.51 |
31.03 |
27.25 |
3.16 |
2.60 |
|
WSR16 |
20210506 Cloudy |
Moderate |
Mid-Flood |
Middle |
8.30 |
14:56 |
10.18 |
8.62 |
31.14 |
27.37 |
2.73 |
3.50 |
|
WSR16 |
20210506 Cloudy |
Moderate |
Mid-Flood |
Middle |
8.30 |
14:56 |
8.97 |
8.55 |
30.62 |
27.07 |
2.69 |
2.60 |
|
WSR16 |
20210506 Cloudy |
Moderate |
Mid-Flood |
Bottom |
15.60 |
14:55 |
9.56 |
8.49 |
31.02 |
27.13 |
2.39 |
5.40 |
|
Location |
Date (YYYYMMDD) |
Weather |
Sea Condition |
Tidal |
Water Level |
Depth (m) |
Time (hh:mm) |
DO (mg/L) |
pH |
Sal (ppt) |
Temp (¢XC) |
Turbidty (NTU) note 1 |
SS
(mg/L) (Note 2) |
|
WSR16 |
20210506 Cloudy |
Moderate |
Mid-Flood |
Bottom |
15.60 |
14:55 |
9.34 |
8.68 |
30.66 |
27.32 |
2.03 |
3.20 |
|
WSR16 |
20210508 Sunny |
Moderate |
Mid-Flood |
Surface |
1.00 |
17:09 |
10.10 |
8.45 |
28.27 |
26.83 |
2.48 |
3.90 |
|
WSR16 |
20210508 Sunny |
Moderate |
Mid-Flood |
Surface |
1.00 |
17:09 |
10.98 |
8.41 |
27.91 |
26.91 |
2.33 |
2.50 |
|
WSR16 |
20210508 Sunny |
Moderate |
Mid-Flood |
Middle |
8.40 |
17:08 |
10.30 |
8.48 |
27.96 |
26.85 |
2.29 |
3.20 |
|
WSR16 |
20210508 Sunny |
Moderate |
Mid-Flood |
Middle |
8.40 |
17:08 |
10.78 |
8.52 |
28.27 |
27.08 |
2.48 |
2.50 |
|
WSR16 |
20210508 Sunny |
Moderate |
Mid-Flood |
Bottom |
15.80 |
17:07 |
9.50 |
8.52 |
28.02 |
27.23 |
1.75 |
3.00 |
|
WSR16 |
20210508 Sunny |
Moderate |
Mid-Flood |
Bottom |
15.80 |
17:07 |
9.52 |
8.51 |
27.81 |
26.86 |
1.93 |
2.80 |
|
WSR16 |
20210511 Sunny |
Moderate |
Mid-Flood |
Surface |
1.00 |
17:57 |
9.13 |
8.37 |
29.52 |
28.95 |
2.32 |
2.50 |
|
WSR16 |
20210511 Sunny |
Moderate |
Mid-Flood |
Surface |
1.00 |
17:57 |
9.40 |
8.44 |
29.22 |
28.76 |
2.95 |
2.60 |
|
WSR16 |
20210511 Sunny |
Moderate |
Mid-Flood |
Middle |
7.65 |
17:56 |
9.92 |
8.52 |
29.65 |
29.02 |
2.31 |
2.50 |
|
WSR16 |
20210511 Sunny |
Moderate |
Mid-Flood |
Middle |
7.65 |
17:56 |
9.09 |
8.62 |
29.97 |
28.92 |
2.23 |
3.30 |
|
WSR16 |
20210511 Sunny |
Moderate |
Mid-Flood |
Bottom |
14.30 |
17:55 |
8.97 |
8.58 |
29.94 |
28.81 |
2.50 |
3.10 |
|
WSR16 |
20210511 Sunny |
Moderate |
Mid-Flood |
Bottom |
14.30 |
17:55 |
9.85 |
8.46 |
29.42 |
28.94 |
1.86 |
3.90 |
|
WSR16 |
20210513 Sunny |
Moderate |
Mid-Flood |
Surface |
1.00 |
18:02 |
9.04 |
8.53 |
30.90 |
29.57 |
2.76 |
4.00 |
|
WSR16 |
20210513 Sunny |
Moderate |
Mid-Flood |
Surface |
1.00 |
18:02 |
9.54 |
8.64 |
30.52 |
29.64 |
2.33 |
3.90 |
|
WSR16 |
20210513 Sunny |
Moderate |
Mid-Flood |
Middle |
7.75 |
18:01 |
8.53 |
8.50 |
30.69 |
29.63 |
3.10 |
2.90 |
|
WSR16 |
20210513 Sunny |
Moderate |
Mid-Flood |
Middle |
7.75 |
18:01 |
8.65 |
8.67 |
30.71 |
29.56 |
3.03 |
3.20 |
|
WSR16 |
20210513 Sunny |
Moderate |
Mid-Flood |
Bottom |
14.50 |
18:00 |
10.12 |
8.70 |
30.56 |
29.58 |
2.90 |
4.20 |
|
WSR16 |
20210513 Sunny |
Moderate |
Mid-Flood |
Bottom |
14.50 |
18:00 |
10.17 |
8.67 |
30.51 |
29.49 |
2.75 |
3.40 |
|
WSR16 |
20210515 Sunny |
Moderate |
Mid-Flood |
Surface |
1.00 |
10:47 |
9.89 |
8.43 |
30.37 |
29.67 |
2.75 |
3.30 |
|
WSR16 |
20210515 Sunny |
Moderate |
Mid-Flood |
Surface |
1.00 |
10:47 |
10.04 |
8.40 |
30.81 |
29.64 |
3.12 |
2.50 |
|
WSR16 |
20210515 Sunny |
Moderate |
Mid-Flood |
Middle |
7.65 |
10:46 |
9.20 |
8.48 |
30.62 |
29.80 |
2.50 |
3.10 |
|
WSR16 |
20210515 Sunny |
Moderate |
Mid-Flood |
Middle |
7.65 |
10:46 |
10.29 |
8.49 |
30.12 |
29.76 |
2.69 |
3.70 |
|
WSR16 |
20210515 Sunny |
Moderate |
Mid-Flood |
Bottom |
14.30 |
10:45 |
9.38 |
8.33 |
30.14 |
29.65 |
2.66 |
2.50 |
|
WSR16 |
20210515 Sunny |
Moderate |
Mid-Flood |
Bottom |
14.30 |
10:45 |
9.40 |
8.44 |
30.31 |
29.62 |
2.77 |
2.50 |
|
WSR16 |
20210518 Sunny |
Moderate |
Mid-Flood |
Surface |
1.00 |
10:33 |
9.76 |
8.72 |
30.89 |
30.05 |
3.03 |
3.10 |
|
WSR16 |
20210518 Sunny |
Moderate |
Mid-Flood |
Surface |
1.00 |
10:33 |
9.21 |
8.65 |
30.90 |
29.88 |
2.78 |
3.40 |
|
Location |
Date (YYYYMMDD) |
Weather |
Sea Condition |
Tidal |
Water Level |
Depth (m) |
Time (hh:mm) |
DO (mg/L) |
pH |
Sal (ppt) |
Temp (¢XC) |
Turbidty (NTU) note 1 |
SS
(mg/L) (Note 2) |
|
WSR16 |
20210518 Sunny |
Moderate |
Mid-Flood |
Middle |
7.80 |
10:32 |
9.83 |
8.69 |
30.82 |
29.92 |
2.78 |
2.50 |
|
WSR16 |
20210518 Sunny |
Moderate |
Mid-Flood |
Middle |
7.80 |
10:32 |
9.72 |
8.49 |
31.08 |
29.99 |
2.37 |
3.60 |
|
WSR16 |
20210518 Sunny |
Moderate |
Mid-Flood |
Bottom |
14.60 |
10:31 |
9.05 |
8.72 |
31.01 |
30.03 |
1.80 |
3.70 |
|
WSR16 |
20210518 Sunny |
Moderate |
Mid-Flood |
Bottom |
14.60 |
10:31 |
8.57 |
8.59 |
30.94 |
29.86 |
1.77 |
4.40 |
|
WSR16 |
20210520 Cloudy |
Moderate |
Mid-Flood |
Surface |
1.00 |
10:27 |
9.66 |
8.60 |
29.91 |
30.03 |
2.27 |
4.30 |
|
WSR16 |
20210520 Cloudy |
Moderate |
Mid-Flood |
Surface |
1.00 |
10:27 |
9.14 |
8.53 |
30.36 |
29.96 |
2.41 |
2.50 |
|
WSR16 |
20210520 Cloudy |
Moderate |
Mid-Flood |
Middle |
7.65 |
10:26 |
9.68 |
8.40 |
29.93 |
29.99 |
2.62 |
3.40 |
|
WSR16 |
20210520 Cloudy |
Moderate |
Mid-Flood |
Middle |
7.65 |
10:26 |
9.10 |
8.61 |
30.47 |
29.92 |
2.24 |
3.90 |
|
WSR16 |
20210520 Cloudy |
Moderate |
Mid-Flood |
Bottom |
14.30 |
10:25 |
9.95 |
8.61 |
29.97 |
30.00 |
2.43 |
2.50 |
|
WSR16 |
20210520 Cloudy |
Moderate |
Mid-Flood |
Bottom |
14.30 |
10:25 |
9.34 |
8.52 |
30.01 |
29.98 |
2.19 |
2.50 |
|
WSR16 |
20210522 Sunny |
Moderate |
Mid-Flood |
Surface |
1.00 |
15:52 |
9.13 |
8.47 |
30.88 |
29.95 |
2.16 |
2.80 |
|
WSR16 |
20210522 Sunny |
Moderate |
Mid-Flood |
Surface |
1.00 |
15:52 |
8.08 |
8.33 |
30.53 |
29.85 |
2.48 |
3.40 |
|
WSR16 |
20210522 Sunny |
Moderate |
Mid-Flood |
Middle |
8.15 |
15:51 |
7.85 |
8.47 |
30.63 |
30.18 |
2.23 |
3.10 |
|
WSR16 |
20210522 Sunny |
Moderate |
Mid-Flood |
Middle |
8.15 |
15:51 |
9.19 |
8.38 |
30.81 |
30.06 |
2.44 |
3.70 |
|
WSR16 |
20210522 Sunny |
Moderate |
Mid-Flood |
Bottom |
15.30 |
15:50 |
8.12 |
8.42 |
30.67 |
30.02 |
2.11 |
4.20 |
|
WSR16 |
20210522 Sunny |
Moderate |
Mid-Flood |
Bottom |
15.30 |
15:50 |
8.16 |
8.24 |
30.36 |
30.10 |
2.07 |
3.50 |
|
WSR16 |
20210525 Sunny |
Moderate |
Mid-Flood |
Surface |
1.00 |
17:59 |
9.46 |
8.30 |
30.09 |
28.86 |
2.98 |
2.50 |
|
WSR16 |
20210525 Sunny |
Moderate |
Mid-Flood |
Surface |
1.00 |
17:59 |
9.60 |
8.30 |
29.99 |
28.77 |
3.04 |
2.50 |
|
WSR16 |
20210525 Sunny |
Moderate |
Mid-Flood |
Middle |
8.45 |
17:58 |
8.24 |
8.46 |
30.56 |
28.70 |
2.21 |
2.60 |
|
WSR16 |
20210525 Sunny |
Moderate |
Mid-Flood |
Middle |
8.45 |
17:58 |
8.94 |
8.37 |
30.69 |
28.84 |
2.57 |
2.50 |
|
WSR16 |
20210525 Sunny |
Moderate |
Mid-Flood |
Bottom |
15.90 |
17:57 |
9.42 |
8.51 |
30.53 |
28.83 |
2.53 |
2.50 |
|
WSR16 |
20210525 Sunny |
Moderate |
Mid-Flood |
Bottom |
15.90 |
17:57 |
8.74 |
8.30 |
30.10 |
28.83 |
2.30 |
2.50 |
|
WSR16 |
20210527 Sunny |
Moderate |
Mid-Flood |
Surface |
1.00 |
17:57 |
9.71 |
8.45 |
29.93 |
29.69 |
2.90 |
4.30 |
|
WSR16 |
20210527 Sunny |
Moderate |
Mid-Flood |
Surface |
1.00 |
17:57 |
9.19 |
8.34 |
30.42 |
29.80 |
2.42 |
4.60 |
|
WSR16 |
20210527 Sunny |
Moderate |
Mid-Flood |
Middle |
8.05 |
17:56 |
9.44 |
8.44 |
29.79 |
29.74 |
2.02 |
5.10 |
|
WSR16 |
20210527 Sunny |
Moderate |
Mid-Flood |
Middle |
8.05 |
17:56 |
9.58 |
8.37 |
29.92 |
29.83 |
2.29 |
5.30 |
|
WSR16 |
20210527 Sunny |
Moderate |
Mid-Flood |
Bottom |
15.10 |
17:55 |
9.87 |
8.40 |
30.32 |
29.83 |
1.83 |
3.00 |
|
Location |
Date (YYYYMMDD) |
Weather |
Sea Condition |
Tidal |
Water Level |
Depth (m) |
Time (hh:mm) |
DO (mg/L) |
pH |
Sal (ppt) |
Temp (¢XC) |
Turbidty (NTU) note 1 |
SS
(mg/L) (Note 2) |
|
WSR16 |
20210527 Sunny |
Moderate |
Mid-Flood |
Bottom |
15.10 |
17:55 |
10.09 |
8.39 |
30.32 |
29.75 |
2.14 |
4.60 |
|
WSR16 |
20210529 Sunny |
Moderate |
Mid-Flood |
Surface |
1.00 |
10:34 |
9.18 |
8.30 |
30.55 |
29.94 |
2.65 |
2.50 |
|
WSR16 |
20210529 Sunny |
Moderate |
Mid-Flood |
Surface |
1.00 |
10:34 |
8.88 |
8.45 |
30.84 |
30.22 |
2.36 |
3.60 |
|
WSR16 |
20210529 Sunny |
Moderate |
Mid-Flood |
Middle |
8.35 |
10:33 |
8.64 |
8.36 |
30.61 |
29.97 |
2.76 |
2.50 |
|
WSR16 |
20210529 Sunny |
Moderate |
Mid-Flood |
Middle |
8.35 |
10:33 |
9.66 |
8.35 |
30.32 |
30.20 |
2.73 |
3.80 |
|
WSR16 |
20210529 Sunny |
Moderate |
Mid-Flood |
Bottom |
15.70 |
10:32 |
8.50 |
8.45 |
30.82 |
30.10 |
2.33 |
3.50 |
|
WSR16 |
20210529 Sunny |
Moderate |
Mid-Flood |
Bottom |
15.70 |
10:32 |
8.81 |
8.32 |
30.49 |
30.02 |
1.97 |
3.20 |
|
WSR33 |
20210501 Cloudy |
Moderate |
Mid-Flood |
Surface |
1.00 |
9:28 |
10.19 |
8.55 |
29.35 |
26.82 |
2.77 |
2.50 |
|
WSR33 |
20210501 Cloudy |
Moderate |
Mid-Flood |
Surface |
1.00 |
9:28 |
9.59 |
8.42 |
29.61 |
26.52 |
2.98 |
2.50 |
|
WSR33 |
20210501 Cloudy |
Moderate |
Mid-Flood |
Middle |
3.85 |
9:27 |
9.62 |
8.62 |
29.77 |
26.68 |
2.53 |
2.50 |
|
WSR33 |
20210501 Cloudy |
Moderate |
Mid-Flood |
Middle |
3.85 |
9:27 |
10.52 |
8.45 |
29.61 |
26.70 |
2.17 |
2.50 |
|
WSR33 |
20210501 Cloudy |
Moderate |
Mid-Flood |
Bottom |
6.70 |
9:26 |
10.11 |
8.58 |
29.51 |
26.74 |
2.30 |
2.50 |
|
WSR33 |
20210501 Cloudy |
Moderate |
Mid-Flood |
Bottom |
6.70 |
9:26 |
9.77 |
8.42 |
29.58 |
26.69 |
2.60 |
2.50 |
|
WSR33 |
20210504 Cloudy |
Moderate |
Mid-Flood |
Surface |
1.00 |
9:30 |
9.20 |
8.25 |
29.98 |
27.49 |
2.83 |
4.00 |
|
WSR33 |
20210504 Cloudy |
Moderate |
Mid-Flood |
Surface |
1.00 |
9:30 |
9.26 |
8.32 |
29.81 |
27.39 |
2.41 |
11.80 |
|
WSR33 |
20210504 Cloudy |
Moderate |
Mid-Flood |
Middle |
3.85 |
9:29 |
10.01 |
8.26 |
29.88 |
27.38 |
1.87 |
2.80 |
|
WSR33 |
20210504 Cloudy |
Moderate |
Mid-Flood |
Middle |
3.85 |
9:29 |
9.44 |
8.23 |
30.11 |
27.40 |
2.03 |
3.60 |
|
WSR33 |
20210504 Cloudy |
Moderate |
Mid-Flood |
Bottom |
6.70 |
9:28 |
10.08 |
8.38 |
29.91 |
27.34 |
2.08 |
3.90 |
|
WSR33 |
20210504 Cloudy |
Moderate |
Mid-Flood |
Bottom |
6.70 |
9:28 |
9.59 |
8.46 |
29.76 |
27.31 |
1.94 |
3.60 |
|
WSR33 |
20210506 Cloudy |
Moderate |
Mid-Flood |
Surface |
1.00 |
14:03 |
9.17 |
8.60 |
30.43 |
27.26 |
2.86 |
3.00 |
|
WSR33 |
20210506 Cloudy |
Moderate |
Mid-Flood |
Surface |
1.00 |
14:03 |
9.87 |
8.69 |
30.61 |
27.26 |
2.57 |
4.90 |
|
WSR33 |
20210506 Cloudy |
Moderate |
Mid-Flood |
Middle |
3.80 |
14:02 |
9.29 |
8.68 |
30.95 |
27.37 |
2.37 |
4.10 |
|
WSR33 |
20210506 Cloudy |
Moderate |
Mid-Flood |
Middle |
3.80 |
14:02 |
9.94 |
8.51 |
30.50 |
27.21 |
2.19 |
4.40 |
|
WSR33 |
20210506 Cloudy |
Moderate |
Mid-Flood |
Bottom |
6.60 |
14:01 |
9.75 |
8.67 |
31.17 |
27.24 |
2.58 |
2.60 |
|
WSR33 |
20210506 Cloudy |
Moderate |
Mid-Flood |
Bottom |
6.60 |
14:01 |
9.92 |
8.66 |
30.91 |
27.25 |
2.70 |
3.80 |
|
WSR33 |
20210508 Sunny |
Moderate |
Mid-Flood |
Surface |
1.00 |
16:12 |
9.71 |
8.42 |
28.08 |
27.37 |
1.96 |
3.30 |
|
WSR33 |
20210508 Sunny |
Moderate |
Mid-Flood |
Surface |
1.00 |
16:12 |
10.03 |
8.44 |
28.03 |
27.31 |
2.29 |
3.30 |
|
Location |
Date (YYYYMMDD) |
Weather |
Sea Condition |
Tidal |
Water Level |
Depth (m) |
Time (hh:mm) |
DO (mg/L) |
pH |
Sal (ppt) |
Temp (¢XC) |
Turbidty (NTU) note 1 |
SS
(mg/L) (Note 2) |
|
WSR33 |
20210508 Sunny |
Moderate |
Mid-Flood |
Middle |
3.75 |
16:11 |
10.19 |
8.52 |
28.31 |
27.23 |
2.64 |
3.90 |
|
WSR33 |
20210508 Sunny |
Moderate |
Mid-Flood |
Middle |
3.75 |
16:11 |
10.80 |
8.55 |
27.98 |
27.05 |
2.38 |
3.00 |
|
WSR33 |
20210508 Sunny |
Moderate |
Mid-Flood |
Bottom |
6.50 |
16:10 |
9.41 |
8.54 |
28.01 |
27.08 |
2.23 |
2.50 |
|
WSR33 |
20210508 Sunny |
Moderate |
Mid-Flood |
Bottom |
6.50 |
16:10 |
9.55 |
8.61 |
27.85 |
27.25 |
2.35 |
3.90 |
|
WSR33 |
20210511 Sunny |
Moderate |
Mid-Flood |
Surface |
1.00 |
17:02 |
9.73 |
8.69 |
29.22 |
28.94 |
2.72 |
2.50 |
|
WSR33 |
20210511 Sunny |
Moderate |
Mid-Flood |
Surface |
1.00 |
17:02 |
8.97 |
8.58 |
29.02 |
29.10 |
2.22 |
3.00 |
|
WSR33 |
20210511 Sunny |
Moderate |
Mid-Flood |
Middle |
3.65 |
17:01 |
9.40 |
8.38 |
29.11 |
29.13 |
2.37 |
3.10 |
|
WSR33 |
20210511 Sunny |
Moderate |
Mid-Flood |
Middle |
3.65 |
17:01 |
9.62 |
8.45 |
29.66 |
29.08 |
2.59 |
3.90 |
|
WSR33 |
20210511 Sunny |
Moderate |
Mid-Flood |
Bottom |
6.30 |
17:00 |
9.74 |
8.61 |
29.41 |
29.05 |
2.47 |
2.50 |
|
WSR33 |
20210511 Sunny |
Moderate |
Mid-Flood |
Bottom |
6.30 |
17:00 |
9.08 |
8.44 |
29.58 |
28.99 |
1.73 |
3.30 |
|
WSR33 |
20210513 Sunny |
Moderate |
Mid-Flood |
Surface |
1.00 |
17:05 |
9.06 |
8.50 |
30.48 |
29.45 |
3.08 |
2.80 |
|
WSR33 |
20210513 Sunny |
Moderate |
Mid-Flood |
Surface |
1.00 |
17:05 |
9.02 |
8.54 |
30.69 |
29.62 |
2.65 |
4.30 |
|
WSR33 |
20210513 Sunny |
Moderate |
Mid-Flood |
Middle |
3.55 |
17:04 |
10.02 |
8.53 |
30.95 |
29.48 |
2.57 |
2.50 |
|
WSR33 |
20210513 Sunny |
Moderate |
Mid-Flood |
Middle |
3.55 |
17:04 |
9.95 |
8.58 |
31.22 |
29.51 |
2.75 |
2.50 |
|
WSR33 |
20210513 Sunny |
Moderate |
Mid-Flood |
Bottom |
6.10 |
17:03 |
9.41 |
8.58 |
30.99 |
29.57 |
2.56 |
2.50 |
|
WSR33 |
20210513 Sunny |
Moderate |
Mid-Flood |
Bottom |
6.10 |
17:03 |
9.64 |
8.64 |
30.85 |
29.42 |
2.73 |
3.40 |
|
WSR33 |
20210515 Sunny |
Moderate |
Mid-Flood |
Surface |
1.00 |
9:51 |
10.19 |
8.49 |
30.27 |
29.52 |
2.99 |
2.50 |
|
WSR33 |
20210515 Sunny |
Moderate |
Mid-Flood |
Surface |
1.00 |
9:51 |
9.64 |
8.36 |
30.50 |
29.63 |
2.97 |
7.10 |
|
WSR33 |
20210515 Sunny |
Moderate |
Mid-Flood |
Middle |
3.55 |
9:50 |
9.13 |
8.32 |
30.48 |
29.51 |
2.73 |
3.70 |
|
WSR33 |
20210515 Sunny |
Moderate |
Mid-Flood |
Middle |
3.55 |
9:50 |
9.14 |
8.46 |
30.76 |
29.43 |
3.16 |
2.60 |
|
WSR33 |
20210515 Sunny |
Moderate |
Mid-Flood |
Bottom |
6.10 |
9:49 |
9.81 |
8.37 |
30.16 |
29.57 |
2.07 |
2.90 |
|
WSR33 |
20210515 Sunny |
Moderate |
Mid-Flood |
Bottom |
6.10 |
9:49 |
9.15 |
8.43 |
29.99 |
29.60 |
2.28 |
3.50 |
|
WSR33 |
20210518 Sunny |
Moderate |
Mid-Flood |
Surface |
1.00 |
9:35 |
9.65 |
8.53 |
30.75 |
29.86 |
2.71 |
3.80 |
|
WSR33 |
20210518 Sunny |
Moderate |
Mid-Flood |
Surface |
1.00 |
9:35 |
9.77 |
8.73 |
31.02 |
29.89 |
2.68 |
2.70 |
|
WSR33 |
20210518 Sunny |
Moderate |
Mid-Flood |
Middle |
3.60 |
9:34 |
9.46 |
8.59 |
30.77 |
29.88 |
2.47 |
4.20 |
|
WSR33 |
20210518 Sunny |
Moderate |
Mid-Flood |
Middle |
3.60 |
9:34 |
9.21 |
8.51 |
31.16 |
29.86 |
2.76 |
3.60 |
|
WSR33 |
20210518 Sunny |
Moderate |
Mid-Flood |
Bottom |
6.20 |
9:33 |
9.40 |
8.65 |
30.86 |
29.88 |
1.53 |
4.30 |
|
Location |
Date (YYYYMMDD) |
Weather |
Sea Condition |
Tidal |
Water Level |
Depth (m) |
Time (hh:mm) |
DO (mg/L) |
pH |
Sal (ppt) |
Temp (¢XC) |
Turbidty (NTU) note 1 |
SS
(mg/L) (Note 2) |
|
WSR33 |
20210518 Sunny |
Moderate |
Mid-Flood |
Bottom |
6.20 |
9:33 |
8.70 |
8.69 |
30.89 |
29.78 |
1.83 |
2.80 |
|
WSR33 |
20210520 Cloudy |
Moderate |
Mid-Flood |
Surface |
1.00 |
9:32 |
9.67 |
8.42 |
29.90 |
29.80 |
2.24 |
2.50 |
|
WSR33 |
20210520 Cloudy |
Moderate |
Mid-Flood |
Surface |
1.00 |
9:32 |
9.67 |
8.61 |
29.83 |
29.88 |
2.37 |
3.00 |
|
WSR33 |
20210520 Cloudy |
Moderate |
Mid-Flood |
Middle |
3.75 |
9:31 |
9.59 |
8.56 |
30.58 |
29.75 |
2.06 |
3.00 |
|
WSR33 |
20210520 Cloudy |
Moderate |
Mid-Flood |
Middle |
3.75 |
9:31 |
8.84 |
8.48 |
30.09 |
29.80 |
2.43 |
3.00 |
|
WSR33 |
20210520 Cloudy |
Moderate |
Mid-Flood |
Bottom |
6.50 |
9:30 |
9.73 |
8.61 |
29.91 |
29.87 |
2.16 |
3.70 |
|
WSR33 |
20210520 Cloudy |
Moderate |
Mid-Flood |
Bottom |
6.50 |
9:30 |
9.76 |
8.43 |
29.86 |
29.71 |
2.42 |
2.50 |
|
WSR33 |
20210522 Sunny |
Moderate |
Mid-Flood |
Surface |
1.00 |
14:53 |
9.69 |
8.47 |
30.67 |
29.94 |
2.87 |
2.70 |
|
WSR33 |
20210522 Sunny |
Moderate |
Mid-Flood |
Surface |
1.00 |
14:53 |
8.85 |
8.30 |
30.41 |
30.12 |
2.77 |
3.10 |
|
WSR33 |
20210522 Sunny |
Moderate |
Mid-Flood |
Middle |
3.60 |
14:52 |
8.09 |
8.42 |
30.81 |
30.05 |
2.08 |
3.70 |
|
WSR33 |
20210522 Sunny |
Moderate |
Mid-Flood |
Middle |
3.60 |
14:52 |
8.99 |
8.26 |
30.85 |
29.88 |
1.80 |
4.80 |
|
WSR33 |
20210522 Sunny |
Moderate |
Mid-Flood |
Bottom |
6.20 |
14:51 |
8.61 |
8.41 |
30.68 |
30.11 |
1.95 |
3.70 |
|
WSR33 |
20210522 Sunny |
Moderate |
Mid-Flood |
Bottom |
6.20 |
14:51 |
8.08 |
8.34 |
30.31 |
30.09 |
1.67 |
4.40 |
|
WSR33 |
20210525 Sunny |
Moderate |
Mid-Flood |
Surface |
1.00 |
17:04 |
8.69 |
8.45 |
30.54 |
29.00 |
3.04 |
2.50 |
|
WSR33 |
20210525 Sunny |
Moderate |
Mid-Flood |
Surface |
1.00 |
17:04 |
10.36 |
8.44 |
30.67 |
28.91 |
3.00 |
2.50 |
|
WSR33 |
20210525 Sunny |
Moderate |
Mid-Flood |
Middle |
3.60 |
17:03 |
8.56 |
8.33 |
30.39 |
28.95 |
1.99 |
2.70 |
|
WSR33 |
20210525 Sunny |
Moderate |
Mid-Flood |
Middle |
3.60 |
17:03 |
9.13 |
8.50 |
30.16 |
29.01 |
2.29 |
2.50 |
|
WSR33 |
20210525 Sunny |
Moderate |
Mid-Flood |
Bottom |
6.20 |
17:02 |
8.37 |
8.37 |
30.17 |
29.13 |
2.18 |
2.50 |
|
WSR33 |
20210525 Sunny |
Moderate |
Mid-Flood |
Bottom |
6.20 |
17:02 |
9.24 |
8.46 |
30.66 |
28.99 |
1.86 |
2.50 |
|
WSR33 |
20210529 Sunny |
Moderate |
Mid-Flood |
Surface |
1.00 |
9:37 |
8.56 |
8.34 |
30.39 |
29.97 |
2.45 |
3.90 |
|
WSR33 |
20210527 Sunny |
Moderate |
Mid-Flood |
Surface |
1.00 |
17:03 |
9.64 |
8.30 |
30.33 |
29.86 |
2.88 |
15.10 |
|
WSR33 |
20210527 Sunny |
Moderate |
Mid-Flood |
Surface |
1.00 |
17:03 |
9.91 |
8.33 |
30.05 |
29.90 |
2.71 |
15.00 |
|
WSR33 |
20210527 Sunny |
Moderate |
Mid-Flood |
Middle |
3.55 |
17:02 |
9.37 |
8.41 |
29.92 |
29.82 |
2.54 |
3.90 |
|
WSR33 |
20210527 Sunny |
Moderate |
Mid-Flood |
Middle |
3.55 |
17:02 |
9.93 |
8.41 |
30.07 |
29.83 |
2.26 |
4.30 |
|
WSR33 |
20210527 Sunny |
Moderate |
Mid-Flood |
Bottom |
6.10 |
17:01 |
10.03 |
8.38 |
29.69 |
29.84 |
2.08 |
5.00 |
|
WSR33 |
20210527 Sunny |
Moderate |
Mid-Flood |
Bottom |
6.10 |
17:01 |
9.95 |
8.39 |
30.39 |
29.87 |
2.44 |
3.20 |
|
WSR33 |
20210529 Sunny |
Moderate |
Mid-Flood |
Surface |
1.00 |
9:37 |
9.17 |
8.51 |
30.25 |
30.04 |
2.36 |
4.50 |
|
Location |
Date (YYYYMMDD) |
Weather |
Sea Condition |
Tidal |
Water Level |
Depth (m) |
Time (hh:mm) |
DO (mg/L) |
pH |
Sal (ppt) |
Temp (¢XC) |
Turbidty (NTU) note 1 |
SS
(mg/L) (Note 2) |
|
WSR33 |
20210529 Sunny |
Moderate |
Mid-Flood |
Middle |
3.80 |
9:36 |
8.80 |
8.30 |
30.06 |
30.07 |
2.35 |
3.60 |
|
WSR33 |
20210529 Sunny |
Moderate |
Mid-Flood |
Middle |
3.80 |
9:36 |
8.84 |
8.47 |
30.51 |
30.00 |
2.52 |
2.90 |
|
WSR33 |
20210529 Sunny |
Moderate |
Mid-Flood |
Bottom |
6.60 |
9:35 |
9.07 |
8.51 |
30.72 |
30.08 |
2.71 |
2.50 |
|
WSR33 |
20210529 Sunny |
Moderate |
Mid-Flood |
Bottom |
6.60 |
9:35 |
8.92 |
8.32 |
30.12 |
29.98 |
2.26 |
2.90 |
|
WSR36 |
20210501 Cloudy |
Moderate |
Mid-Flood |
Surface |
1.00 |
9:44 |
10.19 |
8.62 |
29.65 |
26.69 |
2.82 |
2.50 |
|
WSR36 |
20210501 Cloudy |
Moderate |
Mid-Flood |
Surface |
1.00 |
9:44 |
9.61 |
8.36 |
29.44 |
26.90 |
2.61 |
2.50 |
|
WSR36 |
20210501 Cloudy |
Moderate |
Mid-Flood |
Middle |
3.35 |
9:44 |
9.92 |
8.37 |
29.84 |
26.77 |
2.00 |
2.50 |
|
WSR36 |
20210501 Cloudy |
Moderate |
Mid-Flood |
Middle |
3.35 |
9:44 |
9.96 |
8.30 |
29.63 |
26.79 |
2.28 |
2.50 |
|
WSR36 |
20210501 Cloudy |
Moderate |
Mid-Flood |
Bottom |
5.70 |
9:43 |
9.84 |
8.54 |
29.33 |
26.78 |
2.00 |
5.00 |
|
WSR36 |
20210501 Cloudy |
Moderate |
Mid-Flood |
Bottom |
5.70 |
9:43 |
10.34 |
8.36 |
29.45 |
26.66 |
1.79 |
2.50 |
|
WSR36 |
20210504 Cloudy |
Moderate |
Mid-Flood |
Surface |
1.00 |
9:46 |
9.74 |
8.42 |
29.57 |
27.41 |
2.75 |
3.40 |
|
WSR36 |
20210504 Cloudy |
Moderate |
Mid-Flood |
Surface |
1.00 |
9:46 |
10.06 |
8.22 |
29.91 |
27.29 |
2.69 |
2.50 |
|
WSR36 |
20210504 Cloudy |
Moderate |
Mid-Flood |
Middle |
3.45 |
9:46 |
9.99 |
8.38 |
29.93 |
27.33 |
2.41 |
3.60 |
|
WSR36 |
20210504 Cloudy |
Moderate |
Mid-Flood |
Middle |
3.45 |
9:46 |
10.06 |
8.33 |
29.88 |
27.33 |
2.04 |
3.50 |
|
WSR36 |
20210504 Cloudy |
Moderate |
Mid-Flood |
Bottom |
5.90 |
9:45 |
9.68 |
8.49 |
29.81 |
27.31 |
2.09 |
2.50 |
|
WSR36 |
20210504 Cloudy |
Moderate |
Mid-Flood |
Bottom |
5.90 |
9:45 |
10.07 |
8.33 |
29.79 |
27.27 |
1.97 |
3.90 |
|
WSR36 |
20210506 Cloudy |
Moderate |
Mid-Flood |
Surface |
1.00 |
14:16 |
9.84 |
8.49 |
30.67 |
27.17 |
2.97 |
4.20 |
|
WSR36 |
20210506 Cloudy |
Moderate |
Mid-Flood |
Surface |
1.00 |
14:16 |
8.70 |
8.60 |
30.71 |
27.13 |
2.84 |
5.40 |
|
WSR36 |
20210506 Cloudy |
Moderate |
Mid-Flood |
Middle |
3.55 |
14:16 |
8.28 |
8.63 |
30.90 |
27.33 |
2.64 |
4.10 |
|
WSR36 |
20210506 Cloudy |
Moderate |
Mid-Flood |
Middle |
3.55 |
14:16 |
8.77 |
8.47 |
30.82 |
27.21 |
2.76 |
5.50 |
|
WSR36 |
20210506 Cloudy |
Moderate |
Mid-Flood |
Bottom |
6.10 |
14:15 |
9.07 |
8.65 |
30.53 |
27.31 |
2.15 |
4.80 |
|
WSR36 |
20210506 Cloudy |
Moderate |
Mid-Flood |
Bottom |
6.10 |
14:15 |
8.67 |
8.65 |
31.17 |
27.42 |
2.02 |
3.70 |
|
WSR36 |
20210508 Sunny |
Moderate |
Mid-Flood |
Surface |
1.00 |
16:28 |
9.48 |
8.64 |
28.17 |
27.19 |
2.56 |
2.50 |
|
WSR36 |
20210508 Sunny |
Moderate |
Mid-Flood |
Surface |
1.00 |
16:28 |
10.64 |
8.58 |
27.78 |
27.18 |
2.33 |
2.50 |
|
WSR36 |
20210508 Sunny |
Moderate |
Mid-Flood |
Middle |
3.30 |
16:28 |
10.29 |
8.46 |
27.92 |
27.29 |
2.44 |
2.50 |
|
WSR36 |
20210508 Sunny |
Moderate |
Mid-Flood |
Middle |
3.30 |
16:28 |
10.64 |
8.56 |
27.58 |
27.35 |
2.13 |
3.30 |
|
WSR36 |
20210508 Sunny |
Moderate |
Mid-Flood |
Bottom |
5.60 |
16:27 |
9.21 |
8.59 |
27.53 |
27.32 |
2.02 |
3.10 |
|
Location |
Date (YYYYMMDD) |
Weather |
Sea Condition |
Tidal |
Water Level |
Depth (m) |
Time (hh:mm) |
DO (mg/L) |
pH |
Sal (ppt) |
Temp (¢XC) |
Turbidty (NTU) note 1 |
SS
(mg/L) (Note 2) |
|
WSR36 |
20210508 Sunny |
Moderate |
Mid-Flood |
Bottom |
5.60 |
16:27 |
10.50 |
8.42 |
28.11 |
27.35 |
1.95 |
2.70 |
|
WSR36 |
20210511 Sunny |
Moderate |
Mid-Flood |
Surface |
1.00 |
17:16 |
9.86 |
8.47 |
28.96 |
28.81 |
2.97 |
2.50 |
|
WSR36 |
20210511 Sunny |
Moderate |
Mid-Flood |
Surface |
1.00 |
17:16 |
9.12 |
8.39 |
28.67 |
28.73 |
2.56 |
2.50 |
|
WSR36 |
20210511 Sunny |
Moderate |
Mid-Flood |
Middle |
3.40 |
17:16 |
8.97 |
8.56 |
29.17 |
28.79 |
2.71 |
2.50 |
|
WSR36 |
20210511 Sunny |
Moderate |
Mid-Flood |
Middle |
3.40 |
17:16 |
9.48 |
8.57 |
29.41 |
29.03 |
2.09 |
2.50 |
|
WSR36 |
20210511 Sunny |
Moderate |
Mid-Flood |
Bottom |
5.80 |
17:15 |
9.70 |
8.66 |
28.63 |
28.87 |
2.13 |
23.00 |
|
WSR36 |
20210511 Sunny |
Moderate |
Mid-Flood |
Bottom |
5.80 |
17:15 |
9.93 |
8.37 |
29.87 |
28.84 |
2.14 |
2.50 |
|
WSR36 |
20210513 Sunny |
Moderate |
Mid-Flood |
Surface |
1.00 |
17:21 |
9.87 |
8.68 |
30.80 |
29.52 |
2.72 |
4.00 |
|
WSR36 |
20210513 Sunny |
Moderate |
Mid-Flood |
Surface |
1.00 |
17:21 |
9.81 |
8.64 |
30.58 |
29.50 |
3.09 |
5.50 |
|
WSR36 |
20210513 Sunny |
Moderate |
Mid-Flood |
Middle |
3.75 |
17:21 |
9.55 |
8.71 |
30.47 |
29.43 |
2.46 |
3.60 |
|
WSR36 |
20210513 Sunny |
Moderate |
Mid-Flood |
Middle |
3.75 |
17:21 |
8.59 |
8.52 |
31.23 |
29.66 |
2.28 |
2.80 |
|
WSR36 |
20210513 Sunny |
Moderate |
Mid-Flood |
Bottom |
6.50 |
17:20 |
9.80 |
8.70 |
30.51 |
29.60 |
2.74 |
3.30 |
|
WSR36 |
20210513 Sunny |
Moderate |
Mid-Flood |
Bottom |
6.50 |
17:20 |
9.53 |
8.67 |
30.46 |
29.55 |
2.49 |
4.50 |
|
WSR36 |
20210515 Sunny |
Moderate |
Mid-Flood |
Surface |
1.00 |
9:37 |
8.86 |
8.43 |
30.17 |
29.32 |
2.88 |
3.70 |
|
WSR36 |
20210515 Sunny |
Moderate |
Mid-Flood |
Surface |
1.00 |
9:37 |
10.11 |
8.51 |
30.54 |
29.31 |
2.74 |
3.00 |
|
WSR36 |
20210515 Sunny |
Moderate |
Mid-Flood |
Middle |
3.65 |
9:37 |
8.91 |
8.45 |
30.64 |
29.29 |
2.79 |
2.60 |
|
WSR36 |
20210515 Sunny |
Moderate |
Mid-Flood |
Middle |
3.65 |
9:37 |
9.24 |
8.48 |
30.15 |
29.28 |
2.49 |
3.80 |
|
WSR36 |
20210515 Sunny |
Moderate |
Mid-Flood |
Bottom |
6.30 |
9:36 |
9.78 |
8.45 |
30.24 |
29.38 |
2.75 |
2.90 |
|
WSR36 |
20210515 Sunny |
Moderate |
Mid-Flood |
Bottom |
6.30 |
9:36 |
9.38 |
8.56 |
30.57 |
29.44 |
2.60 |
3.20 |
|
WSR36 |
20210518 Sunny |
Moderate |
Mid-Flood |
Surface |
1.00 |
9:51 |
9.60 |
8.70 |
31.20 |
29.90 |
3.05 |
5.10 |
|
WSR36 |
20210518 Sunny |
Moderate |
Mid-Flood |
Surface |
1.00 |
9:51 |
8.53 |
8.61 |
30.81 |
29.92 |
2.85 |
3.20 |
|
WSR36 |
20210518 Sunny |
Moderate |
Mid-Flood |
Middle |
3.85 |
9:51 |
9.16 |
8.56 |
30.85 |
29.88 |
2.22 |
2.50 |
|
WSR36 |
20210518 Sunny |
Moderate |
Mid-Flood |
Middle |
3.85 |
9:51 |
8.54 |
8.55 |
31.16 |
29.84 |
2.09 |
3.30 |
|
WSR36 |
20210518 Sunny |
Moderate |
Mid-Flood |
Bottom |
6.70 |
9:50 |
8.49 |
8.73 |
30.70 |
30.00 |
1.68 |
2.70 |
|
WSR36 |
20210518 Sunny |
Moderate |
Mid-Flood |
Bottom |
6.70 |
9:50 |
9.73 |
8.60 |
30.87 |
29.85 |
1.83 |
3.00 |
|
WSR36 |
20210520 Cloudy |
Moderate |
Mid-Flood |
Surface |
1.00 |
9:46 |
9.53 |
8.47 |
30.42 |
29.82 |
2.82 |
3.70 |
|
WSR36 |
20210520 Cloudy |
Moderate |
Mid-Flood |
Surface |
1.00 |
9:46 |
8.94 |
8.38 |
30.47 |
29.86 |
2.59 |
3.80 |
|
Location |
Date (YYYYMMDD) |
Weather |
Sea Condition |
Tidal |
Water Level |
Depth (m) |
Time (hh:mm) |
DO (mg/L) |
pH |
Sal (ppt) |
Temp (¢XC) |
Turbidty (NTU) note 1 |
SS
(mg/L) (Note 2) |
|
WSR36 |
20210520 Cloudy |
Moderate |
Mid-Flood |
Middle |
3.35 |
9:46 |
9.60 |
8.59 |
30.47 |
29.95 |
2.31 |
2.60 |
|
WSR36 |
20210520 Cloudy |
Moderate |
Mid-Flood |
Middle |
3.35 |
9:46 |
9.28 |
8.40 |
30.14 |
29.90 |
2.11 |
2.50 |
|
WSR36 |
20210520 Cloudy |
Moderate |
Mid-Flood |
Bottom |
5.70 |
9:45 |
9.94 |
8.48 |
30.03 |
29.90 |
2.17 |
3.10 |
|
WSR36 |
20210520 Cloudy |
Moderate |
Mid-Flood |
Bottom |
5.70 |
9:45 |
9.98 |
8.56 |
30.22 |
29.95 |
2.14 |
3.70 |
|
WSR36 |
20210522 Sunny |
Moderate |
Mid-Flood |
Surface |
1.00 |
15:09 |
9.19 |
8.48 |
30.32 |
30.04 |
2.52 |
3.80 |
|
WSR36 |
20210522 Sunny |
Moderate |
Mid-Flood |
Surface |
1.00 |
15:09 |
9.11 |
8.39 |
30.71 |
29.87 |
2.13 |
3.30 |
|
WSR36 |
20210522 Sunny |
Moderate |
Mid-Flood |
Middle |
3.55 |
15:09 |
9.84 |
8.40 |
30.86 |
29.98 |
2.67 |
5.10 |
|
WSR36 |
20210522 Sunny |
Moderate |
Mid-Flood |
Middle |
3.55 |
15:09 |
8.51 |
8.25 |
30.15 |
29.89 |
2.69 |
4.60 |
|
WSR36 |
20210522 Sunny |
Moderate |
Mid-Flood |
Bottom |
6.10 |
15:08 |
8.29 |
8.27 |
30.68 |
29.89 |
1.91 |
5.40 |
|
WSR36 |
20210522 Sunny |
Moderate |
Mid-Flood |
Bottom |
6.10 |
15:08 |
8.79 |
8.47 |
30.82 |
30.04 |
1.64 |
4.10 |
|
WSR36 |
20210525 Sunny |
Moderate |
Mid-Flood |
Surface |
1.00 |
17:18 |
9.93 |
8.50 |
30.21 |
28.80 |
2.37 |
2.50 |
|
WSR36 |
20210525 Sunny |
Moderate |
Mid-Flood |
Surface |
1.00 |
17:18 |
8.54 |
8.30 |
30.59 |
28.95 |
2.48 |
2.50 |
|
WSR36 |
20210525 Sunny |
Moderate |
Mid-Flood |
Middle |
3.40 |
17:18 |
9.45 |
8.27 |
30.44 |
28.99 |
2.35 |
2.50 |
|
WSR36 |
20210525 Sunny |
Moderate |
Mid-Flood |
Middle |
3.40 |
17:18 |
8.90 |
8.30 |
30.29 |
28.75 |
2.04 |
2.50 |
|
WSR36 |
20210525 Sunny |
Moderate |
Mid-Flood |
Bottom |
5.80 |
17:17 |
8.64 |
8.35 |
30.54 |
28.81 |
2.29 |
2.50 |
|
WSR36 |
20210525 Sunny |
Moderate |
Mid-Flood |
Bottom |
5.80 |
17:17 |
10.11 |
8.31 |
30.62 |
28.87 |
2.18 |
2.50 |
|
WSR36 |
20210527 Sunny |
Moderate |
Mid-Flood |
Surface |
1.00 |
17:19 |
9.06 |
8.38 |
30.25 |
29.82 |
2.26 |
4.20 |
|
WSR36 |
20210527 Sunny |
Moderate |
Mid-Flood |
Surface |
1.00 |
17:19 |
9.44 |
8.32 |
30.19 |
29.76 |
2.54 |
12.00 |
|
WSR36 |
20210527 Sunny |
Moderate |
Mid-Flood |
Middle |
3.80 |
17:19 |
8.94 |
8.31 |
29.94 |
29.90 |
2.56 |
4.30 |
|
WSR36 |
20210527 Sunny |
Moderate |
Mid-Flood |
Middle |
3.80 |
17:19 |
9.93 |
8.45 |
29.87 |
29.72 |
2.63 |
15.10 |
|
WSR36 |
20210527 Sunny |
Moderate |
Mid-Flood |
Bottom |
6.60 |
17:18 |
10.01 |
8.54 |
30.17 |
29.71 |
2.09 |
3.30 |
|
WSR36 |
20210527 Sunny |
Moderate |
Mid-Flood |
Bottom |
6.60 |
17:18 |
8.95 |
8.33 |
30.02 |
29.90 |
1.92 |
11.40 |
|
WSR36 |
20210529 Sunny |
Moderate |
Mid-Flood |
Surface |
1.00 |
9:51 |
8.50 |
8.32 |
30.10 |
29.99 |
3.13 |
2.80 |
|
WSR36 |
20210529 Sunny |
Moderate |
Mid-Flood |
Surface |
1.00 |
9:51 |
9.62 |
8.31 |
30.33 |
29.87 |
2.76 |
3.70 |
|
WSR36 |
20210529 Sunny |
Moderate |
Mid-Flood |
Middle |
3.50 |
9:51 |
8.71 |
8.44 |
30.72 |
29.84 |
2.59 |
2.50 |
|
WSR36 |
20210529 Sunny |
Moderate |
Mid-Flood |
Middle |
3.50 |
9:51 |
8.55 |
8.38 |
30.63 |
29.88 |
2.80 |
2.90 |
|
WSR36 |
20210529 Sunny |
Moderate |
Mid-Flood |
Bottom |
6.00 |
9:50 |
9.51 |
8.32 |
30.30 |
29.97 |
1.96 |
2.50 |
|
Location |
Date (YYYYMMDD) |
Weather |
Sea Condition |
Tidal |
Water Level |
Depth (m) |
Time (hh:mm) |
DO (mg/L) |
pH |
Sal (ppt) |
Temp (¢XC) |
Turbidty (NTU) note 1 |
SS
(mg/L) (Note 2) |
|
WSR36 |
20210529 Sunny |
Moderate |
Mid-Flood |
Bottom |
6.00 |
9:50 |
9.12 |
8.53 |
30.84 |
29.97 |
2.12 |
2.50 |
|
WSR37 |
20210501 Cloudy |
Moderate |
Mid-Flood |
Surface |
1.00 |
10:02 |
10.11 |
8.48 |
29.55 |
26.87 |
2.53 |
2.50 |
|
WSR37 |
20210501 Cloudy |
Moderate |
Mid-Flood |
Surface |
1.00 |
10:02 |
9.76 |
8.36 |
29.68 |
26.89 |
2.71 |
2.50 |
|
WSR37 |
20210501 Cloudy |
Moderate |
Mid-Flood |
Middle |
4.05 |
10:01 |
9.60 |
8.40 |
29.72 |
26.97 |
2.02 |
2.50 |
|
WSR37 |
20210501 Cloudy |
Moderate |
Mid-Flood |
Middle |
4.05 |
10:01 |
10.38 |
8.62 |
29.50 |
26.96 |
2.39 |
2.50 |
|
WSR37 |
20210501 Cloudy |
Moderate |
Mid-Flood |
Bottom |
7.10 |
10:00 |
9.74 |
8.50 |
29.69 |
26.91 |
2.00 |
3.10 |
|
WSR37 |
20210501 Cloudy |
Moderate |
Mid-Flood |
Bottom |
7.10 |
10:00 |
9.77 |
8.32 |
29.56 |
26.88 |
2.19 |
2.50 |
|
WSR37 |
20210504 Cloudy |
Moderate |
Mid-Flood |
Surface |
1.00 |
10:02 |
9.46 |
8.38 |
29.67 |
27.44 |
2.58 / |
|
|
WSR37 |
20210504 Cloudy |
Moderate |
Mid-Flood |
Surface |
1.00 |
10:02 |
10.16 |
8.44 |
29.58 |
27.65 |
2.21 |
3.10 |
|
WSR37 |
20210504 Cloudy |
Moderate |
Mid-Flood |
Middle |
4.00 |
10:01 |
9.81 |
8.48 |
29.92 |
27.49 |
2.09 |
4.40 |
|
WSR37 |
20210504 Cloudy |
Moderate |
Mid-Flood |
Middle |
4.00 |
10:01 |
9.51 |
8.25 |
30.04 |
27.52 |
1.96 |
4.20 |
|
WSR37 |
20210504 Cloudy |
Moderate |
Mid-Flood |
Bottom |
7.00 |
10:00 |
9.53 |
8.27 |
29.70 |
27.58 |
2.02 |
2.50 |
|
WSR37 |
20210504 Cloudy |
Moderate |
Mid-Flood |
Bottom |
7.00 |
10:00 |
9.57 |
8.20 |
29.94 |
27.66 |
2.35 |
5.70 |
|
WSR37 |
20210506 Cloudy |
Moderate |
Mid-Flood |
Surface |
1.00 |
14:34 |
10.13 |
8.52 |
30.80 |
27.31 |
2.96 |
4.80 |
|
WSR37 |
20210506 Cloudy |
Moderate |
Mid-Flood |
Surface |
1.00 |
14:34 |
9.67 |
8.48 |
30.56 |
27.22 |
2.99 |
5.20 |
|
WSR37 |
20210506 Cloudy |
Moderate |
Mid-Flood |
Middle |
4.30 |
14:33 |
8.74 |
8.65 |
31.16 |
27.13 |
2.58 |
4.60 |
|
WSR37 |
20210506 Cloudy |
Moderate |
Mid-Flood |
Middle |
4.30 |
14:33 |
9.33 |
8.58 |
30.97 |
27.25 |
2.99 |
5.10 |
|
WSR37 |
20210506 Cloudy |
Moderate |
Mid-Flood |
Bottom |
7.60 |
14:32 |
8.93 |
8.56 |
30.56 |
27.23 |
2.06 |
4.90 |
|
WSR37 |
20210506 Cloudy |
Moderate |
Mid-Flood |
Bottom |
7.60 |
14:32 |
9.82 |
8.49 |
30.46 |
27.22 |
2.29 |
2.90 |
|
WSR37 |
20210508 Sunny |
Moderate |
Mid-Flood |
Surface |
1.00 |
16:44 |
9.18 |
8.42 |
27.52 |
27.07 |
2.35 |
2.50 |
|
WSR37 |
20210508 Sunny |
Moderate |
Mid-Flood |
Surface |
1.00 |
16:44 |
9.55 |
8.46 |
28.16 |
27.23 |
2.39 |
2.50 |
|
WSR37 |
20210508 Sunny |
Moderate |
Mid-Flood |
Middle |
4.45 |
16:43 |
9.56 |
8.53 |
28.11 |
27.03 |
2.35 |
2.50 |
|
WSR37 |
20210508 Sunny |
Moderate |
Mid-Flood |
Middle |
4.45 |
16:43 |
10.95 |
8.65 |
27.53 |
27.35 |
1.99 |
2.50 |
|
WSR37 |
20210508 Sunny |
Moderate |
Mid-Flood |
Bottom |
7.90 |
16:42 |
9.36 |
8.42 |
28.27 |
27.02 |
2.37 |
2.50 |
|
WSR37 |
20210508 Sunny |
Moderate |
Mid-Flood |
Bottom |
7.90 |
16:42 |
9.82 |
8.45 |
28.02 |
27.15 |
1.98 |
2.50 |
|
WSR37 |
20210511 Sunny |
Moderate |
Mid-Flood |
Surface |
1.00 |
17:34 |
9.03 |
8.61 |
29.41 |
29.02 |
2.52 |
3.40 |
|
WSR37 |
20210511 Sunny |
Moderate |
Mid-Flood |
Surface |
1.00 |
17:34 |
9.36 |
8.68 |
29.28 |
28.72 |
2.94 |
3.40 |
|
Location |
Date (YYYYMMDD) |
Weather |
Sea Condition |
Tidal |
Water Level |
Depth (m) |
Time (hh:mm) |
DO (mg/L) |
pH |
Sal (ppt) |
Temp (¢XC) |
Turbidty (NTU) note 1 |
SS
(mg/L) (Note 2) |
|
WSR37 |
20210511 Sunny |
Moderate |
Mid-Flood |
Middle |
4.15 |
17:33 |
9.57 |
8.42 |
29.84 |
28.80 |
2.34 |
3.80 |
|
WSR37 |
20210511 Sunny |
Moderate |
Mid-Flood |
Middle |
4.15 |
17:33 |
9.27 |
8.47 |
29.38 |
28.78 |
2.32 |
2.70 |
|
WSR37 |
20210511 Sunny |
Moderate |
Mid-Flood |
Bottom |
7.30 |
17:32 |
9.90 |
8.59 |
28.87 |
28.92 |
1.95 |
2.50 |
|
WSR37 |
20210511 Sunny |
Moderate |
Mid-Flood |
Bottom |
7.30 |
17:32 |
8.96 |
8.46 |
29.68 |
28.78 |
2.14 |
2.50 |
|
WSR37 |
20210513 Sunny |
Moderate |
Mid-Flood |
Surface |
1.00 |
17:37 |
9.11 |
8.63 |
31.14 |
29.64 |
3.21 |
2.50 |
|
WSR37 |
20210513 Sunny |
Moderate |
Mid-Flood |
Surface |
1.00 |
17:37 |
8.64 |
8.70 |
30.50 |
29.39 |
3.11 |
3.30 |
|
WSR37 |
20210513 Sunny |
Moderate |
Mid-Flood |
Middle |
4.15 |
17:36 |
8.77 |
8.73 |
31.21 |
29.38 |
2.51 |
3.50 |
|
WSR37 |
20210513 Sunny |
Moderate |
Mid-Flood |
Middle |
4.15 |
17:36 |
9.13 |
8.68 |
30.71 |
29.52 |
2.61 |
3.40 |
|
WSR37 |
20210513 Sunny |
Moderate |
Mid-Flood |
Bottom |
7.30 |
17:35 |
9.13 |
8.68 |
31.21 |
29.51 |
2.21 |
3.70 |
|
WSR37 |
20210513 Sunny |
Moderate |
Mid-Flood |
Bottom |
7.30 |
17:35 |
9.30 |
8.71 |
31.17 |
29.64 |
2.52 |
3.10 |
|
WSR37 |
20210515 Sunny |
Moderate |
Mid-Flood |
Surface |
1.00 |
9:20 |
9.28 |
8.50 |
29.99 |
29.44 |
3.36 |
3.10 |
|
WSR37 |
20210515 Sunny |
Moderate |
Mid-Flood |
Surface |
1.00 |
9:20 |
10.24 |
8.37 |
30.11 |
29.37 |
3.39 |
2.50 |
|
WSR37 |
20210515 Sunny |
Moderate |
Mid-Flood |
Middle |
3.90 |
9:19 |
10.19 |
8.32 |
30.61 |
29.46 |
2.29 |
4.50 |
|
WSR37 |
20210515 Sunny |
Moderate |
Mid-Flood |
Middle |
3.90 |
9:19 |
9.85 |
8.54 |
30.59 |
29.33 |
2.47 |
2.50 |
|
WSR37 |
20210515 Sunny |
Moderate |
Mid-Flood |
Bottom |
6.80 |
9:18 |
8.98 |
8.48 |
30.81 |
29.33 |
2.05 |
2.50 |
|
WSR37 |
20210515 Sunny |
Moderate |
Mid-Flood |
Bottom |
6.80 |
9:18 |
9.57 |
8.54 |
30.66 |
29.42 |
2.34 |
2.50 |
|
WSR37 |
20210518 Sunny |
Moderate |
Mid-Flood |
Surface |
1.00 |
10:08 |
8.70 |
8.73 |
31.16 |
29.95 |
2.39 |
2.80 |
|
WSR37 |
20210518 Sunny |
Moderate |
Mid-Flood |
Surface |
1.00 |
10:08 |
9.49 |
8.71 |
30.71 |
29.90 |
2.04 |
3.10 |
|
WSR37 |
20210518 Sunny |
Moderate |
Mid-Flood |
Middle |
3.85 |
10:07 |
9.26 |
8.52 |
30.88 |
29.97 |
2.63 |
2.90 |
|
WSR37 |
20210518 Sunny |
Moderate |
Mid-Flood |
Middle |
3.85 |
10:07 |
9.86 |
8.51 |
30.73 |
29.92 |
2.58 |
3.00 |
|
WSR37 |
20210518 Sunny |
Moderate |
Mid-Flood |
Bottom |
6.70 |
10:06 |
8.52 |
8.57 |
30.80 |
29.86 |
1.95 |
5.40 |
|
WSR37 |
20210518 Sunny |
Moderate |
Mid-Flood |
Bottom |
6.70 |
10:06 |
9.41 |
8.60 |
30.85 |
29.87 |
1.76 |
2.90 |
|
WSR37 |
20210520 Cloudy |
Moderate |
Mid-Flood |
Surface |
1.00 |
10:04 |
9.85 |
8.41 |
30.55 |
29.88 |
2.31 |
2.50 |
|
WSR37 |
20210520 Cloudy |
Moderate |
Mid-Flood |
Surface |
1.00 |
10:04 |
9.22 |
8.46 |
30.03 |
29.93 |
2.56 |
2.70 |
|
WSR37 |
20210520 Cloudy |
Moderate |
Mid-Flood |
Middle |
4.40 |
10:03 |
9.11 |
8.59 |
29.88 |
29.85 |
2.19 |
3.90 |
|
WSR37 |
20210520 Cloudy |
Moderate |
Mid-Flood |
Middle |
4.40 |
10:03 |
9.64 |
8.41 |
29.87 |
29.96 |
2.07 |
3.10 |
|
WSR37 |
20210520 Cloudy |
Moderate |
Mid-Flood |
Bottom |
7.80 |
10:02 |
9.43 |
8.40 |
30.21 |
29.99 |
2.09 |
3.90 |
|
Location |
Date (YYYYMMDD) |
Weather |
Sea Condition |
Tidal |
Water Level |
Depth (m) |
Time (hh:mm) |
DO (mg/L) |
pH |
Sal (ppt) |
Temp (¢XC) |
Turbidty (NTU) note 1 |
SS
(mg/L) (Note 2) |
|
WSR37 |
20210520 Cloudy |
Moderate |
Mid-Flood |
Bottom |
7.80 |
10:02 |
9.05 |
8.42 |
30.33 |
29.86 |
2.32 |
4.40 |
|
WSR37 |
20210522 Sunny |
Moderate |
Mid-Flood |
Surface |
1.00 |
15:27 |
9.52 |
8.44 |
30.71 |
30.14 |
2.62 |
5.20 |
|
WSR37 |
20210522 Sunny |
Moderate |
Mid-Flood |
Surface |
1.00 |
15:27 |
8.86 |
8.34 |
30.17 |
30.17 |
2.88 |
5.30 |
|
WSR37 |
20210522 Sunny |
Moderate |
Mid-Flood |
Middle |
4.00 |
15:26 |
9.08 |
8.34 |
30.79 |
29.85 |
2.07 |
4.90 |
|
WSR37 |
20210522 Sunny |
Moderate |
Mid-Flood |
Middle |
4.00 |
15:26 |
8.03 |
8.39 |
30.84 |
30.05 |
1.83 |
2.80 |
|
WSR37 |
20210522 Sunny |
Moderate |
Mid-Flood |
Bottom |
7.00 |
15:25 |
8.93 |
8.26 |
30.29 |
30.12 |
2.45 |
4.00 |
|
WSR37 |
20210522 Sunny |
Moderate |
Mid-Flood |
Bottom |
7.00 |
15:25 |
9.10 |
8.41 |
30.88 |
30.03 |
2.47 |
3.60 |
|
WSR37 |
20210525 Sunny |
Moderate |
Mid-Flood |
Surface |
1.00 |
17:36 |
9.53 |
8.45 |
30.27 |
28.83 |
3.06 |
2.50 |
|
WSR37 |
20210525 Sunny |
Moderate |
Mid-Flood |
Surface |
1.00 |
17:36 |
8.97 |
8.29 |
30.66 |
28.70 |
2.77 |
2.50 |
|
WSR37 |
20210525 Sunny |
Moderate |
Mid-Flood |
Middle |
3.90 |
17:35 |
8.41 |
8.37 |
30.04 |
28.77 |
2.59 |
2.50 |
|
WSR37 |
20210525 Sunny |
Moderate |
Mid-Flood |
Middle |
3.90 |
17:35 |
9.59 |
8.41 |
30.77 |
28.85 |
2.82 |
2.50 |
|
WSR37 |
20210525 Sunny |
Moderate |
Mid-Flood |
Bottom |
6.80 |
17:34 |
8.68 |
8.51 |
30.72 |
28.83 |
1.94 |
2.50 |
|
WSR37 |
20210525 Sunny |
Moderate |
Mid-Flood |
Bottom |
6.80 |
17:34 |
8.41 |
8.49 |
30.21 |
28.72 |
2.15 |
2.50 |
|
WSR37 |
20210527 Sunny |
Moderate |
Mid-Flood |
Surface |
1.00 |
17:34 |
10.04 |
8.41 |
29.84 |
29.85 |
2.35 |
3.00 |
|
WSR37 |
20210527 Sunny |
Moderate |
Mid-Flood |
Surface |
1.00 |
17:34 |
9.38 |
8.47 |
30.31 |
29.72 |
2.67 |
9.90 |
|
WSR37 |
20210527 Sunny |
Moderate |
Mid-Flood |
Middle |
4.10 |
17:33 |
9.86 |
8.37 |
30.26 |
29.84 |
2.50 |
12.70 |
|
WSR37 |
20210527 Sunny |
Moderate |
Mid-Flood |
Middle |
4.10 |
17:33 |
8.99 |
8.52 |
30.45 |
29.90 |
2.48 |
6.50 |
|
WSR37 |
20210527 Sunny |
Moderate |
Mid-Flood |
Bottom |
7.20 |
17:32 |
9.15 |
8.52 |
29.70 |
29.88 |
1.98 |
15.40 |
|
WSR37 |
20210527 Sunny |
Moderate |
Mid-Flood |
Bottom |
7.20 |
17:32 |
9.57 |
8.52 |
30.44 |
29.79 |
2.25 |
14.70 |
|
WSR37 |
20210529 Sunny |
Moderate |
Mid-Flood |
Surface |
1.00 |
10:09 |
9.28 |
8.43 |
30.48 |
30.06 |
2.07 |
2.50 |
|
WSR37 |
20210529 Sunny |
Moderate |
Mid-Flood |
Surface |
1.00 |
10:09 |
8.84 |
8.32 |
30.81 |
29.89 |
2.14 |
3.20 |
|
WSR37 |
20210529 Sunny |
Moderate |
Mid-Flood |
Middle |
4.10 |
10:08 |
9.31 |
8.32 |
30.65 |
30.19 |
2.36 |
3.00 |
|
WSR37 |
20210529 Sunny |
Moderate |
Mid-Flood |
Middle |
4.10 |
10:08 |
8.89 |
8.43 |
30.70 |
30.16 |
2.26 |
2.50 |
|
WSR37 |
20210529 Sunny |
Moderate |
Mid-Flood |
Bottom |
7.20 |
10:07 |
9.12 |
8.53 |
30.82 |
29.98 |
1.96 |
2.50 |
|
WSR37 |
20210529 Sunny |
Moderate |
Mid-Flood |
Bottom |
7.20 |
10:07 |
9.37 |
8.31 |
30.55 |
29.99 |
2.03 |
2.50 |
Note 1: Measurements of turbidity would be rounding to 0.1 NTU for proven accuracy as per the equipment specs during utilization of data.
|
Location |
Date (YYYYMMDD) |
Weather |
Sea Condition |
Tidal |
Water Level |
Depth (m) |
Time (hh:mm) |
DO (mg/L) |
pH |
Sal (ppt) |
Temp (¢XC) |
Turbidty (NTU) note 1 |
SS
(mg/L) (Note 2) |
Note 2: Measurement data of Suspending Solids would be rounding to 2.5mg/L if the value was less than 2.5mg/L to facilitate data analysing
|
Location |
Date (YYYYMMDD) |
Weather |
Sea Condition |
Tidal |
Water Level |
Depth (m) |
Time (hh:mm) |
DO (mg/L) |
pH |
Sal (ppt) |
Temp (¢XC) |
Turbidty (NTU) note 1 |
SS
(mg/L) (Note 2) |
|
CE |
20210501 Cloudy |
Moderate |
Mid-Ebb |
Surface |
1.00 |
13:47 |
10.57 |
8.51 |
29.47 |
27.32 |
3.68 2.50 |
|
CE |
20210501 Cloudy |
Moderate |
Mid-Ebb |
Surface |
1.00 |
13:47 |
10.04 |
8.29 |
29.59 |
27.35 |
3.59 2.50 |
|
CE |
20210501 Cloudy |
Moderate |
Mid-Ebb |
Middle |
10.40 |
13:46 |
10.57 |
8.58 |
29.44 |
27.31 |
3.39 2.50 |
|
CE |
20210501 Cloudy |
Moderate |
Mid-Ebb |
Middle |
10.40 |
13:46 |
10.07 |
8.57 |
29.54 |
27.35 |
3.17 2.50 |
|
CE |
20210501 Cloudy |
Moderate |
Mid-Ebb |
Bottom |
19.80 |
13:45 |
10.04 |
8.48 |
29.64 |
27.05 |
3.57 2.50 |
|
CE |
20210501 Cloudy |
Moderate |
Mid-Ebb |
Bottom |
19.80 |
13:45 |
10.15 |
8.60 |
29.80 |
27.36 |
3.12 2.50 |
|
CE |
20210504 Cloudy |
Moderate |
Mid-Ebb |
Surface |
1.00 |
15:32 |
9.39 |
8.43 |
29.69 |
28.16 |
2.90 2.50 |
|
CE |
20210504 Cloudy |
Moderate |
Mid-Ebb |
Surface |
1.00 |
15:32 |
9.42 |
8.46 |
29.97 |
28.16 |
3.38 2.50 |
|
CE |
20210504 Cloudy |
Moderate |
Mid-Ebb |
Middle |
11.60 |
15:31 |
9.40 |
8.59 |
29.85 |
28.14 |
3.40 2.70 |
|
CE |
20210504 Cloudy |
Moderate |
Mid-Ebb |
Middle |
11.60 |
15:31 |
9.82 |
8.52 |
29.84 |
28.16 |
3.38 2.50 |
|
CE |
20210504 Cloudy |
Moderate |
Mid-Ebb |
Bottom |
22.20 |
15:30 |
9.36 |
8.41 |
29.95 |
28.39 |
2.74 2.50 |
|
CE |
20210504 Cloudy |
Moderate |
Mid-Ebb |
Bottom |
22.20 |
15:30 |
9.78 |
8.56 |
29.60 |
28.39 |
2.91 4.90 |
|
CE |
20210506 Cloudy |
Moderate |
Mid-Ebb |
Surface |
1.00 |
8:02 |
8.63 |
8.40 |
30.41 |
26.77 |
3.47 2.50 |
|
CE |
20210506 Cloudy |
Moderate |
Mid-Ebb |
Surface |
1.00 |
8:02 |
9.90 |
8.60 |
30.59 |
26.70 |
3.93 2.50 |
|
CE |
20210506 Cloudy |
Moderate |
Mid-Ebb |
Middle |
11.75 |
8:01 |
8.56 |
8.69 |
31.02 |
26.62 |
2.87 2.50 |
|
CE |
20210506 Cloudy |
Moderate |
Mid-Ebb |
Middle |
11.75 |
8:01 |
8.77 |
8.50 |
29.91 |
26.80 |
3.32 2.50 |
|
CE |
20210506 Cloudy |
Moderate |
Mid-Ebb |
Bottom |
22.50 |
8:00 |
10.27 |
8.40 |
30.89 |
26.69 |
2.89 2.50 |
|
CE |
20210506 Cloudy |
Moderate |
Mid-Ebb |
Bottom |
22.50 |
8:00 |
8.84 |
8.62 |
30.07 |
26.68 |
3.28 2.50 |
|
CE |
20210508 Sunny |
Moderate |
Mid-Ebb |
Surface |
1.00 |
8:59 |
9.49 |
8.64 |
27.62 |
27.94 |
2.97 2.50 |
|
CE |
20210508 Sunny |
Moderate |
Mid-Ebb |
Surface |
1.00 |
8:59 |
10.34 |
8.60 |
28.14 |
28.16 |
3.54 2.50 |
|
CE |
20210508 Sunny |
Moderate |
Mid-Ebb |
Middle |
11.05 |
8:58 |
9.55 |
8.67 |
27.51 |
28.15 |
3.52 2.50 |
|
CE |
20210508 Sunny |
Moderate |
Mid-Ebb |
Middle |
11.05 |
8:58 |
9.82 |
8.53 |
28.31 |
28.15 |
3.46 2.50 |
|
CE |
20210508 Sunny |
Moderate |
Mid-Ebb |
Bottom |
21.10 |
8:57 |
9.41 |
8.58 |
28.27 |
27.97 |
3.05 2.50 |
|
CE |
20210508 Sunny |
Moderate |
Mid-Ebb |
Bottom |
21.10 |
8:57 |
10.31 |
8.62 |
28.37 |
28.13 |
2.64 2.50 |
|
CE |
20210511 Sunny |
Moderate |
Mid-Ebb |
Surface |
1.00 |
10:33 |
8.80 |
8.49 |
30.34 |
29.30 |
4.40 3.20 |
|
CE |
20210511 Sunny |
Moderate |
Mid-Ebb |
Surface |
1.00 |
10:33 |
8.65 |
8.58 |
30.33 |
29.44 |
4.58 2.50 |
|
CE |
20210511 Sunny |
Moderate |
Mid-Ebb |
Middle |
11.05 |
10:32 |
9.08 |
8.60 |
30.92 |
29.42 |
4.53 2.50 |
|
Location |
Date (YYYYMMDD) |
Weather |
Sea Condition |
Tidal |
Water Level |
Depth (m) |
Time (hh:mm) |
DO (mg/L) |
pH |
Sal (ppt) |
Temp (¢XC) |
Turbidty (NTU) note 1 |
SS
(mg/L) (Note 2) |
|
CE |
20210511 Sunny |
Moderate |
Mid-Ebb |
Middle |
11.05 |
10:32 |
8.76 |
8.42 |
29.85 |
29.43 |
4.69 2.50 |
|
CE |
20210511 Sunny |
Moderate |
Mid-Ebb |
Bottom |
21.10 |
10:31 |
8.67 |
8.42 |
30.10 |
29.32 |
4.00 2.50 |
|
CE |
20210511 Sunny |
Moderate |
Mid-Ebb |
Bottom |
21.10 |
10:31 |
8.77 |
8.39 |
30.81 |
29.29 |
3.92 2.50 |
|
CE |
20210513 Sunny |
Moderate |
Mid-Ebb |
Surface |
1.00 |
11:35 |
10.02 |
8.74 |
31.01 |
29.14 |
4.76 2.50 |
|
CE |
20210513 Sunny |
Moderate |
Mid-Ebb |
Surface |
1.00 |
11:35 |
9.71 |
8.67 |
30.95 |
29.36 |
4.14 3.90 |
|
CE |
20210513 Sunny |
Moderate |
Mid-Ebb |
Middle |
10.25 |
11:34 |
9.05 |
8.75 |
31.00 |
29.14 |
3.88 2.50 |
|
CE |
20210513 Sunny |
Moderate |
Mid-Ebb |
Middle |
10.25 |
11:34 |
10.60 |
8.54 |
31.51 |
29.21 |
4.12 3.20 |
|
CE |
20210513 Sunny |
Moderate |
Mid-Ebb |
Bottom |
19.50 |
11:33 |
10.22 |
8.61 |
31.34 |
29.29 |
4.02 3.80 |
|
CE |
20210513 Sunny |
Moderate |
Mid-Ebb |
Bottom |
19.50 |
11:33 |
9.64 |
8.68 |
31.10 |
29.32 |
3.75 2.50 |
|
CE |
20210515 Sunny |
Moderate |
Mid-Ebb |
Surface |
1.00 |
12:17 |
9.45 |
8.49 |
29.73 |
29.66 |
4.17 2.50 |
|
CE |
20210515 Sunny |
Moderate |
Mid-Ebb |
Surface |
1.00 |
12:17 |
9.89 |
8.66 |
29.80 |
29.57 |
4.46 2.50 |
|
CE |
20210515 Sunny |
Moderate |
Mid-Ebb |
Middle |
10.00 |
12:16 |
10.14 |
8.60 |
29.59 |
29.71 |
3.90 7.30 |
|
CE |
20210515 Sunny |
Moderate |
Mid-Ebb |
Middle |
10.00 |
12:16 |
9.26 |
8.62 |
29.36 |
29.48 |
4.35 2.50 |
|
CE |
20210515 Sunny |
Moderate |
Mid-Ebb |
Bottom |
19.00 |
12:15 |
10.10 |
8.67 |
30.35 |
29.64 |
3.54 2.60 |
|
CE |
20210515 Sunny |
Moderate |
Mid-Ebb |
Bottom |
19.00 |
12:15 |
9.50 |
8.68 |
30.38 |
29.52 |
3.92 2.50 |
|
CE |
20210518 Sunny |
Moderate |
Mid-Ebb |
Surface |
1.00 |
14:17 |
9.39 |
8.75 |
31.13 |
29.72 |
4.15 2.50 |
|
CE |
20210518 Sunny |
Moderate |
Mid-Ebb |
Surface |
1.00 |
14:17 |
9.49 |
8.70 |
30.73 |
29.87 |
4.43 3.20 |
|
CE |
20210518 Sunny |
Moderate |
Mid-Ebb |
Middle |
10.45 |
14:16 |
9.57 |
8.51 |
30.92 |
29.75 |
4.56 4.70 |
|
CE |
20210518 Sunny |
Moderate |
Mid-Ebb |
Middle |
10.45 |
14:16 |
8.51 |
8.75 |
30.88 |
29.83 |
4.60 4.20 |
|
CE |
20210518 Sunny |
Moderate |
Mid-Ebb |
Bottom |
19.90 |
14:15 |
9.13 |
8.65 |
31.12 |
29.82 |
4.34 3.40 |
|
CE |
20210518 Sunny |
Moderate |
Mid-Ebb |
Bottom |
19.90 |
14:15 |
8.89 |
8.55 |
30.83 |
29.71 |
4.03 3.30 |
|
CE |
20210520 Cloudy |
Moderate |
Mid-Ebb |
Surface |
1.00 |
15:32 |
9.60 |
8.45 |
30.36 |
30.13 |
4.83 3.10 |
|
CE |
20210520 Cloudy |
Moderate |
Mid-Ebb |
Surface |
1.00 |
15:32 |
9.13 |
8.40 |
29.79 |
30.19 |
5.03 4.80 |
|
CE |
20210520 Cloudy |
Moderate |
Mid-Ebb |
Middle |
10.65 |
15:31 |
9.54 |
8.36 |
30.32 |
30.27 |
4.39 4.60 |
|
CE |
20210520 Cloudy |
Moderate |
Mid-Ebb |
Middle |
10.65 |
15:31 |
9.53 |
8.40 |
29.93 |
30.18 |
4.27 3.10 |
|
CE |
20210520 Cloudy |
Moderate |
Mid-Ebb |
Bottom |
20.30 |
15:30 |
9.53 |
8.42 |
29.89 |
30.14 |
3.83 4.40 |
|
CE |
20210520 Cloudy |
Moderate |
Mid-Ebb |
Bottom |
20.30 |
15:30 |
9.26 |
8.38 |
30.45 |
30.18 |
3.87 2.70 |
|
Location |
Date (YYYYMMDD) |
Weather |
Sea Condition |
Tidal |
Water Level |
Depth (m) |
Time (hh:mm) |
DO (mg/L) |
pH |
Sal (ppt) |
Temp (¢XC) |
Turbidty (NTU) note 1 |
SS
(mg/L) (Note 2) |
|
CE |
20210522 Sunny |
Moderate |
Mid-Ebb |
Surface |
1.00 |
8:02 |
8.71 |
8.85 |
29.81 |
29.35 |
4.09 10.30 |
|
|
CE |
20210522 Sunny |
Moderate |
Mid-Ebb |
Surface |
1.00 |
8:02 |
8.67 |
8.75 |
30.64 |
29.24 |
4.02 5.60 |
|
|
CE |
20210522 Sunny |
Moderate |
Mid-Ebb |
Middle |
11.60 |
8:01 |
8.05 |
8.84 |
29.68 |
29.24 |
3.25 5.40 |
|
|
CE |
20210522 Sunny |
Moderate |
Mid-Ebb |
Middle |
11.60 |
8:01 |
8.81 |
8.62 |
29.71 |
29.39 |
3.45 4.20 |
|
|
CE |
20210522 Sunny |
Moderate |
Mid-Ebb |
Bottom |
22.20 |
8:00 |
8.97 |
8.60 |
30.73 |
29.34 |
3.37 6.30 |
|
|
CE |
20210522 Sunny |
Moderate |
Mid-Ebb |
Bottom |
22.20 |
8:00 |
8.60 |
8.74 |
30.10 |
29.28 |
3.70 4.30 |
|
|
CE |
20210525 Sunny |
Moderate |
Mid-Ebb |
Surface |
1.00 |
9:33 |
10.38 |
8.37 |
30.37 |
28.62 |
4.60 2.50 |
|
|
CE |
20210525 Sunny |
Moderate |
Mid-Ebb |
Surface |
1.00 |
9:33 |
10.01 |
8.60 |
30.27 |
28.74 |
4.65 99.60 |
|
|
CE |
20210525 Sunny |
Moderate |
Mid-Ebb |
Middle |
10.30 |
9:32 |
9.58 |
8.64 |
30.44 |
28.53 |
4.19 2.60 |
|
|
CE |
20210525 Sunny |
Moderate |
Mid-Ebb |
Middle |
10.30 |
9:32 |
8.67 |
8.51 |
30.27 |
28.66 |
4.31 3.90 |
|
|
CE |
20210525 Sunny |
Moderate |
Mid-Ebb |
Bottom |
19.60 |
9:31 |
8.58 |
8.37 |
29.84 |
28.73 |
3.61 3.20 |
|
|
CE |
20210525 Sunny |
Moderate |
Mid-Ebb |
Bottom |
19.60 |
9:31 |
10.47 |
8.63 |
30.67 |
28.53 |
3.63 2.50 |
|
|
CE |
20210527 Sunny |
Moderate |
Mid-Ebb |
Surface |
1.00 |
11:03 |
8.96 |
8.35 |
30.05 |
29.90 |
3.63 4.40 |
|
|
CE |
20210527 Sunny |
Moderate |
Mid-Ebb |
Surface |
1.00 |
11:03 |
8.90 |
8.56 |
30.76 |
30.03 |
3.48 3.10 |
|
|
CE |
20210527 Sunny |
Moderate |
Mid-Ebb |
Middle |
11.85 |
11:02 |
9.36 |
8.50 |
29.70 |
30.02 |
3.34 2.50 |
|
|
CE |
20210527 Sunny |
Moderate |
Mid-Ebb |
Middle |
11.85 |
11:02 |
9.85 |
8.46 |
30.37 |
29.89 |
3.61 14.20 |
|
|
CE |
20210527 Sunny |
Moderate |
Mid-Ebb |
Bottom |
22.70 |
11:01 |
9.08 |
8.43 |
29.56 |
29.90 |
3.26 3.80 |
|
|
CE |
20210527 Sunny |
Moderate |
Mid-Ebb |
Bottom |
22.70 |
11:01 |
9.44 |
8.30 |
30.62 |
29.98 |
3.51 4.20 |
|
|
CE |
20210529 Sunny |
Moderate |
Mid-Ebb |
Surface |
1.00 |
12:48 |
9.21 |
8.63 |
31.09 |
30.16 |
3.96 2.50 |
|
|
CE |
20210529 Sunny |
Moderate |
Mid-Ebb |
Surface |
1.00 |
12:48 |
8.83 |
8.45 |
29.88 |
30.29 |
3.56 3.70 |
|
|
CE |
20210529 Sunny |
Moderate |
Mid-Ebb |
Middle |
11.45 |
12:47 |
8.49 |
8.57 |
30.51 |
30.30 |
4.05 5.30 |
|
|
CE |
20210529 Sunny |
Moderate |
Mid-Ebb |
Middle |
11.45 |
12:47 |
8.43 |
8.47 |
30.81 |
30.29 |
3.48 4.80 |
|
|
CE |
20210529 Sunny |
Moderate |
Mid-Ebb |
Bottom |
21.90 |
12:46 |
8.91 |
8.48 |
30.15 |
30.23 |
3.14 5.70 |
|
|
CE |
20210529 Sunny |
Moderate |
Mid-Ebb |
Bottom |
21.90 |
12:46 |
8.96 |
8.63 |
30.02 |
30.14 |
3.47 5.70 |
|
|
CF |
20210501 Cloudy |
Moderate |
Mid-Ebb |
Surface |
1.00 |
16:35 |
10.65 |
8.59 |
29.64 |
27.22 |
3.24 |
3.00 |
|
CF |
20210501 Cloudy |
Moderate |
Mid-Ebb |
Surface |
1.00 |
16:35 |
10.67 |
8.39 |
29.57 |
27.04 |
3.06 |
3.20 |
|
CF |
20210501 Cloudy |
Moderate |
Mid-Ebb |
Middle |
10.00 |
16:34 |
10.62 |
8.51 |
29.49 |
26.98 |
3.60 |
2.50 |
|
Location |
Date (YYYYMMDD) |
Weather |
Sea Condition |
Tidal |
Water Level |
Depth (m) |
Time (hh:mm) |
DO (mg/L) |
pH |
Sal (ppt) |
Temp (¢XC) |
Turbidty (NTU) note 1 |
SS
(mg/L) (Note 2) |
|
CF |
20210501 Cloudy |
Moderate |
Mid-Ebb |
Middle |
10.00 |
16:34 |
10.51 |
8.35 |
29.46 |
26.99 |
3.48 |
2.50 |
|
CF |
20210501 Cloudy |
Moderate |
Mid-Ebb |
Bottom |
19.00 |
16:33 |
10.34 |
8.51 |
29.71 |
27.19 |
3.48 |
2.80 |
|
CF |
20210501 Cloudy |
Moderate |
Mid-Ebb |
Bottom |
19.00 |
16:33 |
10.45 |
8.62 |
29.51 |
26.95 |
3.52 |
2.50 |
|
CF |
20210504 Cloudy |
Moderate |
Mid-Ebb |
Surface |
1.00 |
18:08 |
10.04 |
8.48 |
29.72 |
28.03 |
3.77 |
2.50 |
|
CF |
20210504 Cloudy |
Moderate |
Mid-Ebb |
Surface |
1.00 |
18:08 |
10.31 |
8.43 |
29.86 |
27.94 |
3.31 |
2.50 |
|
CF |
20210504 Cloudy |
Moderate |
Mid-Ebb |
Middle |
10.55 |
18:07 |
9.58 |
8.53 |
29.77 |
28.06 |
3.83 |
2.50 |
|
CF |
20210504 Cloudy |
Moderate |
Mid-Ebb |
Middle |
10.55 |
18:07 |
9.96 |
8.50 |
29.41 |
28.05 |
3.24 |
2.50 |
|
CF |
20210504 Cloudy |
Moderate |
Mid-Ebb |
Bottom |
20.10 |
18:06 |
10.10 |
8.56 |
29.58 |
27.94 |
3.67 |
2.70 |
|
CF |
20210504 Cloudy |
Moderate |
Mid-Ebb |
Bottom |
20.10 |
18:06 |
10.41 |
8.45 |
29.59 |
28.01 |
3.15 |
2.50 |
|
CF |
20210506 Cloudy |
Moderate |
Mid-Ebb |
Surface |
1.00 |
10:51 |
9.92 |
8.56 |
30.22 |
27.21 |
3.50 |
2.50 |
|
CF |
20210506 Cloudy |
Moderate |
Mid-Ebb |
Surface |
1.00 |
10:51 |
8.99 |
8.62 |
29.91 |
27.21 |
3.16 |
2.50 |
|
CF |
20210506 Cloudy |
Moderate |
Mid-Ebb |
Middle |
10.40 |
10:50 |
9.66 |
8.63 |
30.22 |
27.11 |
2.92 |
2.50 |
|
CF |
20210506 Cloudy |
Moderate |
Mid-Ebb |
Middle |
10.40 |
10:50 |
10.37 |
8.58 |
30.92 |
27.18 |
3.15 |
2.50 |
|
CF |
20210506 Cloudy |
Moderate |
Mid-Ebb |
Bottom |
19.80 |
10:49 |
9.34 |
8.40 |
29.84 |
27.22 |
2.91 |
2.50 |
|
CF |
20210506 Cloudy |
Moderate |
Mid-Ebb |
Bottom |
19.80 |
10:49 |
9.98 |
8.40 |
30.81 |
27.10 |
3.46 |
2.50 |
|
CF |
20210508 Sunny |
Moderate |
Mid-Ebb |
Surface |
1.00 |
11:50 |
10.17 |
8.47 |
27.82 |
28.10 |
2.98 |
2.50 |
|
CF |
20210508 Sunny |
Moderate |
Mid-Ebb |
Surface |
1.00 |
11:50 |
10.38 |
8.48 |
28.30 |
28.12 |
3.40 |
2.50 |
|
CF |
20210508 Sunny |
Moderate |
Mid-Ebb |
Middle |
10.70 |
11:49 |
9.57 |
8.54 |
27.29 |
28.16 |
3.20 |
2.50 |
|
CF |
20210508 Sunny |
Moderate |
Mid-Ebb |
Middle |
10.70 |
11:49 |
9.79 |
8.48 |
27.28 |
28.17 |
3.05 |
2.50 |
|
CF |
20210508 Sunny |
Moderate |
Mid-Ebb |
Bottom |
20.40 |
11:48 |
9.81 |
8.69 |
27.15 |
28.04 |
2.75 |
2.50 |
|
CF |
20210508 Sunny |
Moderate |
Mid-Ebb |
Bottom |
20.40 |
11:48 |
10.21 |
8.50 |
27.48 |
28.09 |
2.99 |
2.50 |
|
CF |
20210511 Sunny |
Moderate |
Mid-Ebb |
Surface |
1.00 |
13:24 |
9.38 |
8.62 |
29.80 |
29.63 |
4.45 |
2.50 |
|
CF |
20210511 Sunny |
Moderate |
Mid-Ebb |
Surface |
1.00 |
13:24 |
9.12 |
8.61 |
30.75 |
29.73 |
4.65 |
2.50 |
|
CF |
20210511 Sunny |
Moderate |
Mid-Ebb |
Middle |
9.65 |
13:23 |
9.14 |
8.62 |
31.10 |
29.75 |
4.69 |
2.50 |
|
CF |
20210511 Sunny |
Moderate |
Mid-Ebb |
Middle |
9.65 |
13:23 |
8.62 |
8.45 |
30.08 |
29.69 |
4.30 |
2.60 |
|
CF |
20210511 Sunny |
Moderate |
Mid-Ebb |
Bottom |
18.30 |
13:22 |
9.01 |
8.41 |
30.68 |
29.76 |
3.83 |
2.50 |
|
CF |
20210511 Sunny |
Moderate |
Mid-Ebb |
Bottom |
18.30 |
13:22 |
9.24 |
8.56 |
30.86 |
29.59 |
4.57 |
6.60 |
|
Location |
Date (YYYYMMDD) |
Weather |
Sea Condition |
Tidal |
Water Level |
Depth (m) |
Time (hh:mm) |
DO (mg/L) |
pH |
Sal (ppt) |
Temp (¢XC) |
Turbidty (NTU) note 1 |
SS
(mg/L) (Note 2) |
|
CF |
20210513 Sunny |
Moderate |
Mid-Ebb |
Surface |
1.00 |
14:23 |
9.46 |
8.65 |
30.99 |
29.40 |
4.44 |
2.50 |
|
CF |
20210513 Sunny |
Moderate |
Mid-Ebb |
Surface |
1.00 |
14:23 |
10.27 |
8.56 |
31.16 |
29.37 |
4.39 |
2.50 |
|
CF |
20210513 Sunny |
Moderate |
Mid-Ebb |
Middle |
10.35 |
14:22 |
10.63 |
8.74 |
30.97 |
29.47 |
4.35 |
2.70 |
|
CF |
20210513 Sunny |
Moderate |
Mid-Ebb |
Middle |
10.35 |
14:22 |
9.16 |
8.60 |
31.33 |
29.37 |
4.65 |
2.50 |
|
CF |
20210513 Sunny |
Moderate |
Mid-Ebb |
Bottom |
19.70 |
14:21 |
9.24 |
8.56 |
31.46 |
29.56 |
3.87 |
3.00 |
|
CF |
20210513 Sunny |
Moderate |
Mid-Ebb |
Bottom |
19.70 |
14:21 |
9.12 |
8.76 |
31.25 |
29.40 |
4.15 |
4.40 |
|
CF |
20210515 Sunny |
Moderate |
Mid-Ebb |
Surface |
1.00 |
15:02 |
9.82 |
8.41 |
29.64 |
29.84 |
4.03 |
3.60 |
|
CF |
20210515 Sunny |
Moderate |
Mid-Ebb |
Surface |
1.00 |
15:02 |
9.73 |
8.61 |
30.37 |
29.83 |
4.15 |
2.50 |
|
CF |
20210515 Sunny |
Moderate |
Mid-Ebb |
Middle |
10.00 |
15:01 |
9.56 |
8.42 |
30.01 |
29.83 |
3.87 |
2.50 |
|
CF |
20210515 Sunny |
Moderate |
Mid-Ebb |
Middle |
10.00 |
15:01 |
10.02 |
8.61 |
30.04 |
29.65 |
4.19 |
3.40 |
|
CF |
20210515 Sunny |
Moderate |
Mid-Ebb |
Bottom |
19.00 |
15:00 |
9.85 |
8.40 |
30.31 |
29.63 |
3.49 |
2.50 |
|
CF |
20210515 Sunny |
Moderate |
Mid-Ebb |
Bottom |
19.00 |
15:00 |
9.48 |
8.40 |
29.63 |
29.83 |
3.40 |
2.50 |
|
CF |
20210518 Sunny |
Moderate |
Mid-Ebb |
Surface |
1.00 |
17:05 |
9.85 |
8.65 |
30.93 |
29.60 |
4.13 |
2.60 |
|
CF |
20210518 Sunny |
Moderate |
Mid-Ebb |
Surface |
1.00 |
17:05 |
9.30 |
8.65 |
30.82 |
29.80 |
4.38 |
3.20 |
|
CF |
20210518 Sunny |
Moderate |
Mid-Ebb |
Middle |
10.35 |
17:04 |
8.74 |
8.64 |
31.04 |
29.75 |
3.59 |
2.90 |
|
CF |
20210518 Sunny |
Moderate |
Mid-Ebb |
Middle |
10.35 |
17:04 |
9.26 |
8.60 |
30.80 |
29.79 |
4.15 |
3.20 |
|
CF |
20210518 Sunny |
Moderate |
Mid-Ebb |
Bottom |
19.70 |
17:03 |
8.60 |
8.60 |
30.74 |
29.66 |
3.55 |
3.60 |
|
CF |
20210518 Sunny |
Moderate |
Mid-Ebb |
Bottom |
19.70 |
17:03 |
9.51 |
8.54 |
31.00 |
29.81 |
3.38 |
3.20 |
|
CF |
20210520 Cloudy |
Moderate |
Mid-Ebb |
Surface |
1.00 |
18:20 |
9.46 |
8.46 |
30.61 |
30.25 |
5.10 |
4.40 |
|
CF |
20210520 Cloudy |
Moderate |
Mid-Ebb |
Surface |
1.00 |
18:20 |
8.99 |
8.41 |
30.75 |
30.11 |
4.79 |
4.20 |
|
CF |
20210520 Cloudy |
Moderate |
Mid-Ebb |
Middle |
10.10 |
18:19 |
8.91 |
8.48 |
29.81 |
30.20 |
4.62 |
4.70 |
|
CF |
20210520 Cloudy |
Moderate |
Mid-Ebb |
Middle |
10.10 |
18:19 |
9.48 |
8.44 |
30.10 |
30.16 |
4.72 |
5.00 |
|
CF |
20210520 Cloudy |
Moderate |
Mid-Ebb |
Bottom |
19.20 |
18:18 |
9.60 |
8.44 |
30.33 |
30.11 |
4.12 |
3.40 |
|
CF |
20210520 Cloudy |
Moderate |
Mid-Ebb |
Bottom |
19.20 |
18:18 |
9.64 |
8.44 |
30.68 |
30.23 |
3.93 |
4.40 |
|
CF |
20210522 Sunny |
Moderate |
Mid-Ebb |
Surface |
1.00 |
11:01 |
8.33 |
8.63 |
30.70 |
29.80 |
4.18 |
5.10 |
|
CF |
20210522 Sunny |
Moderate |
Mid-Ebb |
Surface |
1.00 |
11:01 |
9.16 |
8.79 |
29.63 |
29.88 |
3.75 |
5.20 |
|
CF |
20210522 Sunny |
Moderate |
Mid-Ebb |
Middle |
9.95 |
11:00 |
9.91 |
8.64 |
30.01 |
29.77 |
3.91 |
5.60 |
|
Location |
Date (YYYYMMDD) |
Weather |
Sea Condition |
Tidal |
Water Level |
Depth (m) |
Time (hh:mm) |
DO (mg/L) |
pH |
Sal (ppt) |
Temp (¢XC) |
Turbidty (NTU) note 1 |
SS
(mg/L) (Note 2) |
|
CF |
20210522 Sunny |
Moderate |
Mid-Ebb |
Middle |
9.95 |
11:00 |
9.22 |
8.66 |
30.57 |
29.81 |
3.30 |
7.00 |
|
CF |
20210522 Sunny |
Moderate |
Mid-Ebb |
Bottom |
18.90 |
10:59 |
9.39 |
8.87 |
30.24 |
29.85 |
3.26 |
5.10 |
|
CF |
20210522 Sunny |
Moderate |
Mid-Ebb |
Bottom |
18.90 |
10:59 |
8.60 |
8.58 |
30.61 |
30.02 |
3.71 |
7.40 |
|
CF |
20210525 Sunny |
Moderate |
Mid-Ebb |
Surface |
1.00 |
12:22 |
10.00 |
8.42 |
30.96 |
28.99 |
4.68 |
7.80 |
|
CF |
20210525 Sunny |
Moderate |
Mid-Ebb |
Surface |
1.00 |
12:22 |
9.03 |
8.40 |
29.86 |
28.86 |
4.37 |
2.50 |
|
CF |
20210525 Sunny |
Moderate |
Mid-Ebb |
Middle |
10.00 |
12:21 |
8.92 |
8.62 |
30.55 |
28.99 |
4.54 |
13.30 |
|
CF |
20210525 Sunny |
Moderate |
Mid-Ebb |
Middle |
10.00 |
12:21 |
9.69 |
8.50 |
30.32 |
29.00 |
3.81 |
3.00 |
|
CF |
20210525 Sunny |
Moderate |
Mid-Ebb |
Bottom |
19.00 |
12:20 |
10.06 |
8.58 |
31.02 |
28.85 |
4.24 |
2.50 |
|
CF |
20210525 Sunny |
Moderate |
Mid-Ebb |
Bottom |
19.00 |
12:20 |
9.93 |
8.47 |
30.72 |
28.93 |
3.84 |
3.90 |
|
CF |
20210527 Sunny |
Moderate |
Mid-Ebb |
Surface |
1.00 |
13:52 |
9.68 |
8.37 |
29.70 |
30.19 |
3.61 |
14.30 |
|
CF |
20210527 Sunny |
Moderate |
Mid-Ebb |
Surface |
1.00 |
13:52 |
9.15 |
8.34 |
30.23 |
30.25 |
3.49 |
4.60 |
|
CF |
20210527 Sunny |
Moderate |
Mid-Ebb |
Middle |
10.05 |
13:51 |
9.30 |
8.36 |
29.62 |
30.10 |
3.51 |
17.30 |
|
CF |
20210527 Sunny |
Moderate |
Mid-Ebb |
Middle |
10.05 |
13:51 |
9.02 |
8.28 |
30.67 |
30.08 |
3.49 |
7.20 |
|
CF |
20210527 Sunny |
Moderate |
Mid-Ebb |
Bottom |
19.10 |
13:50 |
9.54 |
8.49 |
29.90 |
30.25 |
3.13 |
13.60 |
|
CF |
20210527 Sunny |
Moderate |
Mid-Ebb |
Bottom |
19.10 |
13:50 |
9.31 |
8.51 |
30.22 |
30.19 |
3.16 |
4.50 |
|
CF |
20210529 Sunny |
Moderate |
Mid-Ebb |
Surface |
1.00 |
15:32 |
8.60 |
8.50 |
30.74 |
30.20 |
3.90 |
3.30 |
|
CF |
20210529 Sunny |
Moderate |
Mid-Ebb |
Surface |
1.00 |
15:32 |
8.44 |
8.51 |
31.02 |
30.09 |
3.80 |
3.50 |
|
CF |
20210529 Sunny |
Moderate |
Mid-Ebb |
Middle |
9.70 |
15:31 |
8.71 |
8.51 |
30.63 |
30.24 |
3.65 |
5.30 |
|
CF |
20210529 Sunny |
Moderate |
Mid-Ebb |
Middle |
9.70 |
15:31 |
8.97 |
8.39 |
30.22 |
30.20 |
3.45 |
3.70 |
|
CF |
20210529 Sunny |
Moderate |
Mid-Ebb |
Bottom |
18.40 |
15:30 |
8.54 |
8.52 |
30.55 |
30.14 |
3.84 |
3.70 |
|
CF |
20210529 Sunny |
Moderate |
Mid-Ebb |
Bottom |
18.40 |
15:30 |
8.81 |
8.62 |
30.43 |
30.25 |
3.54 |
4.50 |
|
WSR01 |
20210501 Cloudy |
Moderate |
Mid-Ebb |
Surface |
1.00 |
16:11 |
10.08 |
8.34 |
29.78 |
27.09 |
2.81 |
3.40 |
|
WSR01 |
20210501 Cloudy |
Moderate |
Mid-Ebb |
Surface |
1.00 |
16:11 |
10.12 |
8.54 |
29.55 |
27.24 |
2.38 |
3.30 |
|
WSR01 |
20210501 Cloudy |
Moderate |
Mid-Ebb |
Middle |
4.75 |
16:10 |
10.57 |
8.53 |
29.36 |
27.26 |
2.02 |
4.10 |
|
WSR01 |
20210501 Cloudy |
Moderate |
Mid-Ebb |
Middle |
4.75 |
16:10 |
10.14 |
8.43 |
29.87 |
27.26 |
2.15 |
2.50 |
|
WSR01 |
20210501 Cloudy |
Moderate |
Mid-Ebb |
Bottom |
8.50 |
16:09 |
10.48 |
8.36 |
29.78 |
27.28 |
2.53 |
2.50 |
|
WSR01 |
20210501 Cloudy |
Moderate |
Mid-Ebb |
Bottom |
8.50 |
16:09 |
10.15 |
8.28 |
29.50 |
27.14 |
2.13 |
3.30 |
|
Location |
Date (YYYYMMDD) |
Weather |
Sea Condition |
Tidal |
Water Level |
Depth (m) |
Time (hh:mm) |
DO (mg/L) |
pH |
Sal (ppt) |
Temp (¢XC) |
Turbidty (NTU) note 1 |
SS
(mg/L) (Note 2) |
|
WSR01 |
20210504 Cloudy |
Moderate |
Mid-Ebb |
Surface |
1.00 |
17:45 |
9.62 |
8.49 |
29.98 |
28.07 |
2.64 |
2.50 |
|
WSR01 |
20210504 Cloudy |
Moderate |
Mid-Ebb |
Surface |
1.00 |
17:45 |
9.97 |
8.40 |
29.90 |
28.05 |
2.80 |
2.50 |
|
WSR01 |
20210504 Cloudy |
Moderate |
Mid-Ebb |
Middle |
4.55 |
17:44 |
9.71 |
8.46 |
29.50 |
27.84 |
2.64 |
2.50 |
|
WSR01 |
20210504 Cloudy |
Moderate |
Mid-Ebb |
Middle |
4.55 |
17:44 |
9.82 |
8.48 |
29.48 |
28.11 |
2.27 |
2.50 |
|
WSR01 |
20210504 Cloudy |
Moderate |
Mid-Ebb |
Bottom |
8.10 |
17:43 |
10.24 |
8.35 |
29.60 |
28.08 |
1.64 |
2.50 |
|
WSR01 |
20210504 Cloudy |
Moderate |
Mid-Ebb |
Bottom |
8.10 |
17:43 |
9.63 |
8.36 |
29.67 |
27.94 |
1.92 |
2.70 |
|
WSR01 |
20210506 Cloudy |
Moderate |
Mid-Ebb |
Surface |
1.00 |
10:27 |
9.18 |
8.53 |
30.75 |
27.06 |
2.51 |
2.50 |
|
WSR01 |
20210506 Cloudy |
Moderate |
Mid-Ebb |
Surface |
1.00 |
10:27 |
9.62 |
8.46 |
30.95 |
27.03 |
2.36 |
2.50 |
|
WSR01 |
20210506 Cloudy |
Moderate |
Mid-Ebb |
Middle |
4.15 |
10:26 |
8.46 |
8.57 |
30.79 |
27.03 |
2.00 |
2.50 |
|
WSR01 |
20210506 Cloudy |
Moderate |
Mid-Ebb |
Middle |
4.15 |
10:26 |
8.88 |
8.50 |
31.05 |
27.14 |
1.92 |
2.50 |
|
WSR01 |
20210506 Cloudy |
Moderate |
Mid-Ebb |
Bottom |
7.30 |
10:25 |
9.96 |
8.55 |
30.59 |
26.95 |
2.35 |
2.50 |
|
WSR01 |
20210506 Cloudy |
Moderate |
Mid-Ebb |
Bottom |
7.30 |
10:25 |
9.37 |
8.64 |
30.90 |
26.89 |
1.96 |
2.50 |
|
WSR01 |
20210508 Sunny |
Moderate |
Mid-Ebb |
Surface |
1.00 |
11:26 |
9.32 |
8.41 |
27.49 |
28.08 |
2.62 |
2.50 |
|
WSR01 |
20210508 Sunny |
Moderate |
Mid-Ebb |
Surface |
1.00 |
11:26 |
10.29 |
8.56 |
27.13 |
28.16 |
2.58 |
2.50 |
|
WSR01 |
20210508 Sunny |
Moderate |
Mid-Ebb |
Middle |
4.35 |
11:25 |
9.46 |
8.42 |
27.83 |
28.07 |
1.86 |
2.50 |
|
WSR01 |
20210508 Sunny |
Moderate |
Mid-Ebb |
Middle |
4.35 |
11:25 |
9.94 |
8.52 |
27.33 |
27.94 |
2.02 |
2.50 |
|
WSR01 |
20210508 Sunny |
Moderate |
Mid-Ebb |
Bottom |
7.70 |
11:24 |
9.58 |
8.57 |
27.34 |
28.17 |
2.03 |
2.50 |
|
WSR01 |
20210508 Sunny |
Moderate |
Mid-Ebb |
Bottom |
7.70 |
11:24 |
10.23 |
8.41 |
27.33 |
27.95 |
1.86 |
2.50 |
|
WSR01 |
20210511 Sunny |
Moderate |
Mid-Ebb |
Surface |
1.00 |
12:58 |
9.16 |
8.43 |
31.04 |
29.60 |
2.13 |
2.50 |
|
WSR01 |
20210511 Sunny |
Moderate |
Mid-Ebb |
Surface |
1.00 |
12:58 |
9.29 |
8.37 |
30.58 |
29.48 |
2.65 |
2.50 |
|
WSR01 |
20210511 Sunny |
Moderate |
Mid-Ebb |
Middle |
4.40 |
12:57 |
9.08 |
8.35 |
29.85 |
29.50 |
2.13 |
2.50 |
|
WSR01 |
20210511 Sunny |
Moderate |
Mid-Ebb |
Middle |
4.40 |
12:57 |
9.37 |
8.45 |
30.43 |
29.47 |
2.05 |
2.50 |
|
WSR01 |
20210511 Sunny |
Moderate |
Mid-Ebb |
Bottom |
7.80 |
12:56 |
8.74 |
8.42 |
31.04 |
29.48 |
1.85 |
3.30 |
|
WSR01 |
20210511 Sunny |
Moderate |
Mid-Ebb |
Bottom |
7.80 |
12:56 |
8.72 |
8.34 |
29.81 |
29.50 |
1.93 |
2.50 |
|
WSR01 |
20210513 Sunny |
Moderate |
Mid-Ebb |
Surface |
1.00 |
13:59 |
9.37 |
8.58 |
30.92 |
29.58 |
2.63 |
3.10 |
|
WSR01 |
20210513 Sunny |
Moderate |
Mid-Ebb |
Surface |
1.00 |
13:59 |
9.48 |
8.76 |
30.96 |
29.48 |
3.04 |
2.50 |
|
WSR01 |
20210513 Sunny |
Moderate |
Mid-Ebb |
Middle |
4.60 |
13:58 |
9.93 |
8.68 |
31.13 |
29.38 |
2.48 |
2.50 |
|
Location |
Date (YYYYMMDD) |
Weather |
Sea Condition |
Tidal |
Water Level |
Depth (m) |
Time (hh:mm) |
DO (mg/L) |
pH |
Sal (ppt) |
Temp (¢XC) |
Turbidty (NTU) note 1 |
SS
(mg/L) (Note 2) |
|
WSR01 |
20210513 Sunny |
Moderate |
Mid-Ebb |
Middle |
4.60 |
13:58 |
10.59 |
8.56 |
31.09 |
29.41 |
2.68 |
4.50 |
|
WSR01 |
20210513 Sunny |
Moderate |
Mid-Ebb |
Bottom |
8.20 |
13:57 |
10.38 |
8.69 |
31.04 |
29.44 |
2.31 |
3.10 |
|
WSR01 |
20210513 Sunny |
Moderate |
Mid-Ebb |
Bottom |
8.20 |
13:57 |
10.50 |
8.60 |
31.23 |
29.38 |
2.07 |
3.10 |
|
WSR01 |
20210515 Sunny |
Moderate |
Mid-Ebb |
Surface |
1.00 |
14:38 |
9.81 |
8.61 |
29.77 |
29.89 |
2.93 |
3.80 |
|
WSR01 |
20210515 Sunny |
Moderate |
Mid-Ebb |
Surface |
1.00 |
14:38 |
9.28 |
8.48 |
30.50 |
29.70 |
2.95 |
2.50 |
|
WSR01 |
20210515 Sunny |
Moderate |
Mid-Ebb |
Middle |
4.35 |
14:37 |
9.87 |
8.60 |
29.62 |
29.64 |
2.86 |
2.50 |
|
WSR01 |
20210515 Sunny |
Moderate |
Mid-Ebb |
Middle |
4.35 |
14:37 |
9.97 |
8.40 |
30.06 |
29.78 |
2.40 |
2.60 |
|
WSR01 |
20210515 Sunny |
Moderate |
Mid-Ebb |
Bottom |
7.70 |
14:36 |
9.79 |
8.40 |
29.77 |
29.81 |
2.14 |
2.70 |
|
WSR01 |
20210515 Sunny |
Moderate |
Mid-Ebb |
Bottom |
7.70 |
14:36 |
9.74 |
8.63 |
29.97 |
29.67 |
2.42 |
2.90 |
|
WSR01 |
20210518 Sunny |
Moderate |
Mid-Ebb |
Surface |
1.00 |
16:42 |
9.35 |
8.57 |
30.76 |
29.80 |
2.11 |
4.10 |
|
WSR01 |
20210518 Sunny |
Moderate |
Mid-Ebb |
Surface |
1.00 |
16:42 |
9.94 |
8.53 |
31.06 |
29.63 |
2.38 |
3.90 |
|
WSR01 |
20210518 Sunny |
Moderate |
Mid-Ebb |
Middle |
4.15 |
16:41 |
9.00 |
8.51 |
31.03 |
29.80 |
2.48 |
2.90 |
|
WSR01 |
20210518 Sunny |
Moderate |
Mid-Ebb |
Middle |
4.15 |
16:41 |
9.57 |
8.51 |
30.85 |
29.81 |
2.18 |
3.50 |
|
WSR01 |
20210518 Sunny |
Moderate |
Mid-Ebb |
Bottom |
7.30 |
16:40 |
9.21 |
8.56 |
30.95 |
29.76 |
2.63 |
3.30 |
|
WSR01 |
20210518 Sunny |
Moderate |
Mid-Ebb |
Bottom |
7.30 |
16:40 |
9.96 |
8.52 |
31.16 |
29.61 |
2.28 |
3.50 |
|
WSR01 |
20210520 Cloudy |
Moderate |
Mid-Ebb |
Surface |
1.00 |
17:56 |
9.10 |
8.36 |
30.25 |
30.12 |
2.48 |
3.90 |
|
WSR01 |
20210520 Cloudy |
Moderate |
Mid-Ebb |
Surface |
1.00 |
17:56 |
9.55 |
8.36 |
30.85 |
30.22 |
2.17 |
3.60 |
|
WSR01 |
20210520 Cloudy |
Moderate |
Mid-Ebb |
Middle |
4.50 |
17:55 |
9.32 |
8.39 |
30.38 |
30.29 |
2.25 |
4.80 |
|
WSR01 |
20210520 Cloudy |
Moderate |
Mid-Ebb |
Middle |
4.50 |
17:55 |
9.59 |
8.36 |
30.53 |
30.11 |
2.52 |
5.00 |
|
WSR01 |
20210520 Cloudy |
Moderate |
Mid-Ebb |
Bottom |
8.00 |
17:54 |
9.29 |
8.48 |
30.23 |
30.26 |
2.11 |
3.80 |
|
WSR01 |
20210520 Cloudy |
Moderate |
Mid-Ebb |
Bottom |
8.00 |
17:54 |
9.10 |
8.39 |
29.87 |
30.19 |
2.12 |
5.20 |
|
WSR01 |
20210522 Sunny |
Moderate |
Mid-Ebb |
Surface |
1.00 |
10:35 |
8.85 |
8.88 |
30.07 |
29.82 |
2.73 |
6.10 |
|
WSR01 |
20210522 Sunny |
Moderate |
Mid-Ebb |
Surface |
1.00 |
10:35 |
9.24 |
8.80 |
30.58 |
29.93 |
2.48 |
6.60 |
|
WSR01 |
20210522 Sunny |
Moderate |
Mid-Ebb |
Middle |
4.50 |
10:34 |
9.33 |
8.80 |
30.13 |
29.86 |
2.72 |
5.20 |
|
WSR01 |
20210522 Sunny |
Moderate |
Mid-Ebb |
Middle |
4.50 |
10:34 |
8.21 |
8.60 |
29.86 |
29.75 |
2.94 |
5.10 |
|
WSR01 |
20210522 Sunny |
Moderate |
Mid-Ebb |
Bottom |
8.00 |
10:33 |
9.00 |
8.66 |
29.70 |
29.76 |
2.32 |
5.40 |
|
WSR01 |
20210522 Sunny |
Moderate |
Mid-Ebb |
Bottom |
8.00 |
10:33 |
8.05 |
8.66 |
30.73 |
29.98 |
2.60 |
5.50 |
|
Location |
Date (YYYYMMDD) |
Weather |
Sea Condition |
Tidal |
Water Level |
Depth (m) |
Time (hh:mm) |
DO (mg/L) |
pH |
Sal (ppt) |
Temp (¢XC) |
Turbidty (NTU) note 1 |
SS
(mg/L) (Note 2) |
|
WSR01 |
20210525 Sunny |
Moderate |
Mid-Ebb |
Surface |
1.00 |
11:58 |
10.26 |
8.46 |
30.47 |
28.87 |
2.81 |
4.10 |
|
WSR01 |
20210525 Sunny |
Moderate |
Mid-Ebb |
Surface |
1.00 |
11:58 |
9.05 |
8.50 |
30.47 |
28.91 |
3.13 |
4.70 |
|
WSR01 |
20210525 Sunny |
Moderate |
Mid-Ebb |
Middle |
4.30 |
11:57 |
10.14 |
8.62 |
30.74 |
28.89 |
2.75 |
4.00 |
|
WSR01 |
20210525 Sunny |
Moderate |
Mid-Ebb |
Middle |
4.30 |
11:57 |
8.60 |
8.52 |
30.44 |
28.96 |
3.06 |
2.50 |
|
WSR01 |
20210525 Sunny |
Moderate |
Mid-Ebb |
Bottom |
7.60 |
11:56 |
10.10 |
8.54 |
30.44 |
28.85 |
2.67 |
3.30 |
|
WSR01 |
20210525 Sunny |
Moderate |
Mid-Ebb |
Bottom |
7.60 |
11:56 |
9.50 |
8.53 |
29.90 |
28.83 |
2.46 |
3.10 |
|
WSR01 |
20210527 Sunny |
Moderate |
Mid-Ebb |
Surface |
1.00 |
13:29 |
9.12 |
8.41 |
30.51 |
30.09 |
2.86 |
6.90 |
|
WSR01 |
20210527 Sunny |
Moderate |
Mid-Ebb |
Surface |
1.00 |
13:29 |
9.94 |
8.38 |
30.18 |
30.12 |
2.48 |
16.90 |
|
WSR01 |
20210527 Sunny |
Moderate |
Mid-Ebb |
Middle |
4.55 |
13:28 |
9.41 |
8.36 |
30.07 |
30.27 |
2.59 |
5.40 |
|
WSR01 |
20210527 Sunny |
Moderate |
Mid-Ebb |
Middle |
4.55 |
13:28 |
9.87 |
8.30 |
30.30 |
30.26 |
2.60 |
6.20 |
|
WSR01 |
20210527 Sunny |
Moderate |
Mid-Ebb |
Bottom |
8.10 |
13:27 |
9.35 |
8.41 |
30.55 |
30.15 |
2.28 |
5.80 |
|
WSR01 |
20210527 Sunny |
Moderate |
Mid-Ebb |
Bottom |
8.10 |
13:27 |
9.83 |
8.45 |
30.62 |
30.21 |
2.48 |
7.10 |
|
WSR01 |
20210529 Sunny |
Moderate |
Mid-Ebb |
Surface |
1.00 |
15:07 |
8.42 |
8.50 |
30.00 |
30.23 |
2.45 |
3.50 |
|
WSR01 |
20210529 Sunny |
Moderate |
Mid-Ebb |
Surface |
1.00 |
15:07 |
8.85 |
8.38 |
30.78 |
30.34 |
2.90 |
4.20 |
|
WSR01 |
20210529 Sunny |
Moderate |
Mid-Ebb |
Middle |
4.35 |
15:06 |
9.09 |
8.43 |
29.94 |
30.34 |
3.06 |
5.10 |
|
WSR01 |
20210529 Sunny |
Moderate |
Mid-Ebb |
Middle |
4.35 |
15:06 |
8.46 |
8.65 |
30.55 |
30.34 |
2.69 |
3.20 |
|
WSR01 |
20210529 Sunny |
Moderate |
Mid-Ebb |
Bottom |
7.70 |
15:05 |
8.70 |
8.37 |
30.50 |
30.32 |
2.43 |
5.50 |
|
WSR01 |
20210529 Sunny |
Moderate |
Mid-Ebb |
Bottom |
7.70 |
15:05 |
8.57 |
8.43 |
31.11 |
30.19 |
2.71 |
4.70 |
|
WSR02 |
20210501 Cloudy |
Moderate |
Mid-Ebb |
Surface |
1.00 |
15:53 |
10.47 |
8.43 |
29.61 |
27.09 |
2.62 |
2.50 |
|
WSR02 |
20210501 Cloudy |
Moderate |
Mid-Ebb |
Surface |
1.00 |
15:53 |
10.04 |
8.40 |
29.61 |
27.26 |
2.94 |
3.10 |
|
WSR02 |
20210501 Cloudy |
Moderate |
Mid-Ebb |
Middle |
4.85 |
15:52 |
10.41 |
8.51 |
29.29 |
27.28 |
2.40 |
2.50 |
|
WSR02 |
20210501 Cloudy |
Moderate |
Mid-Ebb |
Middle |
4.85 |
15:52 |
10.03 |
8.35 |
29.36 |
27.36 |
2.60 |
2.90 |
|
WSR02 |
20210501 Cloudy |
Moderate |
Mid-Ebb |
Bottom |
8.70 |
15:51 |
10.46 |
8.32 |
29.76 |
27.11 |
1.78 |
2.50 |
|
WSR02 |
20210501 Cloudy |
Moderate |
Mid-Ebb |
Bottom |
8.70 |
15:51 |
9.99 |
8.51 |
29.80 |
27.27 |
2.12 |
2.50 |
|
WSR02 |
20210504 Cloudy |
Moderate |
Mid-Ebb |
Surface |
1.00 |
17:26 |
9.79 |
8.28 |
29.60 |
27.90 |
2.48 |
2.50 |
|
WSR02 |
20210504 Cloudy |
Moderate |
Mid-Ebb |
Surface |
1.00 |
17:26 |
10.22 |
8.31 |
29.62 |
27.90 |
2.89 |
9.50 |
|
WSR02 |
20210504 Cloudy |
Moderate |
Mid-Ebb |
Middle |
4.90 |
17:25 |
10.16 |
8.43 |
29.50 |
28.20 |
2.58 |
2.50 |
|
Location |
Date (YYYYMMDD) |
Weather |
Sea Condition |
Tidal |
Water Level |
Depth (m) |
Time (hh:mm) |
DO (mg/L) |
pH |
Sal (ppt) |
Temp (¢XC) |
Turbidty (NTU) note 1 |
SS
(mg/L) (Note 2) |
|
WSR02 |
20210504 Cloudy |
Moderate |
Mid-Ebb |
Middle |
4.90 |
17:25 |
9.76 |
8.29 |
29.83 |
28.12 |
2.48 |
3.20 |
|
WSR02 |
20210504 Cloudy |
Moderate |
Mid-Ebb |
Bottom |
8.80 |
17:24 |
9.93 |
8.40 |
29.75 |
28.13 |
2.42 |
2.50 |
|
WSR02 |
20210504 Cloudy |
Moderate |
Mid-Ebb |
Bottom |
8.80 |
17:24 |
9.83 |
8.46 |
29.99 |
28.24 |
2.19 |
2.50 |
|
WSR02 |
20210506 Cloudy |
Moderate |
Mid-Ebb |
Surface |
1.00 |
10:06 |
9.05 |
8.46 |
30.43 |
27.09 |
2.72 |
2.50 |
|
WSR02 |
20210506 Cloudy |
Moderate |
Mid-Ebb |
Surface |
1.00 |
10:06 |
9.94 |
8.65 |
30.15 |
26.94 |
2.84 |
2.50 |
|
WSR02 |
20210506 Cloudy |
Moderate |
Mid-Ebb |
Middle |
4.90 |
10:05 |
9.31 |
8.52 |
30.35 |
27.00 |
2.52 |
2.50 |
|
WSR02 |
20210506 Cloudy |
Moderate |
Mid-Ebb |
Middle |
4.90 |
10:05 |
9.29 |
8.47 |
30.10 |
26.94 |
2.70 |
2.50 |
|
WSR02 |
20210506 Cloudy |
Moderate |
Mid-Ebb |
Bottom |
8.80 |
10:04 |
9.51 |
8.45 |
30.13 |
26.82 |
2.06 |
2.50 |
|
WSR02 |
20210506 Cloudy |
Moderate |
Mid-Ebb |
Bottom |
8.80 |
10:04 |
9.37 |
8.68 |
30.15 |
27.03 |
1.85 |
2.90 |
|
WSR02 |
20210508 Sunny |
Moderate |
Mid-Ebb |
Surface |
1.00 |
11:05 |
10.02 |
8.46 |
27.86 |
28.01 |
2.34 |
2.50 |
|
WSR02 |
20210508 Sunny |
Moderate |
Mid-Ebb |
Surface |
1.00 |
11:05 |
10.39 |
8.64 |
27.95 |
27.99 |
2.41 |
2.50 |
|
WSR02 |
20210508 Sunny |
Moderate |
Mid-Ebb |
Middle |
4.50 |
11:04 |
9.74 |
8.64 |
27.38 |
28.02 |
1.95 |
2.90 |
|
WSR02 |
20210508 Sunny |
Moderate |
Mid-Ebb |
Middle |
4.50 |
11:04 |
10.20 |
8.45 |
27.49 |
28.05 |
1.86 |
2.50 |
|
WSR02 |
20210508 Sunny |
Moderate |
Mid-Ebb |
Bottom |
8.00 |
11:03 |
9.26 |
8.43 |
27.46 |
28.11 |
2.29 |
2.50 |
|
WSR02 |
20210508 Sunny |
Moderate |
Mid-Ebb |
Bottom |
8.00 |
11:03 |
10.24 |
8.42 |
27.38 |
27.96 |
2.38 |
2.50 |
|
WSR02 |
20210511 Sunny |
Moderate |
Mid-Ebb |
Surface |
1.00 |
12:39 |
9.13 |
8.51 |
30.47 |
29.49 |
2.77 |
2.50 |
|
WSR02 |
20210511 Sunny |
Moderate |
Mid-Ebb |
Surface |
1.00 |
12:39 |
9.39 |
8.48 |
31.06 |
29.49 |
2.91 |
2.50 |
|
WSR02 |
20210511 Sunny |
Moderate |
Mid-Ebb |
Middle |
4.85 |
12:38 |
9.01 |
8.57 |
30.79 |
29.60 |
2.58 |
2.50 |
|
WSR02 |
20210511 Sunny |
Moderate |
Mid-Ebb |
Middle |
4.85 |
12:38 |
9.14 |
8.33 |
30.78 |
29.61 |
1.89 |
2.50 |
|
WSR02 |
20210511 Sunny |
Moderate |
Mid-Ebb |
Bottom |
8.70 |
12:37 |
9.38 |
8.33 |
30.82 |
29.62 |
2.16 |
2.50 |
|
WSR02 |
20210511 Sunny |
Moderate |
Mid-Ebb |
Bottom |
8.70 |
12:37 |
8.69 |
8.33 |
30.99 |
29.53 |
2.41 |
2.50 |
|
WSR02 |
20210513 Sunny |
Moderate |
Mid-Ebb |
Surface |
1.00 |
13:40 |
10.03 |
8.63 |
30.91 |
29.36 |
2.42 |
5.90 |
|
WSR02 |
20210513 Sunny |
Moderate |
Mid-Ebb |
Surface |
1.00 |
13:40 |
9.05 |
8.78 |
31.26 |
29.38 |
2.14 |
3.80 |
|
WSR02 |
20210513 Sunny |
Moderate |
Mid-Ebb |
Middle |
4.90 |
13:39 |
9.39 |
8.60 |
31.53 |
29.35 |
2.73 |
2.90 |
|
WSR02 |
20210513 Sunny |
Moderate |
Mid-Ebb |
Middle |
4.90 |
13:39 |
10.47 |
8.77 |
31.43 |
29.48 |
2.90 |
3.10 |
|
WSR02 |
20210513 Sunny |
Moderate |
Mid-Ebb |
Bottom |
8.80 |
13:38 |
10.28 |
8.52 |
30.94 |
29.35 |
2.33 |
2.50 |
|
WSR02 |
20210513 Sunny |
Moderate |
Mid-Ebb |
Bottom |
8.80 |
13:38 |
9.28 |
8.65 |
30.89 |
29.33 |
1.99 |
2.50 |
|
Location |
Date (YYYYMMDD) |
Weather |
Sea Condition |
Tidal |
Water Level |
Depth (m) |
Time (hh:mm) |
DO (mg/L) |
pH |
Sal (ppt) |
Temp (¢XC) |
Turbidty (NTU) note 1 |
SS
(mg/L) (Note 2) |
|
WSR02 |
20210515 Sunny |
Moderate |
Mid-Ebb |
Surface |
1.00 |
14:19 |
9.77 |
8.48 |
30.33 |
29.80 |
2.52 |
2.50 |
|
WSR02 |
20210515 Sunny |
Moderate |
Mid-Ebb |
Surface |
1.00 |
14:19 |
9.81 |
8.43 |
29.38 |
29.66 |
2.95 |
2.50 |
|
WSR02 |
20210515 Sunny |
Moderate |
Mid-Ebb |
Middle |
4.95 |
14:18 |
9.23 |
8.47 |
30.54 |
29.76 |
2.39 |
2.70 |
|
WSR02 |
20210515 Sunny |
Moderate |
Mid-Ebb |
Middle |
4.95 |
14:18 |
9.60 |
8.70 |
29.52 |
29.68 |
2.83 |
2.50 |
|
WSR02 |
20210515 Sunny |
Moderate |
Mid-Ebb |
Bottom |
8.90 |
14:17 |
9.56 |
8.63 |
30.31 |
29.83 |
2.51 |
2.50 |
|
WSR02 |
20210515 Sunny |
Moderate |
Mid-Ebb |
Bottom |
8.90 |
14:17 |
9.92 |
8.53 |
29.63 |
29.59 |
2.40 |
2.60 |
|
WSR02 |
20210518 Sunny |
Moderate |
Mid-Ebb |
Surface |
1.00 |
16:21 |
8.45 |
8.51 |
30.73 |
29.62 |
3.08 |
3.30 |
|
WSR02 |
20210518 Sunny |
Moderate |
Mid-Ebb |
Surface |
1.00 |
16:21 |
8.51 |
8.66 |
31.23 |
29.61 |
2.99 |
4.50 |
|
WSR02 |
20210518 Sunny |
Moderate |
Mid-Ebb |
Middle |
4.95 |
16:20 |
9.61 |
8.52 |
31.15 |
29.70 |
2.44 |
6.70 |
|
WSR02 |
20210518 Sunny |
Moderate |
Mid-Ebb |
Middle |
4.95 |
16:20 |
9.36 |
8.64 |
30.77 |
29.71 |
2.85 |
6.40 |
|
WSR02 |
20210518 Sunny |
Moderate |
Mid-Ebb |
Bottom |
8.90 |
16:19 |
9.02 |
8.59 |
30.97 |
29.70 |
2.04 |
3.80 |
|
WSR02 |
20210518 Sunny |
Moderate |
Mid-Ebb |
Bottom |
8.90 |
16:19 |
9.13 |
8.66 |
30.81 |
29.68 |
2.36 |
3.70 |
|
WSR02 |
20210520 Cloudy |
Moderate |
Mid-Ebb |
Surface |
1.00 |
17:37 |
9.07 |
8.40 |
30.16 |
30.14 |
2.81 |
4.50 |
|
WSR02 |
20210520 Cloudy |
Moderate |
Mid-Ebb |
Surface |
1.00 |
17:37 |
9.75 |
8.39 |
30.52 |
30.24 |
2.90 |
2.60 |
|
WSR02 |
20210520 Cloudy |
Moderate |
Mid-Ebb |
Middle |
4.80 |
17:36 |
9.65 |
8.41 |
30.00 |
30.27 |
2.56 |
4.70 |
|
WSR02 |
20210520 Cloudy |
Moderate |
Mid-Ebb |
Middle |
4.80 |
17:36 |
9.47 |
8.40 |
30.85 |
30.31 |
2.24 |
4.10 |
|
WSR02 |
20210520 Cloudy |
Moderate |
Mid-Ebb |
Bottom |
8.60 |
17:35 |
9.01 |
8.39 |
30.43 |
30.13 |
2.34 |
4.40 |
|
WSR02 |
20210520 Cloudy |
Moderate |
Mid-Ebb |
Bottom |
8.60 |
17:35 |
9.71 |
8.40 |
30.51 |
30.13 |
2.34 |
4.60 |
|
WSR02 |
20210522 Sunny |
Moderate |
Mid-Ebb |
Surface |
1.00 |
10:14 |
9.84 |
8.70 |
29.91 |
29.86 |
3.16 |
6.50 |
|
WSR02 |
20210522 Sunny |
Moderate |
Mid-Ebb |
Surface |
1.00 |
10:14 |
8.58 |
8.82 |
29.95 |
29.87 |
3.28 |
6.40 |
|
WSR02 |
20210522 Sunny |
Moderate |
Mid-Ebb |
Middle |
4.85 |
10:13 |
9.90 |
8.86 |
29.85 |
29.69 |
2.85 |
4.60 |
|
WSR02 |
20210522 Sunny |
Moderate |
Mid-Ebb |
Middle |
4.85 |
10:13 |
9.41 |
8.72 |
30.64 |
29.82 |
2.48 |
3.80 |
|
WSR02 |
20210522 Sunny |
Moderate |
Mid-Ebb |
Bottom |
8.70 |
10:12 |
8.24 |
8.71 |
30.28 |
29.72 |
2.05 |
5.40 |
|
WSR02 |
20210522 Sunny |
Moderate |
Mid-Ebb |
Bottom |
8.70 |
10:12 |
8.90 |
8.60 |
29.95 |
29.76 |
2.36 |
4.30 |
|
WSR02 |
20210525 Sunny |
Moderate |
Mid-Ebb |
Surface |
1.00 |
11:37 |
9.15 |
8.34 |
30.79 |
28.82 |
2.87 |
3.30 |
|
WSR02 |
20210525 Sunny |
Moderate |
Mid-Ebb |
Surface |
1.00 |
11:37 |
8.70 |
8.51 |
30.60 |
28.82 |
2.74 |
2.50 |
|
WSR02 |
20210525 Sunny |
Moderate |
Mid-Ebb |
Middle |
4.65 |
11:36 |
10.37 |
8.62 |
29.99 |
28.70 |
2.43 |
2.50 |
|
Location |
Date (YYYYMMDD) |
Weather |
Sea Condition |
Tidal |
Water Level |
Depth (m) |
Time (hh:mm) |
DO (mg/L) |
pH |
Sal (ppt) |
Temp (¢XC) |
Turbidty (NTU) note 1 |
SS
(mg/L) (Note 2) |
|
WSR02 |
20210525 Sunny |
Moderate |
Mid-Ebb |
Middle |
4.65 |
11:36 |
10.08 |
8.45 |
30.99 |
28.83 |
2.83 |
13.30 |
|
WSR02 |
20210525 Sunny |
Moderate |
Mid-Ebb |
Bottom |
8.30 |
11:35 |
9.50 |
8.43 |
30.06 |
28.80 |
2.37 |
2.60 |
|
WSR02 |
20210525 Sunny |
Moderate |
Mid-Ebb |
Bottom |
8.30 |
11:35 |
10.19 |
8.37 |
30.15 |
28.85 |
2.28 |
3.50 |
|
WSR02 |
20210527 Sunny |
Moderate |
Mid-Ebb |
Surface |
1.00 |
13:08 |
9.53 |
8.34 |
30.08 |
30.16 |
2.44 |
4.40 |
|
WSR02 |
20210527 Sunny |
Moderate |
Mid-Ebb |
Surface |
1.00 |
13:08 |
9.74 |
8.52 |
29.69 |
30.20 |
2.39 |
4.80 |
|
WSR02 |
20210527 Sunny |
Moderate |
Mid-Ebb |
Middle |
4.60 |
13:07 |
9.01 |
8.42 |
29.67 |
30.32 |
2.55 |
10.30 |
|
WSR02 |
20210527 Sunny |
Moderate |
Mid-Ebb |
Middle |
4.60 |
13:07 |
8.98 |
8.46 |
29.52 |
30.38 |
2.37 |
8.40 |
|
WSR02 |
20210527 Sunny |
Moderate |
Mid-Ebb |
Bottom |
8.20 |
13:06 |
9.11 |
8.37 |
30.75 |
30.17 |
1.92 |
7.80 |
|
WSR02 |
20210527 Sunny |
Moderate |
Mid-Ebb |
Bottom |
8.20 |
13:06 |
9.40 |
8.37 |
30.56 |
30.17 |
1.93 |
3.50 |
|
WSR02 |
20210529 Sunny |
Moderate |
Mid-Ebb |
Surface |
1.00 |
14:49 |
8.65 |
8.64 |
30.99 |
30.42 |
2.48 |
4.70 |
|
WSR02 |
20210529 Sunny |
Moderate |
Mid-Ebb |
Surface |
1.00 |
14:49 |
8.66 |
8.50 |
30.70 |
30.33 |
2.63 |
5.70 |
|
WSR02 |
20210529 Sunny |
Moderate |
Mid-Ebb |
Middle |
4.60 |
14:48 |
8.64 |
8.56 |
30.30 |
30.31 |
3.02 |
6.00 |
|
WSR02 |
20210529 Sunny |
Moderate |
Mid-Ebb |
Middle |
4.60 |
14:48 |
8.42 |
8.43 |
31.01 |
30.35 |
2.65 |
4.20 |
|
WSR02 |
20210529 Sunny |
Moderate |
Mid-Ebb |
Bottom |
8.20 |
14:47 |
8.42 |
8.53 |
30.30 |
30.30 |
2.75 |
3.80 |
|
WSR02 |
20210529 Sunny |
Moderate |
Mid-Ebb |
Bottom |
8.20 |
14:47 |
8.63 |
8.50 |
30.13 |
30.30 |
2.57 |
4.50 |
|
WSR03 |
20210501 Cloudy |
Moderate |
Mid-Ebb |
Surface |
1.00 |
15:35 |
9.97 |
8.42 |
29.84 |
27.39 |
2.28 |
2.50 |
|
WSR03 |
20210501 Cloudy |
Moderate |
Mid-Ebb |
Surface |
1.00 |
15:35 |
10.25 |
8.43 |
29.63 |
27.31 |
2.41 |
2.50 |
|
WSR03 |
20210501 Cloudy |
Moderate |
Mid-Ebb |
Middle |
4.15 |
15:34 |
10.48 |
8.37 |
29.58 |
27.27 |
2.61 |
2.50 |
|
WSR03 |
20210501 Cloudy |
Moderate |
Mid-Ebb |
Middle |
4.15 |
15:34 |
10.06 |
8.50 |
29.43 |
27.21 |
2.71 |
3.00 |
|
WSR03 |
20210501 Cloudy |
Moderate |
Mid-Ebb |
Bottom |
7.30 |
15:33 |
10.26 |
8.34 |
29.44 |
27.27 |
2.14 |
2.50 |
|
WSR03 |
20210501 Cloudy |
Moderate |
Mid-Ebb |
Bottom |
7.30 |
15:33 |
10.64 |
8.61 |
29.53 |
27.18 |
2.07 |
2.50 |
|
WSR03 |
20210504 Cloudy |
Moderate |
Mid-Ebb |
Surface |
1.00 |
17:10 |
9.71 |
8.47 |
29.74 |
28.06 |
2.70 |
2.50 |
|
WSR03 |
20210504 Cloudy |
Moderate |
Mid-Ebb |
Surface |
1.00 |
17:10 |
9.33 |
8.59 |
29.61 |
28.08 |
2.39 |
3.20 |
|
WSR03 |
20210504 Cloudy |
Moderate |
Mid-Ebb |
Middle |
4.25 |
17:09 |
10.20 |
8.48 |
29.69 |
28.07 |
2.53 |
2.50 |
|
WSR03 |
20210504 Cloudy |
Moderate |
Mid-Ebb |
Middle |
4.25 |
17:09 |
10.22 |
8.29 |
29.85 |
28.28 |
2.59 |
2.50 |
|
WSR03 |
20210504 Cloudy |
Moderate |
Mid-Ebb |
Bottom |
7.50 |
17:08 |
9.88 |
8.60 |
29.73 |
28.31 |
2.38 |
3.50 |
|
WSR03 |
20210504 Cloudy |
Moderate |
Mid-Ebb |
Bottom |
7.50 |
17:08 |
9.41 |
8.36 |
29.95 |
27.92 |
2.35 |
2.50 |
|
Location |
Date (YYYYMMDD) |
Weather |
Sea Condition |
Tidal |
Water Level |
Depth (m) |
Time (hh:mm) |
DO (mg/L) |
pH |
Sal (ppt) |
Temp (¢XC) |
Turbidty (NTU) note 1 |
SS
(mg/L) (Note 2) |
|
WSR03 |
20210506 Cloudy |
Moderate |
Mid-Ebb |
Surface |
1.00 |
9:50 |
9.86 |
8.41 |
30.80 |
27.02 |
2.37 |
2.50 |
|
WSR03 |
20210506 Cloudy |
Moderate |
Mid-Ebb |
Surface |
1.00 |
9:50 |
8.64 |
8.49 |
30.43 |
26.99 |
2.21 |
2.80 |
|
WSR03 |
20210506 Cloudy |
Moderate |
Mid-Ebb |
Middle |
4.25 |
9:49 |
9.34 |
8.40 |
30.90 |
26.84 |
2.18 |
2.50 |
|
WSR03 |
20210506 Cloudy |
Moderate |
Mid-Ebb |
Middle |
4.25 |
9:49 |
10.10 |
8.55 |
30.34 |
26.94 |
2.55 |
2.50 |
|
WSR03 |
20210506 Cloudy |
Moderate |
Mid-Ebb |
Bottom |
7.50 |
9:48 |
9.35 |
8.55 |
30.93 |
26.94 |
2.33 |
2.80 |
|
WSR03 |
20210506 Cloudy |
Moderate |
Mid-Ebb |
Bottom |
7.50 |
9:48 |
9.83 |
8.59 |
31.09 |
26.93 |
2.17 |
2.50 |
|
WSR03 |
20210508 Sunny |
Moderate |
Mid-Ebb |
Surface |
1.00 |
10:49 |
9.53 |
8.64 |
27.82 |
28.00 |
2.46 |
2.50 |
|
WSR03 |
20210508 Sunny |
Moderate |
Mid-Ebb |
Surface |
1.00 |
10:49 |
10.76 |
8.41 |
27.72 |
28.11 |
2.90 |
2.50 |
|
WSR03 |
20210508 Sunny |
Moderate |
Mid-Ebb |
Middle |
3.95 |
10:48 |
9.41 |
8.63 |
27.96 |
28.00 |
2.05 |
2.50 |
|
WSR03 |
20210508 Sunny |
Moderate |
Mid-Ebb |
Middle |
3.95 |
10:48 |
10.55 |
8.46 |
28.31 |
28.07 |
1.90 |
2.80 |
|
WSR03 |
20210508 Sunny |
Moderate |
Mid-Ebb |
Bottom |
6.90 |
10:47 |
9.48 |
8.71 |
28.14 |
28.06 |
2.42 |
2.50 |
|
WSR03 |
20210508 Sunny |
Moderate |
Mid-Ebb |
Bottom |
6.90 |
10:47 |
9.41 |
8.69 |
27.20 |
28.00 |
2.28 |
2.50 |
|
WSR03 |
20210511 Sunny |
Moderate |
Mid-Ebb |
Surface |
1.00 |
12:21 |
9.39 |
8.60 |
30.65 |
29.50 |
2.87 |
2.5 |
|
WSR03 |
20210511 Sunny |
Moderate |
Mid-Ebb |
Surface |
1.00 |
12:21 |
8.81 |
8.40 |
30.49 |
29.52 |
2.53 |
2.5 |
|
WSR03 |
20210511 Sunny |
Moderate |
Mid-Ebb |
Middle |
3.95 |
12:20 |
8.58 |
8.58 |
30.28 |
29.51 |
2.31 |
2.5 |
|
WSR03 |
20210511 Sunny |
Moderate |
Mid-Ebb |
Middle |
3.95 |
12:20 |
9.25 |
8.44 |
30.76 |
29.55 |
1.98 |
2.5 |
|
WSR03 |
20210511 Sunny |
Moderate |
Mid-Ebb |
Bottom |
6.90 |
12:19 |
9.15 |
8.44 |
30.70 |
29.59 |
2.43 |
2.5 |
|
WSR03 |
20210511 Sunny |
Moderate |
Mid-Ebb |
Bottom |
6.90 |
12:19 |
8.91 |
8.44 |
30.84 |
29.56 |
2.36 |
2.6 |
|
WSR03 |
20210513 Sunny |
Moderate |
Mid-Ebb |
Surface |
1.00 |
13:22 |
9.41 |
8.66 |
31.53 |
29.42 |
2.89 |
2.60 |
|
WSR03 |
20210513 Sunny |
Moderate |
Mid-Ebb |
Surface |
1.00 |
13:22 |
9.34 |
8.77 |
31.04 |
29.55 |
2.98 |
3.10 |
|
WSR03 |
20210513 Sunny |
Moderate |
Mid-Ebb |
Middle |
3.85 |
13:21 |
10.27 |
8.66 |
31.34 |
29.56 |
2.47 |
2.50 |
|
WSR03 |
20210513 Sunny |
Moderate |
Mid-Ebb |
Middle |
3.85 |
13:21 |
9.78 |
8.69 |
31.20 |
29.38 |
2.80 |
2.50 |
|
WSR03 |
20210513 Sunny |
Moderate |
Mid-Ebb |
Bottom |
6.70 |
13:20 |
9.09 |
8.68 |
31.50 |
29.36 |
2.16 |
2.50 |
|
WSR03 |
20210513 Sunny |
Moderate |
Mid-Ebb |
Bottom |
6.70 |
13:20 |
9.48 |
8.74 |
31.34 |
29.25 |
2.51 |
2.70 |
|
WSR03 |
20210515 Sunny |
Moderate |
Mid-Ebb |
Surface |
1.00 |
14:02 |
9.35 |
8.67 |
29.33 |
29.67 |
2.54 |
2.50 |
|
WSR03 |
20210515 Sunny |
Moderate |
Mid-Ebb |
Surface |
1.00 |
14:02 |
10.03 |
8.48 |
29.98 |
29.80 |
2.85 |
3.60 |
|
WSR03 |
20210515 Sunny |
Moderate |
Mid-Ebb |
Middle |
3.80 |
14:01 |
9.75 |
8.62 |
30.33 |
29.75 |
2.41 |
2.50 |
|
Location |
Date (YYYYMMDD) |
Weather |
Sea Condition |
Tidal |
Water Level |
Depth (m) |
Time (hh:mm) |
DO (mg/L) |
pH |
Sal (ppt) |
Temp (¢XC) |
Turbidty (NTU) note 1 |
SS
(mg/L) (Note 2) |
|
WSR03 |
20210515 Sunny |
Moderate |
Mid-Ebb |
Middle |
3.80 |
14:01 |
9.95 |
8.61 |
30.39 |
29.62 |
2.16 |
2.90 |
|
WSR03 |
20210515 Sunny |
Moderate |
Mid-Ebb |
Bottom |
6.60 |
14:00 |
9.90 |
8.48 |
29.58 |
29.61 |
2.30 |
2.50 |
|
WSR03 |
20210515 Sunny |
Moderate |
Mid-Ebb |
Bottom |
6.60 |
14:00 |
10.16 |
8.49 |
29.89 |
29.68 |
2.27 |
2.50 |
|
WSR03 |
20210518 Sunny |
Moderate |
Mid-Ebb |
Surface |
1.00 |
16:05 |
9.26 |
8.52 |
30.79 |
29.67 |
3.13 |
4.10 |
|
WSR03 |
20210518 Sunny |
Moderate |
Mid-Ebb |
Surface |
1.00 |
16:05 |
9.29 |
8.52 |
31.20 |
29.73 |
2.91 |
4.10 |
|
WSR03 |
20210518 Sunny |
Moderate |
Mid-Ebb |
Middle |
4.15 |
16:04 |
9.05 |
8.60 |
31.26 |
29.76 |
2.78 |
3.80 |
|
WSR03 |
20210518 Sunny |
Moderate |
Mid-Ebb |
Middle |
4.15 |
16:04 |
9.85 |
8.75 |
31.08 |
29.79 |
2.80 |
4.60 |
|
WSR03 |
20210518 Sunny |
Moderate |
Mid-Ebb |
Bottom |
7.30 |
16:03 |
8.93 |
8.69 |
31.05 |
29.63 |
1.84 |
4.10 |
|
WSR03 |
20210518 Sunny |
Moderate |
Mid-Ebb |
Bottom |
7.30 |
16:03 |
8.38 |
8.53 |
31.11 |
29.66 |
2.16 |
2.60 |
|
WSR03 |
20210520 Cloudy |
Moderate |
Mid-Ebb |
Surface |
1.00 |
17:21 |
9.14 |
8.46 |
30.76 |
30.25 |
2.37 |
3.50 |
|
WSR03 |
20210520 Cloudy |
Moderate |
Mid-Ebb |
Surface |
1.00 |
17:21 |
9.59 |
8.34 |
30.07 |
30.28 |
2.43 |
4.40 |
|
WSR03 |
20210520 Cloudy |
Moderate |
Mid-Ebb |
Middle |
4.20 |
17:20 |
9.32 |
8.34 |
29.88 |
30.28 |
2.34 |
5.20 |
|
WSR03 |
20210520 Cloudy |
Moderate |
Mid-Ebb |
Middle |
4.20 |
17:20 |
9.16 |
8.42 |
30.01 |
30.25 |
2.50 |
4.80 |
|
WSR03 |
20210520 Cloudy |
Moderate |
Mid-Ebb |
Bottom |
7.40 |
17:19 |
8.97 |
8.38 |
30.09 |
30.25 |
2.31 |
5.20 |
|
WSR03 |
20210520 Cloudy |
Moderate |
Mid-Ebb |
Bottom |
7.40 |
17:19 |
9.72 |
8.48 |
30.45 |
30.30 |
2.64 |
4.70 |
|
WSR03 |
20210522 Sunny |
Moderate |
Mid-Ebb |
Surface |
1.00 |
9:56 |
9.16 |
8.62 |
29.98 |
29.75 |
2.82 |
4.50 |
|
WSR03 |
20210522 Sunny |
Moderate |
Mid-Ebb |
Surface |
1.00 |
9:56 |
8.58 |
8.75 |
30.34 |
29.76 |
3.33 |
7.60 |
|
WSR03 |
20210522 Sunny |
Moderate |
Mid-Ebb |
Middle |
4.10 |
9:55 |
9.27 |
8.59 |
29.69 |
29.65 |
2.70 |
4.50 |
|
WSR03 |
20210522 Sunny |
Moderate |
Mid-Ebb |
Middle |
4.10 |
9:55 |
8.20 |
8.79 |
30.42 |
29.79 |
2.80 |
5.20 |
|
WSR03 |
20210522 Sunny |
Moderate |
Mid-Ebb |
Bottom |
7.20 |
9:54 |
9.72 |
8.60 |
30.05 |
29.77 |
2.58 |
5.80 |
|
WSR03 |
20210522 Sunny |
Moderate |
Mid-Ebb |
Bottom |
7.20 |
9:54 |
8.60 |
8.68 |
29.98 |
29.69 |
2.79 |
5.50 |
|
WSR03 |
20210525 Sunny |
Moderate |
Mid-Ebb |
Surface |
1.00 |
11:21 |
9.84 |
8.41 |
29.94 |
28.83 |
2.97 |
3.40 |
|
WSR03 |
20210525 Sunny |
Moderate |
Mid-Ebb |
Surface |
1.00 |
11:21 |
10.48 |
8.57 |
30.55 |
28.82 |
3.13 |
2.90 |
|
WSR03 |
20210525 Sunny |
Moderate |
Mid-Ebb |
Middle |
4.20 |
11:20 |
10.32 |
8.45 |
30.93 |
28.83 |
2.69 |
3.00 |
|
WSR03 |
20210525 Sunny |
Moderate |
Mid-Ebb |
Middle |
4.20 |
11:20 |
10.00 |
8.60 |
30.64 |
28.81 |
2.42 |
2.90 |
|
WSR03 |
20210525 Sunny |
Moderate |
Mid-Ebb |
Bottom |
7.40 |
11:19 |
8.75 |
8.59 |
30.49 |
28.70 |
2.22 |
4.60 |
|
WSR03 |
20210525 Sunny |
Moderate |
Mid-Ebb |
Bottom |
7.40 |
11:19 |
9.57 |
8.43 |
30.12 |
28.74 |
2.34 |
2.80 |
|
Location |
Date (YYYYMMDD) |
Weather |
Sea Condition |
Tidal |
Water Level |
Depth (m) |
Time (hh:mm) |
DO (mg/L) |
pH |
Sal (ppt) |
Temp (¢XC) |
Turbidty (NTU) note 1 |
SS
(mg/L) (Note 2) |
|
WSR03 |
20210527 Sunny |
Moderate |
Mid-Ebb |
Surface |
1.00 |
12:52 |
8.93 |
8.51 |
29.53 |
30.37 |
2.35 |
5.70 |
|
WSR03 |
20210527 Sunny |
Moderate |
Mid-Ebb |
Surface |
1.00 |
12:52 |
9.68 |
8.38 |
29.82 |
30.22 |
2.17 |
5.60 |
|
WSR03 |
20210527 Sunny |
Moderate |
Mid-Ebb |
Middle |
3.85 |
12:51 |
9.10 |
8.46 |
29.87 |
30.25 |
2.00 |
6.70 |
|
WSR03 |
20210527 Sunny |
Moderate |
Mid-Ebb |
Middle |
3.85 |
12:51 |
9.13 |
8.46 |
29.55 |
30.35 |
2.30 |
6.50 |
|
WSR03 |
20210527 Sunny |
Moderate |
Mid-Ebb |
Bottom |
6.70 |
12:50 |
9.23 |
8.46 |
30.76 |
30.12 |
1.77 |
4.90 |
|
WSR03 |
20210527 Sunny |
Moderate |
Mid-Ebb |
Bottom |
6.70 |
12:50 |
9.51 |
8.44 |
30.26 |
30.25 |
1.99 |
15.40 |
|
WSR03 |
20210529 Sunny |
Moderate |
Mid-Ebb |
Surface |
1.00 |
14:31 |
9.27 |
8.39 |
29.89 |
30.40 |
2.45 |
5.20 |
|
WSR03 |
20210529 Sunny |
Moderate |
Mid-Ebb |
Surface |
1.00 |
14:31 |
8.98 |
8.66 |
30.81 |
30.34 |
2.57 |
5.50 |
|
WSR03 |
20210529 Sunny |
Moderate |
Mid-Ebb |
Middle |
4.25 |
14:30 |
8.68 |
8.63 |
30.38 |
30.44 |
2.48 |
3.10 |
|
WSR03 |
20210529 Sunny |
Moderate |
Mid-Ebb |
Middle |
4.25 |
14:30 |
9.25 |
8.39 |
30.00 |
30.38 |
2.52 |
3.00 |
|
WSR03 |
20210529 Sunny |
Moderate |
Mid-Ebb |
Bottom |
7.50 |
14:29 |
9.13 |
8.63 |
30.81 |
30.45 |
2.33 |
3.20 |
|
WSR03 |
20210529 Sunny |
Moderate |
Mid-Ebb |
Bottom |
7.50 |
14:29 |
9.27 |
8.64 |
30.21 |
30.34 |
2.45 |
4.30 |
|
WSR04 |
20210501 Cloudy |
Moderate |
Mid-Ebb |
Surface |
1.00 |
15:20 |
10.49 |
8.32 |
29.35 |
27.32 |
3.04 |
5.80 |
|
WSR04 |
20210501 Cloudy |
Moderate |
Mid-Ebb |
Surface |
1.00 |
15:20 |
9.93 |
8.57 |
29.53 |
27.27 |
3.02 |
7.10 |
|
WSR04 |
20210501 Cloudy |
Moderate |
Mid-Ebb |
Middle |
3.50 |
15:19 |
10.25 |
8.37 |
29.55 |
27.44 |
2.28 |
4.70 |
|
WSR04 |
20210501 Cloudy |
Moderate |
Mid-Ebb |
Middle |
3.50 |
15:19 |
10.29 |
8.40 |
29.67 |
27.30 |
2.26 |
2.50 |
|
WSR04 |
20210501 Cloudy |
Moderate |
Mid-Ebb |
Bottom |
6.00 |
15:18 |
10.44 |
8.46 |
29.46 |
27.43 |
2.26 |
3.60 |
|
WSR04 |
20210501 Cloudy |
Moderate |
Mid-Ebb |
Bottom |
6.00 |
15:18 |
10.54 |
8.51 |
29.37 |
27.39 |
2.06 |
3.40 |
|
WSR04 |
20210504 Cloudy |
Moderate |
Mid-Ebb |
Surface |
1.00 |
16:57 |
10.06 |
8.30 |
29.42 |
27.97 |
2.36 |
3.90 |
|
WSR04 |
20210504 Cloudy |
Moderate |
Mid-Ebb |
Surface |
1.00 |
16:57 |
10.16 |
8.34 |
29.84 |
27.95 |
2.60 |
2.50 |
|
WSR04 |
20210504 Cloudy |
Moderate |
Mid-Ebb |
Middle |
3.80 |
16:56 |
10.23 |
8.36 |
29.28 |
28.15 |
2.66 |
2.50 |
|
WSR04 |
20210504 Cloudy |
Moderate |
Mid-Ebb |
Middle |
3.80 |
16:56 |
10.20 |
8.37 |
29.53 |
28.05 |
2.24 |
2.50 |
|
WSR04 |
20210504 Cloudy |
Moderate |
Mid-Ebb |
Bottom |
6.60 |
16:55 |
9.79 |
8.49 |
30.05 |
28.10 |
2.72 |
2.50 |
|
WSR04 |
20210504 Cloudy |
Moderate |
Mid-Ebb |
Bottom |
6.60 |
16:55 |
10.26 |
8.42 |
29.69 |
28.00 |
2.50 |
2.50 |
|
WSR04 |
20210506 Cloudy |
Moderate |
Mid-Ebb |
Surface |
1.00 |
9:35 |
9.52 |
8.45 |
30.89 |
26.77 |
2.44 |
2.50 |
|
WSR04 |
20210506 Cloudy |
Moderate |
Mid-Ebb |
Surface |
1.00 |
9:35 |
9.43 |
8.66 |
30.89 |
26.75 |
2.68 |
2.50 |
|
WSR04 |
20210506 Cloudy |
Moderate |
Mid-Ebb |
Middle |
3.85 |
9:34 |
10.33 |
8.44 |
30.67 |
26.98 |
2.43 |
2.50 |
|
Location |
Date (YYYYMMDD) |
Weather |
Sea Condition |
Tidal |
Water Level |
Depth (m) |
Time (hh:mm) |
DO (mg/L) |
pH |
Sal (ppt) |
Temp (¢XC) |
Turbidty (NTU) note 1 |
SS
(mg/L) (Note 2) |
|
WSR04 |
20210506 Cloudy |
Moderate |
Mid-Ebb |
Middle |
3.85 |
9:34 |
8.69 |
8.69 |
30.51 |
26.73 |
2.76 |
2.50 |
|
WSR04 |
20210506 Cloudy |
Moderate |
Mid-Ebb |
Bottom |
6.70 |
9:33 |
8.63 |
8.41 |
30.42 |
26.89 |
2.09 |
2.50 |
|
WSR04 |
20210506 Cloudy |
Moderate |
Mid-Ebb |
Bottom |
6.70 |
9:33 |
8.75 |
8.45 |
30.92 |
26.75 |
2.43 |
2.50 |
|
WSR04 |
20210508 Sunny |
Moderate |
Mid-Ebb |
Surface |
1.00 |
10:34 |
9.41 |
8.64 |
27.22 |
28.01 |
2.30 |
2.60 |
|
WSR04 |
20210508 Sunny |
Moderate |
Mid-Ebb |
Surface |
1.00 |
10:34 |
10.39 |
8.51 |
28.31 |
28.19 |
1.99 |
2.60 |
|
WSR04 |
20210508 Sunny |
Moderate |
Mid-Ebb |
Middle |
3.50 |
10:33 |
9.57 |
8.69 |
27.21 |
28.11 |
1.84 |
2.70 |
|
WSR04 |
20210508 Sunny |
Moderate |
Mid-Ebb |
Middle |
3.50 |
10:33 |
10.61 |
8.57 |
27.38 |
27.99 |
2.17 |
3.70 |
|
WSR04 |
20210508 Sunny |
Moderate |
Mid-Ebb |
Bottom |
6.00 |
10:32 |
9.39 |
8.55 |
28.33 |
27.95 |
1.90 |
2.50 |
|
WSR04 |
20210508 Sunny |
Moderate |
Mid-Ebb |
Bottom |
6.00 |
10:32 |
9.79 |
8.54 |
28.10 |
28.14 |
2.16 |
2.50 |
|
WSR04 |
20210511 Sunny |
Moderate |
Mid-Ebb |
Surface |
1.00 |
12:08 |
9.27 |
8.33 |
30.33 |
29.55 |
2.35 |
2.50 |
|
WSR04 |
20210511 Sunny |
Moderate |
Mid-Ebb |
Surface |
1.00 |
12:08 |
9.30 |
8.43 |
30.74 |
29.52 |
2.52 |
2.50 |
|
WSR04 |
20210511 Sunny |
Moderate |
Mid-Ebb |
Middle |
3.45 |
12:07 |
9.08 |
8.41 |
30.34 |
29.51 |
2.48 |
2.50 |
|
WSR04 |
20210511 Sunny |
Moderate |
Mid-Ebb |
Middle |
3.45 |
12:07 |
8.92 |
8.39 |
29.75 |
29.45 |
2.47 |
2.50 |
|
WSR04 |
20210511 Sunny |
Moderate |
Mid-Ebb |
Bottom |
5.90 |
12:06 |
9.17 |
8.47 |
31.10 |
29.47 |
1.89 |
4.90 |
|
WSR04 |
20210511 Sunny |
Moderate |
Mid-Ebb |
Bottom |
5.90 |
12:06 |
8.78 |
8.50 |
30.82 |
29.60 |
1.72 |
2.50 |
|
WSR04 |
20210513 Sunny |
Moderate |
Mid-Ebb |
Surface |
1.00 |
13:09 |
10.81 |
8.54 |
31.50 |
29.37 |
3.22 |
4.30 |
|
WSR04 |
20210513 Sunny |
Moderate |
Mid-Ebb |
Surface |
1.00 |
13:09 |
10.26 |
8.76 |
30.95 |
29.44 |
2.74 |
4.00 |
|
WSR04 |
20210513 Sunny |
Moderate |
Mid-Ebb |
Middle |
3.85 |
13:08 |
10.56 |
8.52 |
31.41 |
29.45 |
2.76 |
4.30 |
|
WSR04 |
20210513 Sunny |
Moderate |
Mid-Ebb |
Middle |
3.85 |
13:08 |
9.19 |
8.62 |
30.92 |
29.23 |
2.71 |
2.50 |
|
WSR04 |
20210513 Sunny |
Moderate |
Mid-Ebb |
Bottom |
6.70 |
13:07 |
9.59 |
8.61 |
31.35 |
29.44 |
2.19 |
2.80 |
|
WSR04 |
20210513 Sunny |
Moderate |
Mid-Ebb |
Bottom |
6.70 |
13:07 |
10.46 |
8.51 |
30.91 |
29.47 |
2.62 |
3.20 |
|
WSR04 |
20210515 Sunny |
Moderate |
Mid-Ebb |
Surface |
1.00 |
13:47 |
9.91 |
8.56 |
29.63 |
29.76 |
2.74 |
2.80 |
|
WSR04 |
20210515 Sunny |
Moderate |
Mid-Ebb |
Surface |
1.00 |
13:47 |
9.58 |
8.56 |
29.77 |
29.60 |
2.45 |
3.10 |
|
WSR04 |
20210515 Sunny |
Moderate |
Mid-Ebb |
Middle |
3.60 |
13:46 |
9.71 |
8.58 |
29.53 |
29.79 |
2.42 |
3.40 |
|
WSR04 |
20210515 Sunny |
Moderate |
Mid-Ebb |
Middle |
3.60 |
13:46 |
9.33 |
8.56 |
29.36 |
29.59 |
2.74 |
2.50 |
|
WSR04 |
20210515 Sunny |
Moderate |
Mid-Ebb |
Bottom |
6.20 |
13:45 |
9.49 |
8.58 |
30.04 |
29.66 |
2.63 |
2.50 |
|
WSR04 |
20210515 Sunny |
Moderate |
Mid-Ebb |
Bottom |
6.20 |
13:45 |
9.41 |
8.54 |
29.62 |
29.74 |
2.36 |
2.50 |
|
Location |
Date (YYYYMMDD) |
Weather |
Sea Condition |
Tidal |
Water Level |
Depth (m) |
Time (hh:mm) |
DO (mg/L) |
pH |
Sal (ppt) |
Temp (¢XC) |
Turbidty (NTU) note 1 |
SS
(mg/L) (Note 2) |
|
WSR04 |
20210518 Sunny |
Moderate |
Mid-Ebb |
Surface |
1.00 |
15:50 |
9.34 |
8.64 |
30.89 |
29.66 |
2.93 |
4.10 |
|
WSR04 |
20210518 Sunny |
Moderate |
Mid-Ebb |
Surface |
1.00 |
15:50 |
9.39 |
8.72 |
30.88 |
29.77 |
2.97 |
3.70 |
|
WSR04 |
20210518 Sunny |
Moderate |
Mid-Ebb |
Middle |
3.45 |
15:49 |
8.48 |
8.69 |
30.97 |
29.67 |
2.35 |
15.30 |
|
WSR04 |
20210518 Sunny |
Moderate |
Mid-Ebb |
Middle |
3.45 |
15:49 |
9.55 |
8.57 |
30.84 |
29.79 |
2.54 |
4.60 |
|
WSR04 |
20210518 Sunny |
Moderate |
Mid-Ebb |
Bottom |
5.90 |
15:48 |
9.34 |
8.54 |
30.83 |
29.81 |
2.30 |
3.80 |
|
WSR04 |
20210518 Sunny |
Moderate |
Mid-Ebb |
Bottom |
5.90 |
15:48 |
9.39 |
8.52 |
31.00 |
29.73 |
2.71 |
3.90 |
|
WSR04 |
20210520 Cloudy |
Moderate |
Mid-Ebb |
Surface |
1.00 |
17:06 |
9.26 |
8.41 |
29.71 |
30.25 |
2.54 |
4.30 |
|
WSR04 |
20210520 Cloudy |
Moderate |
Mid-Ebb |
Surface |
1.00 |
17:06 |
9.70 |
8.47 |
30.67 |
30.26 |
2.31 |
4.00 |
|
WSR04 |
20210520 Cloudy |
Moderate |
Mid-Ebb |
Middle |
3.85 |
17:05 |
9.54 |
8.38 |
29.80 |
30.26 |
2.67 |
4.20 |
|
WSR04 |
20210520 Cloudy |
Moderate |
Mid-Ebb |
Middle |
3.85 |
17:05 |
9.37 |
8.48 |
29.86 |
30.28 |
2.41 |
4.30 |
|
WSR04 |
20210520 Cloudy |
Moderate |
Mid-Ebb |
Bottom |
6.70 |
17:04 |
9.21 |
8.41 |
29.93 |
30.25 |
2.44 |
4.10 |
|
WSR04 |
20210520 Cloudy |
Moderate |
Mid-Ebb |
Bottom |
6.70 |
17:04 |
8.85 |
8.49 |
29.88 |
30.32 |
2.34 |
4.60 |
|
WSR04 |
20210522 Sunny |
Moderate |
Mid-Ebb |
Surface |
1.00 |
9:41 |
8.07 |
8.64 |
30.36 |
29.54 |
2.84 |
3.80 |
|
WSR04 |
20210522 Sunny |
Moderate |
Mid-Ebb |
Surface |
1.00 |
9:41 |
9.39 |
8.68 |
30.67 |
29.53 |
2.47 |
4.60 |
|
WSR04 |
20210522 Sunny |
Moderate |
Mid-Ebb |
Middle |
3.75 |
9:40 |
8.96 |
8.68 |
30.66 |
29.54 |
2.47 |
3.10 |
|
WSR04 |
20210522 Sunny |
Moderate |
Mid-Ebb |
Middle |
3.75 |
9:40 |
9.34 |
8.58 |
29.54 |
29.52 |
2.37 |
3.60 |
|
WSR04 |
20210522 Sunny |
Moderate |
Mid-Ebb |
Bottom |
6.50 |
9:39 |
9.34 |
8.83 |
30.45 |
29.51 |
2.52 |
10.30 |
|
WSR04 |
20210522 Sunny |
Moderate |
Mid-Ebb |
Bottom |
6.50 |
9:39 |
8.82 |
8.84 |
29.85 |
29.51 |
2.13 |
4.00 |
|
WSR04 |
20210525 Sunny |
Moderate |
Mid-Ebb |
Surface |
1.00 |
11:06 |
9.94 |
8.34 |
30.87 |
28.82 |
3.06 |
3.20 |
|
WSR04 |
20210525 Sunny |
Moderate |
Mid-Ebb |
Surface |
1.00 |
11:06 |
9.34 |
8.58 |
29.92 |
28.85 |
3.18 |
2.50 |
|
WSR04 |
20210525 Sunny |
Moderate |
Mid-Ebb |
Middle |
3.80 |
11:05 |
9.72 |
8.39 |
29.93 |
28.81 |
2.78 |
2.50 |
|
WSR04 |
20210525 Sunny |
Moderate |
Mid-Ebb |
Middle |
3.80 |
11:05 |
9.67 |
8.57 |
30.45 |
28.64 |
2.35 |
5.10 |
|
WSR04 |
20210525 Sunny |
Moderate |
Mid-Ebb |
Bottom |
6.60 |
11:04 |
9.95 |
8.36 |
30.87 |
28.77 |
2.34 |
2.50 |
|
WSR04 |
20210525 Sunny |
Moderate |
Mid-Ebb |
Bottom |
6.60 |
11:04 |
10.00 |
8.43 |
30.19 |
28.70 |
2.11 |
3.10 |
|
WSR04 |
20210527 Sunny |
Moderate |
Mid-Ebb |
Surface |
1.00 |
12:37 |
9.48 |
8.38 |
30.16 |
30.30 |
2.44 |
5.90 |
|
WSR04 |
20210527 Sunny |
Moderate |
Mid-Ebb |
Surface |
1.00 |
12:37 |
9.43 |
8.47 |
29.84 |
30.16 |
2.45 |
4.70 |
|
WSR04 |
20210527 Sunny |
Moderate |
Mid-Ebb |
Middle |
3.85 |
12:36 |
9.17 |
8.35 |
29.87 |
30.32 |
2.57 |
2.50 |
|
Location |
Date (YYYYMMDD) |
Weather |
Sea Condition |
Tidal |
Water Level |
Depth (m) |
Time (hh:mm) |
DO (mg/L) |
pH |
Sal (ppt) |
Temp (¢XC) |
Turbidty (NTU) note 1 |
SS
(mg/L) (Note 2) |
|
WSR04 |
20210527 Sunny |
Moderate |
Mid-Ebb |
Middle |
3.85 |
12:36 |
9.60 |
8.26 |
30.69 |
30.10 |
2.47 |
5.60 |
|
WSR04 |
20210527 Sunny |
Moderate |
Mid-Ebb |
Bottom |
6.70 |
12:35 |
8.90 |
8.47 |
30.01 |
30.18 |
2.05 |
4.70 |
|
WSR04 |
20210527 Sunny |
Moderate |
Mid-Ebb |
Bottom |
6.70 |
12:35 |
9.82 |
8.39 |
30.19 |
30.25 |
1.86 |
5.20 |
|
WSR04 |
20210529 Sunny |
Moderate |
Mid-Ebb |
Surface |
1.00 |
14:19 |
8.50 |
8.41 |
30.09 |
30.34 |
2.87 |
5.40 |
|
WSR04 |
20210529 Sunny |
Moderate |
Mid-Ebb |
Surface |
1.00 |
14:19 |
8.82 |
8.45 |
30.57 |
30.43 |
3.30 |
4.10 |
|
WSR04 |
20210529 Sunny |
Moderate |
Mid-Ebb |
Middle |
3.70 |
14:18 |
8.90 |
8.54 |
31.07 |
30.37 |
3.05 |
2.50 |
|
WSR04 |
20210529 Sunny |
Moderate |
Mid-Ebb |
Middle |
3.70 |
14:18 |
9.07 |
8.58 |
30.01 |
30.34 |
3.05 |
2.60 |
|
WSR04 |
20210529 Sunny |
Moderate |
Mid-Ebb |
Bottom |
6.40 |
14:17 |
8.58 |
8.45 |
30.72 |
30.31 |
2.45 |
2.60 |
|
WSR04 |
20210529 Sunny |
Moderate |
Mid-Ebb |
Bottom |
6.40 |
14:17 |
8.76 |
8.39 |
30.16 |
30.34 |
2.51 |
3.80 |
|
WSR16 |
20210501 Cloudy |
Moderate |
Mid-Ebb |
Surface |
1.00 |
14:10 |
10.04 |
8.55 |
29.67 |
27.30 |
2.46 |
3.10 |
|
WSR16 |
20210501 Cloudy |
Moderate |
Mid-Ebb |
Surface |
1.00 |
14:10 |
10.59 |
8.30 |
29.53 |
27.34 |
2.70 |
4.40 |
|
WSR16 |
20210501 Cloudy |
Moderate |
Mid-Ebb |
Middle |
7.60 |
14:09 |
10.01 |
8.48 |
29.44 |
27.11 |
2.07 |
2.60 |
|
WSR16 |
20210501 Cloudy |
Moderate |
Mid-Ebb |
Middle |
7.60 |
14:09 |
10.02 |
8.50 |
29.69 |
27.14 |
2.31 |
4.40 |
|
WSR16 |
20210501 Cloudy |
Moderate |
Mid-Ebb |
Bottom |
14.20 |
14:08 |
10.10 |
8.34 |
29.61 |
27.28 |
2.08 |
7.20 |
|
WSR16 |
20210501 Cloudy |
Moderate |
Mid-Ebb |
Bottom |
14.20 |
14:08 |
10.22 |
8.27 |
29.38 |
27.18 |
2.42 |
5.10 |
|
WSR16 |
20210504 Cloudy |
Moderate |
Mid-Ebb |
Surface |
1.00 |
15:52 |
9.34 |
8.49 |
29.36 |
28.34 |
2.19 |
2.60 |
|
WSR16 |
20210504 Cloudy |
Moderate |
Mid-Ebb |
Surface |
1.00 |
15:52 |
10.12 |
8.51 |
29.88 |
28.26 |
2.29 |
2.50 |
|
WSR16 |
20210504 Cloudy |
Moderate |
Mid-Ebb |
Middle |
8.10 |
15:51 |
9.35 |
8.54 |
29.73 |
28.34 |
2.16 |
2.50 |
|
WSR16 |
20210504 Cloudy |
Moderate |
Mid-Ebb |
Middle |
8.10 |
15:51 |
9.44 |
8.36 |
30.03 |
28.28 |
2.35 |
2.80 |
|
WSR16 |
20210504 Cloudy |
Moderate |
Mid-Ebb |
Bottom |
15.20 |
15:50 |
10.13 |
8.41 |
29.82 |
28.23 |
1.75 |
2.50 |
|
WSR16 |
20210504 Cloudy |
Moderate |
Mid-Ebb |
Bottom |
15.20 |
15:50 |
10.32 |
8.59 |
29.65 |
28.41 |
1.59 |
2.50 |
|
WSR16 |
20210506 Cloudy |
Moderate |
Mid-Ebb |
Surface |
1.00 |
8:25 |
8.64 |
8.54 |
30.64 |
26.54 |
2.38 |
2.80 |
|
WSR16 |
20210506 Cloudy |
Moderate |
Mid-Ebb |
Surface |
1.00 |
8:25 |
10.27 |
8.57 |
30.36 |
26.78 |
2.36 |
2.50 |
|
WSR16 |
20210506 Cloudy |
Moderate |
Mid-Ebb |
Middle |
7.70 |
8:24 |
9.79 |
8.67 |
30.59 |
26.61 |
2.64 |
2.50 |
|
WSR16 |
20210506 Cloudy |
Moderate |
Mid-Ebb |
Middle |
7.70 |
8:24 |
9.20 |
8.64 |
30.51 |
26.71 |
2.77 |
2.50 |
|
WSR16 |
20210506 Cloudy |
Moderate |
Mid-Ebb |
Bottom |
14.40 |
8:23 |
10.08 |
8.68 |
30.26 |
26.65 |
1.97 |
2.50 |
|
WSR16 |
20210506 Cloudy |
Moderate |
Mid-Ebb |
Bottom |
14.40 |
8:23 |
8.92 |
8.46 |
30.83 |
26.57 |
1.90 |
2.50 |
|
Location |
Date (YYYYMMDD) |
Weather |
Sea Condition |
Tidal |
Water Level |
Depth (m) |
Time (hh:mm) |
DO (mg/L) |
pH |
Sal (ppt) |
Temp (¢XC) |
Turbidty (NTU) note 1 |
SS (mg/L) (Note 2) |
|
WSR16 |
20210508 Sunny |
Moderate |
Mid-Ebb |
Surface |
1.00 |
9:23 |
9.60 |
8.50 |
27.54 |
28.07 |
2.51 |
2.50 |
|
WSR16 |
20210508 Sunny |
Moderate |
Mid-Ebb |
Surface |
1.00 |
9:23 |
10.19 |
8.68 |
27.30 |
27.96 |
2.73 |
2.50 |
|
WSR16 |
20210508 Sunny |
Moderate |
Mid-Ebb |
Middle |
8.15 |
9:22 |
9.73 |
8.53 |
27.42 |
27.98 |
2.37 |
2.50 |
|
WSR16 |
20210508 Sunny |
Moderate |
Mid-Ebb |
Middle |
8.15 |
9:22 |
10.33 |
8.46 |
28.18 |
27.98 |
2.07 |
3.30 |
|
WSR16 |
20210508 Sunny |
Moderate |
Mid-Ebb |
Bottom |
15.30 |
9:21 |
9.41 |
8.60 |
27.49 |
28.06 |
2.21 |
2.50 |
|
WSR16 |
20210508 Sunny |
Moderate |
Mid-Ebb |
Bottom |
15.30 |
9:21 |
10.03 |
8.65 |
27.88 |
28.13 |
2.07 |
3.20 |
|
WSR16 |
20210511 Sunny |
Moderate |
Mid-Ebb |
Surface |
1.00 |
10:56 |
9.06 |
8.47 |
30.75 |
29.29 |
2.74 |
2.50 |
|
WSR16 |
20210511 Sunny |
Moderate |
Mid-Ebb |
Surface |
1.00 |
10:56 |
8.71 |
8.36 |
30.29 |
29.46 |
2.48 |
3.70 |
|
WSR16 |
20210511 Sunny |
Moderate |
Mid-Ebb |
Middle |
8.40 |
10:55 |
8.86 |
8.37 |
30.67 |
29.34 |
2.56 |
4.20 |
|
WSR16 |
20210511 Sunny |
Moderate |
Mid-Ebb |
Middle |
8.40 |
10:55 |
9.10 |
8.47 |
30.41 |
29.32 |
2.61 |
4.20 |
|
WSR16 |
20210511 Sunny |
Moderate |
Mid-Ebb |
Bottom |
15.80 |
10:54 |
9.39 |
8.38 |
30.17 |
29.33 |
2.20 |
5.20 |
|
WSR16 |
20210511 Sunny |
Moderate |
Mid-Ebb |
Bottom |
15.80 |
10:54 |
9.11 |
8.52 |
29.92 |
29.34 |
2.31 |
2.50 |
|
WSR16 |
20210513 Sunny |
Moderate |
Mid-Ebb |
Surface |
1.00 |
11:59 |
9.75 |
8.62 |
31.17 |
29.28 |
2.50 |
5.20 |
|
WSR16 |
20210513 Sunny |
Moderate |
Mid-Ebb |
Surface |
1.00 |
11:59 |
9.04 |
8.55 |
30.99 |
29.29 |
2.58 |
4.30 |
|
WSR16 |
20210513 Sunny |
Moderate |
Mid-Ebb |
Middle |
7.65 |
11:58 |
8.96 |
8.67 |
31.34 |
29.26 |
2.75 |
3.10 |
|
WSR16 |
20210513 Sunny |
Moderate |
Mid-Ebb |
Middle |
7.65 |
11:58 |
10.14 |
8.72 |
31.46 |
29.22 |
2.90 |
4.00 |
|
WSR16 |
20210513 Sunny |
Moderate |
Mid-Ebb |
Bottom |
14.30 |
11:57 |
8.97 |
8.58 |
30.89 |
29.16 |
2.60 |
3.90 |
|
WSR16 |
20210513 Sunny |
Moderate |
Mid-Ebb |
Bottom |
14.30 |
11:57 |
10.82 |
8.64 |
31.25 |
29.17 |
2.25 |
2.50 |
|
WSR16 |
20210515 Sunny |
Moderate |
Mid-Ebb |
Surface |
1.00 |
12:40 |
9.34 |
8.68 |
29.37 |
29.54 |
2.59 |
2.50 |
|
WSR16 |
20210515 Sunny |
Moderate |
Mid-Ebb |
Surface |
1.00 |
12:40 |
9.29 |
8.42 |
29.47 |
29.64 |
2.35 |
2.50 |
|
WSR16 |
20210515 Sunny |
Moderate |
Mid-Ebb |
Middle |
8.35 |
12:39 |
9.47 |
8.58 |
30.39 |
29.71 |
2.27 |
2.50 |
|
WSR16 |
20210515 Sunny |
Moderate |
Mid-Ebb |
Middle |
8.35 |
12:39 |
9.30 |
8.48 |
29.83 |
29.56 |
2.34 |
2.50 |
|
WSR16 |
20210515 Sunny |
Moderate |
Mid-Ebb |
Bottom |
15.70 |
12:38 |
10.17 |
8.53 |
30.54 |
29.67 |
2.30 |
2.90 |
|
WSR16 |
20210515 Sunny |
Moderate |
Mid-Ebb |
Bottom |
15.70 |
12:38 |
10.14 |
8.56 |
30.31 |
29.57 |
2.31 |
2.80 |
|
WSR16 |
20210518 Sunny |
Moderate |
Mid-Ebb |
Surface |
1.00 |
14:40 |
8.53 |
8.58 |
31.26 |
29.87 |
2.66 |
3.70 |
|
WSR16 |
20210518 Sunny |
Moderate |
Mid-Ebb |
Surface |
1.00 |
14:40 |
9.02 |
8.61 |
31.28 |
29.72 |
2.82 |
3.80 |
|
WSR16 |
20210518 Sunny |
Moderate |
Mid-Ebb |
Middle |
8.35 |
14:39 |
8.62 |
8.58 |
31.22 |
29.91 |
2.38 |
3.60 |
|
Location |
Date (YYYYMMDD) |
Weather |
Sea Condition |
Tidal |
Water Level |
Depth (m) |
Time (hh:mm) |
DO (mg/L) |
pH |
Sal (ppt) |
Temp (¢XC) |
Turbidty (NTU) note 1 |
SS
(mg/L) (Note 2) |
|
WSR16 |
20210518 Sunny |
Moderate |
Mid-Ebb |
Middle |
8.35 |
14:39 |
8.37 |
8.68 |
30.82 |
29.82 |
2.20 |
5.50 |
|
WSR16 |
20210518 Sunny |
Moderate |
Mid-Ebb |
Bottom |
15.70 |
14:38 |
8.86 |
8.73 |
30.85 |
29.73 |
2.30 |
5.70 |
|
WSR16 |
20210518 Sunny |
Moderate |
Mid-Ebb |
Bottom |
15.70 |
14:38 |
9.65 |
8.74 |
30.73 |
29.85 |
2.70 |
4.60 |
|
WSR16 |
20210520 Cloudy |
Moderate |
Mid-Ebb |
Surface |
1.00 |
15:56 |
8.90 |
8.44 |
30.54 |
30.24 |
2.52 |
5.00 |
|
WSR16 |
20210520 Cloudy |
Moderate |
Mid-Ebb |
Surface |
1.00 |
15:56 |
9.69 |
8.42 |
30.47 |
30.31 |
2.44 |
4.90 |
|
WSR16 |
20210520 Cloudy |
Moderate |
Mid-Ebb |
Middle |
7.80 |
15:55 |
9.17 |
8.44 |
30.11 |
30.22 |
2.31 |
4.80 |
|
WSR16 |
20210520 Cloudy |
Moderate |
Mid-Ebb |
Middle |
7.80 |
15:55 |
8.88 |
8.49 |
30.80 |
30.32 |
2.40 |
5.00 |
|
WSR16 |
20210520 Cloudy |
Moderate |
Mid-Ebb |
Bottom |
14.60 |
15:54 |
9.74 |
8.39 |
30.73 |
30.22 |
2.65 |
4.80 |
|
WSR16 |
20210520 Cloudy |
Moderate |
Mid-Ebb |
Bottom |
14.60 |
15:54 |
9.04 |
8.34 |
30.38 |
30.25 |
2.52 |
4.30 |
|
WSR16 |
20210522 Sunny |
Moderate |
Mid-Ebb |
Surface |
1.00 |
8:27 |
8.42 |
8.66 |
29.63 |
29.45 |
2.82 |
3.40 |
|
WSR16 |
20210522 Sunny |
Moderate |
Mid-Ebb |
Surface |
1.00 |
8:27 |
9.75 |
8.67 |
29.81 |
29.49 |
3.18 |
3.60 |
|
WSR16 |
20210522 Sunny |
Moderate |
Mid-Ebb |
Middle |
8.45 |
8:26 |
8.91 |
8.62 |
30.47 |
29.37 |
2.39 |
2.50 |
|
WSR16 |
20210522 Sunny |
Moderate |
Mid-Ebb |
Middle |
8.45 |
8:26 |
9.00 |
8.73 |
30.03 |
29.43 |
2.42 |
4.20 |
|
WSR16 |
20210522 Sunny |
Moderate |
Mid-Ebb |
Bottom |
15.90 |
8:25 |
9.61 |
8.76 |
30.23 |
29.34 |
2.05 |
3.50 |
|
WSR16 |
20210522 Sunny |
Moderate |
Mid-Ebb |
Bottom |
15.90 |
8:25 |
9.39 |
8.87 |
29.63 |
29.45 |
2.35 |
4.40 |
|
WSR16 |
20210525 Sunny |
Moderate |
Mid-Ebb |
Surface |
1.00 |
9:56 |
9.45 |
8.42 |
31.05 |
28.59 |
2.42 |
2.50 |
|
WSR16 |
20210525 Sunny |
Moderate |
Mid-Ebb |
Surface |
1.00 |
9:56 |
9.54 |
8.35 |
30.75 |
28.78 |
2.67 |
2.50 |
|
WSR16 |
20210525 Sunny |
Moderate |
Mid-Ebb |
Middle |
8.05 |
9:55 |
9.13 |
8.49 |
31.08 |
28.61 |
2.87 |
2.50 |
|
WSR16 |
20210525 Sunny |
Moderate |
Mid-Ebb |
Middle |
8.05 |
9:55 |
9.61 |
8.54 |
30.88 |
28.58 |
3.19 |
4.60 |
|
WSR16 |
20210525 Sunny |
Moderate |
Mid-Ebb |
Bottom |
15.10 |
9:54 |
9.45 |
8.36 |
30.55 |
28.70 |
2.27 |
5.80 |
|
WSR16 |
20210525 Sunny |
Moderate |
Mid-Ebb |
Bottom |
15.10 |
9:54 |
9.71 |
8.57 |
30.04 |
28.69 |
2.27 |
2.70 |
|
WSR16 |
20210527 Sunny |
Moderate |
Mid-Ebb |
Surface |
1.00 |
11:27 |
9.78 |
8.35 |
30.49 |
30.09 |
2.41 |
5.70 |
|
WSR16 |
20210527 Sunny |
Moderate |
Mid-Ebb |
Surface |
1.00 |
11:27 |
9.14 |
8.33 |
29.89 |
30.07 |
2.87 |
4.20 |
|
WSR16 |
20210527 Sunny |
Moderate |
Mid-Ebb |
Middle |
7.60 |
11:26 |
9.97 |
8.44 |
30.59 |
30.08 |
2.22 |
6.80 |
|
WSR16 |
20210527 Sunny |
Moderate |
Mid-Ebb |
Middle |
7.60 |
11:26 |
9.51 |
8.56 |
30.09 |
30.01 |
2.13 |
5.00 |
|
WSR16 |
20210527 Sunny |
Moderate |
Mid-Ebb |
Bottom |
14.20 |
11:25 |
9.71 |
8.45 |
29.84 |
30.07 |
2.18 |
10.20 |
|
WSR16 |
20210527 Sunny |
Moderate |
Mid-Ebb |
Bottom |
14.20 |
11:25 |
9.36 |
8.37 |
30.37 |
30.10 |
2.57 |
15.40 |
|
Location |
Date (YYYYMMDD) |
Weather |
Sea Condition |
Tidal |
Water Level |
Depth (m) |
Time (hh:mm) |
DO (mg/L) |
pH |
Sal (ppt) |
Temp (¢XC) |
Turbidty (NTU) note 1 |
SS
(mg/L) (Note 2) |
|
WSR16 |
20210529 Sunny |
Moderate |
Mid-Ebb |
Surface |
1.00 |
13:11 |
8.81 |
8.51 |
30.74 |
30.18 |
3.13 |
3.60 |
|
WSR16 |
20210529 Sunny |
Moderate |
Mid-Ebb |
Surface |
1.00 |
13:11 |
8.58 |
8.64 |
29.93 |
30.18 |
3.22 |
3.60 |
|
WSR16 |
20210529 Sunny |
Moderate |
Mid-Ebb |
Middle |
7.80 |
13:10 |
8.77 |
8.65 |
30.04 |
30.25 |
2.46 |
2.90 |
|
WSR16 |
20210529 Sunny |
Moderate |
Mid-Ebb |
Middle |
7.80 |
13:10 |
8.45 |
8.56 |
31.02 |
30.14 |
2.68 |
3.90 |
|
WSR16 |
20210529 Sunny |
Moderate |
Mid-Ebb |
Bottom |
14.60 |
13:09 |
9.20 |
8.46 |
30.84 |
30.18 |
2.19 |
2.50 |
|
WSR16 |
20210529 Sunny |
Moderate |
Mid-Ebb |
Bottom |
14.60 |
13:09 |
9.21 |
8.40 |
30.15 |
30.19 |
2.50 |
2.50 |
|
WSR33 |
20210501 Cloudy |
Moderate |
Mid-Ebb |
Surface |
1.00 |
15:05 |
10.37 |
8.40 |
29.71 |
27.43 |
2.53 |
4.90 |
|
WSR33 |
20210501 Cloudy |
Moderate |
Mid-Ebb |
Surface |
1.00 |
15:05 |
10.12 |
8.42 |
29.32 |
27.32 |
2.35 |
3.40 |
|
WSR33 |
20210501 Cloudy |
Moderate |
Mid-Ebb |
Middle |
3.55 |
15:04 |
10.45 |
8.35 |
29.46 |
27.32 |
2.66 |
6.90 |
|
WSR33 |
20210501 Cloudy |
Moderate |
Mid-Ebb |
Middle |
3.55 |
15:04 |
10.12 |
8.61 |
29.86 |
27.26 |
2.69 |
5.20 |
|
WSR33 |
20210501 Cloudy |
Moderate |
Mid-Ebb |
Bottom |
6.10 |
15:03 |
10.17 |
8.59 |
29.71 |
27.26 |
2.19 |
2.90 |
|
WSR33 |
20210501 Cloudy |
Moderate |
Mid-Ebb |
Bottom |
6.10 |
15:03 |
10.25 |
8.50 |
29.46 |
27.37 |
2.38 |
3.30 |
|
WSR33 |
20210504 Cloudy |
Moderate |
Mid-Ebb |
Surface |
1.00 |
16:42 |
9.35 |
8.32 |
29.32 |
28.08 |
2.78 |
2.50 |
|
WSR33 |
20210504 Cloudy |
Moderate |
Mid-Ebb |
Surface |
1.00 |
16:42 |
9.85 |
8.30 |
29.88 |
28.15 |
2.47 |
2.50 |
|
WSR33 |
20210504 Cloudy |
Moderate |
Mid-Ebb |
Middle |
3.85 |
16:41 |
9.63 |
8.58 |
29.96 |
28.22 |
1.93 |
3.40 |
|
WSR33 |
20210504 Cloudy |
Moderate |
Mid-Ebb |
Middle |
3.85 |
16:41 |
9.54 |
8.52 |
29.69 |
28.08 |
1.94 |
2.60 |
|
WSR33 |
20210504 Cloudy |
Moderate |
Mid-Ebb |
Bottom |
6.70 |
16:40 |
10.42 |
8.52 |
29.58 |
28.32 |
2.22 |
3.10 |
|
WSR33 |
20210504 Cloudy |
Moderate |
Mid-Ebb |
Bottom |
6.70 |
16:40 |
10.46 |
8.48 |
29.33 |
28.28 |
2.12 |
2.50 |
|
WSR33 |
20210506 Cloudy |
Moderate |
Mid-Ebb |
Surface |
1.00 |
9:20 |
9.13 |
8.66 |
30.79 |
26.82 |
2.49 |
2.50 |
|
WSR33 |
20210506 Cloudy |
Moderate |
Mid-Ebb |
Surface |
1.00 |
9:20 |
8.55 |
8.60 |
31.09 |
26.87 |
2.20 |
2.50 |
|
WSR33 |
20210506 Cloudy |
Moderate |
Mid-Ebb |
Middle |
3.55 |
9:19 |
9.48 |
8.44 |
30.58 |
26.81 |
2.43 |
2.50 |
|
WSR33 |
20210506 Cloudy |
Moderate |
Mid-Ebb |
Middle |
3.55 |
9:19 |
10.11 |
8.58 |
30.50 |
26.77 |
2.67 |
2.50 |
|
WSR33 |
20210506 Cloudy |
Moderate |
Mid-Ebb |
Bottom |
6.10 |
9:18 |
10.28 |
8.66 |
30.54 |
26.76 |
1.92 |
2.50 |
|
WSR33 |
20210506 Cloudy |
Moderate |
Mid-Ebb |
Bottom |
6.10 |
9:18 |
8.69 |
8.67 |
30.87 |
26.90 |
1.98 |
2.50 |
|
WSR33 |
20210508 Sunny |
Moderate |
Mid-Ebb |
Surface |
1.00 |
10:19 |
9.41 |
8.63 |
28.38 |
27.98 |
2.67 |
2.50 |
|
WSR33 |
20210508 Sunny |
Moderate |
Mid-Ebb |
Surface |
1.00 |
10:19 |
9.70 |
8.60 |
27.51 |
28.18 |
2.34 |
2.60 |
|
WSR33 |
20210508 Sunny |
Moderate |
Mid-Ebb |
Middle |
3.50 |
10:18 |
9.49 |
8.41 |
27.49 |
28.16 |
2.02 |
2.50 |
|
Location |
Date (YYYYMMDD) |
Weather |
Sea Condition |
Tidal |
Water Level |
Depth (m) |
Time (hh:mm) |
DO (mg/L) |
pH |
Sal (ppt) |
Temp (¢XC) |
Turbidty (NTU) note 1 |
SS
(mg/L) (Note 2) |
|
WSR33 |
20210508 Sunny |
Moderate |
Mid-Ebb |
Middle |
3.50 |
10:18 |
9.59 |
8.41 |
27.32 |
28.02 |
1.86 |
2.90 |
|
WSR33 |
20210508 Sunny |
Moderate |
Mid-Ebb |
Bottom |
6.00 |
10:17 |
9.93 |
8.46 |
28.08 |
28.03 |
1.83 |
2.50 |
|
WSR33 |
20210508 Sunny |
Moderate |
Mid-Ebb |
Bottom |
6.00 |
10:17 |
10.69 |
8.42 |
27.22 |
27.97 |
2.16 |
2.50 |
|
WSR33 |
20210511 Sunny |
Moderate |
Mid-Ebb |
Surface |
1.00 |
11:51 |
8.94 |
8.42 |
30.27 |
29.51 |
2.78 |
6.50 |
|
WSR33 |
20210511 Sunny |
Moderate |
Mid-Ebb |
Surface |
1.00 |
11:51 |
9.21 |
8.39 |
30.68 |
29.57 |
2.76 |
7.50 |
|
WSR33 |
20210511 Sunny |
Moderate |
Mid-Ebb |
Middle |
3.80 |
11:50 |
9.13 |
8.34 |
30.54 |
29.52 |
2.39 |
4.80 |
|
WSR33 |
20210511 Sunny |
Moderate |
Mid-Ebb |
Middle |
3.80 |
11:50 |
9.10 |
8.42 |
30.57 |
29.45 |
2.45 |
5.50 |
|
WSR33 |
20210511 Sunny |
Moderate |
Mid-Ebb |
Bottom |
6.60 |
11:49 |
9.05 |
8.35 |
29.86 |
29.43 |
2.41 |
3.80 |
|
WSR33 |
20210511 Sunny |
Moderate |
Mid-Ebb |
Bottom |
6.60 |
11:49 |
9.03 |
8.50 |
30.43 |
29.49 |
1.97 |
2.50 |
|
WSR33 |
20210513 Sunny |
Moderate |
Mid-Ebb |
Surface |
1.00 |
12:52 |
9.57 |
8.77 |
30.91 |
29.29 |
3.17 |
2.50 |
|
WSR33 |
20210513 Sunny |
Moderate |
Mid-Ebb |
Surface |
1.00 |
12:52 |
10.09 |
8.77 |
31.21 |
29.34 |
2.88 |
2.50 |
|
WSR33 |
20210513 Sunny |
Moderate |
Mid-Ebb |
Middle |
3.70 |
12:51 |
10.57 |
8.59 |
31.02 |
29.40 |
2.57 |
3.80 |
|
WSR33 |
20210513 Sunny |
Moderate |
Mid-Ebb |
Middle |
3.70 |
12:51 |
9.57 |
8.79 |
30.93 |
29.46 |
2.76 |
3.50 |
|
WSR33 |
20210513 Sunny |
Moderate |
Mid-Ebb |
Bottom |
6.40 |
12:50 |
10.40 |
8.61 |
31.04 |
29.46 |
2.77 |
3.10 |
|
WSR33 |
20210513 Sunny |
Moderate |
Mid-Ebb |
Bottom |
6.40 |
12:50 |
10.20 |
8.61 |
30.97 |
29.45 |
2.71 |
4.20 |
|
WSR33 |
20210515 Sunny |
Moderate |
Mid-Ebb |
Surface |
1.00 |
13:33 |
9.80 |
8.60 |
30.32 |
29.80 |
2.28 |
2.50 |
|
WSR33 |
20210515 Sunny |
Moderate |
Mid-Ebb |
Surface |
1.00 |
13:33 |
9.76 |
8.49 |
29.76 |
29.80 |
2.33 |
3.40 |
|
WSR33 |
20210515 Sunny |
Moderate |
Mid-Ebb |
Middle |
3.85 |
13:32 |
9.30 |
8.42 |
29.64 |
29.81 |
2.48 |
2.50 |
|
WSR33 |
20210515 Sunny |
Moderate |
Mid-Ebb |
Middle |
3.85 |
13:32 |
9.60 |
8.63 |
30.55 |
29.79 |
2.86 |
2.90 |
|
WSR33 |
20210515 Sunny |
Moderate |
Mid-Ebb |
Bottom |
6.70 |
13:31 |
10.06 |
8.58 |
29.99 |
29.67 |
1.81 |
2.60 |
|
WSR33 |
20210515 Sunny |
Moderate |
Mid-Ebb |
Bottom |
6.70 |
13:31 |
9.55 |
8.48 |
30.49 |
29.80 |
2.08 |
2.80 |
|
WSR33 |
20210518 Sunny |
Moderate |
Mid-Ebb |
Surface |
1.00 |
15:35 |
9.36 |
8.66 |
30.75 |
29.80 |
2.50 |
3.50 |
|
WSR33 |
20210518 Sunny |
Moderate |
Mid-Ebb |
Surface |
1.00 |
15:35 |
9.45 |
8.60 |
30.74 |
29.64 |
2.44 |
5.80 |
|
WSR33 |
20210518 Sunny |
Moderate |
Mid-Ebb |
Middle |
3.60 |
15:34 |
8.50 |
8.68 |
31.16 |
29.77 |
2.54 |
5.10 |
|
WSR33 |
20210518 Sunny |
Moderate |
Mid-Ebb |
Middle |
3.60 |
15:34 |
8.64 |
8.63 |
31.25 |
29.64 |
2.49 |
4.70 |
|
WSR33 |
20210518 Sunny |
Moderate |
Mid-Ebb |
Bottom |
6.20 |
15:33 |
9.93 |
8.73 |
30.99 |
29.78 |
2.30 |
5.40 |
|
WSR33 |
20210518 Sunny |
Moderate |
Mid-Ebb |
Bottom |
6.20 |
15:33 |
8.86 |
8.55 |
31.05 |
29.81 |
2.67 |
5.10 |
|
Location |
Date (YYYYMMDD) |
Weather |
Sea Condition |
Tidal |
Water Level |
Depth (m) |
Time (hh:mm) |
DO (mg/L) |
pH |
Sal (ppt) |
Temp (¢XC) |
Turbidty (NTU) note 1 |
SS
(mg/L) (Note 2) |
|
WSR33 |
20210520 Cloudy |
Moderate |
Mid-Ebb |
Surface |
1.00 |
16:51 |
9.17 |
8.41 |
30.23 |
30.38 |
2.45 |
4.60 |
|
WSR33 |
20210520 Cloudy |
Moderate |
Mid-Ebb |
Surface |
1.00 |
16:51 |
9.24 |
8.43 |
30.76 |
30.29 |
2.32 |
4.20 |
|
WSR33 |
20210520 Cloudy |
Moderate |
Mid-Ebb |
Middle |
3.65 |
16:50 |
9.53 |
8.40 |
30.76 |
30.42 |
2.28 |
3.70 |
|
WSR33 |
20210520 Cloudy |
Moderate |
Mid-Ebb |
Middle |
3.65 |
16:50 |
9.36 |
8.46 |
30.05 |
30.34 |
2.57 |
3.10 |
|
WSR33 |
20210520 Cloudy |
Moderate |
Mid-Ebb |
Bottom |
6.30 |
16:49 |
8.96 |
8.46 |
30.59 |
30.43 |
2.13 |
4.30 |
|
WSR33 |
20210520 Cloudy |
Moderate |
Mid-Ebb |
Bottom |
6.30 |
16:49 |
9.31 |
8.36 |
30.65 |
30.34 |
2.39 |
4.00 |
|
WSR33 |
20210522 Sunny |
Moderate |
Mid-Ebb |
Surface |
1.00 |
9:24 |
9.35 |
8.63 |
30.50 |
29.51 |
3.29 |
9.80 |
|
WSR33 |
20210522 Sunny |
Moderate |
Mid-Ebb |
Surface |
1.00 |
9:24 |
9.77 |
8.64 |
29.91 |
29.54 |
2.79 |
3.30 |
|
WSR33 |
20210522 Sunny |
Moderate |
Mid-Ebb |
Middle |
3.70 |
9:23 |
9.26 |
8.84 |
29.61 |
29.58 |
2.86 |
2.70 |
|
WSR33 |
20210522 Sunny |
Moderate |
Mid-Ebb |
Middle |
3.70 |
9:23 |
8.98 |
8.74 |
30.65 |
29.53 |
3.01 |
3.00 |
|
WSR33 |
20210522 Sunny |
Moderate |
Mid-Ebb |
Bottom |
6.40 |
9:22 |
9.21 |
8.65 |
29.78 |
29.55 |
2.06 |
3.10 |
|
WSR33 |
20210522 Sunny |
Moderate |
Mid-Ebb |
Bottom |
6.40 |
9:22 |
9.09 |
8.68 |
29.72 |
29.57 |
1.72 |
3.20 |
|
WSR33 |
20210525 Sunny |
Moderate |
Mid-Ebb |
Surface |
1.00 |
10:51 |
9.85 |
8.57 |
30.95 |
28.91 |
2.86 |
2.50 |
|
WSR33 |
20210525 Sunny |
Moderate |
Mid-Ebb |
Surface |
1.00 |
10:51 |
9.60 |
8.61 |
30.46 |
28.76 |
3.39 |
2.50 |
|
WSR33 |
20210525 Sunny |
Moderate |
Mid-Ebb |
Middle |
3.85 |
10:50 |
8.96 |
8.49 |
29.86 |
28.91 |
2.77 |
2.50 |
|
WSR33 |
20210525 Sunny |
Moderate |
Mid-Ebb |
Middle |
3.85 |
10:50 |
8.99 |
8.50 |
30.90 |
28.83 |
2.77 |
3.10 |
|
WSR33 |
20210525 Sunny |
Moderate |
Mid-Ebb |
Bottom |
6.70 |
10:49 |
9.06 |
8.53 |
30.02 |
28.95 |
2.74 |
2.50 |
|
WSR33 |
20210525 Sunny |
Moderate |
Mid-Ebb |
Bottom |
6.70 |
10:49 |
10.44 |
8.64 |
29.98 |
28.94 |
2.76 |
2.50 |
|
WSR33 |
20210527 Sunny |
Moderate |
Mid-Ebb |
Surface |
1.00 |
12:22 |
9.73 |
8.38 |
30.56 |
30.03 |
2.48 |
8.60 |
|
WSR33 |
20210527 Sunny |
Moderate |
Mid-Ebb |
Surface |
1.00 |
12:22 |
9.65 |
8.44 |
30.64 |
30.14 |
2.27 |
7.70 |
|
WSR33 |
20210527 Sunny |
Moderate |
Mid-Ebb |
Middle |
3.50 |
12:21 |
9.96 |
8.26 |
29.57 |
30.22 |
2.17 |
17.40 |
|
WSR33 |
20210527 Sunny |
Moderate |
Mid-Ebb |
Middle |
3.50 |
12:21 |
9.61 |
8.47 |
29.92 |
30.12 |
2.33 |
7.20 |
|
WSR33 |
20210527 Sunny |
Moderate |
Mid-Ebb |
Bottom |
6.00 |
12:20 |
9.58 |
8.35 |
29.79 |
30.26 |
2.43 |
16.50 |
|
WSR33 |
20210527 Sunny |
Moderate |
Mid-Ebb |
Bottom |
6.00 |
12:20 |
9.60 |
8.48 |
30.03 |
30.13 |
2.06 |
15.50 |
|
WSR33 |
20210529 Sunny |
Moderate |
Mid-Ebb |
Surface |
1.00 |
13:32 |
8.88 |
8.60 |
30.65 |
30.30 |
2.79 |
3.80 |
|
WSR33 |
20210529 Sunny |
Moderate |
Mid-Ebb |
Surface |
1.00 |
13:32 |
9.29 |
8.54 |
30.11 |
30.30 |
3.18 |
2.90 |
|
WSR33 |
20210529 Sunny |
Moderate |
Mid-Ebb |
Middle |
3.55 |
13:31 |
9.14 |
8.62 |
30.83 |
30.34 |
2.59 |
3.10 |
|
Location |
Date (YYYYMMDD) |
Weather |
Sea Condition |
Tidal |
Water Level |
Depth (m) |
Time (hh:mm) |
DO (mg/L) |
pH |
Sal (ppt) |
Temp (¢XC) |
Turbidty (NTU) note 1 |
SS
(mg/L) (Note 2) |
|
WSR33 |
20210529 Sunny |
Moderate |
Mid-Ebb |
Middle |
3.55 |
13:31 |
8.88 |
8.54 |
30.06 |
30.21 |
2.40 |
2.50 |
|
WSR33 |
20210529 Sunny |
Moderate |
Mid-Ebb |
Bottom |
6.10 |
13:30 |
9.03 |
8.53 |
30.60 |
30.20 |
1.98 |
3.80 |
|
WSR33 |
20210529 Sunny |
Moderate |
Mid-Ebb |
Bottom |
6.10 |
13:30 |
8.81 |
8.42 |
30.63 |
30.22 |
2.07 |
2.70 |
|
WSR36 |
20210501 Cloudy |
Moderate |
Mid-Ebb |
Surface |
1.00 |
14:48 |
9.97 |
8.41 |
29.59 |
27.35 |
3.03 |
5.20 |
|
WSR36 |
20210501 Cloudy |
Moderate |
Mid-Ebb |
Surface |
1.00 |
14:48 |
9.95 |
8.35 |
29.53 |
27.35 |
2.61 |
6.60 |
|
WSR36 |
20210501 Cloudy |
Moderate |
Mid-Ebb |
Middle |
3.15 |
14:48 |
9.96 |
8.59 |
29.49 |
27.30 |
2.61 |
3.90 |
|
WSR36 |
20210501 Cloudy |
Moderate |
Mid-Ebb |
Middle |
3.15 |
14:48 |
9.92 |
8.62 |
29.85 |
27.29 |
2.54 |
3.10 |
|
WSR36 |
20210501 Cloudy |
Moderate |
Mid-Ebb |
Bottom |
5.30 |
14:47 |
10.01 |
8.32 |
29.55 |
27.32 |
2.15 |
3.10 |
|
WSR36 |
20210501 Cloudy |
Moderate |
Mid-Ebb |
Bottom |
5.30 |
14:47 |
10.19 |
8.57 |
29.86 |
27.42 |
2.29 |
5.40 |
|
WSR36 |
20210504 Cloudy |
Moderate |
Mid-Ebb |
Surface |
1.00 |
16:27 |
10.31 |
8.33 |
29.42 |
28.27 |
2.40 |
2.50 |
|
WSR36 |
20210504 Cloudy |
Moderate |
Mid-Ebb |
Surface |
1.00 |
16:27 |
9.54 |
8.56 |
29.33 |
28.05 |
2.26 |
2.50 |
|
WSR36 |
20210504 Cloudy |
Moderate |
Mid-Ebb |
Middle |
3.85 |
16:27 |
9.58 |
8.48 |
29.71 |
28.03 |
2.32 |
3.00 |
|
WSR36 |
20210504 Cloudy |
Moderate |
Mid-Ebb |
Middle |
3.85 |
16:27 |
9.47 |
8.42 |
29.93 |
28.05 |
2.62 |
2.50 |
|
WSR36 |
20210504 Cloudy |
Moderate |
Mid-Ebb |
Bottom |
6.70 |
16:26 |
9.54 |
8.44 |
29.28 |
28.11 |
2.20 |
2.50 |
|
WSR36 |
20210504 Cloudy |
Moderate |
Mid-Ebb |
Bottom |
6.70 |
16:26 |
9.80 |
8.42 |
29.28 |
28.30 |
2.13 |
3.00 |
|
WSR36 |
20210506 Cloudy |
Moderate |
Mid-Ebb |
Surface |
1.00 |
9:03 |
8.80 |
8.63 |
30.03 |
26.73 |
2.56 |
2.50 |
|
WSR36 |
20210506 Cloudy |
Moderate |
Mid-Ebb |
Surface |
1.00 |
9:03 |
10.29 |
8.41 |
30.36 |
26.74 |
2.87 |
2.50 |
|
WSR36 |
20210506 Cloudy |
Moderate |
Mid-Ebb |
Middle |
3.20 |
9:03 |
9.81 |
8.66 |
30.80 |
26.79 |
2.69 |
2.50 |
|
WSR36 |
20210506 Cloudy |
Moderate |
Mid-Ebb |
Middle |
3.20 |
9:03 |
9.54 |
8.68 |
30.58 |
26.87 |
2.46 |
2.50 |
|
WSR36 |
20210506 Cloudy |
Moderate |
Mid-Ebb |
Bottom |
5.40 |
9:02 |
9.54 |
8.65 |
30.96 |
26.92 |
2.22 |
2.50 |
|
WSR36 |
20210506 Cloudy |
Moderate |
Mid-Ebb |
Bottom |
5.40 |
9:02 |
8.74 |
8.47 |
30.71 |
26.70 |
2.01 |
2.50 |
|
WSR36 |
20210508 Sunny |
Moderate |
Mid-Ebb |
Surface |
1.00 |
10:02 |
9.31 |
8.45 |
27.31 |
28.15 |
2.40 |
2.50 |
|
WSR36 |
20210508 Sunny |
Moderate |
Mid-Ebb |
Surface |
1.00 |
10:02 |
10.36 |
8.68 |
28.35 |
27.97 |
2.61 |
3.00 |
|
WSR36 |
20210508 Sunny |
Moderate |
Mid-Ebb |
Middle |
3.65 |
10:02 |
9.51 |
8.44 |
27.26 |
28.07 |
2.11 |
2.50 |
|
WSR36 |
20210508 Sunny |
Moderate |
Mid-Ebb |
Middle |
3.65 |
10:02 |
10.38 |
8.66 |
27.40 |
28.07 |
2.00 |
2.50 |
|
WSR36 |
20210508 Sunny |
Moderate |
Mid-Ebb |
Bottom |
6.30 |
10:01 |
9.33 |
8.60 |
27.51 |
28.08 |
2.00 |
2.50 |
|
WSR36 |
20210508 Sunny |
Moderate |
Mid-Ebb |
Bottom |
6.30 |
10:01 |
9.58 |
8.44 |
28.10 |
27.95 |
2.08 |
2.50 |
|
Location |
Date (YYYYMMDD) |
Weather |
Sea Condition |
Tidal |
Water Level |
Depth (m) |
Time (hh:mm) |
DO (mg/L) |
pH |
Sal (ppt) |
Temp (¢XC) |
Turbidty (NTU) note 1 |
SS
(mg/L) (Note 2) |
|
WSR36 |
20210511 Sunny |
Moderate |
Mid-Ebb |
Surface |
1.00 |
11:36 |
8.86 |
8.53 |
30.09 |
29.55 |
2.88 |
3.50 |
|
WSR36 |
20210511 Sunny |
Moderate |
Mid-Ebb |
Surface |
1.00 |
11:36 |
8.76 |
8.49 |
29.91 |
29.57 |
2.19 |
2.60 |
|
WSR36 |
20210511 Sunny |
Moderate |
Mid-Ebb |
Middle |
3.80 |
11:36 |
8.94 |
8.62 |
30.77 |
29.58 |
2.11 |
3.50 |
|
WSR36 |
20210511 Sunny |
Moderate |
Mid-Ebb |
Middle |
3.80 |
11:36 |
9.24 |
8.35 |
30.61 |
29.55 |
2.54 |
8.90 |
|
WSR36 |
20210511 Sunny |
Moderate |
Mid-Ebb |
Bottom |
6.60 |
11:35 |
8.75 |
8.41 |
30.14 |
29.49 |
2.11 |
2.50 |
|
WSR36 |
20210511 Sunny |
Moderate |
Mid-Ebb |
Bottom |
6.60 |
11:35 |
8.65 |
8.58 |
30.93 |
29.48 |
2.30 |
2.50 |
|
WSR36 |
20210513 Sunny |
Moderate |
Mid-Ebb |
Surface |
1.00 |
12:37 |
9.34 |
8.59 |
31.18 |
29.25 |
2.19 |
3.70 |
|
WSR36 |
20210513 Sunny |
Moderate |
Mid-Ebb |
Surface |
1.00 |
12:37 |
10.51 |
8.59 |
31.29 |
29.46 |
2.54 |
3.60 |
|
WSR36 |
20210513 Sunny |
Moderate |
Mid-Ebb |
Middle |
3.35 |
12:37 |
10.10 |
8.79 |
31.24 |
29.38 |
2.54 |
3.10 |
|
WSR36 |
20210513 Sunny |
Moderate |
Mid-Ebb |
Middle |
3.35 |
12:37 |
10.61 |
8.72 |
30.88 |
29.43 |
2.76 |
3.50 |
|
WSR36 |
20210513 Sunny |
Moderate |
Mid-Ebb |
Bottom |
5.70 |
12:36 |
10.56 |
8.52 |
31.39 |
29.41 |
2.31 |
11.30 |
|
WSR36 |
20210513 Sunny |
Moderate |
Mid-Ebb |
Bottom |
5.70 |
12:36 |
10.74 |
8.51 |
31.34 |
29.43 |
2.45 |
4.30 |
|
WSR36 |
20210515 Sunny |
Moderate |
Mid-Ebb |
Surface |
1.00 |
13:16 |
9.25 |
8.61 |
30.42 |
29.77 |
2.73 |
4.60 |
|
WSR36 |
20210515 Sunny |
Moderate |
Mid-Ebb |
Surface |
1.00 |
13:16 |
9.26 |
8.59 |
29.48 |
29.73 |
2.81 |
2.50 |
|
WSR36 |
20210515 Sunny |
Moderate |
Mid-Ebb |
Middle |
3.10 |
13:16 |
9.85 |
8.59 |
29.88 |
29.65 |
2.35 |
3.10 |
|
WSR36 |
20210515 Sunny |
Moderate |
Mid-Ebb |
Middle |
3.10 |
13:16 |
10.12 |
8.58 |
30.46 |
29.69 |
2.64 |
2.50 |
|
WSR36 |
20210515 Sunny |
Moderate |
Mid-Ebb |
Bottom |
5.20 |
13:15 |
10.10 |
8.53 |
30.01 |
29.58 |
2.26 |
3.50 |
|
WSR36 |
20210515 Sunny |
Moderate |
Mid-Ebb |
Bottom |
5.20 |
13:15 |
9.67 |
8.58 |
30.08 |
29.67 |
2.13 |
6.80 |
|
WSR36 |
20210518 Sunny |
Moderate |
Mid-Ebb |
Surface |
1.00 |
15:18 |
9.88 |
8.70 |
31.16 |
29.71 |
2.32 |
4.10 |
|
WSR36 |
20210518 Sunny |
Moderate |
Mid-Ebb |
Surface |
1.00 |
15:18 |
9.04 |
8.64 |
30.89 |
29.83 |
2.06 |
3.80 |
|
WSR36 |
20210518 Sunny |
Moderate |
Mid-Ebb |
Middle |
3.10 |
15:18 |
9.28 |
8.57 |
30.99 |
29.68 |
2.54 |
4.50 |
|
WSR36 |
20210518 Sunny |
Moderate |
Mid-Ebb |
Middle |
3.10 |
15:18 |
9.39 |
8.60 |
31.08 |
29.74 |
2.17 |
5.10 |
|
WSR36 |
20210518 Sunny |
Moderate |
Mid-Ebb |
Bottom |
5.20 |
15:17 |
8.62 |
8.73 |
30.92 |
29.84 |
2.07 |
4.80 |
|
WSR36 |
20210518 Sunny |
Moderate |
Mid-Ebb |
Bottom |
5.20 |
15:17 |
9.51 |
8.68 |
31.16 |
29.65 |
1.87 |
5.90 |
|
WSR36 |
20210520 Cloudy |
Moderate |
Mid-Ebb |
Surface |
1.00 |
16:34 |
8.98 |
8.37 |
30.66 |
30.43 |
3.10 |
4.20 |
|
WSR36 |
20210520 Cloudy |
Moderate |
Mid-Ebb |
Surface |
1.00 |
16:34 |
9.51 |
8.38 |
30.81 |
30.32 |
2.87 |
3.70 |
|
WSR36 |
20210520 Cloudy |
Moderate |
Mid-Ebb |
Middle |
3.60 |
16:34 |
9.57 |
8.46 |
30.02 |
30.41 |
2.32 |
3.00 |
|
Location |
Date (YYYYMMDD) |
Weather |
Sea Condition |
Tidal |
Water Level |
Depth (m) |
Time (hh:mm) |
DO (mg/L) |
pH |
Sal (ppt) |
Temp (¢XC) |
Turbidty (NTU) note 1 |
SS
(mg/L) (Note 2) |
|
WSR36 |
20210520 Cloudy |
Moderate |
Mid-Ebb |
Middle |
3.60 |
16:34 |
9.30 |
8.47 |
30.60 |
30.33 |
2.03 |
3.60 |
|
WSR36 |
20210520 Cloudy |
Moderate |
Mid-Ebb |
Bottom |
6.20 |
16:33 |
9.66 |
8.34 |
30.40 |
30.32 |
2.18 |
4.40 |
|
WSR36 |
20210520 Cloudy |
Moderate |
Mid-Ebb |
Bottom |
6.20 |
16:33 |
9.32 |
8.41 |
29.63 |
30.38 |
1.84 |
4.40 |
|
WSR36 |
20210522 Sunny |
Moderate |
Mid-Ebb |
Surface |
1.00 |
9:07 |
8.26 |
8.64 |
30.11 |
29.54 |
2.75 |
3.80 |
|
WSR36 |
20210522 Sunny |
Moderate |
Mid-Ebb |
Surface |
1.00 |
9:07 |
8.28 |
8.63 |
29.90 |
29.50 |
2.99 |
4.00 |
|
WSR36 |
20210522 Sunny |
Moderate |
Mid-Ebb |
Middle |
3.60 |
9:07 |
8.99 |
8.69 |
30.62 |
29.53 |
2.98 |
3.00 |
|
WSR36 |
20210522 Sunny |
Moderate |
Mid-Ebb |
Middle |
3.60 |
9:07 |
9.91 |
8.66 |
30.33 |
29.47 |
3.09 |
4.10 |
|
WSR36 |
20210522 Sunny |
Moderate |
Mid-Ebb |
Bottom |
6.20 |
9:06 |
8.53 |
8.87 |
30.54 |
29.53 |
2.55 |
3.90 |
|
WSR36 |
20210522 Sunny |
Moderate |
Mid-Ebb |
Bottom |
6.20 |
9:06 |
8.96 |
8.63 |
30.66 |
29.47 |
2.61 |
3.80 |
|
WSR36 |
20210525 Sunny |
Moderate |
Mid-Ebb |
Surface |
1.00 |
10:34 |
9.88 |
8.46 |
30.25 |
28.87 |
2.89 |
2.50 |
|
WSR36 |
20210525 Sunny |
Moderate |
Mid-Ebb |
Surface |
1.00 |
10:34 |
9.69 |
8.61 |
30.38 |
28.74 |
3.01 |
2.50 |
|
WSR36 |
20210525 Sunny |
Moderate |
Mid-Ebb |
Middle |
3.30 |
10:34 |
9.87 |
8.59 |
30.89 |
28.75 |
2.86 |
2.50 |
|
WSR36 |
20210525 Sunny |
Moderate |
Mid-Ebb |
Middle |
3.30 |
10:34 |
9.85 |
8.48 |
30.46 |
28.81 |
2.97 |
2.50 |
|
WSR36 |
20210525 Sunny |
Moderate |
Mid-Ebb |
Bottom |
5.60 |
10:33 |
9.84 |
8.57 |
30.93 |
28.91 |
2.16 |
2.50 |
|
WSR36 |
20210525 Sunny |
Moderate |
Mid-Ebb |
Bottom |
5.60 |
10:33 |
10.47 |
8.37 |
30.84 |
28.90 |
2.28 |
2.50 |
|
WSR36 |
20210527 Sunny |
Moderate |
Mid-Ebb |
Surface |
1.00 |
12:05 |
9.78 |
8.32 |
30.22 |
30.15 |
3.10 |
5.00 |
|
WSR36 |
20210527 Sunny |
Moderate |
Mid-Ebb |
Surface |
1.00 |
12:05 |
9.13 |
8.29 |
30.36 |
30.09 |
2.99 |
5.60 |
|
WSR36 |
20210527 Sunny |
Moderate |
Mid-Ebb |
Middle |
3.40 |
12:05 |
9.66 |
8.29 |
29.87 |
30.24 |
2.47 |
8.70 |
|
WSR36 |
20210527 Sunny |
Moderate |
Mid-Ebb |
Middle |
3.40 |
12:05 |
9.77 |
8.27 |
29.59 |
30.14 |
2.67 |
18.80 |
|
WSR36 |
20210527 Sunny |
Moderate |
Mid-Ebb |
Bottom |
5.80 |
12:04 |
9.39 |
8.52 |
29.82 |
30.19 |
2.23 |
20.70 |
|
WSR36 |
20210527 Sunny |
Moderate |
Mid-Ebb |
Bottom |
5.80 |
12:04 |
9.78 |
8.42 |
30.01 |
30.14 |
2.54 |
4.70 |
|
WSR36 |
20210529 Sunny |
Moderate |
Mid-Ebb |
Surface |
1.00 |
13:48 |
9.28 |
8.47 |
30.06 |
30.33 |
2.46 |
3.30 |
|
WSR36 |
20210529 Sunny |
Moderate |
Mid-Ebb |
Surface |
1.00 |
13:48 |
9.22 |
8.67 |
30.89 |
30.32 |
2.61 |
2.50 |
|
WSR36 |
20210529 Sunny |
Moderate |
Mid-Ebb |
Middle |
3.80 |
13:48 |
8.67 |
8.39 |
30.41 |
30.34 |
2.42 |
3.30 |
|
WSR36 |
20210529 Sunny |
Moderate |
Mid-Ebb |
Middle |
3.80 |
13:48 |
8.63 |
8.39 |
30.90 |
30.33 |
2.59 |
2.50 |
|
WSR36 |
20210529 Sunny |
Moderate |
Mid-Ebb |
Bottom |
6.60 |
13:47 |
9.16 |
8.60 |
30.00 |
30.44 |
2.63 |
3.30 |
|
WSR36 |
20210529 Sunny |
Moderate |
Mid-Ebb |
Bottom |
6.60 |
13:47 |
8.95 |
8.59 |
30.93 |
30.34 |
2.23 |
3.40 |
|
Location |
Date (YYYYMMDD) |
Weather |
Sea Condition |
Tidal |
Water Level |
Depth (m) |
Time (hh:mm) |
DO (mg/L) |
pH |
Sal (ppt) |
Temp (¢XC) |
Turbidty (NTU) note 1 |
SS
(mg/L) (Note 2) |
|
WSR37 |
20210501 Cloudy |
Moderate |
Mid-Ebb |
Surface |
1.00 |
14:34 |
10.08 |
8.50 |
29.34 |
27.18 |
2.46 |
3.70 |
|
WSR37 |
20210501 Cloudy |
Moderate |
Mid-Ebb |
Surface |
1.00 |
14:34 |
10.35 |
8.48 |
29.61 |
27.37 |
2.88 |
2.50 |
|
WSR37 |
20210501 Cloudy |
Moderate |
Mid-Ebb |
Middle |
4.45 |
14:33 |
9.95 |
8.40 |
29.41 |
27.18 |
2.57 |
2.70 |
|
WSR37 |
20210501 Cloudy |
Moderate |
Mid-Ebb |
Middle |
4.45 |
14:33 |
10.57 |
8.34 |
29.44 |
27.19 |
2.32 |
2.50 |
|
WSR37 |
20210501 Cloudy |
Moderate |
Mid-Ebb |
Bottom |
7.90 |
14:32 |
10.16 |
8.38 |
29.49 |
27.42 |
2.13 |
2.50 |
|
WSR37 |
20210501 Cloudy |
Moderate |
Mid-Ebb |
Bottom |
7.90 |
14:32 |
10.05 |
8.34 |
29.56 |
27.23 |
2.17 |
2.50 |
|
WSR37 |
20210504 Cloudy |
Moderate |
Mid-Ebb |
Surface |
1.00 |
16:14 |
9.71 |
8.28 |
29.69 |
28.20 |
2.70 |
2.70 |
|
WSR37 |
20210504 Cloudy |
Moderate |
Mid-Ebb |
Surface |
1.00 |
16:14 |
10.35 |
8.34 |
29.86 |
28.16 |
2.54 |
2.50 |
|
WSR37 |
20210504 Cloudy |
Moderate |
Mid-Ebb |
Middle |
4.25 |
16:13 |
9.52 |
8.29 |
29.74 |
28.38 |
2.22 |
2.70 |
|
WSR37 |
20210504 Cloudy |
Moderate |
Mid-Ebb |
Middle |
4.25 |
16:13 |
9.55 |
8.53 |
29.75 |
28.35 |
1.95 |
2.80 |
|
WSR37 |
20210504 Cloudy |
Moderate |
Mid-Ebb |
Bottom |
7.50 |
16:12 |
10.07 |
8.33 |
29.55 |
28.23 |
2.22 |
4.30 |
|
WSR37 |
20210504 Cloudy |
Moderate |
Mid-Ebb |
Bottom |
7.50 |
16:12 |
9.81 |
8.44 |
29.70 |
28.19 |
2.19 |
2.50 |
|
WSR37 |
20210506 Cloudy |
Moderate |
Mid-Ebb |
Surface |
1.00 |
8:47 |
9.25 |
8.56 |
30.46 |
26.73 |
2.84 |
2.50 |
|
WSR37 |
20210506 Cloudy |
Moderate |
Mid-Ebb |
Surface |
1.00 |
8:47 |
8.54 |
8.69 |
29.97 |
26.78 |
2.77 |
2.80 |
|
WSR37 |
20210506 Cloudy |
Moderate |
Mid-Ebb |
Middle |
4.25 |
8:46 |
8.59 |
8.68 |
30.05 |
26.85 |
2.14 |
2.50 |
|
WSR37 |
20210506 Cloudy |
Moderate |
Mid-Ebb |
Middle |
4.25 |
8:46 |
8.73 |
8.49 |
30.86 |
26.89 |
1.96 |
2.50 |
|
WSR37 |
20210506 Cloudy |
Moderate |
Mid-Ebb |
Bottom |
7.50 |
8:45 |
8.88 |
8.60 |
30.66 |
26.82 |
2.39 |
2.50 |
|
WSR37 |
20210506 Cloudy |
Moderate |
Mid-Ebb |
Bottom |
7.50 |
8:45 |
9.51 |
8.69 |
30.66 |
26.78 |
2.13 |
2.50 |
|
WSR37 |
20210508 Sunny |
Moderate |
Mid-Ebb |
Surface |
1.00 |
9:47 |
9.49 |
8.55 |
28.31 |
27.99 |
2.41 |
2.50 |
|
WSR37 |
20210508 Sunny |
Moderate |
Mid-Ebb |
Surface |
1.00 |
9:47 |
9.89 |
8.63 |
27.35 |
27.98 |
2.85 |
2.50 |
|
WSR37 |
20210508 Sunny |
Moderate |
Mid-Ebb |
Middle |
4.15 |
9:46 |
9.50 |
8.53 |
27.26 |
28.01 |
2.13 |
2.50 |
|
WSR37 |
20210508 Sunny |
Moderate |
Mid-Ebb |
Middle |
4.15 |
9:46 |
9.60 |
8.57 |
28.34 |
28.09 |
1.87 |
2.50 |
|
WSR37 |
20210508 Sunny |
Moderate |
Mid-Ebb |
Bottom |
7.30 |
9:45 |
9.75 |
8.70 |
27.36 |
28.06 |
1.99 |
2.50 |
|
WSR37 |
20210508 Sunny |
Moderate |
Mid-Ebb |
Bottom |
7.30 |
9:45 |
10.01 |
8.57 |
28.22 |
28.14 |
2.06 |
2.50 |
|
WSR37 |
20210511 Sunny |
Moderate |
Mid-Ebb |
Surface |
1.00 |
11:20 |
9.20 |
8.34 |
29.94 |
29.32 |
2.33 |
4.60 |
|
WSR37 |
20210511 Sunny |
Moderate |
Mid-Ebb |
Surface |
1.00 |
11:20 |
8.69 |
8.58 |
30.71 |
29.34 |
2.87 |
2.50 |
|
WSR37 |
20210511 Sunny |
Moderate |
Mid-Ebb |
Middle |
4.15 |
11:19 |
9.03 |
8.39 |
29.88 |
29.40 |
2.49 |
2.50 |
|
Location |
Date (YYYYMMDD) |
Weather |
Sea Condition |
Tidal |
Water Level |
Depth (m) |
Time (hh:mm) |
DO (mg/L) |
pH |
Sal (ppt) |
Temp (¢XC) |
Turbidty (NTU) note 1 |
SS
(mg/L) (Note 2) |
|
WSR37 |
20210511 Sunny |
Moderate |
Mid-Ebb |
Middle |
4.15 |
11:19 |
9.14 |
8.61 |
31.08 |
29.42 |
2.43 |
6.30 |
|
WSR37 |
20210511 Sunny |
Moderate |
Mid-Ebb |
Bottom |
7.30 |
11:18 |
9.35 |
8.55 |
30.49 |
29.41 |
2.52 |
2.50 |
|
WSR37 |
20210511 Sunny |
Moderate |
Mid-Ebb |
Bottom |
7.30 |
11:18 |
9.00 |
8.47 |
29.82 |
29.40 |
2.34 |
2.50 |
|
WSR37 |
20210513 Sunny |
Moderate |
Mid-Ebb |
Surface |
1.00 |
12:21 |
9.75 |
8.77 |
31.14 |
29.40 |
2.78 |
4.80 |
|
WSR37 |
20210513 Sunny |
Moderate |
Mid-Ebb |
Surface |
1.00 |
12:21 |
10.43 |
8.79 |
30.97 |
29.43 |
3.18 |
4.90 |
|
WSR37 |
20210513 Sunny |
Moderate |
Mid-Ebb |
Middle |
3.80 |
12:20 |
10.06 |
8.75 |
31.05 |
29.21 |
2.42 |
4.40 |
|
WSR37 |
20210513 Sunny |
Moderate |
Mid-Ebb |
Middle |
3.80 |
12:20 |
9.69 |
8.75 |
31.05 |
29.27 |
2.17 |
4.40 |
|
WSR37 |
20210513 Sunny |
Moderate |
Mid-Ebb |
Bottom |
6.60 |
12:19 |
10.09 |
8.76 |
30.91 |
29.20 |
2.39 |
4.20 |
|
WSR37 |
20210513 Sunny |
Moderate |
Mid-Ebb |
Bottom |
6.60 |
12:19 |
10.59 |
8.61 |
31.35 |
29.22 |
2.64 |
5.10 |
|
WSR37 |
20210515 Sunny |
Moderate |
Mid-Ebb |
Surface |
1.00 |
13:02 |
10.18 |
8.68 |
30.31 |
29.74 |
2.46 |
3.40 |
|
WSR37 |
20210515 Sunny |
Moderate |
Mid-Ebb |
Surface |
1.00 |
13:02 |
10.19 |
8.47 |
30.42 |
29.64 |
2.84 |
2.50 |
|
WSR37 |
20210515 Sunny |
Moderate |
Mid-Ebb |
Middle |
3.85 |
13:01 |
10.16 |
8.49 |
29.71 |
29.78 |
2.36 |
2.70 |
|
WSR37 |
20210515 Sunny |
Moderate |
Mid-Ebb |
Middle |
3.85 |
13:01 |
10.00 |
8.59 |
29.65 |
29.69 |
2.70 |
2.50 |
|
WSR37 |
20210515 Sunny |
Moderate |
Mid-Ebb |
Bottom |
6.70 |
13:00 |
9.29 |
8.64 |
29.77 |
29.57 |
2.26 |
3.50 |
|
WSR37 |
20210515 Sunny |
Moderate |
Mid-Ebb |
Bottom |
6.70 |
13:00 |
10.08 |
8.67 |
30.08 |
29.73 |
2.14 |
2.50 |
|
WSR37 |
20210518 Sunny |
Moderate |
Mid-Ebb |
Surface |
1.00 |
15:04 |
9.81 |
8.75 |
30.74 |
29.84 |
2.68 |
4.50 |
|
WSR37 |
20210518 Sunny |
Moderate |
Mid-Ebb |
Surface |
1.00 |
15:04 |
9.88 |
8.58 |
31.00 |
29.72 |
3.18 |
4.80 |
|
WSR37 |
20210518 Sunny |
Moderate |
Mid-Ebb |
Middle |
4.00 |
15:03 |
9.28 |
8.56 |
31.03 |
29.67 |
2.17 |
3.30 |
|
WSR37 |
20210518 Sunny |
Moderate |
Mid-Ebb |
Middle |
4.00 |
15:03 |
8.88 |
8.54 |
30.98 |
29.64 |
2.58 |
5.10 |
|
WSR37 |
20210518 Sunny |
Moderate |
Mid-Ebb |
Bottom |
7.00 |
15:02 |
8.72 |
8.60 |
30.76 |
29.83 |
2.28 |
4.20 |
|
WSR37 |
20210518 Sunny |
Moderate |
Mid-Ebb |
Bottom |
7.00 |
15:02 |
8.71 |
8.70 |
30.95 |
29.70 |
2.12 |
3.70 |
|
WSR37 |
20210520 Cloudy |
Moderate |
Mid-Ebb |
Surface |
1.00 |
16:20 |
9.11 |
8.36 |
30.78 |
30.35 |
2.36 |
4.60 |
|
WSR37 |
20210520 Cloudy |
Moderate |
Mid-Ebb |
Surface |
1.00 |
16:20 |
9.42 |
8.41 |
30.44 |
30.39 |
2.27 |
4.40 |
|
WSR37 |
20210520 Cloudy |
Moderate |
Mid-Ebb |
Middle |
3.95 |
16:19 |
8.99 |
8.35 |
30.05 |
30.39 |
2.02 |
3.90 |
|
WSR37 |
20210520 Cloudy |
Moderate |
Mid-Ebb |
Middle |
3.95 |
16:19 |
9.38 |
8.37 |
30.42 |
30.24 |
2.01 |
5.50 |
|
Location |
Date (YYYYMMDD) |
Weather |
Sea Condition |
Tidal |
Water Level |
Depth (m) |
Time (hh:mm) |
DO (mg/L) |
pH |
Sal (ppt) |
Temp (¢XC) |
Turbidty (NTU) note 1 |
SS
(mg/L) (Note 2) |
|
WSR37 |
20210520 Cloudy |
Moderate |
Mid-Ebb |
Bottom |
6.90 |
16:18 |
9.18 |
8.41 |
30.23 |
30.29 |
1.98 |
3.50 |
|
WSR37 |
20210520 Cloudy |
Moderate |
Mid-Ebb |
Bottom |
6.90 |
16:18 |
9.19 |
8.48 |
30.39 |
30.34 |
2.26 |
7.50 |
|
WSR37 |
20210522 Sunny |
Moderate |
Mid-Ebb |
Surface |
1.00 |
8:51 |
9.33 |
8.71 |
30.05 |
29.46 |
2.99 |
4.40 |
|
WSR37 |
20210522 Sunny |
Moderate |
Mid-Ebb |
Surface |
1.00 |
8:51 |
9.25 |
8.68 |
29.61 |
29.48 |
3.26 |
4.20 |
|
WSR37 |
20210522 Sunny |
Moderate |
Mid-Ebb |
Middle |
3.85 |
8:50 |
8.42 |
8.63 |
30.25 |
29.56 |
2.31 |
4.20 |
|
WSR37 |
20210522 Sunny |
Moderate |
Mid-Ebb |
Middle |
3.85 |
8:50 |
9.58 |
8.83 |
30.13 |
29.53 |
1.98 |
4.60 |
|
WSR37 |
20210522 Sunny |
Moderate |
Mid-Ebb |
Bottom |
6.70 |
8:49 |
9.17 |
8.65 |
30.30 |
29.44 |
2.16 |
4.10 |
|
WSR37 |
20210522 Sunny |
Moderate |
Mid-Ebb |
Bottom |
6.70 |
8:49 |
9.27 |
8.58 |
29.58 |
29.45 |
2.30 |
5.00 |
|
WSR37 |
20210525 Sunny |
Moderate |
Mid-Ebb |
Surface |
1.00 |
10:20 |
9.90 |
8.48 |
30.49 |
28.77 |
2.61 |
3.10 |
|
WSR37 |
20210525 Sunny |
Moderate |
Mid-Ebb |
Surface |
1.00 |
10:20 |
8.98 |
8.60 |
30.81 |
28.73 |
2.68 |
2.50 |
|
WSR37 |
20210525 Sunny |
Moderate |
Mid-Ebb |
Middle |
4.10 |
10:19 |
8.84 |
8.37 |
30.65 |
28.80 |
2.78 |
2.50 |
|
WSR37 |
20210525 Sunny |
Moderate |
Mid-Ebb |
Middle |
4.10 |
10:19 |
8.98 |
8.52 |
30.44 |
28.66 |
3.09 |
2.50 |
|
WSR37 |
20210525 Sunny |
Moderate |
Mid-Ebb |
Bottom |
7.20 |
10:18 |
9.07 |
8.36 |
30.39 |
28.71 |
2.17 |
2.50 |
|
WSR37 |
20210525 Sunny |
Moderate |
Mid-Ebb |
Bottom |
7.20 |
10:18 |
10.01 |
8.53 |
30.49 |
28.77 |
2.59 |
2.50 |
|
WSR37 |
20210527 Sunny |
Moderate |
Mid-Ebb |
Surface |
1.00 |
11:51 |
9.63 |
8.35 |
30.33 |
30.18 |
2.61 |
17.30 |
|
WSR37 |
20210527 Sunny |
Moderate |
Mid-Ebb |
Surface |
1.00 |
11:51 |
9.06 |
8.26 |
30.51 |
30.06 |
2.44 |
5.10 |
|
WSR37 |
20210527 Sunny |
Moderate |
Mid-Ebb |
Middle |
4.45 |
11:50 |
9.70 |
8.56 |
30.10 |
30.17 |
2.86 |
15.70 |
|
WSR37 |
20210527 Sunny |
Moderate |
Mid-Ebb |
Middle |
4.45 |
11:50 |
9.22 |
8.32 |
30.13 |
30.03 |
2.51 |
15.90 |
|
WSR37 |
20210527 Sunny |
Moderate |
Mid-Ebb |
Bottom |
7.90 |
11:49 |
9.48 |
8.35 |
29.57 |
30.07 |
2.09 |
15.30 |
|
WSR37 |
20210527 Sunny |
Moderate |
Mid-Ebb |
Bottom |
7.90 |
11:49 |
9.62 |
8.30 |
29.67 |
30.10 |
2.32 |
4.70 |
|
WSR37 |
20210529 Sunny |
Moderate |
Mid-Ebb |
Surface |
1.00 |
13:32 |
9.13 |
8.53 |
30.33 |
30.23 |
3.17 |
3.80 |
|
WSR37 |
20210529 Sunny |
Moderate |
Mid-Ebb |
Surface |
1.00 |
13:32 |
8.54 |
8.54 |
30.26 |
30.23 |
3.01 |
2.50 |
|
WSR37 |
20210529 Sunny |
Moderate |
Mid-Ebb |
Middle |
4.45 |
13:31 |
8.67 |
8.39 |
30.21 |
30.36 |
2.92 |
3.00 |
|
WSR37 |
20210529 Sunny |
Moderate |
Mid-Ebb |
Middle |
4.45 |
13:31 |
8.53 |
8.48 |
30.80 |
30.25 |
2.46 |
3.00 |
|
WSR37 |
20210529 Sunny |
Moderate |
Mid-Ebb |
Bottom |
7.90 |
13:30 |
9.23 |
8.44 |
29.89 |
30.33 |
2.50 |
2.50 |
|
WSR37 |
20210529 Sunny |
Moderate |
Mid-Ebb |
Bottom |
7.90 |
13:30 |
8.43 |
8.58 |
30.86 |
30.34 |
2.11 |
6.30 |
|
Location |
Date (YYYYMMDD) |
Weather |
Sea Condition |
Tidal |
Water Level |
Depth (m) |
Time (hh:mm) |
DO (mg/L) |
pH |
Sal (ppt) |
Temp (¢XC) |
Turbidty (NTU) note 1 |
SS
(mg/L) (Note 2) |
Remark:
Note 1: Measurements of turbidity would be rounding to 0.1 NTU for proven accuracy as per the equipment specs during utilization of data. Note 2: Measurement data of Suspending Solids would be rounding to 2.5mg/L if the value was less than 2.5mg/L to facilitate data analysing
Appendix J
HOKLAS Laboratory Certificate

Appendix K
Water Quality Equipment
Calibration Certificate
|
Equipment |
Model |
Serial Number |
Calibration Date |
Calibration Expiry Date* |
|
Multi-Functional Meter |
Horiba U-53 |
A55XB7UP |
26/02/2021 |
26/03/2021 |
|
Multi-Functional Meter |
Horiba U-53 |
L20550GA |
09/03/2021 |
09/04/2021 |
|
Multi-Functional Meter |
Horiba U-53 |
UHB5F2BB |
24/02/2021 |
24/03/2021 |
|
Multi-Functional Meter |
Horiba U-53 |
UHB5F2BB |
18/03/2021 |
18/04/2021 |
|
Multi-Functional Meter |
Horiba U-53 |
S2A98W8H |
07/04/2021 |
07/05/2021 |
|
Multi-Functional Meter |
Horiba U-53 |
L20550GA |
15/04/2021 |
15/05/2021 |
|
Multi-Functional Meter |
Horiba U-53 |
UHB5F2BB |
26/04/2021 |
26/05/2021 |
|
Multi-Functional Meter |
Horiba U-53 |
S2A98W8H |
18/05/2021 |
18/06/2021 |
Remarks*: All in situ monitoring instruments will be
checked, calibrated and certified by laboratory accredited under HOKLAS or any
other international accreditation
scheme before use, and subsequently re-calibrated at monthly intervals
throughout the stages of water quality monitoring, as per requirements in the EM&A Manual
Clause 5.1.3.
















Appendix L
Exceedance Reports(s)











































